备战2023新中考二轮科学专题导练 考点17 声和光
展开
考点精讲
一、声音的发生与传播
1.声音是由于物体的振动而产生的。振动的物体叫声。有声音必定有声,但有声却不一定有声音。声音靠介质(一切固体、液体、气体)传播,它以波的形式传播,称为声波,波是传递能量的一种形式。真空不能传声。声音在不同介质中的传播速度不同,声音在固体、液体中比在空气中传播的速度快。一般来说,声音在固体中的传播速度是最快的,在气体中的传播速度是最慢的,声音在空气(15摄氏度)中的传播速度为340米/秒。
2.回声是声音遇到山崖、墙壁等障碍物反射回来传入人耳的声音。人耳区分回声和原声的最短时间间隔是0.1秒。
3.声波的应用
声波具有能量,在医学、军事、工农业生产中超声波有广泛的应用。
4.乐音的三个基本特征
乐音的三个基本特征是音调、响度、音色。发声体振动越快,音调越高。人耳能听到的频率范围是20---20000赫。响度与声振动的幅度和人距离声的远近远观。音色有发声体的频率组成和振幅决定;发声体的性质、形状、发生方法等能够影响音色,根据音色我们可辨别不同的乐器及不同人的说话声等。
5.科学中把不规则振动发出的声音叫噪声;环保学中把影响他人学习、生活和工作的声音叫噪声。减弱噪声的途径有:1 将声加屏蔽隔离;2 在声音的传播过程中减弱; 3 在人耳处减弱。
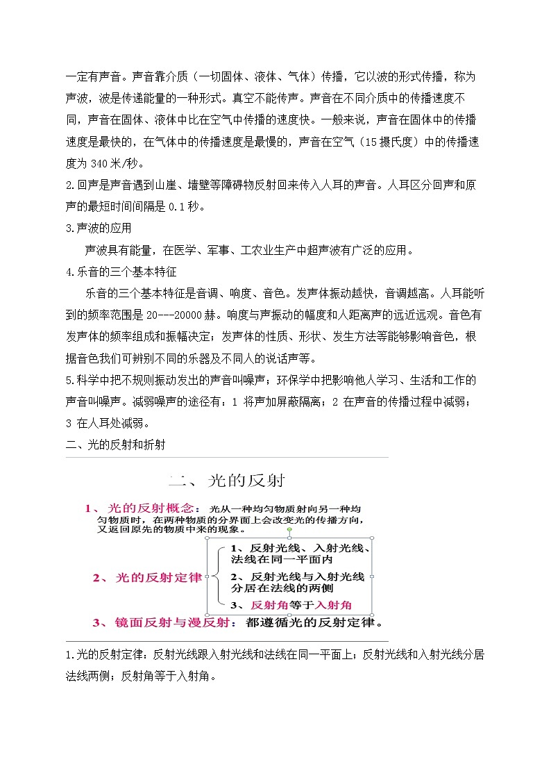
二、光的反射和折射
- 光的反射定律:反射光线跟入射光线和法线在同一平面上;反射光线和入射光线分居法线两侧;反射角等于入射角。
- 平面镜成像特点:①像是虚像;②像和物体等大;③像和物体关于平面镜对称。
- 光的折射规律:光从空气斜射入水或玻璃种时,折射光线偏向法线方向;光从水或玻璃射入空气中时,折射光线偏离法线方向;折射光线、入射光线、法线在同一平面内;当光垂直入射时,进入第二种介质的光线方向不发生改变。
- 透镜:凸透镜对光线有汇聚作用,凹透镜对光线有发散作用。
- 透镜的三条特殊光线:
- 凸透镜成像规律
物距(u) | 像距(v) | 像的情况 | 应用 | ||
正立或倒立 | 放大或缩小 | 实像或虚像 | |||
u>2f | f<v<2f | 倒立 | 缩小 | 实像 | 照相机 |
u=2f | v=2f | 倒立 | 等大 | 实像 | 找焦距 |
f<u<2f | v>2f | 倒立 | 放大 | 实像 | 幻灯机 |
u=f |
| 不成像 | 探照灯 | ||
u<f |
| 正立 | 放大 | 虚像 | 放大镜 |
透镜成像公式:
真题解析
例题
1.暴雨前,往往会电闪雷鸣,其中雷声是以______的形式传播的;在雷声特别响的时候,为了保护自己的耳朵,小李可以张开嘴巴,这是为了_________,也可以用手捂住耳朵,从防止噪声的角度,这属于在______减弱噪声。
答案
1. 波 平衡鼓膜内外两侧的气压以免该结构被震破 人耳处
【解析】
【分析】
【详解】
[1]不同的云团放电时就会引起空气的剧烈振动而发出雷声;声音是以波的形式向四外传播的。
[2][3]在雷声特别响的时候,为了保护自己的耳朵,可以张开嘴巴来平衡鼓膜内外两侧的气压以免该结构被震破。也可以用手捂住耳朵,属于在人耳处减弱噪声。
2.(1)作出S点发出的经过空间一点P的光线。
(2)已知入射光线和反射光线,画出下图中的平面镜。
(3)将一平面镜斜放在装有水的水槽中,有一束光线垂直射向水面,如图所示,请画出这束光线在水中行进,最后射出水面的光路图。
(4)如图所示,MN为凸透镜的主光轴,A为烛焰,为烛焰在光屏上所成的像,根据凸透镜成像原理在图中画出凸透镜的位置及其焦点(画出一个焦点即可)。
答案
2.(1)(2)(3)(4)
【解析】
【分析】
【详解】
(1)过镜面作出点S的对称点S′,即为点S在平面镜中的像,连接S′P与镜面交于O点,即为入射点(反射点),连接SO就得到入射光线,则OP为反射光线,如下图所示:
(2)将入射光线延长,反射光线反向延长相交于两点,将两点连接得到平面镜的位置,如图所示:
(3)光从空气垂直射入水中,传播方向不变,根据光的反射定律画出经过平面镜后的反射光线,光线从水中斜射入空气中时,折射角大于入射角,据此作出折射光线,如图所示:
(4)在烛焰上取一点S,在所成的像上找出其对应的像点S′,连接SS′,其与主光轴的交点O就是凸透镜的光心,由此可以确定凸透镜的位置;过S点作平行于主光轴的入射光线,经过凸透镜折射后要过S′,折射光线与主光轴的交点就是凸透镜右侧焦点F的位置(因为平行于主光轴的光线经过凸透镜折射后过焦点);过S′点作平行于主光轴的折射光线,再从S作出该折射光先的入射光线,入射光线与主光轴的交点就是凸透镜左侧焦点F的位置。如图所示:
3.在观看交响乐队演奏的过程中,小华发现同属于管乐器的圆号、小号、长号、大号发出声音的高低各不相同,他决定对此进行研究,经过和同学们讨论,提出了以下猜想:
猜想一:管乐器发出声音的音调高低,可能与管内空气柱的长度有关;
猜想二:管乐器发出声音的音调高低,可能与管内空气柱的横截面积(粗细)有关;
小明找来了两个未使用过的一次性注射器制成了一些哨子(如图所示),注射器的规格分别为2.5 mL和5 mL.他一边吹哨子一边调整注射器内空气柱的长度,同时利用专用仪器测出声音的频率和响度,详见下表(表中“mL”表示毫升,“cm”表示厘米):
序号 | A | B | C | D | E | F |
注射器规格(ml) | 2.5 | 2.5 | 2.5 | 5 | 5 | 5 |
空气柱长度(cm) | 2 | 1.5 | 1 | 2 | 1.5 | 1 |
频率(Hz) | 337 | 488 | 562 | 300 | 337 | 488 |
声强级(dB) | 75 | 75 | 60 | 75 | 60 | 75 |
(1)选用序号为A、B、C的三次实验做对比,可以得出:在空气柱的____相同时,管内空气柱越短,音调越______;
(2)选用序号为______的两次实验做对比,可以得出:在空气柱的____相同时,管内空气柱横截面积越大,音调越______。
答案
3. 横截面积(或粗细) 高 A、D(或B、E或C、F) 长度 低
【解析】
【分析】
【详解】
要研究音调的高低和什么因素有关,需用控制变量法。
(1)[1][2]选用序号为A、B、C的三次实验做对比知道,在空气柱的横截面积(或粗细)相同时,管内空气柱越短,单位时间内振动的次数越多,频率越快,音调越高。
(2)[3]琴弦发出声音的音调高低,可能与琴弦的横截面积有关,需控制琴弦的长短和琴弦的材料不变,所以要选择A、D(或B、E或C、F)
[4] [5]根据表格数据知道,管内空气柱横截面积越大,音调越低。
4.小李表演了一个“水火相融”的小魔术。她将一块透明的玻璃板垂直放在桌面上,将桌子分割成甲、乙两个区域,在甲区域内放置了一个盛满水的烧杯,里面浸没着一支蜡烛A(如图一),并在乙区域的指定位置放置蜡烛B。小李请观众从乙区域一侧的某点P的位置望向蜡烛A(如图二),并将乙区域已准备好的蜡烛B点燃,观众发现蜡烛A竟然在水中燃烧了!
(1)请根据光学知识判定:小李是怎样选取和放置蜡烛的?
[选取蜡烛]使蜡烛A、B满足______的条件。
[确定位置]蜡烛A放好后,不借助刻度尺如何确定蜡烛B的位置?
小李的做法是点燃蜡烛B,并调节B的位置,使______。
(2)通过对实验的分析可知:蜡烛A在水中______(填“一定”“可能”或“一定没”)燃烧。
(3)为了增强魔术效果,小李又进行了改进,下列改进中,合理的是______
①在较黑暗环境中进行;②在较明亮环境中进行;③玻璃板薄一些;④玻璃板厚一些;⑤在图三中C处进行遮挡;⑥在图四中D处进行遮挡
答案
4. 两支蜡烛完全相同 蜡烛B的像与蜡烛A完全重合 一定没 ①③⑥
【解析】
【分析】
【详解】
(1)[1]两支蜡烛长短或粗细不同时,会出现不能完全重合的现象,所以必须保证两支蜡烛完全相同,这样后面的蜡烛才能和前面蜡烛的像完全重合。
[2]根据玻璃板的透光性,取两个等大的蜡烛A和B把A蜡烛摆在玻璃板前面,点燃蜡烛B,并调节B的位置,使蜡烛B的像与蜡烛A完全重合,即可确定确定蜡烛B的位置。
(2)[3]将乙区域已准备好的蜡烛B点燃,观众发现蜡烛A竟然在水中燃烧了,实际上是看到了与蜡烛A重合的B的像,蜡烛A在水中一定没燃烧。
(3)[4]①②点燃的蜡烛,比较亮,环境越黑暗,蜡烛和环境的对比度越大,蜡烛成像越清晰,选择在较黑暗环境中进行。
③④玻璃板有两个反射面,每个反射面都可以成一个像,这样由于两个像的干扰,像的位置不易确定准确,选择玻璃板薄一些。
⑤⑥如图所示:
图三中蜡烛B发出的光经过平面镜反射后被挡板挡住,不能进入人的眼睛中,不能看到像,不可行;图四中蜡烛B发出的光经过平面镜反射后能进入人的眼睛中,能看到像,可行。
5.小江探究凸透镜的成像规律,进行了如下操作并得到了相关结论。
(1)如图甲所示,让太阳光正对着凸透镜照射,把光屏置于另一侧。改变光屏与凸透镜间的距离。直到光屏上出现一个最小最亮的光斑,则凸透镜的焦距是___________cm。
(2)将蜡烛、透镜和光屏放在光具座上,并使烛焰、透镜和光屏三者的中心大致在___________,使得像始终在光屏的正中央。
(3)小江按照实验步骤做了四次实验,如图乙是第一次实验中蜡烛、透镜和光屏的位置。
实验序号 | 物距u/cm | 像距v/cm | 像的性质 |
1 | 40 | 13 | 倒立、缩小的实像 |
2 | 20 | 20 | 倒立、等大的实像 |
3 | 13 | A | 倒立、放大的实像 |
4 | 6 | 无 | 正立、放大的虚像 |
①在表中A处填写相应内容___________。
②小江做到第3次实验时,蜡烛由于燃烧而变短了一点,此时,像会成在光屏的___________半部分(选填“上”或“下”)。
(4)若将印有字母“F”的纸片(图丙)放在离凸透镜5cm的地方,能看到的清晰的像是图丙中___________(选填A、B、C、D)。
(5)如图乙,当光屏成清晰的像时,小江拿来一副眼镜放于蜡烛和凸透镜之间、光屏上的像又变得模糊,发现当光屏向右移动适当距离后像又清晰。由此可知,小江拿的眼镜属于___________。(选填“近视眼镜”或“远视眼镜”)
答案:
5. 10.0 同一高度 40 上 A 近视眼镜
【解析】
【分析】
【详解】
(1)[1]由图知道,光屏上出现一个最小最亮的光斑即为凸透镜的焦点处,由于焦点到凸透镜光心的距离为
60.0cm-50.0cm=10.0cm
所以,凸透镜的焦距是10.0cm。
(2) [2]当蜡烛、凸透镜、光屏,三者在同一条直线上时,三者的中心大致在同一高度,像才能呈在光屏的中心。
(3)①[3]由表格数据知道,当物距为40cm时,像距为13cm,根据光路的可逆性知道,当物距为13cm时,像距为40cm。
②[4]当蜡烛燃烧变短时,由于过凸透镜光心的光线传播方向不变知道,所以,像成在了光屏的上方,若为了使像仍成在光屏中央,可以将透镜向下移动或将光屏向上移动。
(4)[5]将印有字母“F”的纸片(图乙)放在离凸透镜5cm的地方,物距小于焦距,成正立放大的虚像,故选A。
(5)[6]小江拿来的眼镜放于蜡烛和凸透镜之间,光屏上的像又变得模糊,小江同学发现当光屏向右移动适当距离后像又清晰,即此时的像距变大的,所以该眼镜推迟了像的形成,所以能对光线有发散的作用,故是凹透镜,凹透镜可以矫正近视眼,该眼镜是近视眼镜。
突破提升
一、选择题
1.有关声的下列说法中,正确的是( )
A.只要物体振动,我们就能听到声音
B.听觉的形成在耳的听觉感受器
C.医用“听诊器”能使人的心脏振动幅度增大,音调升高
D.用超声波能刷牙,说明声波具有能量
2.小科想利用焦距为f的凸透镜使小灯泡发出的光变成平行光,可以把小灯泡放在主光轴上的( )
A.M或Q点 B.O点
C.M或N点 D.N或P点
3.根据如图提供的小资料,下列说法正确的是( )
A.蝙蝠发出的声音都是超声波,人类听不见
B.因为大象和狗的“发声频率”没有重叠区,所以狗的叫声大象永远也听不见
C.家人之间悄悄说话,身边的狗狗无动于衷,因为“悄悄话”的频率狗狗是无法感知
D.静谧的夜晚我们身边的狗狗有时突然耳朵一竖并转动几下,这可能是狗狗听到了人类听不见的声音
二、填空题
4.小强将如图所示的两纸筒A、B套在一起制作模型照相机。当用来看远处景物时,在半透明纸上可得到清晰的______(选填“实”或“虚”)像;接着再看近处物体,若还想在半透明纸上得到清晰的像,应将纸筒A、B间的距离______(选填“变大”、“变小”或“不变”)。
三、简答题
5.(1)白光经过三棱镜后,光屏上自上而下出现了如图所示的色带。据此,选取了一凸透镜,用红光和蓝光进行实验,请画出蓝光经过凸透镜折射后的大致图像。
(2)在汽车驾驶室内,驾驶员通过左右两侧后视镜观察,有看不到的区域(盲区),人或其他车辆应尽量避免进入盲区。如图,S为驾驶员眼睛位置,MN为左侧后视镜左右两边界点,请作出反射光线NS入射光线,并用斜线标出BM到车左侧(虚线所示)之间的盲区。
(3)在光具座上自左向右依次竖直放置一个凹透镜、凸透镜和平面镜,两个透镜的主光轴重合,凸透镜的焦距为,此时两个透镜之间的距离为。在凹透镜的左侧有一水平平行光束通过两个透镜后入射到平面镜上,经平面镜反射后,反射光恰能沿原来的光路返回,按要求画出光路图,并标出焦点。
6.如图为一声速测量仪器的使用说明书和实验装置图,图中铜铃作为声,请你认真阅读说明书,并完成下面的问题。
(1)若液晶显示屏显示的示数为0,下列关于铜铃所在的位置,最合理的是___________。
A.甲处 B.乙处 C.甲乙中点处
(2)一同学将铜铃放到甲的左边,并与甲乙在一条直线上,则铜铃在远离甲的过程中,液晶显示屏的数值将___________。
A.变大 B.不变 C.变小 D.无法确定
(3)一同学想验证声速随传声介质温度升高而增大,把铜铃固定放在甲的左边,并与甲乙在一条直线上,然后打开实验室空调提高室内温度,此时他会发现液晶显示屏的数值___________。
A.变大 B.变小 C.不变 D.无法判断
(4)如图中,已知,,液晶显示屏上显示:1.875,则此时声速约为___________m/s。
7.根据材料,回答问题
透镜焦距f的长短标志着折光本领的大小,焦距越短,折光本领越大。通常把透镜焦距的倒数叫作透镜的焦度,用Φ表示,即如果某透镜的焦距是0.5m,它的焦度就,而平时说的眼镜片的度数就是镜片的透镜的焦度乘100的值,例如,400度远视镜片的透镜焦度是4m-1,它的焦距是0.25m。通常远视镜片的度数是正数,而近视镜片的度数是负数。
(1)如图1是我们人的眼睛的结构图,眼睛很像一架照相机。眼球相当于一个______透镜,______相当于光屏。
(2)如图2所示是小明的眼睛看物体时的成像情况,则小明的眼睛需要佩戴如图中的______(填字母)透镜。
(3)小明同学所戴眼镜镜片的焦距为200cm,该镜片的度数为______度。
四、探究题
8.学校科技小组参加市科技创新大赛,研究光在水和玻璃中的反射规律和折射规律,从实验中得到如下数据,表1是光从空气射入水中的测量数据,表2是光从空气射入玻璃的测量数据:
表1 光从空气射入水中的测量数据。
入射角 | 0 | 15 | 30 | 45 | 60 |
反射角 | 0 | 15 | 30 | 45 | 60 |
折射角 | 0 | 11.3 | 22.1 | 35.4 | 40.9 |
表2 光从空气射入玻璃的测量数据。
入射角 | 0 | 15 | 30 | 45 | 60 |
反射角 | 0 | 15 | 30 | 45 | 60 |
折射角 | 0 | 9.9 | 19.5 | 28.1 | 35.3 |
(1)分析表1表2中的数据可以得出结论:
①___________。
②___________。
(2)小明想起自己去眼镜店配眼镜的情景,配镜师傅提到一个术语“折射率”,师傅说:相同度数的眼镜使用折射率大的材料,眼镜就可以更轻薄,矫正视力的效果就更理想。结合以上数据,你对两种透明介质的这种光学属性的判断是,水的“折射率”比玻璃的___________(选填:“大、小或相同”),依据是___________。
9.小明做“探究平面镜成像特点”的实验时,将玻璃板竖直立在水平桌面上,在白纸上画出表示玻璃板前后两表面的位置和。
(1)如图所示,用刻度尺测量玻璃板的厚度,其读数为___________cm。
(2)在玻璃板前放棋子A,观察到棋子在玻璃板中有两个像,一个较亮,另一个较暗。较亮的像是光线经___________(选填“”或“”)面反射形成的。
(3)为验证“像是虚像”的猜想,小明将一张白卡片放在___________的位置,___________(选填“直接”或“透过玻璃板”)观察卡片上有无棋子A的像。
(4)将棋子B(图中未画出)放到玻璃板后,使它与较亮的像重合,并测量棋子A的右端到的距离和棋子B的左端到的距离,实验数据记录在表中。
次数 | 1 | 2 | 3 | 4 |
5.40 | 7.15 | 9.80 | 12.50 | |
5.20 | 6.96 | 9.61 | 12.32 |
分析数据可得:像到反射面的距离___________(选填“小于”或“大于”)物到反射面的距离。
(5)实验中,像与物到反射面的距离存在差值,小明对此很感兴趣,问了老师。老师说这和站在岸边看水中鱼会变浅的原理是一致的。请帮小明回答造成差值大小的原因是?___________。
10.请作出光路图。
(1)F为透镜的焦点,试画出与已知光线对应的入、出射光线。_____
(2)光位于A点,试画出该光发出的一条光线经过平面镜MN反射后通过C点的光路图_____
(3)如图所示,人眼在A处看见河里潜水员头上的照明灯B,但是感觉好像是从C点位置发出来的,请画出光从照明灯B射向人眼A的光路图。_____
答案:
1.D
【解析】
【分析】
【详解】
A.只要物体在振动,就一定能发出声音,但是声音的传播需要介质,如果没有介质,不能听到声音。故A错误;
B.听觉的形成在大脑皮层的听觉中枢,故B错误;
C.“听诊器”能减小声音的分散,增大响度。故C错误;
D.声波能传递信息,也能传递能量。用超声波能刷牙,说明声波具有能量,故D正确。
故选D。
2.D
【解析】
【分析】
【详解】
因为
ON=OP=f
可以判断N、P都是凸透镜的焦点,根据平行于主光轴的光线经凸透镜折射后会聚在主光轴上一点,这点是凸透镜的焦点,根据光的折射中光路是可逆的,所以把光放在焦点N或P上,光线经凸透镜会平行射出。
故选D。
3.D
【解析】
【分析】
【详解】
A.蝙蝠发出的声波的频率为,高于的是超声波,所以不完全是超声波,故A错误;
B.大象的听觉范围是,而狗的发声范围是,因此大象是能够听到狗的叫声的,故B错误;
C.狗的听觉范围比人的听觉范围广,人说话的声音狗是能够听到的,故C错误;
D.狗的听觉范围在,人的听觉范围是,因此人耳听不到的声音狗能感觉到,故D正确。
故选D。
【点睛】
动物的发声频率和听觉频率范围,从题干信息中搜寻有用的信息,重点考查学生根据信息总结结论的能力。
4. 实 变大
【解析】
【分析】
凸透镜成实像时,物距越小,成的像越大,像距也越大。实像是由实际光线会聚而成的,可以成在光屏上。
【详解】
[1][2]看远处的景物,物距大于2倍焦距,在半透明纸上得到的是缩小的实像。若再看近处的物体,此时物距减小,要成清晰的像,就要增大像距,所以应将纸筒AB间的距离变大。
5.(1);(2);(3)
【解析】
【分析】
【详解】
(1)用红光和蓝光平行于同一个凸透镜的主光轴射入,红光、蓝光对凸透镜的焦距不相同。红色光较蓝色光偏折能力弱,所以红色光对凸透镜的焦距大;蓝光入射时焦距小些。如图所示
(2)先过N点画出法线,再根据反射角等于入射角画出入射光线AN,则AN到车左侧的区域就是BM到车左侧(虚线所示)之间的盲区,如图所示
(3)平行于主光轴的光线,经凹透镜折射后,折射光线的反向延长线过凹透镜左侧的焦点,该折射光线为过凸透镜焦点的光线,再经凸透镜折射后平行于主光轴射出,该光线垂直入射到平面镜上,垂直反射;根据光路是可逆的,画出这束光线通过两个透镜折射和平面镜反射后的光路。如图所示
6. C B B 320
【解析】
【分析】
【详解】
(1)[1]如果铜铃在甲、乙中点,则铜铃与甲的距离和与乙的距离是相等的,且由于声速相同,所以声音从铜铃到达甲、乙的时间相同,因液晶屏显示甲、乙接收到信号的时间差,故液晶屏的示数为0,故选C。
(2)[2]因为铜铃与甲、乙在一条直线上,所以铜铃离乙的距离总是比甲正好远甲、乙间的距离,由于乙比甲远的距离是一定的,所以声音传到乙和甲的时间差是不变的,故选B。
(3)[3]甲和乙之间的距离一定,由于温度越高,声速越大,所以声音传播到甲和乙的时间都会减少,故时间差也会减少,故选B。
(4)[4]设声速为v,则声音从铜铃传到甲的时间为,声音从铜铃传到乙的时间为,由题意知
t2-t1=1.875ms=1.875×10-3s
7. 凸 视网膜 A 50
【解析】
【分析】
【详解】
(1)[1][2]人的眼球好像一架照相机,晶状体和角膜的共同作用相当于一个凸透镜,视网膜相当于光屏,外界物体在视网膜上所成的像是倒立、缩小的实像。
(2)[3]近视眼看远处的物体时,将像成在视网膜的前面,为了使像正好呈在视网膜上,应使光线推迟会聚,使所成的像相对于晶状体后移,所以应佩戴发散透镜即凹透镜,A是凹透镜,BC是凸透镜,D属于平面镜,即矫正时佩戴的眼镜镜片应选用A。
(3)[4]此透镜的焦距是
200cm=2m
它的焦度
Φ=
故其镜片的度数为
0.5m-1×100=50度
8. 光从空气斜射入水或玻璃,折射角小于入射角 光从空气垂直射入水或玻璃,光的传播方向不改变 小 入射角相同时,光线透过玻璃后的折射角更小
【解析】
【分析】
【详解】
(1)[1][2]由表1表2数据比较可知,光从空气斜射入水或玻璃,折射角小于入射角;光从空气垂直射入水或玻璃,光的传播方向不改变。(其它正确也可,如:光从空气斜射入水或玻璃,折射角随入射角增大而增大等)。
(2)[3][4]由表中数据可以看出,在入射角相同的情况下,光线透过玻璃后的折射角更小,说明玻璃对光线的折射程度更大一些,表明玻璃的折射率大于水的折射率。
9. 0.30 MM′ 像 直接 小于 见解析
【解析】
【分析】
【详解】
(1)[1]由图知:1cm之间有10个小格,所以1个小格代表的是1mm,即此刻度尺的分度值为1mm;玻璃板左端与0.00cm刻度线对齐,右端与0..30cm对齐,所以玻璃板的厚度为
L=0.30cm-0.00cm=0.30cm
(2)[2]由于像是由光的反射形成的,而玻璃的两面都能反射光,能成两个像,前面的玻璃MM′表面反射的光较多成的像较亮,后面的玻璃NN′表面由于光的反射后,物体反射的光减弱,故成的像较暗。
(3)[3][4]为验证“像是虚像”的猜想,小明将一张白卡片放在棋子A像的位置,可以直接观察光屏上是否有棋子A的像,如果有,则为实像,否则,为虚像。
(4)[5]玻璃板的厚度为0.3cm,像到反射面的距离lB+0.3cm,根据上述实验数据可知lB>lA,即像到反射面的距离大于物到反射面的距离。
(5)[6]鱼反射的光斜射到水面上,会发生折射现象,当光进入空气中后远离法线,射入人的眼睛,而人眼由于错觉,认为光始终沿直线传播,逆着光的方向看上去而形成的虚像,所以比实际位置高,所以看见水中的鱼,实际是变浅了的鱼虚像。玻璃板右边棋子反射的光除垂线那条外,都是斜射入玻璃中,在界面处会折射,折射光线反向延长线的交点就是棋子的像,比棋子的位置靠近玻璃板,像与物到反射面的距离存在差值。
10.
【解析】
【分析】
【详解】
(1)通过焦点的光线经凸透镜折射后将平行于主光轴,过光心的光线经凸透镜折射后传播方向不改变;延长线过另一侧焦点的光线经凹透镜折射后将平行于主光轴,折射光线平行于凹透镜的主光轴,则入射光线的延长线过另一侧焦点,光路如下图
(2)过镜面作出点A的对称点A′,即为点光A在平面镜中的像,连接A′C与镜面交于O点,即为入射点(反射点),连接AO就得到入射光线,如下图
(3)因为人在A点看到的是水中的照明灯B的虚像C点,所以连接AC,与水和空气的分界面交于一点O,O就是入射点,OB即为入射光线,OA为折射光线,
备战2023新中考二轮科学专题导练 考点20 家庭电路: 这是一份备战2023新中考二轮科学专题导练 考点20 家庭电路,文件包含备战2023科学新中考二轮专题导练考点20家庭电路解析版docx、备战2023科学新中考二轮专题导练考点20家庭电路原卷版docx等2份试卷配套教学资源,其中试卷共30页, 欢迎下载使用。
备战2023新中考二轮科学专题导练 考点19 电和磁: 这是一份备战2023新中考二轮科学专题导练 考点19 电和磁,文件包含备战2023科学新中考二轮专题导练考点19电和磁解析版docx、备战2023科学新中考二轮专题导练考点19电和磁原卷版docx等2份试卷配套教学资源,其中试卷共38页, 欢迎下载使用。
备战2023新中考二轮科学专题导练 考点18 欧姆定律: 这是一份备战2023新中考二轮科学专题导练 考点18 欧姆定律,文件包含备战2023科学新中考二轮专题导练考点18欧姆定律解析版docx、备战2023科学新中考二轮专题导练考点18欧姆定律原卷版docx等2份试卷配套教学资源,其中试卷共34页, 欢迎下载使用。

