高中生物二 酶的特性第2课时导学案
展开5.1 降低化学反应活化能的酶(2)
1.通过探究“淀粉酶对淀粉和蔗糖水解的作用”,理解并阐明酶具有专一性,学会“控制变量和设计对照实验”。
2.通过探究“pH和温度对酶活性的影响”,理解“酶的作用条件较温和”,提升建构模型的科学思维素养。
3.通过调查酶在生活、生产中的应用,认同酶在生产实际中的广泛应用及具有高效、环保、节能等特点。
知识点01 酶具有高效性和专一性
酶的特性 | 含义 | 意义 | 验证实验 |
酶具有高效性 | 与无机催化剂相比,酶的催化效率更高 | 使细胞代谢快速进行 | 比较过氧化氢在不同条件下的分解 |
酶具有专一性 | 每一种酶只能催化一种或一类化学反应 | 使细胞代谢有条不紊地进行 | 淀粉酶对淀粉和蔗糖的水解作用 |
知识点02 淀粉酶对淀粉和蔗糖的水解作用
淀粉酶对淀粉和蔗糖的水解作用
变量分析 | 自变量是反应底物,因变量是是否水解为还原糖,无关变量有温度、pH、试管大小、溶液的量、酶的量等 | |
实验设计 | 试管1:淀粉溶液2mL+淀粉酶溶液2mL | 蔗糖溶液2mL+淀粉酶溶液2mL |
检验:加入等量斐林试剂摇匀,水浴加热相同时间 | ||
实验现象 | 出现砖红色沉淀 | 不出现砖红色沉淀 |
实验结果 | 淀粉在淀粉酶作用下水解 | 蔗糖在淀粉酶作用下不水解 |
实验结论 | 淀粉酶只能催化淀粉水解,不能催化蔗糖水解,酶的催化作用具有专一性 | |
知识点03 酶的作用条件较温和
1.探究温度对酶活性的影响:
试管 步骤 | 1 | 1′ | 2 | 2′ | 3 | 3′ |
淀粉溶液 | 2 mL | / | 2 mL | / | 2 mL | / |
淀粉酶溶液 | / | 1 mL | / | 1 mL | / | 1 mL |
不同温度下处理5 min | 0 ℃ | 60 ℃ | 100 ℃ | |||
将同一温度下的两种物质混合后保温5 min | ||||||
滴加碘液 | 1滴 | 1滴 | 1滴 | |||
实验现象 | 溶液变蓝 | 溶液不变蓝 | 溶液变蓝 | |||
实验结论 | 酶的催化作用需要在适宜的温度下进行,温度过高或过低都会影响酶的活性 | |||||
2.探究pH对酶活性的影响:
步骤 | 项目 | 试管1 | 试管2 | 试管3 | |
1 | 加入3%过氧化氢溶液 | 2mL | 2mL | 2mL | |
2 | 加入蒸馏水 | 1mL | - | - | |
3 | 加入0.01/L的盐酸 | - | 1mL | - | |
4 | 加入0.01/L的NaOH溶液 | - | - | 1mL | |
5 | 加入肝脏研磨液 | 2滴 | 2滴 | 2滴 | |
6 | 检验 | 气泡产生量 | 大量 | 少量 | 少量 |
放入带火星的卫生香 | 复燃 | 不能复燃 | 不能复燃 | ||
结论 | 酶的催化作用需要在适宜的pH下进行,pH过高或过低都会影响酶的活性 | ||||
实验注意事项
①在探究温度影响酶活性的实验中,不宜选用H2O2溶液,原因是H2O2的分解本身受温度影响。
②在探究pH影响酶活性的实验中,不宜选用淀粉溶液,原因是酸性溶液会使淀粉水解。
③在探究温度影响酶活性的实验中,选取淀粉和淀粉酶,一般用碘液检测实验结果,不宜选用斐林试剂检验,原因是使用斐林试剂需要加热,且可能影响实验的自变量。
3.酶所催化的化学反应一般是在比较温和的条件下进行的。在最适宜的温度和pH条件下,酶的活性最高。温度和pH偏高或偏低,酶活性都会明显降低。过酸、过碱或温度过高,会使酶的空间结构遭到破坏, 使酶永久失活。在0℃左右时,酶的活性很低,但酶的空间结构稳定,在适宜的温度下酶的活性会升高。因此,酶制剂适宜在低温下保存。
特别提醒
①在测定胃蛋白酶活性时,将溶液的pH由10降到2的过程中,胃蛋白酶的活性不会增强。胃蛋白酶在pH为10时,空间结构已遭到破坏,因此降低pH不会使胃蛋白酶的活性再增强。
②如果以淀粉为底物,以淀粉酶为催化剂探究温度影响酶活性的实验,则酶促反应的速率既可以用淀粉的分解速率表示,也可以用淀粉水解产物的生成速率表示。
③pH影响酶活性的实验中实验材料不选择淀粉,原因是酸能促进淀粉水解;探究酶的最适pH,需要在酶的最适温度条件下进行。
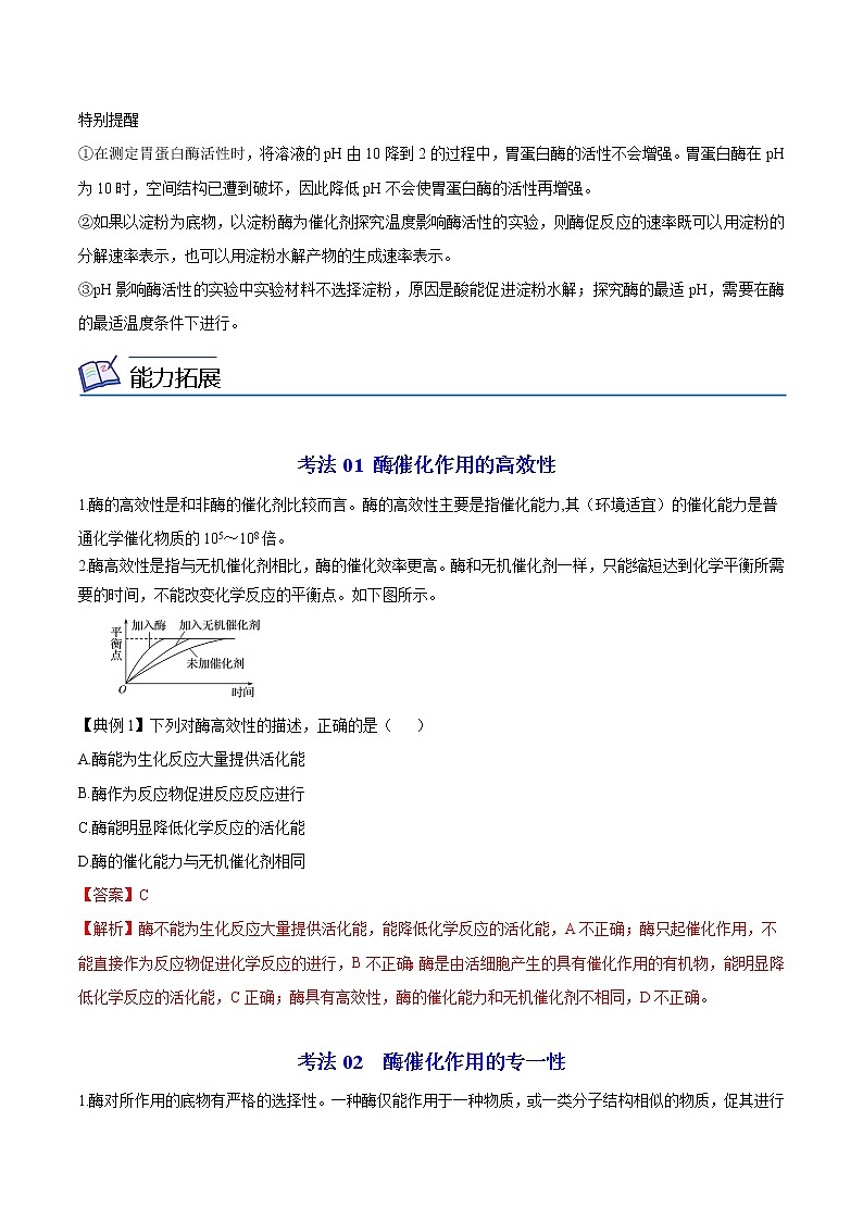
考法01 酶催化作用的高效性
1.酶的高效性是和非酶的催化剂比较而言。酶的高效性主要是指催化能力,其(环境适宜)的催化能力是普通化学催化物质的105~108倍。
2.酶高效性是指与无机催化剂相比,酶的催化效率更高。酶和无机催化剂一样,只能缩短达到化学平衡所需要的时间,不能改变化学反应的平衡点。如下图所示。
【典例1】下列对酶高效性的描述,正确的是( )
A.酶能为生化反应大量提供活化能
B.酶作为反应物促进反应反应进行
C.酶能明显降低化学反应的活化能
D.酶的催化能力与无机催化剂相同
【答案】C
【解析】酶不能为生化反应大量提供活化能,能降低化学反应的活化能,A不正确;酶只起催化作用,不能直接作为反应物促进化学反应的进行,B不正确;酶是由活细胞产生的具有催化作用的有机物,能明显降低化学反应的活化能,C正确;酶具有高效性,酶的催化能力和无机催化剂不相同,D不正确。
考法02 酶催化作用的专一性
1.酶对所作用的底物有严格的选择性。一种酶仅能作用于一种物质,或一类分子结构相似的物质,促其进行一定的化学反应,产生一定的反应产物,这种选择性作用称为酶的专一性。如过氧化氢酶只能催化过氧化氢分解,不能催化其他化学反应。细胞代谢能够有条不紊的进行,与酶的专一性是分不开的。
2.酶专一性可以用“锁钥”模型解释,如下图所示。酶和被催化的反应物分子都有特定的结构,图中A表示酶,B表示被A催化的底物,E、F表示B被分解后产生的物质,C、D表示不能被A催化的物质。可见,酶在反应前后物质的量和结构均不发生改变。
3.酶催化作用的专一性是指:一种美只能催化一种或一类化学反应,对其他类型的化学反应没有催化作用。如下图所示。
催化物质A(或反应A)的酶对物质B(或反应B)无催化作用,对物质A(或反应A)有催化作用。
【典例2】胃蛋白酶能使淀粉酶在很短时间内水解,而对多肽不起作用,这种现象说明( )
A.胃蛋白酶具有高效性和专一性 B.胃蛋白酶具有高效性和多样性
C.胃蛋白酶具有专一性和稳定性 D.胃蛋白酶的本质是多肽
【答案】A
【解析】胃蛋白酶能使淀粉酶在很短时间内水解,体现了酶催化作用的高效性,为蛋白酶对多肽补气作用,说明为蛋白酶不能催化对台水解,体现了酶催化作用的专一性。选A。
考法03 影响酶活性的因素
影响酶活性的主要因素是温度和pH值。其中温度比较重要,人体内酶的活性在37摄氏度是最佳。生物酶各自适应的酶的温度不同。植物光合作用酶的活性在20℃左右最强。在一定的范围内,酶的活性随着温度的升高而升高,但是温度过高会使酶失活。
1.温度对酶促反应速度的影响很大。对许多酶来说,反应温度每增高10℃,酶反应速度增加1~2倍;但随着温度升高而使酶逐步变性,通过酶活力的减少而使酶的催化活性降低。每种酶都有一个催化活性最高的温度,称为最适温度。动物体内的酶最适温度一般在35~45℃,植物体内的酶最适温度为40~55℃。大部分酶在60℃以上即变性失活,少数酶能耐受较高的温度,如细菌淀粉酶在93℃下活力最高,又如牛胰核糖核酸酶加热到100℃仍不失活。最适温度在60℃以下的酶,当温度达到60~80℃时,大部分酶被破坏,发生不可逆变性;当温度接近100℃时,酶的催化作用完全丧失。一般而言,温度越高化学反应越快,但酶是蛋白质,若温度过高会发生变性而失去活性,因而酶促反应一般是随着温度升高反应加快,直至某一温度活性达到最大,超过这一最适温度,由于酶的变性,反应速度会迅速降低。热对酶活性的影响对食品很重要,如绿茶是通过把新鲜茶叶热蒸处理而得,经过热处理,使酚酶、脂氧化酶、抗坏血酸氧化酶等失活,以阻止儿茶酚的氧化来保持绿色。红茶的情况正相反,是利用这些酶进行发酵来制备的。
2.pH影响酶促反应速度的原因:环境过酸、过碱会影响酶蛋白构象,使酶本身变性失活;在最适pH时,酶分子上活性中心上的有关基团的解离状态最适于与底物结合,pH高于或低于最适pH时,活性中心上的有关基团的解离状态发生改变,酶和底物的结合力降低,因而酶反应速度降低。酶在最适pH范围内表现出活性,大于或小于最适pH,都会降低酶活性。主要表现在过高或过低的pH都会影响酶的稳定性,进而使酶遭受不可逆破坏。
3.影响酶活性的曲线
①在一定温度(或pH)范围内,随温度(或pH)的升高,酶的催化作用增强,超过这一范围催化作用减弱。②过酸、过碱、高温都会使酶失活,而低温只是抑制酶的活性,酶分子结构未破坏,温度升高可恢复活性。③反应溶液酸碱度的变化不影响酶作用的最适温度。
4.底物浓度和酶浓度对酶促反应的影响
①在其他条件适宜,酶量一定条件下,酶促反应速率随底物浓度增加而加快,但当底物达到一定浓度后,受酶数量和酶活性限制,酶促反应速率不再增加。
②在底物充足,其他条件适宜的条件下,酶促反应速率与酶浓度成正比。
③底物浓度与酶浓度都是通过影响底物与酶的接触面积来影响酶促反应速率的,并不会改变酶的活性。
【典例3】甲、乙两图是温度、pH对酶活性影响的数学模型。下列有关说法错误的是( )
A. 甲、乙两图中B代表的含义分别是酶的最适温度和最适pH
B. 甲、乙两图中A点对应的值对酶活性的影响不相同
C. 甲、乙两图中C点对应的温度或pH对酶活性的影响相同
D. 保存酶制品最好选择两图中B点对应的温度和pH
【答案】D
【解析】甲图中,A点对应的温度较低酶活性低,但酶的空间结构稳定;B点对应温度下酶活性最高,为酶催化作用的最适温度;C点对应的温度使酶空间结构遭到破坏,使酶永久失活。乙图中,A点对应的pH值较低酶活性低,但酶的空间结构稳定;B点对应pH值下酶活性最高,为酶催化作用的最适pH值;C点对应的pH值使酶空间结构遭到破坏,使酶永久失活。在甲、乙两图中,在B点的温度和pH值下,酶促反应速率最大,酶活性最高,分别表示酶的最适温度和最适pH值,A正确;甲图中A点对应温度低,但酶的空间结构稳定,乙图中A点对应的pH值会使酶空间结构遭到破坏,使酶永久失活,因此,甲、乙两图中C点对应对应的值都使酶空间结构遭到破坏,使酶永久失活,C正确;低温条件下,酶活性很低,但酶的空间结构稳定,在适宜的温度下酶活性可以升高,因此,保存酶制品最好在低温条件下进行,即甲图的A点,D不正确。
考法04 与酶有关的实验设计
1.验证类实验
实验目的 | 自变量 | 实验组 | 对照组 |
验证酶具有催化作用 | 相应酶液的有无 | 底物+相应酶液 | 底物+等量蒸馏水 |
验证酶的高效性 | 催化剂的种类(无机催化剂和酶) | 底物+相应酶液 | 底物+等量无机催化剂 |
验证酶的专一性 | 不同的底物或不同的酶液 | 底物+相应酶液 | 底物+另一酶液或另一底物+同一酶液 |
验证某种酶的本质是蛋白质 | 待测酶液和标准蛋白质溶液 | 待测酶液+双缩脲试剂 | 等量的标准蛋白质溶液+ 双缩脲试剂 |
验证某种酶的本质是RNA | 待测酶液和标准 RNA溶液 | 待测酶液+吡罗红染液 | 等量的标准RNA溶液+吡罗红染液 |
【特别提醒】
①如要验证蛋白酶的催化作用,底物要选择蛋白块,通过观察其消失情况得出结论。不能用蛋白液,因为蛋白酶也是蛋白质,不能用双缩脲试剂鉴定。
②若底物为淀粉和蔗糖、酶为淀粉酶来验证酶的专一性,检测底物是否被分解的试剂
宜用斐林试剂,不选碘液,因碘液无法检测蔗糖是否分解。
2.探究类实验
课题一:探究酶的最适温度
实验流程如下:
【特别提醒】
①前一个保温的目的,是使酶和底物得到相同的温度处理;后一个保温的目的,是使酶与底物充分反应。
②若选择淀粉和淀粉酶探究酶的最适温度,检测底物是否被分解的试剂“宜”选用碘液,“不宜”选用斐林试剂,因为用斐林试剂鉴定时需水浴加热,而该实验中需严格控制温度。
③在探究酶的最适温度的实验中,“不宜”选用过氧化氢(H2O2)和过氧化氢酶作实验材料,因为过氧化氢(H2O2)在常温常压下就能分解,在加热条件下会加速分解,从而影响实验结果。
课题二:探究酶的最适PH
实验流程如下:
【特别提醒】
①在探究 pH 对酶活性的影响时,“宜”保证酶的最适温度(排除温度干扰),且将酶溶液的 pH 调至实验要求的 pH 后再让反应物与底物接触,“不宜”在未达到预设 pH 前让反应物与酶接触。
②在探究酶的最适PH的实验中,不宜选用淀粉和淀粉酶,因为酸会使淀粉自身水解。
3.探究温度pH对酶活性影响的实验的酶、试剂选择
①若选择淀粉和淀粉酶来探究温度对酶活性的影响,检测底物被分解的试剂宜选用碘液,不宜选用斐林试剂,因为用斐林试剂鉴定时需水浴加热,而该实验中需严格控制温度。
②在探究温度对酶活性的影响的实验中,不宜选择过氧化氢(H2O2)和过氧化氢酶作实验材料,因为过氧化氢(H2O2)在常温常压时就能分解,加热的条件下分解会加快,从而影响实验结果。
③在探究pH对酶活性的影响实验中,不宜选用淀粉和淀粉酶作实验材料,因为在酸性条件下淀粉本身分解也会加快,从而影响实验结果。在探究pH对酶活性的影响实验中,宜先保证酶的最适温度(排除温度干扰),且将酶溶液的pH调至实验要求的pH后再让反应物与酶接触,不宜在未达到预设pH前,让反应物与酶接触。
【典例4】下列有关酶特性的实验设计思路,正确的是( )
A. 用淀粉酶和淀粉、蔗糖验证酶的专一性时,选用碘液作为检测试剂
B. 用过氧化氢和新鲜的猪肝研磨液、氯化铁溶液来验证酶的高效性
C. 以过氧化氢为底物,探究温度对过氧化氢酶活性的影响
D. 探究胃蛋白酶的最适pH时,将其加入蛋清中再加入缓冲液
【答案】B
【解析】淀粉酶能催化淀粉的分解,但不能催化蔗糖的分解,若利用淀粉、蔗糖、淀粉酶来验证酶的专一性,不论蔗糖有无分解,结果加碘液都不会变蓝色,应用斐林试剂检测,A不正确;用过氧化氢和新鲜的猪肝研磨液、氯化铁溶液来验证酶的高效性,B正确;不能以过氧化氢为底物,探究温度对过氧化氢酶活性的影响,因为温度会影响过氧化氢的分解速率,自变量控制不准确,C不正确;探究胃蛋白酶的最适pH时,将其加入蛋清中再加入缓冲液,酶与底物一旦混合,反应就开始了,应先加缓冲液再加入蛋清,D不正确。
题组A 基础过关练
1.下图表示酶促反应,该图能体现酶的( )
A.专一性 B.易受温度影响
C.高效性 D.易受酸碱度影响
2.下列关于酶催化特性的叙述,正确的是( )
A.低温降低分子运动速率,抑制酶的活性
B.高温激发酶的活性,提高酶促反应速率
C.增大底物的浓度,酶促反应速率可以持续上升
D.增加酶的物质量,酶促反应的产物量随之增加
3.某加酶洗衣粉说明上注明用40~60 ℃的温水浸泡去污效果更佳,这说明酶的催化( )
A.有高效性 B.有特异性 C.需要适宜的条件 D.有多样性
4.下列有关探究温度对酶活性影响的实验,最佳选项是( )
A.过氧化氢+过氧化氢酶+带火星木条 B.淀粉+淀粉酶+碘液
C.淀粉+淀粉酶+斐林试剂 D.过氧化氢+过氧化氢酶+双缩脲试剂
5.下列操作不会导致淀粉酶失活的是( )
A.淀粉酶溶液中加入蛋白酶 B.将酶溶液的pH维持在2
C.在0~4 ℃下保存酶制剂 D.在酶溶液中加入重金属离子
6.人体胃蛋白酶的最适pH为2.0,某同学将胃蛋白酶溶液的pH从10.0调至2.0,此时胃蛋白酶的活性将( )
A.不断上升 B.没有活性 C.先升后降 D.先降后升
题组B 能力提升练
7.探究温度对酶活性影响最合理的实验步骤是( )
①取3支试管,编号,各注入2 mL淀粉溶液;另取3支试管,编号,各自注入1 mL新鲜的淀粉酶溶液 ②将淀粉酶溶液注入相同温度下的淀粉溶液试管中,维持各自的温度10 min ③向各试管中滴一滴碘液 ④将6支试管分成三组,每组各有一份淀粉液和一份淀粉酶溶液,分别放在温水、沸水和冰水中 ⑤观察实验现象
A.①②④③⑤ B.①③②④⑤
C.①③④②⑤ D.①④②③⑤
8.用某种酶进行有关实验的结果如下图所示,下列有关说法错误的是( )
A.该酶的最适催化温度不确定
B.图2和图4能说明该酶一定不是胃蛋白酶
C.由图4实验结果可知酶具有高效性
D.由图3实验结果可知Cl-是该酶的激活剂
9.酶抑制剂有两类,其中竞争性抑制剂与底物竞争酶的活性位点,从而降低酶对底物的催化效应;非竞争性抑制剂和酶活性位点以外的其他位点结合,能改变酶的构型,使酶不能与底物结合,从而使酶失去催化活性。下列叙述正确的是( )
A.酶的作用条件较温和,只能在常温、常压、中性条件下发挥作用
B.改变底物的量对两种抑制剂的作用效果均无影响
C.竞争性抑制剂通过降低酶本身的活性来降低酶促反应速率
D.高温、非竞争性抑制剂都能通过改变酶的空间结构使酶失去催化活性
10.下图是几种离子对某种酶活性影响的实验结果,下列分析不正确的是( )
A.对照组和实验组的处理时间相同
B.Co2+和Mg2+能抑制该酶的活性
C.Mn2+能降低该化学反应的活化能
D.因变量可用底物的减少速率表示
11.蜂蜜中富含维生素、氨基酸与蛋白质、果糖与葡萄糖等营养物质。蜂蜜中淀粉酶活性是衡量蜂蜜品质的重要指标。蜂蜜加工过程中,酶活性常常发生变化。科学家以新鲜椴树蜂蜜为实验材料,经过不同加工条件处理后,在相同条件下检测蜂蜜中的淀粉酶活性(淀粉酶活性以淀粉酶值表示,即1 g蜂蜜中的淀粉酶在一定条件下可催化1%淀粉溶液的毫升数),结果如下表所示。请回答:
淀粉酶值 加工温度 加工时间 | 30 ℃ | 40 ℃ | 50 ℃ | 60 ℃ | 70 |
1 h | 10.9 | 10.9 | 10.9 | 8.3 | 8.3 |
2 h | 10.9 | 10.9 | 10.9 | 8.3 | 6.5 |
3 h | 10.9 | 8.3 | 6.5 | 5.0 | 5.0 |
(1)淀粉酶的化学本质是________。淀粉酶只能水解淀粉,说明酶具有__________。使用双缩脲试剂________(填“可以”或“不可以”)准确检测蜂蜜中淀粉酶的含量,理由是______________________________。
(2)本实验探究的是________对蜂蜜中淀粉酶活性的影响。
(3)实验结果表明,淀粉酶活性在________条件下会下降。
(4)在测定淀粉酶值时,是将一定体积的、加工后的蜂蜜与淀粉溶液及其它试剂混合,在适宜条件下反应一段时间后,根据淀粉的水解情况判定淀粉酶值。有人质疑“实验中淀粉的水解可能是由于淀粉溶液本身不稳定而自发水解,不一定与蜂蜜中的淀粉酶有关。”针对此质疑,在测定淀粉酶值时,设计的对照组实验为________________________________________________________________________。
12.请用所给的实验材料和用具,设计实验来验证哺乳动物的蔗糖酶和淀粉酶的催化作用具有专一性。要求完成实验设计、补充实验步骤、预测实验结果、得出结论,并回答问题。
实验材料与用具:适宜浓度的蔗糖酶、唾液淀粉酶、蔗糖、淀粉4种溶液,斐林试剂、试管、37 ℃恒温水浴锅、50~65 ℃水浴锅。
(1)若“+”代表加入适量的溶液,“-”代表不加溶液,甲、乙等代表试管标号,请用这些符号完成下表实验设计(把答案填在下面的表格中)。
溶液 试管 | 蔗糖溶液 | 淀粉溶液 | 蔗糖酶溶液 | 唾液淀粉酶溶液 |
甲 |
|
|
|
|
乙 |
|
|
|
|
丙 |
|
|
|
|
丁 |
|
|
|
|
(2)实验步骤
①按照上表中的设计,取四只试管分表标记为甲、乙、丙、丁,依次加入相应的物质溶液和酶溶液。
②____________________________________________________。
③____________________________________________________。
④____________________________________________________。
(3)结果预测:_________________________________________。
(4)结论:_____________________________________________。
(5)在上述实验中,如果仅将37 ℃恒温水浴锅的温度调到20 ℃,而在其他条件不变的情况下重做上述实验,出现砖红色试管中的颜色会比37 ℃时的浅,其原因是____________________________________。
题组C 培优拔尖练
13.(2020·浙江卷·7月选考)为研究酶作用的影响因素,进行了“探究pH对过氧化氢酶的影响”的活动。下列叙述错误的是( )
A. 反应小室应保持在适宜水温的托盘中
B. 加入各组反应小室中含有酶的滤纸片的大小和数量应一致
C. 将H2O2加到反应小室中的滤纸片上后需迅速加入pH缓冲液
D. 比较各组量筒中收集的气体量可判断过氧化氢酶作用的适宜pH范围
14.(2019浙江卷·4月选考)为研究酶的特性,进行了实验,基本过程如下表所示:
步骤 基本过程 试管A 试管B |
1 加入2%过氧化氢溶液 3mL 3mL 2 加入马铃薯匀浆 少许 — 3 加入二氧化锰 — 少许 4 检测 |
据此分析,下列叙述错误的是
A.实验的可变因素是催化剂的种类
B.可用产生气泡的速率作检测指标
C.该实验能说明酶的作用具有高效性
D.不能用鸡肝匀浆代替马铃薯匀浆进行实验
15.(2016课标Ⅰ卷)若除酶外所有试剂均已预保温,则在测定酶活力的试验中,下列操作顺序合理的是
A.加入酶→加入底物→加入缓冲液→保温并计时→一段时间后检测产物的量
B. 加入底物→加入酶→计时→加入缓冲液→保温→一段时间后检测产物的量
C. 加入缓冲液→加入底物→加入酶→保温并计时→一段时间后检测产物的量
D. 加入底物→计时→加入酶→加入缓冲液→保温并计时→一段时间后检测产物的量
16.(2016课标Ⅱ卷)为了研究温度对某种酶活性的影响,设置三个实验组:A组(20℃)、B组(40℃)和C组(60℃),测定各组在不同反应时间内的产物浓度(其他条件相同),结果如图。回答下列问题:
(1)三个温度条件下,该酶活性最高的是 组。
(2)在时间t1之前,如果A组温度提高10℃,那么A组酶催化反应的速度会 。
(3)如果在时间t2时,向C组反应体系中增加2倍量的底物,其他条件保持不变,那么在t3时,C组产物总量 ,原因是 。
(4)生物体内酶的化学本质是 ,其特性有 (答出两点即可)。
人教版 (2019)必修1《分子与细胞》二 酶的特性第2课时学案设计: 这是一份人教版 (2019)必修1《分子与细胞》二 酶的特性第2课时学案设计,共17页。学案主要包含了特别提醒等内容,欢迎下载使用。
高中生物人教版 (2019)必修1《分子与细胞》一 酶的作用和本质第1课时导学案: 这是一份高中生物人教版 (2019)必修1《分子与细胞》一 酶的作用和本质第1课时导学案,共14页。学案主要包含了特别提醒等内容,欢迎下载使用。
人教版 (2019)必修1《分子与细胞》第5章 细胞的能量供应和利用第1节 降低化学反应活化能的酶一 酶的作用和本质第1课时学案: 这是一份人教版 (2019)必修1《分子与细胞》第5章 细胞的能量供应和利用第1节 降低化学反应活化能的酶一 酶的作用和本质第1课时学案,共11页。学案主要包含了特别提醒等内容,欢迎下载使用。

