资料中包含下列文件,点击文件名可预览资料内容
还剩11页未读,
继续阅读
所属成套资源:人教部编版道法七下课件PPT+练习
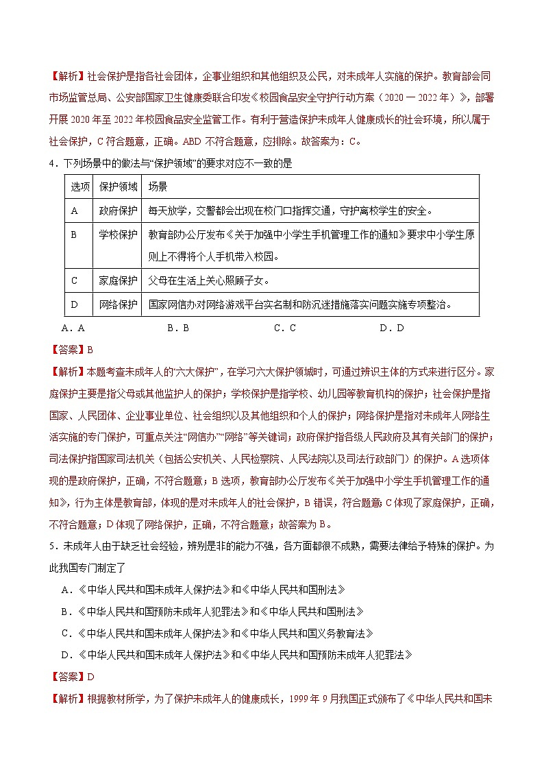
成套系列资料,整套一键下载
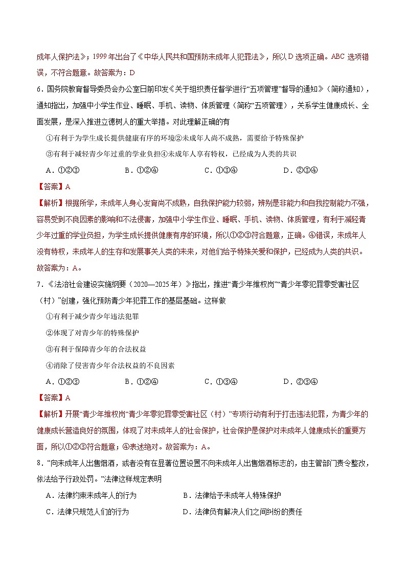
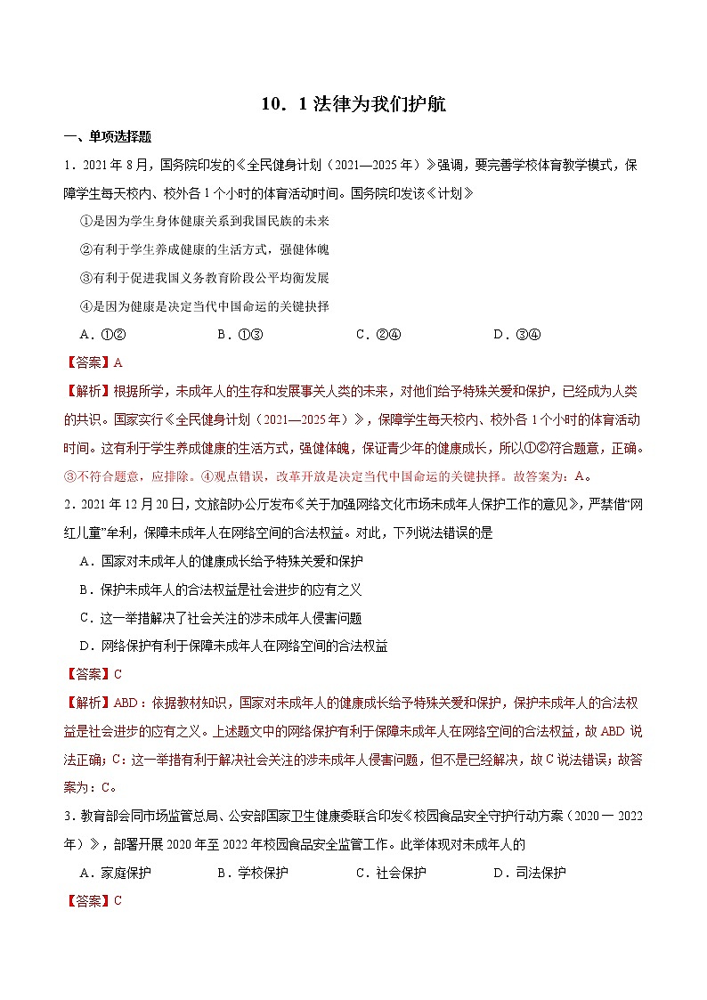
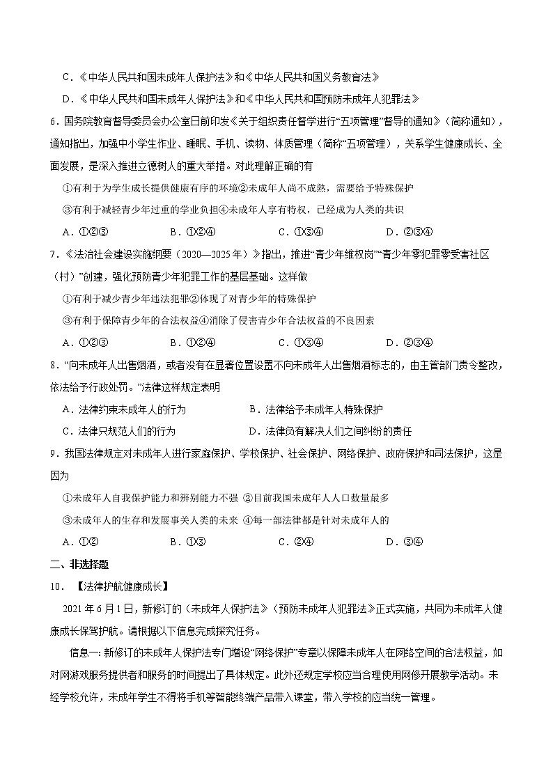
人教部编版七年级下册法律为我们护航备课ppt课件
展开
这是一份人教部编版七年级下册法律为我们护航备课ppt课件,文件包含101法律为我们护航pptx、101法律为我们护航作业解析版docx、101法律为我们护航作业原卷版docx、“史上最严”新规出台严防未成年人沉迷网游网游为何不一禁了之mp4、未成年人保护法mp4等5份课件配套教学资源,其中PPT共19页, 欢迎下载使用。
相关课件
初中政治 (道德与法治)人教部编版七年级下册节奏与旋律备课课件ppt:
这是一份初中政治 (道德与法治)人教部编版七年级下册节奏与旋律备课课件ppt,文件包含72节奏与旋律pptx、72节奏与旋律作业解析版docx、72节奏与旋律作业原卷版docx、不仅滑雪好还是超级学霸谷爱凌高考离满分仅差20分丨奥运故事mp4、学霸男寝4人全部考研成功连续200多天相互鼓励mp4等5份课件配套教学资源,其中PPT共20页, 欢迎下载使用。
初中人教部编版单音与和声备课课件ppt:
这是一份初中人教部编版单音与和声备课课件pptPPT课件主要包含了你喜欢看电影吗,让和声更美,单音与和声,个人意愿与集体规则等内容,欢迎下载使用。
初中政治 (道德与法治)人教部编版七年级下册情绪的管理备课课件ppt:
这是一份初中政治 (道德与法治)人教部编版七年级下册情绪的管理备课课件ppt

