还剩13页未读,
继续阅读
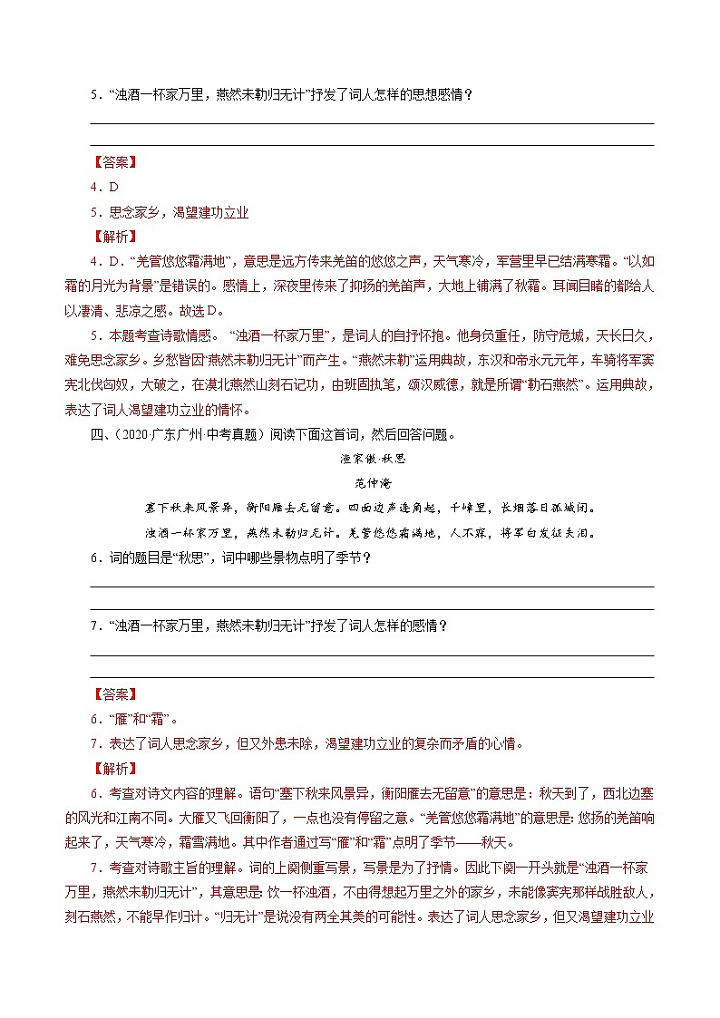
初中语文中考复习 专题8:九下词四首(教师版)-十年(2011-2020)中考真题集锦之课内诗词(全国通用)
展开相关试卷
初中语文中考复习 专题10:九年级课外诵读诗词(教师版)-十年(2011-2020)中考真题集锦之课内诗词(全国通用):
这是一份初中语文中考复习 专题10:九年级课外诵读诗词(教师版)-十年(2011-2020)中考真题集锦之课内诗词(全国通用),共7页。
初中语文中考复习 专题9:九下诗词曲五首(教师版)-十年(2011-2020)中考真题集锦之课内诗词(全国通用):
这是一份初中语文中考复习 专题9:九下诗词曲五首(教师版)-十年(2011-2020)中考真题集锦之课内诗词(全国通用),文件包含苏教版六上第一单元第3课《制作汽水》课件_苏教版六上第一单元第3课《制作汽水》课件pptx、13制作汽水练习苏教版科学六年级上册docx、二氧化碳的用途及危害mp4、如何自制汽水mp4、混合后发生变化mp4等5份课件配套教学资源,其中PPT共25页, 欢迎下载使用。
初中语文中考复习 专题8:九下词四首(学生版)-十年(2011-2020)中考真题集锦之课内诗词(全国通用):
这是一份初中语文中考复习 专题8:九下词四首(学生版)-十年(2011-2020)中考真题集锦之课内诗词(全国通用)

