备战2023年中考科学二轮专题导练 考点12 生命活动调节
展开考点12 生命活动的调节
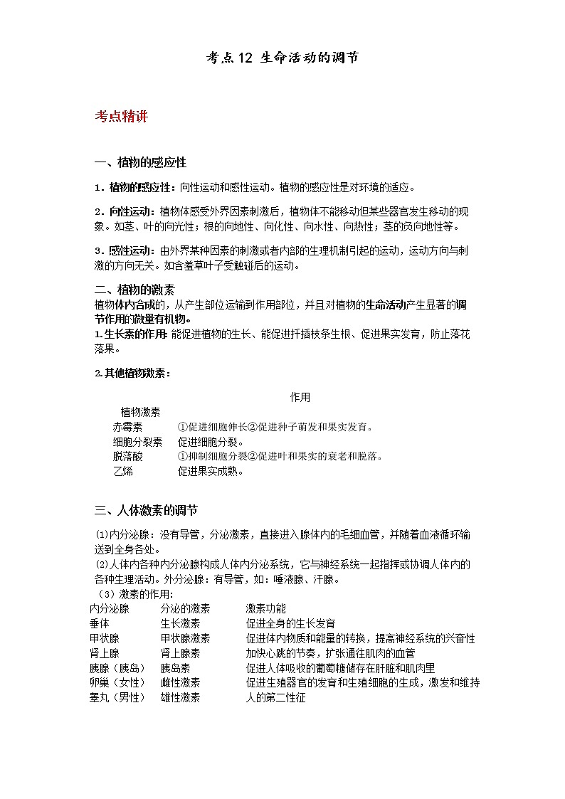
考点精讲
一、植物的感应性
1.植物的感应性:向性运动和感性运动。植物的感应性是对环境的适应。
2.向性运动:植物体感受外界因素刺激后,植物体不能移动但某些器官发生移动的现象。如茎、叶的向光性;根的向地性、向化性、向水性、向热性;茎的负向地性等。
3.感性运动:由外界某种因素的刺激或者内部的生理机制引起的运动,运动方向与刺激的方向无关。如含羞草叶子受触碰后的运动。
二、植物的激素
植物体内合成的,从产生部位运输到作用部位,并且对植物的生命活动产生显著的调节作用的微量有机物。
1.生长素的作用:能促进植物的生长、能促进扦插枝条生根、促进果实发育,防止落花落果。
2.其他植物激素:
植物激素
作用
赤霉素
①促进细胞伸长②促进种子萌发和果实发育。
细胞分裂素
促进细胞分裂。
脱落酸
①抑制细胞分裂②促进叶和果实的衰老和脱落。
乙烯
促进果实成熟。
三、人体激素的调节
(1)内分泌腺:没有导管,分泌激素,直接进入腺体内的毛细血管,并随着血液循环输送到全身各处。
(2)人体内各种内分泌腺构成人体内分泌系统,它与神经系统一起指挥或协调人体内的各种生理活动。外分泌腺:有导管,如:唾液腺、汗腺。
(3)激素的作用:
内分泌腺
分泌的激素
激素功能
垂体
生长激素
促进全身的生长发育
甲状腺
甲状腺激素
促进体内物质和能量的转换,提高神经系统的兴奋性
肾上腺
肾上腺素
加快心跳的节奏,扩张通往肌肉的血管
胰腺(胰岛)
胰岛素
促进人体吸收的葡萄糖储存在肝脏和肌肉里
卵巢(女性)
睾丸(男性)
雌性激素
雄性激素
促进生殖器官的发育和生殖细胞的生成,激发和维持人的第二性征
(4)激素分泌异常导致的一些疾病:
激素分泌情况
疾病
具体症状
幼年时生长激素分泌不足
侏儒症
发育迟缓,身材异常矮小,智力正常
幼年时生长激素分泌过多
巨人症
人体各部位过度生长,四肢长度更为突出,巨人的寿命往往不长
成年人生长激素分泌过多
肢端肥大症
手大、脚大、指粗、鼻高等
胰岛素分泌不足
糖尿病
多尿、多饮、多食、消瘦和疲乏,血糖含量增高,出现尿糖症状
幼年时甲状腺激素分泌不足
呆小症
反应迟钝,智力低下,身材矮小
甲状腺激素分泌过分旺盛
甲亢
情绪易激动,精神紧张,失眠、心跳过快
(5)胰岛素:由胰腺中的胰岛分泌,能降低血糖(促进人体吸收的葡萄糖储存在肝脏和肌肉里)
血糖:糖类物质会在人体内转变为葡萄糖进入血液中。一般正常含量为:90毫克/100毫升(5毫摩/升)。一天中人体内血糖含量基本不变(由于受到胰岛素等激素的调节和神经系统调节相互配合作用,维持相对稳定状态)血糖平衡对保证人体各种组织和器官的能量供应,保持人体健康有着非常重要的意义。
四、人体神经系统的结构
1.构成神经系统结构和功能单位——__神经元__。
2.人体的神经系统的组成:
①脑的组成:脑是神经系统最高级的部位,__小脑__主要负责人体动作的协调性。__脑干__主要控制血液循环系统、呼吸系统的活动。__大脑__是进行记忆、思维、控制身体活动的高级中枢,是人体最复杂、最重要的器官。
②脊髓:脊髓是神经系统的低级部位,具有传导和反射功能。
五、人体神经调节的过程
1.神经系统活动的基本方式:__反射__。
参与反射活动的神经结构——反射弧。任何反射活动都要通过反射弧才能实现(反射活动的物质基础是反射弧)。反射弧包括五个部分:__感受器__、__传入神经__、__神经中枢__、__传出神经__、__效应器__。
2.反射题型:
非条件反射:先天形成,不需要大脑皮层参与,如缩手反射、膝跳反射等。
条件反射:后天形成,需要大脑皮层参与。
六、体温的调节
七、人体的生命活动调节
人体的生命活动调节的基本形式包括__神经__调节和__激素__调节,其中__神经__调节处于主导地位。
真题解析
例题
1.植物具有向光性。如图是研究植物向光生长的实验,该实验说明( )
A.幼苗向光弯曲生长的部位在尖端
B.幼苗感受单侧光刺激的部位在尖端
C.幼苗合成生长素的部位在尖端
D.生长素能从幼苗尖端传递到尖端下部
答案
1.B
【解析】
【分析】
分析题图可知,本试验的自变量为遮光部位,目的是探究幼苗的感光部位。
【详解】
A.根据图示可知,幼苗向光弯曲生长的部位在尖端以下的伸长区,故A错误。
B.由实验结果罩住尖端的直立生长,在罩住尖端以下的向光弯曲生长可知幼苗感受单侧光刺激的部位在尖端,故B正确。
C.通过该试验不能得出合成生长素的部位在尖端,故C错误。
D.通过该试验不能得出生长素能从幼苗尖端传递到尖端下部,故D错误。
故选B。
2.下图是测定个人反应速度的实验示意图,请同学拿一把长30cm的直尺,当见到直尺向下落,立即用手抓住直尺,记录抓住时对应的刻度。重复以上实验多次。现有A、B、C 三位同学相互测定反应速度,得到数据如下表所示,下列相关叙述正确的是( )
第一次
第二次。
第三次
A
25cm
24cm
23cm
B
26cm
24cm
21cm
C
24cm
22cm
20cm
A.多次测试可以减小实验误差
B.手接尺子属于非条件反射
C.本实验用到的科学方法:转换法和类比法
D.从测得的数据分析,这三位同学中反应速度最快的是B
答案
2.A
【解析】
【分析】
在《测定反应速度》探究活动中,具体做法如下:尺子上刻度值为“0”的一端朝下,然后被测同学拇指和食指准备夹住,不能接触;放手看被测同学抓住的距离就可以了,刻度值越大,反应速度越慢;刻度值越小,反应速度越快。
【详解】
A.为了减少实验误差,避免外界偶然因素的干扰,应该多次测量求其平均值,故A正确。
B.测定反应速度的活动是由大脑皮层参与的条件反射,随着练习次数增加反应速度会提高,故B错误。
C.本实验通过人抓住尺子所对准的刻度来反应人的反应速度,用到了转换法,但是没有用到类比法,故C错误。
D.在人的反应时间内,直尺做自由落体运动,通过表格中数据知,在C同学反应时间中,直尺下降的位移最小,所以C同学反应速度最快,故D错误。
故选A。
3.激烈刺激的比赛画面会使人产生不同程度的紧张与焦虑等情绪。图为人体在紧张焦虑时进行调节的部分过程示意图,请回答下列问题:
这些刺激性场景通过眼球视网膜上的___________接受刺激并转化为神经冲动传递到大脑皮层,产生紧张和焦虑等情绪,进而刺激肾上腺分泌肾上腺素直接进入腺体内的毛细血管,并随着血液循环,运输到作用部位,引起心跳加速、血压增高等有规律的反应,与心跳血压有关的神经中枢位于___________。从反射弧的组成上看,图中肾上腺属于___________。综合以上信息可知,人体对生命活动的调节是激素调节和___________调节相互配合的结果。
答案
3. 感受器 脑干 效应器 神经
【解析】
【分析】
在神经系统的调节控制下,激素通过血液循环也参与调节人体的生命活动。概括地说,人体的生命活动主要受神经系统的调节,但也受激素调节的影响。
【详解】
眼球视网膜上的感受器接受刺激并转化为神经冲动传递到大脑皮层,产生紧张和焦虑等情绪。进而刺激肾上腺素的分泌,引起心跳加速、血压增高等有规律的反应,与心跳血压有关的神经中枢位于脑干。所以反射弧的组成上看,肾上腺属于效应器。
综合以上信息可知,当情绪激动时,人体会支配有关腺体分泌激素,也会心跳加快,血压升高、面红耳赤,是肾上腺激素的作用,这一案例说明,人体生命活动是由神经和激素共同调节的。
4.糖尿病是种因胰腺分泌的胰岛素过少引起的疾病。患者的症状有血糖含量增高,出现尿糖等。目前,糖尿病患者常采取注射胰岛素的方法治疗。那么口服胰岛素能治疗糖尿病吗?为此,某兴趣活动成员进行了探究。
【实验材料】:已均分为甲组、乙组的大小、生长状况相同的健康小鼠若干只,胰岛素制剂、全营养饲料等。
【实验步骤】:
步骤一
_________
步骤二
甲组小鼠连续几天定时注射适量的胰岛素后喂全营养饲料
乙组小鼠连续几天定时口服与甲组鼠等量的胰岛素后喂全营养饲料
步骤三
采集两组鼠的尿液,检测其葡萄糖含量
【交流讨论】:
(1)步骤一的操作是______________;
(2)若仅在乙组鼠的尿液中检测到了葡萄糖,则可得到的实验结论是____________。
(3)图中能正确反映糖尿病患者注射胰岛素后短时间内血液中葡萄糖浓度变化的曲线是____________(用字母表示)
答案
4. 将大小、健康状况、数量相同的甲、乙两组小鼠的胰岛破坏 胰岛素具有降低血糖的作用,口服胰岛素不起作用 c
【解析】
【分析】
对照实验是指在研究一种条件对研究对象的影响时,所进行的除了这种条件不同之外,其他条件都相同的实验。其中不同的条件就是实验变量。
【详解】
(1)实验要探究注射或口服胰岛素是否能降低血糖,所以需要防止老鼠自身分泌胰岛素对实验的影响,故步骤一为:将大小、健康状况、数量相同的甲、乙两组小鼠的胰岛破坏。
(2)假如按照上述方案进行实验,最终仅在乙鼠的尿液中检测到了葡萄糖,说明乙鼠可能患有糖尿病,甲鼠注射胰岛素后小鼠体内的血糖浓度迅速降低。由此得出结论:胰岛素具有降低血糖的作用,口服胰岛素不起作用。
(3)糖尿病患者血糖浓度高于正常水平,注射胰岛素后,血糖含量应该下降到接近正常水平,所以图中的c曲线符合。
5.为研究光照对植物胚芽鞘生长的影响,某同学做了如图所示的甲、乙、丙三组实验。由此可知:
(1)______________组实验说明植物胚鞘的生长不需要光照;
(2)通过甲、丙两组实验对照,可以得到的结论是______________。
实验组别
甲
乙
丙
实验条件
均匀光照
黑暗环境
单侧光照
起始状态
实验时间
三天
三天
三天
实验结果
答案
5. 乙 单侧光使胚芽鞘弯曲生长
【解析】
【分析】
对照实验:在探究某种条件对研究对象的影响时,对研究对象进行的除了该条件不同以外,其他条件都相同的实验。根据变量设置一组对照实验,使实验结果具有说服力。一般来说,对实验变量进行处理的,就是实验组,没有处理的就是对照组。
【详解】
(1)乙组实验中,植物放在黑暗环境中,胚芽鞘也生长了,说明植物胚鞘的生长不需要光照。
(2)通过甲、丙两组实验对照,甲组直立生长,丙组弯曲生长,可以得到的结论是:单侧光使胚芽鞘弯曲生长。
6.(1)人在醉酒时,走路会东倒西歪,主要原因是酒精麻醉了____,影响了人的平衡功能。
(2)抽血扎针时,尽管有疼痛感,但小科不会缩手,是因为____(填“大脑”或“脊髓”)对缩手反射中枢的控制。
答案:
6. 小脑 大脑
【解析】
【分析】
脑位于颅腔内,包括大脑、小脑和脑干三部分,大脑由两个大脑半球组成,大脑半球的表层是灰质,叫大脑皮层,大脑皮层是调节人体生理活动的最高级中枢。
小脑位于脑干背侧,大脑的后下方,小脑的主要功能是使运动协调、准确,维持身体的平衡。
脑干位于大脑的下方和小脑的前方,它的最下面与脊髓相连,脑干的灰质中含有一些调节人体基本生命活动的中枢(如心血管中枢、呼吸中枢等)。
【详解】
(1)小脑的主要功能是使运动协调、准确,维持身体的平衡,因此某人醉酒时,走路东倒西歪,主要原因是酒精麻醉了人的小脑。
(2)脊髓包括灰质和白质两部分,灰质在中央,呈蝶形,在脊髓的灰质里,有许多低级的神经中枢,可以完成一些基本的反射活动,如缩手反射、排便反射、排尿反射等,脊髓里的神经中枢是受大脑控制的,进针时,尽管有较强的疼痛感,但受试者并不会把手臂缩回,这是因为大脑能控制脊髓中的缩手反射中枢。
突破提升
一、选择题
1.如图表示不同生长素浓度对植物根、芽和茎生长的影响,下列说法正确的是
A.对生长素最敏感的是茎
B.根生长的最适浓度是B点
C.D点对芽和茎的生长都具有促进作用
D.生长素浓度越高,对各器官的促进作用越强
2.下列植物的反应属于向性运动的是( )
A.含羞草被触碰后叶片合拢
B.番红花的花在温度降低时闭合
C. 窗口的豆苗弯向窗户生长
D.捕蝇草捕捉昆虫
二、探究题
3.糖尿病是常见的疾病,古代医学称之为“消渴症”,以多饮、多尿、多食及消瘦、疲乏、尿糖为主要症状。二十世纪初,许多科学家经过数百次实验试图证明胰岛素的存在,以及其对血糖浓度发挥的重要作用。
根据数据,甲组血糖变化明显,医生却认为黄芪消渴汤治疗效果更好,你认为医生的理由可能是________。
(1)糖尿病患者体内大部分糖随尿液排出,带走大量水分,容易在 _____(填写人体的结构名称)产生饥饿和口渴的感觉,虽然饮食增加,但体重仍然骤减。
(2)中医上常使用黄芪消渴汤来治疗糖尿病,为比较其与胰岛素的疗效,医生将56例患病志愿者,分成甲、乙两组,每组患者28人,两组的基础性资料基本相同。医生首要考虑相同的资料有 _____(至少两点)。
(3)实验实施过程中,甲组以胰岛素治疗,乙组则施以黄芪消渴汤进行治疗,每周进行指标测量,三周后取各指标的平均值,记录下表:
组别
人数
空腹血糖(mmol/L)
饭后2小时血糖(mmol/L)
血糖变化(mmol/L)
甲
28
9.97
8.91
-1.06
乙
28
8.61
7.92
-0.69
根据数据,甲组血糖变化明显,医生却认为黄芪消渴汤治疗效果更好,你认为医生的理由可能是 _____ 。
4.如图所示,两位同学在做测试人体反应快慢的实验。
①乙同学手指在刻度为0处准备,甲同学发令的同时突然松开直尺,要求乙同学仅用拇指和食指将尺捏住;
②记录乙同学捏住直尺处的刻度值;
③两位同学互换角色重复以上实验,并分别进行多次实验。
(1)人体神经系统结构和功能的基本单位是___________。
(2)分别进行多次实验的目的是___________。
(3)本实验判断人体反应快慢的依据是___________。
(4)该实验可取之处在于把一个复杂的难以测量的科学问题,变为可测量且可操作的问题,使抽象问题直观化和具体化,以下实验中方法相类似的有___________。
A.用弹簧测力计测拉力的大小
B.用显微镜观察并画出植物细胞的模型
C.用一只灯泡的亮暗判断该电路的电流大小
5.小科购得色黄质硬的新鲜杮子,想带回家待其熟透再吃。考虑到柿子数量与食用速度问题,需让柿子在不同时段成熟。小科从网上查找资料发现:苹果产生的乙烯对杮子有催熟作用。苹果产生的乙烯是否对柿子有催熟作用?于是,他将柿子均分成甲、乙两组,然后在乙组放入2个熟苹果,甲组不放苹果,分别装入两个相同保鲜袋中。
时间
甲组
乙组
7个黄色硬柿子
7个黄色硬柿子+2个熟苹果
第1天
几乎没有变化
1个柿子变红,2个变橙色
第2天
1柿子变橙色
3个柿子变红,2个柿子变橙色
第3天
1个柿子变红,2个变橙色
7个柿子都变红,其中3个柿子变软能食用
第4天
2个柿子变红,3个柿子变橙色
5个柿子能食用
第5天
3个柿子变红,4个柿子变橙色
7个柿子都能食用
记录实验结果如下表:
(1)本实验中的对照组是___________,探究的变量是___________;
(2)分析表中实验结果,得到的结论是___________。
三、填空题
6.2020年5月27日11点,我国珠峰科考队8名队员克服重重困难成功登顶世界第一高峰珠穆朗玛峰,进行珠峰测量工作。这次考察利用中国的北斗卫星导航系统来测量山峰高度和自然资数据。
(1)珠穆朗玛峰位于我国的青藏高原地区,该地区气候特殊,科研考察的难度很大,影响青藏高原气候的主要因素是________。
(2)珠峰上的气温是零下25℃,登山过程中考察队员生理上出现的适应性变化有________;
A.体温下降 B.机体耗氧量降低
C.皮肤血管收缩 D.体温调节中枢兴奋性减弱
(3)小明从媒体中获悉科考队员所携带的部分物品清单,制作了一份分析表。请你帮助小明填写表中的空格:
携带物品
防裂唇膏
电热鞋
高压锅
防紫外线服装
…
原因
高原风大、空气干燥,人体中水分蒸发得快
冬天温度低,脚离心脏较远,温度较低
______
紫外线照射强烈
…
四、简答题
7.有研究表明,运动不仅能提高身体机能,还能促进海马体神经元的生成,进而改善记忆力。(注:海马体位于大脑底部)
(1)运动需要神经系统的调节,神经调节的基本方式是___________;
(2)跑步时遇到障碍物,人能及时调整方向和速度,完成这些动作并控制平衡的神经中枢是___________;
(3)运动能促进“脑性神经营养因子”(简称BDNF)的分泌。BDNF可以促进神经元生成,如图所示。下列关于神经元的说法错误的是___________;
A.能接受刺激,产生神经冲动 B.能感受刺激,产生各种感觉 C.能独立完成简单的反射
(4)新的神经元主要通过___________(选填“①”或“②”)与其他神经元建立联系,形成复杂的网络,这个网络是人体内信息传递和处理的结构基础。
8.患有“渐冻症”的张定宇院长,撑起首家新冠定点医院,获颁感动中国2020年度人物。“渐冻人”的运动神经元损伤,导致运动功能逐渐丧失,使得他们在清醒状态下眼睁睁看着自己被“冻”住。
(1)医生指出,部分“渐冻症”患者是由于传出神经元受损引起的,如果其他结构正常,那么当感受器接受刺激后,患者将______。
A.有感觉但不能运动 B.失去感觉但能运动
C.既有感觉又能运动 D.失齿感觉也不能运动
(2)患者因长期不能运动,导致肌肉萎缩,发生萎缩的结构是图中的______(填序号)。
(3)著名物理学家霍金也是一位“渐冻人”患者,生前全身只有三根手指能够活动。当有人向他问好时,霍金就会活动手指打字,礼貌地回复,这属于______(选填“条件反射”或“非条件反射”)
9.开车不喝酒,喝酒不开车。但仍有少数人对此置若罔闻,因酒驾或醉驾造成很严重的人生悲剧。如图是人神经系统中脑的结构图,请根据所学知识回答以下问题:
(1)酒后驾驶的司机看到有交警测酒驾时,会出现血压升高、心跳加快的情况,这是因为体内______激素分泌量明显增加。
(2)酒精对图中人脑中的______(填数字) 有麻痹效果,从而使身体的平衡性、动作的协调性变差。
(3)某人酒后驾驶发生车祸受伤,医生检查发现,针刺其下肢感觉不到疼痛,但膝跳反射正常,说明此人脊髓的______功能已受损伤。
(4)科学研究表明,酒精不仅会损害人体的消化、神经等系统,还会损伤甲状腺、睾丸、垂体等内分泌腺的分泌功能,当成年人甲状腺激素分泌过分旺盛,会引起______疾病。
10.逃生演练中,某同学作出的部分反应如图所示:
(1)写出图中的一条反射弧:______。
(2)图中的效应器有______。
答案:
1.C
【解析】
【分析】
生长素生理作用:促进生长、促进扦插的枝条生根、促进果实的发育;特点:具有双重性,即低浓度促进生长,高浓度抑制生长。生长素的双重作用与浓度和器官有关,根比芽敏感,芽比茎敏感。
【详解】
A.由该曲线图可知:根、芽和茎对生长素的敏感程度大小是:根最敏感,其次是芽,茎最不敏感,错误。
B.图中A、B、C分别对根、芽和茎生长的促进作用最大,其对应的浓度为最适浓度,错误。
CD.D点对应浓度的生长素可促进芽和茎的生长,抑制根的生长,C正确,D错误。
故选C。
2.C
【解析】
【分析】
(1)感性运动:植物体受到不定向的外界刺激而引起的局部运动,如含羞草受到外界刺激后叶片闭合,许多花朵和复叶都有昼夜周期性开闭的现象等。
(2)向性运动:植物体受到一定方向的外界刺激而引起的局部运动,如单侧光刺激而使植物产生向光性;受地心引力的刺激而使植物茎产生的背地性,是植物根产生的向地性。
【详解】
A.触碰含羞草的小叶,小叶立即合拢,叶柄下垂,属于感性运动,错误。
B.番红花温度高时开放,温度低时闭合,属于感性运动,错误。
C.窗口的豆苗弯向窗户生长,属于向性运动,正确。
D.捕蝇草捕捉蚂蚁是感性运动,错误。
故选C。
3.(1)大脑皮层
(2)年龄、体重、是否有其他疾病
(3)乙组的空腹血糖和饭后血糖都比甲组要低
【解析】
【分析】
人体内胰岛素分泌不足时,血糖合成糖元和血糖分解的作用就会减弱,结果会导致血糖浓度升高而超过正常值,一部分血糖就会随尿排出体外,形成糖尿。
【详解】
(1)人体所有的感觉在大脑皮层产生。
(2)对照实验:在探究某种条件对研究对象的影响时,对研究对象进行的除了该条件不同以外,其他条件都相同的实验。根据对照实验的要求,除所探究的变量不同外,其他无关变量都要相同,所以医生首要考虑相同的资料有年龄、体重、是否有其他疾病等。
(3)图中乙组的空腹血糖和饭后血糖都比甲组要低,所以黄芪消渴汤治疗效果更好。
4. 神经元(或神经细胞) 避免偶然性减小实验误差(合理即可) 捏住直尺处的刻度值 AC
【解析】
【详解】
(1)[1]神经系统的结构和功能的基本单位是神经元。
(2)[2]本实验多次测量的处理方法是寻找规律,避免偶然性,所以,是为了减小误差。
(3)[3]利用了转换法,通过比较捏住尺子的刻度数(或刻度距离)来说明反应快慢。
(4)[4] 根据题意知道,实验采用了转换法。
A.用弹簧测力计测拉力的大小时,通过弹簧形变的大小判断拉力的大小,应用了转换法,符合题意;
B.用显微镜观察并画出植物细胞,采用的是模型法,不符合题意;
C.电流的大小看不见、摸不着,在电路电压不变情况下,研究电路中电流大小时,我们可以通过观察电路中灯泡的亮暗来判断,这用到了转换法,符合题意。
故选AC。
5. 甲组 熟苹果 在一定条件下,苹果产生的乙烯对杮子有催熟作用
【解析】
【分析】
对照实验是指在研究一种条件对研究对象的影响时,所进行的除了这种条件不同之外,其他条件都相同的实验。其中这种不同的条件就是实验变量,对实验变量进行处理的,就是实验组,没有处理是的就是对照组。
【详解】
(1)对照实验中对实验变量进行处理的,就是实验组,没有处理是的就是对照组。所以甲组是对照组。两组不同的地方是乙组有熟苹果,所以该实验的变量是熟苹果。
(2)请分析表中实验结果,第五天乙组的7个杮子都能食用,甲组的杮子还处于变色阶段,所以在一定条件下,苹果产生的乙烯对杮子有催熟作用。
6. 地形(海拔) C 液体的沸点随气压的增大而升高
【解析】
【详解】
(1)青藏高原海拔高,地势越高,气温越低,海拔每升高100米,气温约下降0.6℃,所以影响青藏高原气候的主要因素是地形。
(2)寒冷时,皮肤血管收缩,血流量减少,进而减少散热量,因此登山队员生理上出现的适应性变化皮肤血管收缩。
(3)高压锅的工作原理是:液体的沸点随气压的增大而升高。
7. 反射 大脑皮层 A ②
【解析】
【分析】
神经调节的基本方式是反射,反射活动的结构基础称为反射弧,反射弧的结构:感受器→传入神经→神经中枢→传出神经→效应器。
【详解】
(1)神经调节的基本方式是反射,完成反射的神经结构是反射弧。
(2)跑步时遇到障碍物,人能及时调整方向和速度,在完成这一动作的过程中,神经调节的基本方式是反射,其结构基础是反射弧,其中发挥关键作用的神经中枢位于大脑皮层。
(3)神经元也叫神经细胞,是神经系统结构和功能的基本单位。神经元是一种高度特化的细胞,它包括胞体和突起两部分。神经元的作用是能接受刺激,产生神经冲动。所有的感觉是在大脑皮层形成,反射需要通过反射弧来完成,故A符合题意。
(4)新的神经元主要通过②突起与其他神经元建立联系,形成复杂的网络,这个网络是人体内信息传递和处理的结构基础。
8. A ⑤ 条件反射
【解析】
【分析】
图中:①感受器、②传入神经、③神经中枢、④传出神经、⑤效应器。
【详解】
(1)因为感受器无损伤,受到刺激后产生的兴奋,沿着传入神经传到脊髓,再通过脊髓的传导功能传到大脑皮层的感觉中枢,形成感觉。而传出神经遭到损伤,不能传导兴奋到效应器,所以不能完成反射。故选A。
(2)图中效应器由传出神经末梢和它控制的肌肉或腺体组成,接受传出神经传来的神经冲动,引起肌肉或腺体活动。患者因长期不能运动导致肌肉萎缩,发生萎缩的结构是⑤效应器。
(3)当有人向他问好时,霍金就打字礼貌回复,用到了语言中枢、躯体感觉中枢、视觉中枢和听觉中枢等,有大脑皮层参与,属于条件反射。
9. 肾上腺 ② 传导 甲亢
【解析】
【详解】
(1)酒驾者看到交警测酒驾时,瞬间心跳加快、面红耳赤,这是由于身体内产生了较多的 肾上腺素,增加了神经系统的兴奋性。
(2)小脑的主要功能是使运动协调、准确,维持身体的平衡,酒精对图中人脑中的②小脑有麻痹效果,从而使身体的平衡性、动作的协调性变差。
(3)脊髓具有反射、传导功能。某人酒后驾驶发生车祸受伤,医生检查发现,针刺其下肢感觉不到疼痛,但膝跳反射正常,说明此人脊髓的传导功能已受损伤。
(4)甲状腺激素的作用是调节人体的新陈代谢和生长发育,提高神经系统的兴奋性,分泌过多会得甲亢,幼年分泌过少会得呆小症。
10. X感受器→传入神经→神经中枢→传出神经①→肌肉##X感受器→传入神经→神经中枢→传出神经②→内分泌腺 肌肉和内分泌腺
【解析】
【分析】
神经调节的基本方式是反射,反射活动的结构基础称为反射弧,包括感受器、传入神经、神经中枢、传出神经和效应器。反射必须通过反射弧来完成,缺少任何一个环节反射活动都不能完成,如传出神经受损,即使有较强的刺激人体也不会作出反应,因为效应器接收不到神经传来的神经冲动。
【详解】
(1)神经调节的基本方式是反射,反射活动的结构基础称为反射弧,包括感受器、传入神经、神经中枢、传出神经和效应器。反射必须通过反射弧来完成,缺少任何一个环节反射活动都不能完成。据图可见:图中存在两条反射弧,即X感受器→传入神经→神经中枢→传出神经①→肌肉、X感受器→传入神经→神经中枢→传出神经②→内分泌腺。
(2)效应器由传出神经末梢和它所支配的肌肉或腺体等组成。
备战2023新中考二轮科学专题导练 考点17 声和光: 这是一份备战2023新中考二轮科学专题导练 考点17 声和光,文件包含备战2023科学新中考二轮专题导练考点17声和光解析版docx、备战2023科学新中考二轮专题导练考点17声和光原卷版docx等2份试卷配套教学资源,其中试卷共48页, 欢迎下载使用。
备战2023新中考二轮科学专题导练 考点08 金属活动性、化学计算: 这是一份备战2023新中考二轮科学专题导练 考点08 金属活动性、化学计算,文件包含备战2023科学新中考二轮专题导练考点08金属活动性化学计算解析版docx、备战2023科学新中考二轮专题导练考点08金属活动性化学计算原卷版docx等2份试卷配套教学资源,其中试卷共33页, 欢迎下载使用。
备战2023新中考二轮科学专题导练 考点04 生命活动的调节: 这是一份备战2023新中考二轮科学专题导练 考点04 生命活动的调节,文件包含备战2023科学新中考二轮专题导练考点04生命活动的调节解析版docx、备战2023科学新中考二轮专题导练考点04生命活动的调节原卷版docx等2份试卷配套教学资源,其中试卷共36页, 欢迎下载使用。

