初中语文中考复习 初中42篇必背古诗词梳理-第八类 贬谪—2021届中考语文专项复习
展开
这是一份初中语文中考复习 初中42篇必背古诗词梳理-第八类 贬谪—2021届中考语文专项复习,共3页。试卷主要包含了颔联运用了什么典故?请简要说明等内容,欢迎下载使用。
定风波·莫听穿林打叶声
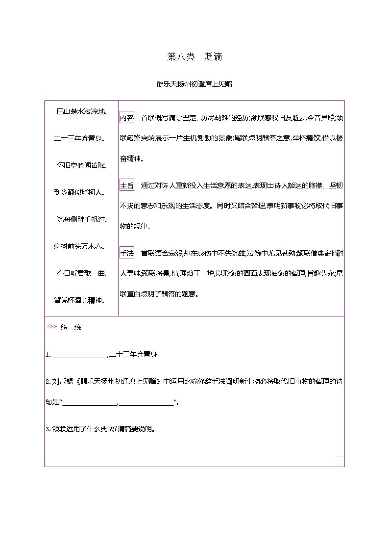
巴山楚水凄凉地,
二十三年弃置身。
怀旧空吟闻笛赋,
到乡翻似烂柯人。
沉舟侧畔千帆过,
病树前头万木春。
今日听君歌一曲,
暂凭杯酒长精神。
内容 首联概写谪守巴楚、历尽劫难的经历;颔联感叹旧友逝去,今昔异貌;颈联笔锋突转展示一片生机勃勃的景象;尾联点明酬答之意,举杯痛饮,借以振奋精神。
主旨 通过对诗人重新投入生活意愿的表达,表现出诗人豁达的胸襟、坚韧不拔的意志和乐观的生活态度。同时又暗含哲理,表明新事物必将取代旧事物的规律。
手法 首联语含哀怨,却在感伤中不失沉雄,凄婉中尤见苍劲;颔联借典寄情,耐人寻味;颈联将景,情,理熔于一炉,以形象的画面表现抽象的哲理,旨趣隽永;尾联直白点明了酬答的题意。
练一练
1. ,二十三年弃置身。
2.刘禹锡《酬乐天扬州初逢席上见赠》中运用比喻修辞手法阐明新事物必将取代旧事物的哲理的诗句是“ , ”。
3.颔联运用了什么典故?请简要说明。
三月七日,沙湖道中遇雨,雨具先去,同行皆狼狈,余独不觉。已而遂晴,故作此词。
莫听穿林打叶声,何妨吟啸且徐行。竹杖芒鞋轻胜马,谁怕?一蓑烟雨任平生。
料峭春风吹酒醒,微冷,山头斜照却相迎。回首向来萧瑟处,归去,也无风雨也无晴。
内容 词的小序交代了写作背景和写作缘由。上片写冒雨徐行时的心境,表现出一种搏击风雨、笑对人生的轻松、喜悦和豪迈之情。下片写雨停后的景色和感受,道出了词人从这场风雨中所获得的顿悟和启示。
主旨 本词通过描写作者无惧自然界的风雨,表现出其不畏坎坷的超然情怀、旷达超逸的胸襟。同时也表达了作者独到的人生感悟:自然界的风吹雨打既属寻常,社会人生中的政治风云、荣辱得失又何足挂齿?
手法 全篇即景抒情,语言自然流畅,蕴含着深刻的人生哲理,体现了东坡词独特的审美风格。
练一练
1.莫听穿林打叶声, 。
2.柳宗元的“独钓寒江雪”突出的是“孤傲”;陶渊明的“悠然见南山”体现的是“淡泊”;而苏轼在《定风波》中的“ ”则显示的是他面对挫折能自我解脱的“旷达”。
3.“心有东坡词,人生无难题”,本词中“也无风雨也无晴”一句带给我们怎样的启迪?
相关试卷
这是一份初中语文中考复习 初中42篇必背古诗词梳理-第五类 战争—2021届中考语文专项复习,共6页。
这是一份初中语文中考复习 初中42篇必背古诗词梳理-第一类 爱情—2021届中考语文专项复习,共9页。
这是一份初中语文中考复习 初中42篇必背古诗词梳理-第十类 写景—2021届中考语文专项复习,共5页。

