初中语文人教部编版八年级下册17 壶口瀑布优秀课件ppt
展开《壶口瀑布》课后习题参考答案
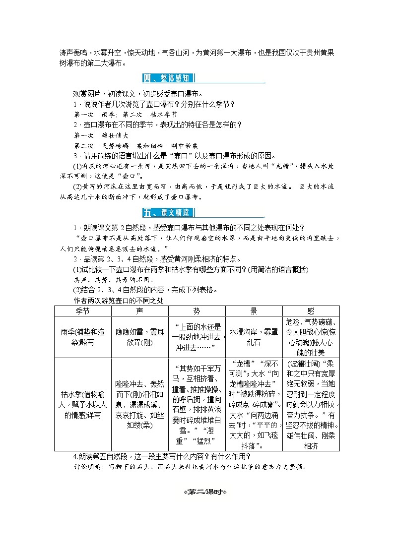
一、阅读课文,说说课文分别写了壶口瀑布在雨季和枯水季节的哪些特点。作者写了壶口瀑布的水之后,为什么又写“脚下的石”?
参考答案:
雨季壶口瀑布的特点是不太像瀑布,而像“一锅正沸着的水”,水势浩大,涛声如雷,令人害怕。枯水季节的壶口瀑布声势浩荡、刚柔相济,景观丰富多样,有雄浑壮阔的,有陡峭奇绝的,有多姿多彩的。
作者之所以在写了壶口瀑布的水之后,又写“脚下的石”,其原因大致有四:第一,壶口瀑布是水和石共同造就的,文章以写水为主,但不宜对石不置一词;第二,从观景的角度看,作者定点换景,游目四顾,最后把视线收归脚下,转换非常自然;第三,作者所感慨的小小壶口却“集纳了海、河、瀑、泉、雾所有水的形态,兼容了喜、怒、哀、怨、愁——人的各种感情”的奇景,正是产生于石头对水的约束,因而接下来描写“脚下的石”也是很自然的;第四,写被河水侵蚀的石头,能够展现河水的真正力量,这样就改变了前面描写河水在石壁的阻遏挤压下“各自流淌”可能带来的片面印象,使文章的境界更上一层,也为后面写黄河“博大宽厚,柔中有刚”的个性奠定了景物描写上的基础。
二、作者在枯水期来到壶口瀑布,采用了独到的观察角度,写出了独特的景物特征。试结合课文做具体分析。
参考答案:
作者采用定点换景的写法,立足点是“河心”,先写水,后写石,视角反复转换。作者先俯视“河中有河”的龙槽,写“壶口”得名的原因,景物特点是“奇”;再仰观河面,看滚滚而来的黄河水,景物特点是“雄”;然后视线随河水由上至下,“跌入”龙槽,碎为水雾,景物特点是“险”。以上三个观察角度所见的景物特点都属于阳刚一类。接下来平视龙槽两边,细写千姿百态的河水,以及水雾和彩虹,景物特点是多姿多彩;最后,视角转换到作者自己的立足点,描写长年被黄河冲刷侵蚀的河底巨石,巨石“静”的形态蕴含着河水“动”的力量,景物特点是震撼人心。文中描写的多个画面呈现出多种景物,有大有小,有远有近,有静有动,表现出多重意境,刚柔相济,层次分明,情景交融。这样就使得壶口瀑布展现出一种审美意义上的立体感。
三、作者一边记述所见景象,一边表达自己的感受。找出作者表达感受的文字,说说你的理解。
参考答案:
作者在文中的感受大致包括三个类型,一是观景时的直接体验,二是由景物引发的感想,三是基于景物进行的带有较多理性色彩的思考。不同的感受,理解的方式也应有所不同。
观景时的直接体验,主要是作者观赏雨季壶口瀑布时“可怕的警觉”和枯水季节看河水急坠跌入深沟时“不觉打了一个寒噤”。前者重在描写雨季时壶口瀑布水势之大,后者重在突出瀑布本身的“险”,心理感受有相似之处,但前者偏重“可怕”,后者偏重“震撼”。
由景物引发的感想,主要是作者观赏了河水在壶口前的种种形态后发出的感叹:“眼前这个小小的壶口,怎么一下子集纳了海、河、瀑、泉、雾所有水的形态,兼容了喜、怒、哀、怨、愁——人的各种感情。”作者由自然联想到人本身,巧妙地把水的多样与人的多情联系起来,文章的意蕴也顿时变得丰富起来——水的种种形态,不正是人生百态的象征吗?作者进而又自设一问:“造物者难道是要在这壶口中浓缩一个世界吗?”毋庸作答,哲理意味油然而生。
理性的思考主要是由脚下的巨石引出的对黄河个性的解读。作者在发议论时使用拟人手法,用“只有宽厚绝无软弱” “博大宽厚,柔中有刚;挟而不服,压而不弯;不平则呼,遇强则抗;死地必生,勇往直前”这样写人的语言来诠释黄河的个性,准确生动,易于理解。作者的思考有两个层次:第一,黄河的个性是柔中带刚的,蕴蓄着无尽的力量,所以才能穿凿巨石,改变地貌;第二,未经磨难不成材,黄河的个性也是在巨石的逼迫、抵抗中最终铸就的,甚至可以说“未过壶口不成河”。这两层思考让文章富有理性色彩,有了深度和质感。
四、反复阅读课文第3、4段,品味其语言的妙处,并试着写一段赏析文字。
参考答案:
课文第3、4段主要描写壶口瀑布的河水,在动词使用方面很有特点。第一,选词准确,词语丰富。如描写即将坠入深沟的河水,连用“挤”“撞”“推”“搡”“呼”“拥”等动词,非常准确地表现出水的种种动态。第二,适当重复,形成特殊的表达效果。“跌”字在这两段中出现了六次,突出强调了瀑布飞流直下的动态,特别是第4段,在不长的语句中连续五次使用“跌”,三次使用“碎”,不仅强化了瀑布流水的力度,也因适当的重复而形成了独特的音节效果。第三,运用拟人手法,用人的动作写水的动态。这两段中的动词,大多都常常用来表现人的动作,除了上面提到的一些,像“走”“进”“折返”“迂回”“觅”等动词都是如此,这些动词使文章的描写更形象生动,更易打动读者,也更能引发读者的联想与想象。
五、游记这一体裁,涉及内容广泛,写法自由,风格多样,读来既能增广见闻,也能带来美的享受,引发心灵的共鸣。课外阅读郁达夫《西溪的晴雨》、徐迟《黄山记》、王充闾《读三峡》等,体会它们在选材、构思、语言等方面的特点。
参考答案:
【示例】《黄山记》
选材:介绍黄山的云海、草木鸟兽、泉流及摄身光等几种景物,以见其“奇”;写黄山处处悬崖绝壁,强调黄山胜境的突出特点“险”。
构思:作者采用拟人的手法,把大自然作为主人来描写,独辟蹊径,给人耳目一新之感。
语言:语言简练巧妙、热情奔放。
人教部编版17 屈原(节选)精品ppt课件: 这是一份人教部编版17 屈原(节选)精品ppt课件,文件包含郭沫若-屈原pdf、17《屈原节选》课件pptx、17《屈原节选》教案docx、17《屈原节选》导学案学生版doc、17《屈原节选》导学案教师版doc、《屈原》节选之雷电颂m4a、屈原沉江mp4、屈原节选mp4等8份课件配套教学资源,其中PPT共142页, 欢迎下载使用。
初中17 壶口瀑布评优课说课课件ppt: 这是一份初中17 壶口瀑布评优课说课课件ppt,文件包含17壶口瀑布pptx、17《壶口瀑布》导学案doc、17《壶口瀑布》PPT配套教案doc、17《壶口瀑布》说课稿doc、壶口瀑布mp3、壶口瀑布mp4、壶口瀑布_高清mp4等7份课件配套教学资源,其中PPT共29页, 欢迎下载使用。
语文八年级下册核舟记精品ppt课件: 这是一份语文八年级下册核舟记精品ppt课件,文件包含11核舟记pptx、11核舟记docx、11核舟记教案docx、《核舟记》课后习题答案docx、11核舟记mp3、核舟记mp3等6份课件配套教学资源,其中PPT共53页, 欢迎下载使用。

