从中华文明起源到统一多民族封建国家的建立与巩固 备考专题练--2023届高三统编版历史二轮复习
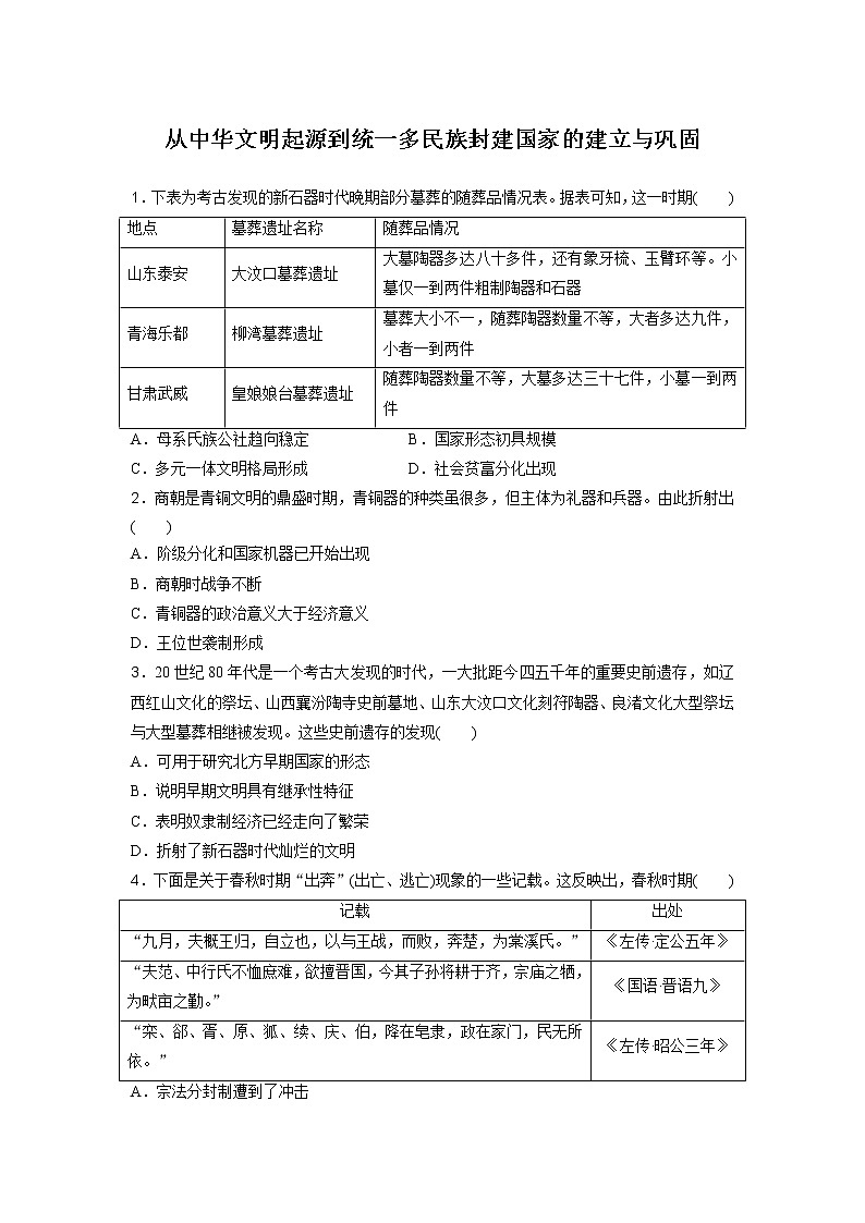
展开A.母系氏族公社趋向稳定 B.国家形态初具规模
C.多元一体文明格局形成 D.社会贫富分化出现
2.商朝是青铜文明的鼎盛时期,青铜器的种类虽很多,但主体为礼器和兵器。由此折射出( )
A.阶级分化和国家机器已开始出现
B.商朝时战争不断
C.青铜器的政治意义大于经济意义
D.王位世袭制形成
3.20世纪80年代是一个考古大发现的时代,一大批距今四五千年的重要史前遗存,如辽西红山文化的祭坛、山西襄汾陶寺史前墓地、山东大汶口文化刻符陶器、良渚文化大型祭坛与大型墓葬相继被发现。这些史前遗存的发现( )
A.可用于研究北方早期国家的形态
B.说明早期文明具有继承性特征
C.表明奴隶制经济已经走向了繁荣
D.折射了新石器时代灿烂的文明
4.下面是关于春秋时期“出奔”(出亡、逃亡)现象的一些记载。这反映出,春秋时期( )
A.宗法分封制遭到了冲击
B.官僚政治已取代贵族政治
C.诸侯争霸实现局部统一
D.社会转型推动了人才流动
5.秦朝建立后,又北击匈奴,收回河套地区,设置了九原郡,修筑长城和“直道”;征服南方越族地区,在岭南置郡实施军事镇守和行政管理。秦朝上述举措( )
A.有利于在边疆推行屯戍政策
B.扩大了统一国家的规模
C.体现了因俗而治的治理方式
D.确立了中央集权制度
6.有学者认为质朴、务实、外向、功利是秦文化的主要特征,相较于六国文化而言,秦文化是落后的,用相对落后的文化来兼并和统一先进的六国文化,终为其所累。学者重在强调( )
A.先秦文化的多元并存 B.文化对统治的重要性
C.法家思想的时代局限 D.秦朝灭亡的主观原因
7.下图为东汉墓出土的陶制望楼陪葬品,下为方形池塘,池垣上有吹奏、迎宾、执弩等九俑,池中央矗立三层方形望楼(有瞭望示警功能),第一层门内正坐一俑,第二、三层平台上各有2个吹奏俑、2个执弩俑、1个立俑。此类陶制望楼较常见于东汉中晚期的墓葬中。这反映了当时( )
A.百姓娱乐生活丰富 B.豪强地主庄园遍布
C.佛教影响世俗生活 D.军阀割据混战局面
8.下表说明汉代选官制度( )
A.确立完善的分科考试方法
B.扩大封建统治的政治基础
C.突出自上而下的选拔方式
D.重视官员文化素养的考查
9.下表为四川多地墓葬考古出土遗物(部分)。这反映了东汉时期( )
A.农业商品化程度提高 B.豪强地主经济势力强大
C.小农经济的基本特征 D.养殖业占据了主导地位
10.两汉时期,自汉武帝起有17位皇帝在诏书中征引经书,主要涉及重农、举贤、宽刑、应祥瑞、施惠政、申礼制、倡伦理、示谦惧等内容。这反映了当时( )
A.儒学与政治的互动 B.君主按照经典施政
C.休养生息的社会需要 D.习儒读经的社会风气
11.阅读材料,完成下列要求。
材料一 下表所示是汉朝中央政府为治理边疆而设立的不同机构。
——据马大正《中国古代的边疆政策与
边疆治理》整理
材料二 在对匈奴的斗争中,汉帝国文武兼备,通过武力征伐基本上解除了匈奴的威胁;通过政治联盟和文化渗透,很好地配合了军事斗争。西汉统治者综合运用国家硬实力和软实力,运筹帷幄,制定并成功实施了一整套战略,最终实现了北拓边疆的战略目标。
——摘编自张韶梅《西汉北拓边疆战略述论》
(1)根据材料一、二并结合所学知识,概括汉朝边疆治理的方式及特点。
(2)根据材料一、二并结合所学知识,分析汉朝边疆治理的意义。
12.阅读材料,完成下列要求。
材料一 公元前60年,西汉王朝在西域设置“都护”,完成了对西域的统治。在此前后,西汉王朝为开发和治理西域地区实施了一系列措施:组织汉族军民进入西域地区实施屯垦、守卫边疆。据相关史料记载,在西汉开发西域地区的100多年时间里,屯田军民共开荒50余万亩,不但解决了军粮问题,而且引入了先进的农业技术和生产方式,促进了当地经济的发展。为保证西部边境的安全和“丝绸之路”的畅通,西汉政府还在西域各商道上修筑了许多城堡和连绵不断的烽燧亭障,并部署军队戍守,兼管西域的交通。同时,西汉朝廷对西域地区实行宽抚政策,基本上不向当地各族人民征收赋税。西汉王朝主要采取“恩威并施”的政策,最终实现了对西域的统一,其内容有:和亲,诛灭异己等。
——摘编自刘秀梅《我国历史上的四次
西部大开发》
材料二 2000年初,国务院西部地区开发领导小组召开西部地区开发会议,研究加快西部地区发展的基本思路和战略任务,部署实施西部大开发的重点工作。同年10月,中共十五届五中全会提出,把实施西部大开发、促进地区协调发展作为一项战略任务,并强调:“实施西部大开发战略、加快中西部地区发展,关系经济发展、民族团结、社会稳定,关系地区协调发展和最终实现共同富裕,是实现第三步战略目标的重大举措。”此后,逐渐形成西部大开发总的战略目标,即到21世纪中叶,从根本上改变西部地区相对落后的面貌,建成一个经济繁荣、社会进步、生活安定、民族团结、山川秀美、人民富裕的新西部。
——摘编自中国发展门户网《西部大
开发简介》
(1)根据材料一并结合所学知识、概括西汉治理西域的措施及特点。
(2)根据材料二并结合所学知识,说明21世纪进行“西部大开发”的社会背景,并分析西汉时期和21世纪两次“西部大开发”产生的共同影响。
参考答案
1.D
2.C
3.D
4.A
5.B
6.D
7.B
8.D
9.A
11.(1)方式:设置管理机构,移民戍边,战争,和亲,等等。
特点:因地制宜,设置不同的管理机构;设立完善的边疆防御体系;因俗而治,采用不同的民族政策;给予边疆民族较大的自主权;多措并举,采用政治、经济、军事等手段。
(2)意义:加强了中央对边疆的管理;有利于边疆稳定;传播了汉文化,推动了民族交融;巩固了统一多民族封建国家。
12.(1)措施:设置西域都护府进行管理;屯田垦荒;驻扎军队,修建国防及交通设施;实施宽松的民族政策;推行和亲政策。(任答4点)
特点:因地制宜;以和平交往为主;恩威并施。
(2)背景:改革开放以来,我国经济社会发展水平不断提高,综合国力不断增强;东西部地区发展差距不断拉大;党和政府重视西部发展。(任答2点)
影响:促进西部地区经济发展;促进民族团结;促进西部地区社会稳定;巩固国家统一;有利于加强内地与西部地区的交流。(任答2点)
地点
墓葬遗址名称
随葬品情况
山东泰安
大汶口墓葬遗址
大墓陶器多达八十多件,还有象牙梳、玉臂环等。小墓仅一到两件粗制陶器和石器
青海乐都
柳湾墓葬遗址
墓葬大小不一,随葬陶器数量不等,大者多达九件,小者一到两件
甘肃武威
皇娘娘台墓葬遗址
随葬陶器数量不等,大墓多达三十七件,小墓一到两件
记载
出处
“九月,夫概王归,自立也,以与王战,而败,奔楚,为棠溪氏。”
《左传·定公五年》
“夫范、中行氏不恤庶难,欲擅晋国,今其子孙将耕于齐,宗庙之牺,为畎亩之勤。”
《国语·晋语九》
“栾、郤、胥、原、狐、续、庆、伯,降在皂隶,政在家门,民无所依。”
《左传·昭公三年》
时间
概况
汉文帝十五年(公元前165年)
举贤良能直言极谏,对策者百人,唯(晁)错为高第
汉武帝建元元年(公元前140年)
下诏举士,规定非治儒术者不取,董仲舒取为上第
东汉光武帝(25—57年在位)
对选拔与提拔的对象,施行“授试以职”,即进行文字方面的测试,内容有策、经、笺奏(章奏文体)等
墓葬名称
时代
陶俑模型及数量
吴家崖墓
东汉
猪1、鸡1
何家山2号崖墓
东汉中、晚
猪1、鸡2、狗1、房2、罐2、铁具2
天回山崖墓
东汉晚
鸡7、狗4、鸭3、马1、长尾鸡1、水塘1、水田1
机构
管理范围
职能
郡县
北疆、东北疆、西南地区、南疆
管理民政、防务和屯田
属国
脱离本民族主题而迁徙到内地的边疆民族
设属国都尉,其内部事务仍由该内迁民族的首长负责
都护府、校尉、中郎将、将军等
不具备设置郡县管理的边疆地区
管理民政、军政和屯田
备考2024届高考历史一轮复习分层练习第一单元从中华文明起源到秦汉统一多民族封建国家的建立与巩固第3讲秦统一多民族封建国家的建立: 这是一份备考2024届高考历史一轮复习分层练习第一单元从中华文明起源到秦汉统一多民族封建国家的建立与巩固第3讲秦统一多民族封建国家的建立,共6页。
备考2024届高考历史一轮复习素养聚焦第一单元从中华文明起源到秦汉统一多民族封建国家的建立与巩固第3讲秦统一多民族封建国家的建立: 这是一份备考2024届高考历史一轮复习素养聚焦第一单元从中华文明起源到秦汉统一多民族封建国家的建立与巩固第3讲秦统一多民族封建国家的建立,共2页。
备考2024届高考历史一轮复习命题突破第一单元从中华文明起源到秦汉统一多民族封建国家的建立与巩固第3讲秦统一多民族封建国家的建立: 这是一份备考2024届高考历史一轮复习命题突破第一单元从中华文明起源到秦汉统一多民族封建国家的建立与巩固第3讲秦统一多民族封建国家的建立,共2页。试卷主要包含了[2023等内容,欢迎下载使用。

