高中物理高考 专题11 功和功率的理解与计算(解析版)
展开【专题导航】
目录
TOC \ "1-3" \h \u 热点题型一 功的分析及恒力功的计算1
对功的正、负的判断2
恒力做功的求解3
热点题型二 求解变力做功的四种方法4
热点题型三 功率的理解与计算6
热点题型四 机车启动问题8
以恒定功率启动方式的求解9
以恒定牵引力启动方式的求解9
机车启动中的常见图像问题10
图像10
图像10
图像11
图像11
【题型演练】12
【题型归纳】
热点题型一 功的分析及恒力功的计算
1.计算功的方法
(1)对于恒力做功利用W=Flcs α;
(2)对于变力做功可利用动能定理(W=ΔEk);
(3)对于机车启动问题中的定功率启动问题,牵引力的功可以利用W=Pt.
2.合力功计算方法
(1)先求合外力F合,再用W合=F合 lcs α求功.
(2)先求各个力做的功W1、W2、W3、…,再应用W合=W1+W2+W3+…求合外力做的功.
3.几种力做功比较
(1)重力、弹簧弹力、电场力、分子力做功与位移有关,与路径无关.
(2)滑动摩擦力、空气阻力、安培力做功与路径有关.
(3)摩擦力做功有以下特点:
①单个摩擦力(包括静摩擦力和滑动摩擦力)可以做正功,也可以做负功,还可以不做功.
②相互作用的一对静摩擦力做功的代数和总等于零;相互作用的一对滑动摩擦力做功的代数和不为零,且总为负值.
③相互作用的一对滑动摩擦力做功过程中会发生物体间机械能转移和机械能转化为内能,内能Q=Ffx相对.
对功的正、负的判断
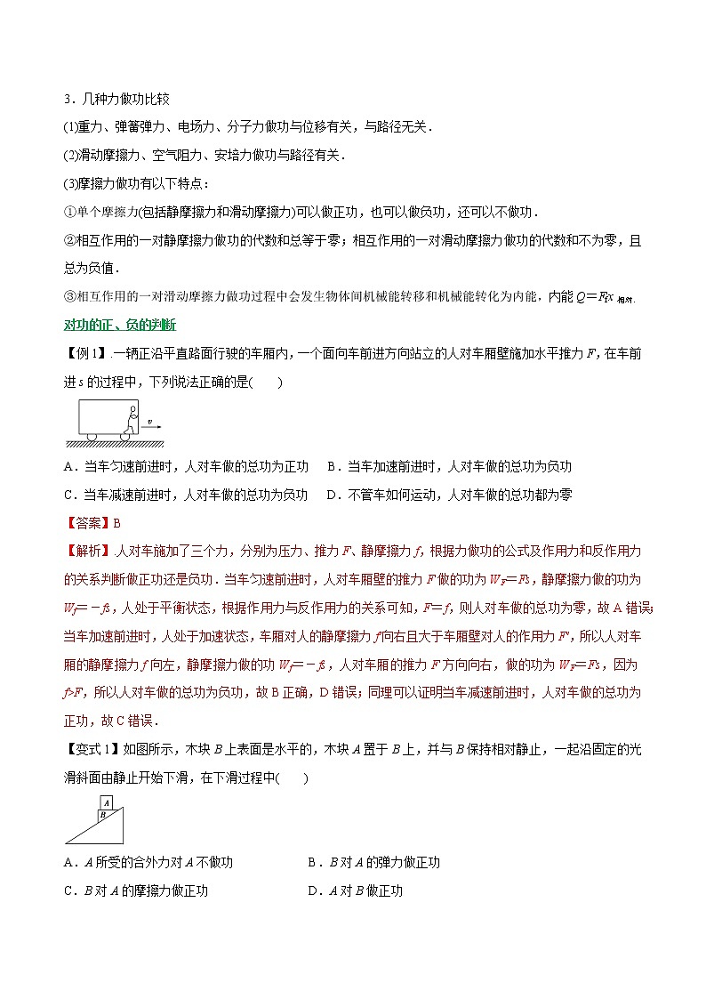
【例1】.一辆正沿平直路面行驶的车厢内,一个面向车前进方向站立的人对车厢壁施加水平推力F,在车前进s的过程中,下列说法正确的是( )
A.当车匀速前进时,人对车做的总功为正功 B.当车加速前进时,人对车做的总功为负功
C.当车减速前进时,人对车做的总功为负功 D.不管车如何运动,人对车做的总功都为零
【答案】B
【解析】.人对车施加了三个力,分别为压力、推力F、静摩擦力f,根据力做功的公式及作用力和反作用力的关系判断做正功还是负功.当车匀速前进时,人对车厢壁的推力F做的功为WF=Fs,静摩擦力做的功为Wf=-fs,人处于平衡状态,根据作用力与反作用力的关系可知,F=f,则人对车做的总功为零,故A错误;当车加速前进时,人处于加速状态,车厢对人的静摩擦力f′向右且大于车厢壁对人的作用力F′,所以人对车厢的静摩擦力f向左,静摩擦力做的功Wf=-fs,人对车厢的推力F方向向右,做的功为WF=Fs,因为f>F,所以人对车做的总功为负功,故B正确,D错误;同理可以证明当车减速前进时,人对车做的总功为正功,故C错误.
【变式1】如图所示,木块B上表面是水平的,木块A置于B上,并与B保持相对静止,一起沿固定的光滑斜面由静止开始下滑,在下滑过程中( )
A.A所受的合外力对A不做功 B.B对A的弹力做正功
C.B对A的摩擦力做正功 D.A对B做正功
【答案】C
【解析】A、B一起沿固定的光滑斜面由静止开始下滑,加速度为gsin θ(θ为斜面倾角),由于A速度增大,由动能定理知,A所受的合外力对A做正功,对A受力分析,可知B对A的支持力方向竖直向上,B对A的摩擦力方向水平向左,故B对A的摩擦力做正功,B对A的弹力做负功,选项A、B错误,C正确;A与B相对静止,由牛顿第二定律及几何关系可知A对B的作用力垂直斜面向下,A对B不做功,选项D错误.
【变式2】(2019·河北邯郸月考)里约奥运会男子100米决赛中,牙买加名将博尔特以9秒81的成绩夺得冠军.博尔特在比赛中,主要有起跑加速、途中匀速和加速冲刺三个阶段,他的脚与地面间不会发生相对滑动.以下说法正确的是( )
A.加速阶段地面对人的摩擦力做正功
B.匀速阶段地面对人的摩擦力不做功
C.由于人的脚与地面间不发生相对滑动,所以不论加速还是匀速,地面对人的摩擦力始终不做功
D.无论加速还是匀速阶段,地面对人的摩擦力始终做负功
【答案】BC
【解析】人的脚与地面间的摩擦力是静摩擦力,该力的作用点并没有发生位移,所以地面对人的摩擦力始终不做功,选项B、C正确.
恒力做功的求解
恒力做功的计算方法
【例2】.一物体静止在粗糙水平地面上.现用一大小为F1的水平拉力拉动物体,经过一段时间后其速度变为v.若将水平拉力的大小改为F2,物体从静止开始经过同样的时间后速度变为2v.对于上述两个过程,用WF1、WF2分别表示拉力F1、F2所做的功,Wf1、Wf2分别表示前后两次克服摩擦力所做的功,则( )
A.WF2>4WF1,Wf2>2Wf1 B.WF2>4WF1,Wf2=2Wf1
C.WF2<4WF1,Wf2=2Wf1D.WF2<4WF1,Wf2<2Wf1
【答案】C
【解析】.物体两次的加速度之比a2∶a1=eq \f(2v,t)∶eq \f(v,t)=2∶1,位移之比l2∶l1=eq \f(2v,2)t∶eq \f(v,2)t=2∶1,摩擦力之比f2∶f1=1∶1,由牛顿第二定律得F-f=ma,则拉力之比F2∶F1=(ma2+f)∶(ma1+f)<2,做功之比WF2∶WF1=(F2·l2)∶(F1·l1)<4,Wf2∶Wf1=(-f2·l2)∶(-f1·l1)=2∶1,故C正确.
【变式1】如图所示,质量为m的物体在恒力F的作用下从底端沿斜面向上一直匀速运动到顶端,斜面高h,倾斜角为θ.现把物体放在顶端,发现物体在轻微扰动后可匀速下滑,重力加速度大小为g.则在上升过程中恒力F做的功为( )
A.Fh B.Mgh C.2mgh D.无法确定
【答案】 C
【解析】 把物体放在顶端,发现物体在轻微扰动后可匀速下滑,则物体受力平衡,则有Ff=mgsin θ.上滑过程中,物体也做匀速直线运动,受力平衡,则有F=mgsin θ+Ff=2mgsin θ,则在上升过程中恒力F做的功W=F·eq \f(h,sin θ)=2mgsin θ·eq \f(h,sin θ)=2mgh,故选项C正确.
【变式2】如图所示,两个物体与水平地面间的动摩擦因数相等,它们的质量也相等.在甲图中用力F1拉
物体,在乙图中用力F2推物体,夹角均为α,两个物体都做匀速直线运动,通过相同的位移.设F1和F2对
物体所做的功分别为W1和W2,物体克服摩擦力做的功分别为W3和W4,下列判断正确的是( )
甲 乙
A.F1=F2 B.W1=W2 C.W3=W4 D.W1-W3=W2-W4
【答案】D
热点题型二 求解变力做功的四种方法
【例3】如图所示,质量为m的小球用长L的细线悬挂而静止在竖直位置.现用水平拉力F将小球缓慢拉
到细线与竖直方向成θ角的位置.在此过程中,拉力F做的功为( )
A.FLcs θ B.FLsin θ C.FL(1-cs θ) D.mgL(1-cs θ)
【答案】 D
【解析】 在小球缓慢上升过程中,拉力F为变力,此变力F的功可用动能定理求解.由WF-mgL(1-cs θ)=0得WF=mgL(1-cs θ),故D正确.
【变式1】如图所示,固定的光滑竖直杆上套着一个滑块,用轻绳系着滑块绕过光滑的定滑轮,以大小恒定
的拉力F拉绳,使滑块从A点起由静止开始上升.若从A点上升至B点和从B点上升至C点的过程中拉力
F做的功分别为W1和W2,图中AB=BC,则( )
A.W1>W2 B.W1<W2 C.W1=W2 D.无法确定W1和W2的大小关系
【答案】A
【解析】绳子对滑块做的功为变力做功,可以通过转换研究对象,将变力的功转化为恒力的功;因绳子对滑块做的功等于拉力F对绳子做的功,而拉力F为恒力,W=F·Δl,Δl为绳拉滑块过程中力F的作用点移动的位移,大小等于滑轮左侧绳长的缩短量,由图可知,ΔlAB>ΔlBC,故W1>W2,A正确.
【变式2】(2019·宁波模拟)如图所示,摆球质量为m,悬线长为L,把悬线拉到水平位置后放手.设在摆球运动过程中空气阻力F阻的大小不变,则下列说法正确的是( )
A.重力做功为mgL B.悬线的拉力做功为0
C.空气阻力F阻做功为-mgL D.空气阻力F阻做功为-eq \f(1,2)F阻πL
【答案】ABD
【解析】.由重力做功特点得重力做功为:WG=mgL,A正确;悬线的拉力始终与v垂直,不做功,B正确;由微元法可求得空气阻力做功为:WF阻=-eq \f(1,2)F阻πL,D正确.
热点题型三 功率的理解与计算
1.平均功率的计算方法
(1)利用P=eq \f(W,t).
(2)利用P=Fvcs α,其中v为物体运动的平均速度.
2.瞬时功率的计算方法
(1)P=Fvcs α,其中v为t时刻的瞬时速度.
(2)P=FvF,其中vF为物体的速度v在力F方向上的分速度.
(3)P=Fvv,其中Fv为物体受到的外力F在速度v方向上的分力.
【例4】(2019·海口模拟)质量为m的物体静止在光滑水平面上,从t=0时刻开始受到水平力的作用.力的大小F与时间t的关系如图所示,力的方向保持不变,则( )
A.3t0时刻的瞬时功率为 eq \f(5Feq \\al(2,0)t0,m)
B.3t0时刻的瞬时功率为 eq \f(15Feq \\al(2,0)t0,m)
C.在t=0到3t0这段时间内,水平力的平均功率为 eq \f(23Feq \\al(2,0)t0,4m)
D.在t=0到3t0这段时间内,水平力的平均功率为 eq \f(25Feq \\al(2,0)t0,6m)
【答案】BD.
【解析】2t0时刻速度大小v2=a1·2t0=eq \f(2F0,m)t0,3t0时刻的速度大小为v3=v2+a2t0=eq \f(F0,m)·2t0+eq \f(3F0,m)·t0=eq \f(5F0t0,m),3t0时刻力F=3F0,所以瞬时功率P=3F0·v3=eq \f(15Feq \\al(2,0)t0,m),A错、B对;0~3t0时间段,水平力对物体做功W=F0x1+3F0x2=F0×eq \f(1,2)·eq \f(F0,m)(2t0)2+3F0·eq \f(v2+v3,2)t0=eq \f(25Feq \\al(2,0)teq \\al(2,0),2m),平均功率P=eq \f(W,t)=eq \f(25Feq \\al(2,0)t0,6m),C错、D对.
【变式1】如图甲所示,一个质量m=2 kg的物块静止放置在粗糙水平地面O处,物块与水平面间的动摩擦因数μ=0.5,在水平拉力F作用下物块由静止开始向右运动,经过一段时间后,物块回到出发点O处,取水平向右为速度的正方向,物块运动过程中其速度v随时间t变化规律如图乙所示,g取10 m/s2.则( )
A.物块经过4 s时间到出发点 B.4.5 s时水平力F的瞬时功率为24 W
C.0~5 s内摩擦力对物块先做负功,后做正功,总功为零 D.0~5 s内物块所受合力的平均功率为1.8 W
【答案】 BD
【解析】 由图象可知,前4 s内速度方向始终为正方向,故前4 s时间内没有回到出发点,选项A错误;根据v t图线的斜率表示加速度,可知3~5 s内,加速度a=-eq \f(3,1) m/s2=-3 m/s2,4.5 s时的速度v=aΔt=-3×(4.5-4) m/s=-1.5 m/s,根据牛顿第二定律有F+μmg=ma,得F=-16 N,负号表示力的方向水平向左,水平力F的瞬时功率P=Fv=24 W,选项B正确;滑动摩擦力的方向始终与速度方向相反,摩擦力始终做负功,选项C错误;3~5 s内合力为恒力,物块的位移为零,合力做的功为零,0~3 s内,物块的加速度a1=eq \f(3,3) m/s2=1 m/s2,位移s1=eq \f(1,2)×1×32 m=4.5 m,合力做的功W=F合s1=mas1=9 J,0~5 s内合力的平均功率P=eq \f(W,t)=eq \f(9,5) W=1.8 W,选项D正确.
【变式2】(2018·高考全国卷Ⅲ)地下矿井中的矿石装在矿车中,用电机通过竖井运送到地面.某竖井中矿车提升的速度大小v随时间t的变化关系如图所示,其中图线①②分别描述两次不同的提升过程,它们变速阶段加速度的大小都相同;两次提升的高度相同,提升的质量相等.不考虑摩擦阻力和空气阻力.对于第①次和第②次提升过程,( )
A.矿车上升所用的时间之比为4∶5 B.电机的最大牵引力之比为2∶1
C.电机输出的最大功率之比为2∶1 D.电机所做的功之比为4∶5
【答案】AC
【解析】.根据位移相同可得两图线与时间轴围成的面积相等,eq \f(1,2)v0×2t0=eq \f(1,2)×eq \f(1,2)v0[2t0+t′+(t0+t′)],解得t′=eq \f(1,2)t0,则对于第①次和第②次提升过程中,矿车上升所用的时间之比为2t0∶(2t0+eq \f(1,2)t0)=4∶5,A正确;加速过程中的牵引力最大,且已知两次加速时的加速度大小相等,故两次中最大牵引力相等,B错误;由题知两次提升的过程中矿车的最大速度之比为2∶1,由功率P=Fv,得最大功率之比为2∶1,C正确;两次提升过程中矿车的初、末速度都为零,则电机所做的功等于克服重力做的功,重力做的功相等,故电机所做的功之比为1∶1,D错误.
热点题型四 机车启动问题
1.模型一 以恒定功率启动
(1)动态过程
(2)这一过程的Pt图象和v t图象如图所示:
2.模型二 以恒定加速度启动
(1)动态过程
(2)这一过程的Pt图象和v t图象如图所示:
3.三个重要关系式
(1)无论哪种启动过程,机车的最大速度都等于其匀速运动时的速度,即vm=eq \f(P,F阻).
(2)机车以恒定加速度启动时,匀加速过程结束时功率最大,速度不是最大,即v=eq \f(P,F)<vm=eq \f(P,F阻).
(3)机车以恒定功率运行时,牵引力做的功W=Pt,由动能定理得Pt-F阻x=ΔEk,此式经常用于求解机车以恒定功率启动过程的位移或速度.
4.四个常用规律
(1)P=Fv.
(2)F-Ff=ma.
(3)v=at(a恒定).
(4)Pt-Ffx=ΔEk(P恒定).
以恒定功率启动方式的求解
【例5】.某车以相同的功率在两种不同的水平路面上行驶,受到的阻力分别为车重的k1和k2倍,最大速率分别为v1和v2,则( )
A.v2=k1v1 B.v2=eq \f(k1,k2)v1 C.v2=eq \f(k2,k1)v1 D.v2=k2v1
【答案】B
【解析】.车以最大速率行驶时,牵引力F等于阻力Ff,即F=Ff=kmg.由P=k1mgv1及P=k2mgv2,得v2=eq \f(k1,k2)v1,故B正确.
以恒定牵引力启动方式的求解
【例6】.当前我国“高铁”事业发展迅猛,假设一辆高速列车在机车牵引力和恒定阻力作用下,在水平轨道上由静止开始启动,其v-t图象如图所示,已知0~t1时间内为过原点的倾斜直线,t1时刻达到额定功率P,此后保持功率P不变,在t3时刻达到最大速度v3,以后匀速运动.下列判断正确的是( )
A.从0至t3时间内,列车一直做匀加速直线运动 B.t2时刻的加速度大于t1时刻的加速度
C.在t3时刻以后,机车的牵引力为零 D.该列车所受的恒定阻力大小为eq \f(P,v3)
【答案】D
【解析】.0~t1时间内,列车做匀加速运动,t1~t3时间内,加速度逐渐变小,故A、B错误;t3以后列车做匀速运动,牵引力大小等于阻力大小,故C错误;匀速运动时Ff=F牵=eq \f(P,v3),故D正确.
机车启动中的常见图像问题
图像
【例7】如图所示为汽车的加速度和车速的倒数eq \f(1,v)的关系图象.若汽车质量为2×103 kg,它由静止开始沿平直公路行驶,且行驶中阻力恒定,最大车速为30 m/s,则 ( )
A.汽车所受阻力为2×103 N B.汽车匀加速所需时间为5 s
C.汽车匀加速的加速度为3 m/s2 D.汽车在车速为5 m/s时,功率为6×104 W
【答案】 AB
【解析】 设汽车所受阻力大小为f ,由汽车的加速度和车速倒数eq \f(1,v)的关系图象可知,汽车从静止开始先做匀加速运动,加速度a=2 m/s2,直到速度达到v1=10 m/s,则匀加速阶段所用时间为t=eq \f(v1,a)=5 s,此时汽车的牵引力功率达到最大,即Pm=(f+ma)v1;接下来做加速度逐渐减小的变加速运动,汽车的牵引力功率保持不变,当速度达到v2=30 m/s时,加速度为零,此时Pm=fv2,则解得f=2×103 N,Pm=6×104 W,当汽车在车速为5 m/s时,功率为P=(f+ma)v=3×104 W,A、B正确,C、D错误.
图像
【例8】(2015·高考全国卷Ⅱ)一汽车在平直公路上行驶.从某时刻开始计时,发动机的功率P随时间t的变
化如图所示.假定汽车所受阻力的大小f恒定不变.下列描述该汽车的速度v随时间t变化的图象中,可能正确的是( )
【答案】A
【解析】由图可知,汽车先以恒定功率P1启动,所以刚开始做加速度减小的加速度运动,后以更大功率P2运动,所以再次做加速度减小的加速运动,故A正确,B、C、D错误.
图像
【例9】(2019·中原名校联盟质检)如图甲所示,水平面上一质量为m的物体在水平力F作用下开始做加速
运动,力F的功率P保持恒定,运动过程中物体所受的阻力f大小不变,物体速度最终达到稳定值vm,作
用过程物体速度的倒数eq \f(1,v)与加速度a的关系图象如图乙所示.在已知功率P的情况下,根据图象所给信息可
知以下说法中正确的是 ( )
A.可求出m、f和vm B.不能求出m
C.不能求出f D.可求出加速运动时间
【答案】A
【解析】当加速度为零时,物体做匀速运动,此时的牵引力等于阻力,速度为最大值,最大速度vm=eq \f(1,0.1) m/s=10 m/s;由功率的计算公式可得P=Fv,而F-f=ma,联立可得eq \f(1,v)=eq \f(m,P) a+eq \f(f,P),物体速度的倒数eq \f(1,v)与加速度a的关系图象斜率为k=eq \f(m,P),纵轴截距为eq \f(f,P)=0.1,因此可求出m、f和vm,选项A正确,B、C错误.物体做变加速运动,无法求出物体加速运动的时间,选项D错误.
图像
【例10】如图甲所示,用起重机将地面上静止的货物竖直向上吊起,货物由地面运动至最高点的过程中,
其v t图象如图乙所示.下列说法正确的是( )
甲 乙
A.在0~t1时间内,货物处于超重状态 B.在t1~t2时间内,起重机拉力对货物不做功
C.在t2~t3时间内,起重机拉力对货物做负功
D.匀速阶段拉力的功率可能比加速阶段某一时刻拉力的瞬时功率小
【答案】AD
【解析】由v t图象可知在0~t1时间内,货物具有向上的加速度,故处于超重状态,选项A正确;在t1~t3时间内,起重机的拉力始终竖直向上,一直做正功,选项B、C错误;匀速阶段拉力小于加速阶段的拉力,而匀速阶段的速度大于加速阶段的速度,由P=Fv可知匀速阶段拉力的功率可能比加速阶段某一时刻拉力的瞬时功率小,选项D正确.
【题型演练】
1.(2019·广东佛山模拟)质量为2 kg的小铁球从某一高度由静止释放,经3 s到达地面,不计空气阻力,g取10 m/s2.则( )
A.2 s末重力的瞬时功率为200 W B.2 s末重力的瞬时功率为400 W
C.2 s内重力的平均功率为100 W D.2 s内重力的平均功率为400 W
【答案】B
【解析】小铁球只受重力,做自由落体运动,2 s末速度为v1=gt1=20 m/s,下落2 s末重力做功的瞬时功率P=mgv1=2×10×20 W=400 W,故选项A错误,B正确;2 s内的位移为h2=eq \f(1,2)gt22=20 m,所以前2 s内重力的平均功率为eq \x\t(P)=eq \f(mgh2,t2)=eq \f(2×10×20,2) W=200 W,故选项C、D错误.
2、(2018·高考全国卷Ⅰ)高铁列车在启动阶段的运动可看做初速度为零的匀加速直线运动.在启动阶段,列车的动能 ( )
A.与它所经历的时间成正比 B.与它的位移成正比
C.与它的速度成正比 D.与它的动量成正比
【答案】B
【解析】.列车启动的过程中加速度恒定,由匀变速直线运动的速度与时间关系可知v=at,且列车的动能为Ek=eq \f(1,2)mv2,由以上整理得Ek=eq \f(1,2)ma2t2,动能与时间的平方成正比,动能与速度的平方成正比,A、C错误;将x=eq \f(1,2)at2代入上式得Ek=max,则列车的动能与位移成正比,B正确;由动能与动量的关系式Ek=eq \f(p2,2m)可知,列车的动能与动量的平方成正比,D错误.
3.同一恒力按同样的方式施于物体上,使它分别沿着粗糙水平地面和光滑水平地面移动相同一段距离时,恒力做的功和平均功率分别为W1、P1和W2、P2,则二者的关系是( )
A.W1>W2、P1>P2 B.W1=W2、P1<P2
C.W1=W2、P1>P2 D.W1<W2、P1<P2
【答案】B
【解析】由功的定义W=Flcs α可知,W1=W2,由于沿粗糙地面运动时加速度较小,通过相同位移所用时间较长,所以根据P=eq \f(W,t)可知,P1<P2,故B正确.
4.一汽车的额定功率为P,设在水平公路行驶所受的阻力恒定,最大行驶速度为vm,则( )
A.无论汽车以哪种方式启动,加速度与牵引力成正比
B.若汽车匀加速启动,则在刚达到额定功率时的速度等于vm
C.汽车以速度vm匀速行驶,若要减速,则要减少实际功率
D.若汽车以额定功率启动,则做匀加速直线运动
【答案】C
【解析】根据牛顿第二定律得a=eq \f(F-Ff,m)=eq \f(F,m)-eq \f(Ff,m),可知加速度与牵引力不成正比关系,故A错误;若汽车匀加速启动,功率达到额定功率时,速度没有达到最大,然后做加速度减小的加速运动,当加速度为零时,速度最大,故B错误;汽车匀速行驶时,牵引力等于阻力,若要减速,则需减小牵引力,速度不变,减小实际功率,牵引力减小,故C正确;若汽车以额定功率启动,汽车先做加速度减小的加速运动,加速度减为零后做匀速直线运动,故D错误.
5.如图所示,质量为60 kg的某运动员在做俯卧撑运动,运动过程中可将她的身体视为一根直棒.已知重心在c点,其垂线与脚、两手连线中点间的距离Oa、Ob分别为0.9 m和0.6 m.若她在1 min内做了30个俯卧撑,每次肩部上升的距离均为0.4 m,则1 min内克服重力做的功和相应的功率约为(g取10 m/s2)( )
A.430 J,7 W B.4 320 J,72 W
C.720 J,12 W D.7 200 J,120 W
【答案】B
【解析】设重心上升的高度为h,根据相似三角形可知,每次俯卧撑中,有eq \f(h,0.4)=eq \f(0.9,0.9+0.6),即h=0.24 m.一次俯卧撑中,克服重力做功W=mgh=60×10×0.24 J=144 J,所以1 min内克服重力做的总功为W总=NW=4 320 J,功率P=eq \f(W总,t)=72 W,故选项B正确.
6.一辆汽车在平直的公路上以某一初速度运动,运动过程中保持恒定的牵引功率,其加速度a和速度的倒数eq \f(1,v)的图象如图所示.若已知汽车的质量,则根据图象所给信息,不能求出的物理量是( )
A.汽车的功率 B.汽车行驶的最大速度
C.汽车受到的阻力 D.汽车运动到最大速度所需的时间
【答案】D
【解析】由F-Ff=ma、P=Fv可得a=eq \f(P,m)·eq \f(1,v)-eq \f(Ff,m),由aeq \f(1,v)图象可知,eq \f(P,m)=k=40 m2·s-3,可求出汽车的功率P,由a=0时eq \f(1,vm)=0.05 m-1·s,可得汽车行驶的最大速度vm=20 m/s,再由vm=eq \f(P,Ff),可求出汽车受到的阻力Ff,但无法求出汽车运动到最大速度所需的时间.
7.(2019·湖南怀化期中联考)一起重机的钢绳由静止开始匀加速提起质量为m的重物,当重物的速度为v1时,
起重机的有用功率达到最大值P,此后,起重机保持该功率不变,继续提升重物,直到以最大速度v2匀速
上升为止,则整个过程中,下列说法正确的是( )
A.重物的最大速度 v2=eq \f(P,mg) B.重物匀加速运动的加速度为eq \f(P,mv1)
C.钢绳的最大拉力为eq \f(P,v2) D.钢绳的最大拉力为eq \f(P,v1)
【答案】AD
【解析】匀速上升时F=mg,由P=Fv可得重物的最大速度v2=eq \f(P,mg),选项A正确;当重物的速度为v1时,起重机的钢绳的拉力F=eq \f(P,v1),由F-mg=ma解得重物匀加速运动的加速度为a=eq \f(P,mv1)-g,选项B错误;起重机匀加速拉起重物时钢绳的拉力最大,最大拉力为eq \f(P,v1),选项C错误,D正确.
8.(2019·郑州检测)如图所示,斜面顶端A与另一点B在同一水平线上,甲、乙两小球质量相等.小球甲沿
光滑斜面以初速度v0从顶端A滑到底端,小球乙以同样的初速度从B点抛出,不计空气阻力,则( )
A.两小球落地时速率相同 B.两小球落地时,重力的瞬时功率相同
C.从开始运动至落地过程中,重力对它们做功相同 D.从开始运动至落地过程中,重力的平均功率相同
【答案】AC
【解析】由于斜面光滑,且不计空气阻力,故两小球运动过程中只有重力做功,由机械能守恒定律可知两小球落地时速率相同,故选项A正确;由于A小球沿斜面做匀加速运动,B小球做斜抛运动,它们落地时的速度方向不同,故两小球落地时,重力的瞬时功率不相同,选项B错误;由于重力做功与路径无关,只与始末位置的高度差有关,故从开始运动至落地过程中,重力对它们做功相同,选项C正确;由于两小球的运动规律不同,所以从开始运动至落地过程中所用时间不同,由P=eq \f(W,t)可知重力的平均功率不同,选项D错误.
9.(2019·湖北联考)在离水平地面h高处将一质量为m的小球水平抛出,在空中运动的过程中所受空气阻力大小恒为f,落地时小球距抛出点的水平距离为x,速率为v.那么,在小球运动的过程中( )
A.重力做功为mgh B.克服空气阻力做的功为f·eq \r(h2+x2)
C.落地时,重力的瞬时功率为mgv D.重力势能和机械能都逐渐减少
【答案】AD
【解析】重力做功为WG=mgh,A正确;空气阻力做功与经过的路程有关,而小球经过的路程大于eq \r(h2+x2),故克服空气阻力做的功大于f·eq \r(h2+x2),B错误;落地时,重力的瞬时功率为重力与沿重力方向的分速度的乘积,故落地时重力的瞬时功率小于mgv,C错误;重力做正功,重力势能减少,空气阻力做负功,机械能减少,D正确.
10.一列火车总质量m=500 t,发动机的额定功率P=6×105 W,在轨道上行驶时,轨道对列车的阻力Ff是车重的0.01倍.(g取10 m/s2)
(1)求列车在水平轨道上行驶的最大速度;
(2)在水平轨道上,发动机以额定功率P工作,求当行驶速度为v1=1 m/s和v2=10 m/s时,列车的瞬时加速度a1、a2的大小;
(3)列车在水平轨道上以36 km/h的速度匀速行驶时,求发动机的实际功率P′;
(4)若列车从静止开始,保持0.5 m/s2的加速度做匀加速运动,求这一过程维持的最长时间.
【答案】(1)12 m/s (2)1.1 m/s2 0.02 m/s2(3)5×105 W (4)4 s
【解析】(1)列车以额定功率行驶,当牵引力等于阻力,即F=Ff=kmg时,列车的加速度为零,速度达到最大值vm,则
vm=eq \f(P,F)=eq \f(P,Ff)=eq \f(P,kmg)=12 m/s.
(2)当v<vm时,列车做加速运动,若v1=1 m/s,则F1=eq \f(P,v1)=6×105 N,
根据牛顿第二定律得a1=eq \f(F1-Ff,m)=1.1 m/s2
若v2=10 m/s,则F2=eq \f(P,v2)=6×104 N
根据牛顿第二定律得a2=eq \f(F2-Ff,m)=0.02 m/s2.
(3)当v=36 km/h=10 m/s时,列车匀速运动,则发动机的实际功率P′=Ffv=5×105 W.
(4)由牛顿第二定律得F′=Ff+ma=3×105 N
在此过程中,速度增大,发动机功率增大,当功率为额定功率时速度为v′,即v′=eq \f(P,F′)2 m/s,由v′=at得t=eq \f(v′,a)=4 s.
方法
以例说法
应用动能定理
用力F把小球从A处缓慢拉到B处,F做功为WF,则有:WF-mgl(1-cs θ)=0,得WF=mgl(1-cs θ)
微元法
质量为m的木块在水平面内做圆周运动,运动一周克服摩擦力做功Wf=f·Δx1+f·Δx2+f·Δx3+…=f(Δx1+Δx2+Δx3+…)=f·2πR
平均力法
弹簧由伸长x1被继续拉至伸长x2的过程中,克服弹力做功W=eq \f(kx1+kx2,2)·(x2-x1)
图象法
一水平拉力F0拉着一物体在水平面上运动的位移为x0,图线与横轴所围面积表示拉力所做的功,W=F0x0
2024版新教材高考物理复习特训卷考点31功和功率的理解与计算: 这是一份2024版新教材高考物理复习特训卷考点31功和功率的理解与计算,共6页。试卷主要包含了9 m和0等内容,欢迎下载使用。
高中物理高考 专题11 功和功率(讲义)-【教育机构专用】高三物理寒假讲义: 这是一份高中物理高考 专题11 功和功率(讲义)-【教育机构专用】高三物理寒假讲义,共14页。试卷主要包含了做功的两个要素,公式,功的正负,额定功率,实际功率等内容,欢迎下载使用。
高中物理高考 专题11 功和功率的理解与计算(原卷版): 这是一份高中物理高考 专题11 功和功率的理解与计算(原卷版),共11页。

