专练01 选择题压轴题(一)物质的除杂和净化探究-备战中考化学压轴题提分专练(深圳专用)
展开专练01 选择题压轴题(一)
物质的除杂和净化探究题
1.下列实验操作能达到实验目的是( )
选项
实验目的
主要实验操作
A
除去CO2中CO
通入盛有NaOH溶液的洗气瓶洗气
B
净化烧杯中浑浊的湖水
加适量明矾,搅拌溶解后静置,过滤
C
除去铁钉表面的铁锈
将铁钉长时间浸泡在过量的稀盐酸中
D
除去NaCl溶液中的Na2CO3
加入过量CaCl2溶液,充分反应后过滤
【答案】B
【解析】A. 二氧化碳能与氢氧化钠发生反应,会除去要保留的物质,故不符合题意;
B. 利用明矾溶于水后为形成胶状物,吸附水中悬浮的杂质,并使其发生沉降,通过过滤就可以得到比较澄清的湖水,使湖水得到净化,故符合题意;
C. 铁锈与铁都能和稀盐酸发生反应,将铁钉长时间浸泡在过量的稀盐酸中,最终铁钉会全部被稀盐酸腐蚀掉,故不符合题意;
D. 除去NaCl溶液中的Na2CO3,加入过量CaCl2溶液,虽然除去了碳酸钠,但过量的氯化钙又成了新的杂质,故不符合题意;
故答案为:B。
2.实验是进行科学探究的重要方式。下列实验操作能达到实验目的的是( )
实验目的
主要操作
A
除去粗盐中的泥沙
先加足量水溶解,过滤,蒸发结晶
B
检验碳酸钠溶液中含有硫酸钠
加入足量的氯化钡溶液,观察现象
C
除去氯化钾溶液中的碳酸钾
加入过量的氯化钙溶液,充分反应后过滤
D
鉴别稀盐酸和稀硫酸
分别取少量样品加入碳酸钠溶液,观察现象
【答案】A
【解析】A. 粗盐的主要成分是氯化钠,粗盐提纯是通过溶解(把不溶物与食盐初步分离)、过滤(把不溶物彻底除去)、蒸发(氯化钠从溶液中分离出来得到食盐)得到精盐的过程,实验方案能达到实验目的,故符合题意;
B. 氯化钡与碳酸钠、硫酸钠都能发生反应,现象都是产生白色沉淀,加入足量的氯化钡溶液不能检验碳酸钠溶液中是否有硫酸钠,实验方案不能达到实验目的,故不符合题意;
C. 氯化钙与碳酸钾反应生成碳酸钙沉淀和氯化钾,会引入新的杂质氯化钙(过量的),不符合除杂的原则,实验方案不能达到实验目的,故不符合题意;
D. 碳酸钠与盐酸、硫酸都反应生成二氧化碳气体,现象相同,不能鉴别,实验方案不能达到实验目的,故不符合题意。
故答案为:A。
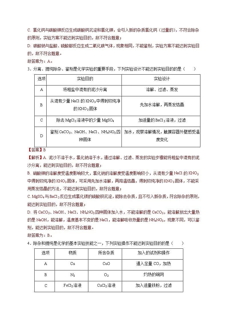
3.分离、提纯除杂、鉴别是化学实验的重要手段,下列实验设计不能达到实验目的的是( )
选项
实验目的
实验设计
A
将粗盐中混有的泥沙分离
溶解、过滤、蒸发
B
从混有少量NaCl的KNO3中得到较纯净的KNO3固体
先加水溶解,再蒸发结晶
C
除去MgCl2溶液中的少量MgSO4
加适量的BaCl2溶液,过滤
D
鉴别CaCO3、NaOH、NaCl、NH4NO3四种固体
加水,观察溶解情况,触摸容器外壁感受温度变化
【答案】B
【解析】A. 泥沙不溶于水,氯化钠溶于水,通过溶解、过滤、蒸发的实验步骤能将粗盐中混有的泥沙分离,能达到实验目的,故不符合题意;
B. 硝酸钾的溶解度受温度影响较大,氯化钠的溶解度受温度影响较小,从混有少量NaCl的KNO3中得到较纯净的KNO3固体,可采用先加水溶解,再降温结晶,得到较纯净的KNO3固体,不能采用蒸发结晶的方法,不能达到实验目的,故符合题意;
C. MgSO4与BaCl2反应生成氯化镁的硫酸钡沉淀,能除去杂质,且不引入新杂质,符合除杂的原则,能达到实验目的,故不符合题意;
D. 将CaCO3、NaOH、NaCl、NH4NO3四种固体加入水,不能溶解的是CaCO3,能溶解放出大量热的是NaOH,能溶解,温度基本不变的是NaCl,能溶解吸收热量的是NH4NO3,现象不同,可以鉴别,能达到实验目的,故不符合题意。
故答案为:B。
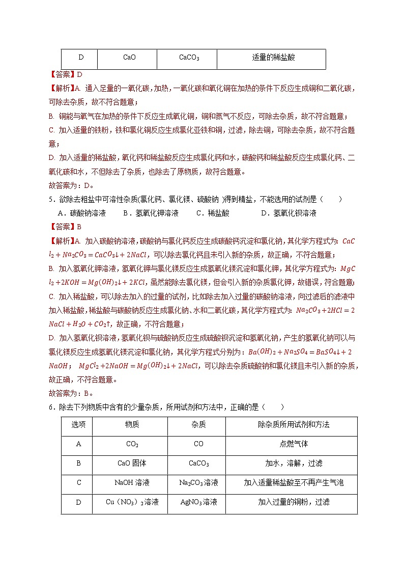
4.除杂和提纯是化学的基本实验技能之一,下列实验操作不能达到实验目的的是( )
选项
物质
所含杂质
加入的试剂和操作
A
Cu
CuO
通入足量CO,加热
B
N2
O2
灼热的铜网
C
FeCl2溶液
CuCl2溶液
加入适量铁粉,过滤
D
CaO
CaCO3
适量的稀盐酸
【答案】D
【解析】A. 通入足量的一氧化碳,加热,一氧化碳和氧化铜在加热的条件下反应生成铜和二氧化碳,可除去杂质,故不符合题意;
B. 铜能与氧气在加热的条件下反应生成氧化铜,铜和氮气不反应,可除去杂质,故不符合题意;
C. 加入适量的铁粉,铁和氯化铜反应生成氯化亚铁和铜,过滤,除去铜,可除去杂质,故不符合题意;
D. 加入适量的稀盐酸,氧化钙和稀盐酸反应生成氯化钙和水,碳酸钙和稀盐酸反应生成氯化钙、二氧化碳和水,不但除去了杂质,也除去了原物质,故符合题意。
故答案为:D。
5.欲除去粗盐中可溶性杂质(氯化钙、氯化镁、硫酸钠 )得到精盐,不能选用的试剂是( )
A.碳酸钠溶液 B.氢氧化钾溶液 C.稀盐酸 D.氢氧化钡溶液
【答案】B
【解析】A. 加入碳酸钠溶液,碳酸钠与氯化钙反应生成碳酸钙沉淀和氯化钠,其化学方程式为:CaCl2+Na2CO3=CaCO3↓+2NaCl,可以除去氯化钙且未引入新的杂质,故正确,不符合题意;
B. 加入氢氧化钾溶液,氢氧化钾与氯化镁反应生成氢氧化镁沉淀和氯化钾,其化学方程式为:MgCl2+2KOH=Mg(OH)2↓+2KCl,虽然能除去氯化镁,但会引入新的杂质氯化钾,故错误,符合题意;
C. 加入稀盐酸,可以除去加入的过量的试剂,比如除去加入过量的碳酸钠溶液,向过滤后的滤液中加入稀盐酸,稀盐酸与碳酸钠反应生成氯化钠、水和二氧化碳,其化学方程式为:Na2CO3+2HCl=2NaCl+H2O+CO2↑,故正确,不符合题意;
D. 加入氢氧化钡溶液,氢氧化钡与硫酸钠反应生成硫酸钡沉淀和氢氧化钠,产生的氢氧化钠可以与氯化镁反应生成氢氧化镁沉淀和氯化钠,其化学方程式分别为:Ba(OH)2+Na2SO4=BaSO4↓+2NaOH; MgCl2+2NaOH=Mg(OH)2↓+2NaCl,可以除去杂质硫酸钠和氯化镁且未引入新的杂质,故正确,不符合题意。
故答案为:B。
6.除去下列物质中含有的少量杂质,所用试剂和方法中,正确的是( )
选项
物质
杂质
除杂质所用试剂和方法
A
CO2
CO
点燃气体
B
CaO固体
CaCO3
加水,溶解,过滤
C
NaOH溶液
Na2CO3溶液
加入适量稀盐酸至不再产生气泡
D
Cu(NO3)2溶液
AgNO3溶液
加入过量的铜粉,过滤
【答案】D
【解析】A、二氧化碳不支持燃烧,少量的一氧化碳混在二氧化碳中无法被点燃,不符合题意。
B、水和氧化钙反应生成氢氧化钙,要保留的物质被消耗,不符合题意。
C、盐酸不仅能和碳酸钠反应,也和氢氧化钠反应,要保留的物质被消耗,不符合题意。
D、铜和硝酸银反应生成硝酸铜和银,过滤除去银和过量的铜,得到硝酸铜溶液,符合题意。
故答案为:D。
7.下列实验操作,能够达到实验目的的是( )
选项
实验目的
实验操作
A
鉴别硬水与软水
观察颜色
B
鉴别NH4Cl与KCl
加熟石灰研磨,闻气味
C
除去硝酸铜溶液中的少量硝酸银
取样,加入过量的镁粉
D
配制溶质质量分数为20%的蔗糖溶液
取10g蔗糖溶于50mL水中
【答案】B
【解析】A. 硬水和软水可能都是无色液体,观察颜色不能区分两种物质,该选项不能达到实验目的,故不符合题意;
B. 加熟石灰研磨,能够产生刺激性气味的是氯化铵,不能产生刺激性气味的是氯化钾,该选项能够达到实验目的,故符合题意;
C. 镁与硝酸铜和硝酸银都反应,不符合除杂原则,该选项不能达到实验目的,故不符合题意;
D. 取10g蔗糖溶于50mL水中,溶质质量分数=10g10g+50g×100%≈16.7%,该选项不能达到实验目的,故不符合题意。
故答案为:B。
8.除去下列物质中的少量杂质,所选试剂及操作方法错误的是( )
序号
实验目的
实验方案
A
鉴别CO2和O2
将燃着的木条伸入集气瓶中
B
鉴别NaOH和NH4NO3固体
加水溶解
C
除去CaCl2溶液中少量的HCl
加入适量氢氧化钠溶液
D
除去FeSO4溶液中少量的CuSO4
加入过量铁粉,过滤
【答案】C
【解析】A、氧气有助燃性,二氧化碳不燃烧不支持燃烧;将然着的木条伸入集气瓶中,更剧烈的是氧气,熄灭的是二氧化碳,可以鉴别,不符合题意;
B、氢氧化钠固体溶于水放出大量的热,硝酸铵固体溶于水温度降低,加水溶解可以鉴别,不符合题意;
C、氢氧化钠和盐酸反应生成氯化钠和水,引入新杂质,符合题意;
D、硫酸铜和铁反应生成铜和硫酸亚铁,过滤除去固体,得到硫酸亚铁,不符合题意。
故答案为:C。
9.下列实验操作不能达到实验目的是( )
选项
实验目的
实验操作
A
除去CaCl2溶液中混有少量的HCl
加入过量的碳酸钙粉末
B
除去CO2中少量的CO
将混合气体通过灼热氧化铁粉末
C
鉴别棉线和羊毛线
点燃后,闻气味
D
鉴别NaOH和Na2CO3溶液
分别滴加无色酚酞试液
【答案】D
【解析】A、加入过量的碳酸钙粉末,碳酸钙能将CaCl2溶液中的HCl除去,过量的碳酸钙不溶于水,过滤可以得到CaCl2溶液,选项不符合题意;
B、将CO2和CO的混合气体通过灼热氧化铁粉末,一氧化碳与氧化铁反应被除去,选项不符合题意;
C、点燃棉线的烧纸的气味,点燃羊毛线有烧焦羽毛的气味,点燃后,闻气味可以区分棉线和羊毛线,选项不符合题意;
D、NaOH和Na2CO3溶液都显碱性,滴加无色酚酞溶液都会变红,无法鉴别,选项符合题意;
故答案为:D。
10.除去下列物质中混有的少量杂质,所选试剂或方法错误的是( )
序号
混合物
除杂试剂与方法
A
硝酸钾溶液中混有少量氯化钠
冷却热的饱和溶液结晶、过滤
B
除去CuO中的少量木炭粉
在空气中充分灼烧
C
鉴别化肥NH4Cl和(NH4)2SO4
取样,加熟石灰,研磨
D
氯化钾中混有少量二氧化锰
用足量水溶解后过滤,蒸发结晶
【答案】C
【解析】A. 硝酸钾的溶解度受温度影响变化较大,氯化钠的溶解度受温度影响变化不大,若除去硝酸钾溶液中混有少量氯化钠,可使用冷却热饱和溶液结晶法,通过过滤可得到硝酸钾晶体,故正确,不符合题意;
B. 木炭粉在空气中灼烧会与氧气反应,生成二氧化碳,氧化铜不发生变化,可以起到除杂的效果,故正确,不符合题意;
C. 氯化铵和硫酸铵中都含有铵根离子,都能与熟石灰反应放出氨气,不能通过该方法鉴别两物质,故错误,符合题意;
D. 氯化钾易溶于水,二氧化锰不溶于水,可以利用两物质的溶解性不同进行除杂,故正确,不符合题意;
故答案为:C。
11.下列括号中是除去少量杂质所用的方法或试剂,其中不正确的是( )
A.CaO中的CaCO3(稀盐酸) B.CO2中的CO(灼热氧化铁)
C.N2中的O2(灼热铜丝) D.NaCl溶液中的NH4Cl(NaOH)
【答案】A
【解析】A、加入稀盐酸,氧化钙和稀盐酸反应生成氯化钙和水,碳酸钙和稀盐酸反应生成氯化钙、二氧化碳和水,不但除去了杂质,也除去了原物质,符合题意;
B、一氧化碳能与氧化铁在高温下反应生成铁和二氧化碳,可除去杂质,不符合题意;
C、通过灼热的铜丝,铜和氧气在加热的条件下反应生成氧化铜,铜和氮气不反应,可除去杂质,不符合题意;
D、氯化铵和氢氧化钠反应生成氯化钠、氨气和水,可除去杂质,不符合题意。
故答案为:A。
12.下列实验操作中,不能达到相应实验目的的是( )
选项
实验目的
实验操作
A
鉴别硬水和软水
加入肥皂水,振荡,观察现象
B
检验N2中是否混有CO
将气体通过灼热的氧化铜
C
除去CaCl2溶液中少量的HCl
加入足量的碳酸钙,过滤
D
除去NaCl溶液中少量的MgCl2
加入过量的NaOH溶液,过滤
【答案】D
【解析】A、向水中加入肥皂水时,如果产生的泡沫较多,是软水,如果产生大量浮渣,是硬水,能够达到实验目的;
B、一氧化碳与氧化铜在灼热的条件下反应生成铜和二氧化碳,检验N2中是否混有CO,将气体通过灼热的氧化铜,黑色固体变成红色,证明氮气中混有一氧化碳气体,能达到实验目的;
C、盐酸与碳酸钙反应生成氯化钙、水和二氧化碳气体,除去CaCl2溶液中少量的HCl,加入足量的碳酸钙,过滤,能达到实验目的;
D、氯化镁与氢氧化钠溶液反应生成氢氧化镁沉淀和氯化钠,除去NaCl溶液中少量的MgCl2,加入过量的NaOH溶液,过滤,溶液中氢氧化钠有剩余,不能达到实验目的;
故答案为:D。
13.除去下列物质中的少量杂质所选的方法不正确的是( )
选项
物质(括号内物质为杂质)
除杂试剂和主要操作
A
碳粉(CuO)
加入足量的稀硫酸,过滤
B
CO2(CO)
通氧气点燃
C
FeCl2溶液(CuCl2)
加入过量的铁粉充分反应,过滤
D
NaCl溶液(Na2SO4)
加入适量的BaCl2溶液,过滤
【答案】B
【解析】A、氧化铜和稀硫酸反应生成硫酸铜和水,碳粉不反应,过滤可以得到碳粉,故A不符合题意;
B、二氧化碳不燃烧,不支持燃烧,一氧化碳含量较少,通氧气不能点燃,故B符合题意;
C、铁和氯化铜反应生成氯化亚铁和铜,过滤可以除去过量的铁粉和生成的铜,故C不符合题意;
D、硫酸钠和氯化钡反应生成硫酸钡沉淀和氯化钠,过滤可以除去硫酸钡沉淀,故D不符合题意。
故答案为:B。
14.下列有关实验方案设计正确的是( )
选项
实验目的
实验方案
A
除去CaCl2溶液中的少量盐酸
加入过量的氧化钙
B
证明NaOH溶液与稀盐酸能反应
取NaOH溶液于烧杯中,滴入几滴酚酞溶液,振荡,再滴入稀盐酸至溶液变为无色
C
比较空气和呼出气体中O2含量
分别伸入带火星的木条
D
分离空气中的氮气和氧气
利用两种气体的密度不同进行分离
【答案】B
【解析】A、除去氯化钙溶液中的少量盐酸,加入过量的氧化钙,氧化钙会与水反应生成氢氧化钙,产生新杂质,不符合除杂要求,选项不符合题意;
B、取NaOH溶液于烧杯中,滴入几滴酚酞溶液氢氧化钠显碱性是酚酞变红,振荡,再滴入稀盐酸至溶液变为无色,证明氢氧化钠溶液与稀盐酸能反应,选项符合题意;
C、纯氧能使带火星的木条复燃,空气和呼出气体分别伸入带火星的木条,均不会复燃,是因为它们中氧气含量都不能达到接近纯氧的量,实验方案设不符合题意;
D、分离空气的氮气和氧气,利用两种气体的沸点不同进行分离,不符合题意;
故答案为:B。
15.下列实验方法能达到实验目的的是选项实验目的实验方法( )
选项
实验目的
实验方法
A
除去CO2中的HCl
先通入NaOH溶液,再通入浓硫酸
B
除去CaO中的CaCO3
滴入稀盐酸
C
鉴别C、CuO和Fe粉
分别取样,滴入稀盐酸
D
鉴别氮气和二氧化碳
用燃着的木条分别伸入集气瓶中
【答案】C
【解析】A、除去CO2中的HCl,通入NaOH溶液,二氧化碳也能与氢氧化钠反应,A不符合题意;
B、除去CaO中的CaCO3,滴入稀盐酸,氧化钙也能与盐酸反应,B不符合题意;
C、鉴别C、CuO和Fe粉,分别取样,滴入稀盐酸,碳不与盐酸反应,氧化铜与盐酸反应溶液变为蓝色,铁与盐酸反应有气泡生成,溶液变为浅绿色,故可鉴别,C符合题意;
D、氮气和二氧化碳都不支持燃烧,鉴别氮气和二氧化碳,用燃着的木条分别伸入集气瓶中,木条都会熄灭,D不符合题意。
故答案为:C。
16.除去下列物质中混有的杂质,所用方法可行的是( )
选项
物质
杂质
除去杂质的试剂和方法
A
CO2
HCl
通过足量氢氧化钠溶液
B
CaO
CaCO3
加入足量稀盐酸至不再产生气泡
C
CO2
CO
通入氧气,点燃
D
MnO2
KCl
加足量的水溶解、过滤、洗涤、干燥
【答案】D
【解析】A、CO2和HCl气体均能与NaOH溶液反应,不但能把杂质除去,也会把原物质除去,不符合除杂原则,所采取的方法不符合题意;
B、CaO和CaCO3均能与稀盐酸反应,不但能把杂质除去,也会把原物质除去,不符合除杂原则,所采取的方法不符合题意;
C、除去二氧化碳中的一氧化碳不能通氧气点燃,这是因为除去气体中的气体杂质不能使用气体,否则会引入新的气体杂质,且二氧化碳中少量的一氧化碳不易点燃,所采取的方法不符合题意;
D、KCl易溶于水,MnO2难溶于水,可采取加水溶解、过滤、洗涤、干燥的方法进行分离除杂,所采取的方法符合题意。
故答案为:D。
17.除去下列物质中的少量杂质(括号内为杂质),选用的试剂或方法正确的是( )
选项
实验项目
实验方案
A
Cu粉(Fe粉)
用磁铁吸引
B
氨气(水蒸气)
通入稀硫酸中
C
CO2(CO)
通入NaOH溶液
D
NaCl (KNO3)
加水溶解后过滤
【答案】A
【解析】A:铁能被磁铁吸引,铜不能被磁铁吸引,故铜和铁混合可以用磁铁吸引分析,故符合题意;
B:氨气溶于水显碱性,能与稀硫酸发生中和反应,不能达到除杂效果,故不符合题意;
C:二氧化碳能与氢氧化钠发生化学反应,选项中一氧化碳是杂质,除去的是二氧化碳跟题意不符合,故不符合题意;
D:氯化钠和硝酸钾都能溶解于水中,不能用过滤的方式分离;
故答案为:A.
18.下列有关物质的鉴别或除杂,所选试剂和操作均正确的是( )
选项
目的
试剂和操作
A
鉴别碳酸钙与氢氧化钙固体
加一定量水,搅拌,观察是否完全溶解
B
鉴别碳酸钠与氢氧化钠溶液
滴加酚酞溶液,观察溶液颜色的变化
C
除去盐酸中少量的硫酸
滴加适量硝酸钡溶液,过滤
D
除去氯化钙溶液中少量的盐酸
加入过量的碳酸钙固体,过滤
【答案】D
【解析】A. 碳酸钙难溶于水,生成的氢氧化钙微溶于水,不能用观察是否完全溶解的方法检验,故不符合题意;
B. 碳酸钠、氢氧化钠溶液均显碱性,均能使无色酚酞溶液变红色,不能鉴别二者,故不符合题意;
C. 硫酸能与适量硝酸钡溶液反应生成硫酸钡沉淀和硝酸,能除去杂质但引入了新的杂质硝酸,故不符合除杂原则,故方法不符合题意;
D. 盐酸能与过量的碳酸钙反应生成氯化钙、水和二氧化碳,再过滤除去过量的碳酸钙,能除去杂质且没有引入新的杂质,符合除杂原则,故符合题意。
故答案为:D。
19.除去下列物质中所含的少量杂质,下表中除杂方法中不正确的是( )
选项
物质
杂质
除杂质的方法
A
氧化铜
氯化钠
加水溶解、过滤、洗涤干燥
B
氧气
水蒸气
通过盛有浓硫酸的洗气瓶
C
氯化钙溶液
稀盐酸
加入过量的石灰石,过滤
D
CuSO4溶液
FeSO4
加入足量铜粉,过滤
【答案】D
【解析】A. 氧化铜不溶于水,氯化钠易溶于水,氧化铜中的氯化钠可以用加水溶解、过滤、洗涤干燥的方法除去,故正确,不符合题意;
B. 浓硫酸具有吸水性,O2不和浓硫酸反应,氧气中的水蒸气可以用盛有浓硫酸的洗气瓶洗气而除去,故正确,不符合题意;
C. 氯化钙和碳酸钙不反应,盐酸和碳酸钙反应生成氯化钙和二氧化碳和水,氯化钙溶液中的稀盐酸可以用加入过量的石灰石,过滤的方法除去,且碳酸钙难溶于水,过量的碳酸钙也不能进入溶液,故正确,不符合题意;
D. 在金属活动性顺序中,铜排在铁之后,铜和FeSO4不反应,故不能用铜粉除掉CuSO4溶液中的FeSO4,故错误,符合题意。
故答案为:D。
20.除去下列物质中的少量杂质,所选用的试剂和操作方法均正确的是( )
选项
物质
少量杂质
所用试剂和操作方法
A
银粉
硝酸亚铁
加足量水溶解,过滤、洗涤、干燥
B
水
色素
加足量的明矾
C
氧气
氮气
通过灼热的铜网
D
氯化钠
硫酸钠
加适量氯化钡溶液,蒸发结晶
【答案】A
【解析】A. 硝酸亚铁能溶于水,银粉不溶解,银粉和硝酸亚铁溶液不反应,过滤、洗涤、干燥得到银粉,故A符合题意;
B. 明矾溶于水生成胶状物质可以吸附水中悬浮物,使其沉降,但是不能吸附色素,故B不符合题意;
C. 氧气和铜加热生成氧化铜,氮气和铜不反应,通过灼热的铜网,将原物质除去了,故C不符合题意;
D. 硫酸钠和氯化钡反应生成硫酸钡沉淀和氯化钠,应该先过滤除去硫酸钡,然后蒸发氯化钠溶液,得到氯化钠晶体,故D不符合题意。
故答案为:A。
21.下列实验方案不正确的是( )
选项
实验目的
实验方案
A
区分O2和N2
将带火星的木条伸入集气瓶
B
除去CO2中混有的CO
将混合气体通入O2中并点燃
C
除去MnO2中的KCl
将固体溶于水后过滤、洗涤、干燥
D
比较Ag与Cu的活泼性
把洁净铜丝放入AgNO3溶液中
【答案】B
【解析】A、氧气具有助燃性,能使带火星的木条复燃,氮气不燃烧、不支持燃烧,不能使带火星的木条复燃,现象不同,可以区分,不符合题意;
B、二氧化碳不燃烧、不支持燃烧,故二氧化碳中混有少量一氧化碳,无法被点燃,且通入氧气,会引入新的杂质,符合题意;
C、二氧化锰难溶于水,氯化钾溶于水,可加水溶解、过滤、洗涤、干燥除去杂质,不符合题意;
D、把洁净铜丝放入硝酸银溶液中,铜和硝酸银反应生成硝酸铜和银,有银白色固体析出,说明铜比银活泼,可以比较银和铜的活泼性,不符合题意。
故答案为:B。
22.除去下列物质中混有的杂质(括号内为杂质),操作方法正确的是( )
A.Cu(CuO):将固体粉末在空气中灼烧
B.NaCl(KNO3):加水溶解,降温结晶
C.H2SO4(HCl):加入适量AgNO3溶液
D.CO2(CO):将气体通过灼热的氧化铜
【答案】D
【解析】A. 铜在氧气中灼烧生成氧化铜,反而会把原物质除去,故不符合题意;
B. 氯化钠溶液中含有少量的硝酸钾,硝酸钾含量较少,不能形成饱和溶液,用降温结晶的方法分离不出硝酸钾,不能除去杂质,故不符合题意;
C. HCl与适量的AgNO3溶液反应生成氯化银沉淀和硝酸,虽能除去杂质但引入了新的杂质硝酸,故不符合题意;
D. CO能与灼热的氧化铜反应生成铜和二氧化碳,能除去杂质且没有引入新的杂质,故符合题意。
故答案为:D。
23.下列实验方案不能达到实验目的的是( )
选项
实验目的
实验方案
A
鉴别硬水与软水
加入肥皂水,振荡
B
比较呼出气体和吸入空气中氧气含量
伸入带火星的小木条
C
鉴别羊毛纤维和合成纤维
灼烧,闻气味
D
除去NaCl溶液中少量MgCl2
加入适量的NaOH溶液,过滤
【答案】B
【解析】A. 加入肥皂水振荡,观察产生泡沫情况,产生泡沫较多的是软水,较少的是硬水,能达到实验目的,故不符合题意;
B. 分别伸入带火星的小木条,均会熄灭,不能比较人体吸入和呼出的空气中氧气的含量,不能达到实验目的,故符合题意;
C. 灼烧,闻气味,产生烧焦羽毛气味的是羊毛纤维,产生特殊气味的是合成纤维,可以鉴别,能达到实验目的,故不符合题意;
D. 氢氧化钠和氯化镁反应生成氢氧化镁沉淀和氯化钠,过滤得到氯化钠溶液,能达到实验目的,故不符合题意。
故答案为:B。
24.除去下列物质中的少量杂质,所用试剂及方法均正确的一组是( )
A.除去FeCl2中的少量CuCl2:加入过量镁粉,过滤
B.除去稀盐酸中的少量硫酸:加入适量BaCl2溶液,过滤
C.除去NaOH溶液中的少量Na2CO3溶液:加入适量的CaCl2溶液,过滤
D.除去NaCl溶液中的少量KNO3:降温结晶
【答案】B
【解析】A、除去氯化亚铁中的少量氯化铜,加入过量镁粉,镁的活动性排在铁和铜的前面,故会与氯化亚铁氯化铜都发生反应,原物质也发生反应故不符合除杂要求,选项不符合题意;
B、除去稀盐酸中的少量硫酸,加入适量氯化钡溶液,氯化钡和硫酸恰好完全反应生成硫酸钡沉淀和盐酸,没有生成新杂质,过滤,达到除杂目的,选项符合题意;
C、除去氢氧化钠溶液中的少量碳酸钠溶液:加入适量的氯化钙溶液,氯化钙与碳酸钠反应生成碳酸钙沉淀和氯化钠,氯化钠是新杂质,不符合除杂要求,选项不符合题意;
D、氯化钠的溶解度受温度变化影响较小,硝酸钾的溶解度受温度变化影响较大,除去氯化钠溶液中少量硝酸钾,应该用蒸发结晶,选项不符合题意;
答案为:B。
25.为达到指定目的,下列相关做法正确的是( )
A.鉴别化肥NH4Cl与K2SO4:取样,分别与少量熟石灰粉末混合研磨闻气味
B.除去氧化钙中含有的少量碳酸钙:加入足量的稀盐酸,过滤
C.从氯酸钾制取氧气的剩余固体中回收二氧化锰:溶解,过滤,蒸发结晶
D.检验碳酸钠溶液中是否含有氯化钠:取样,加入足量稀盐酸,再加入硝酸银溶液
【答案】A
【解析】A. 氯化铵能与熟石灰反应生成氨气,产生刺激性气味,硫酸钾和熟石灰混合研磨,无此气味,现象不同,可以区分,故符合题意;
B. 加入足量的稀盐酸,氧化钙和稀盐酸反应生成氯化钙和水,碳酸钙和稀盐酸反应生成氯化钙、二氧化碳和水,不但除去了杂质, 也除去了原物质,故不符合题意;
C. 氯酸钾制取氧气的剩余固体为氯化钾和二氧化锰,氯化钾溶于水,二氧化锰难溶于水,要想回收二氧化锰,可通过溶解、过滤,洗涤、干燥得到二氧化锰,故不符合题意;
D. 取样,加入足量稀盐酸,引入了氯离子,无法检验是否含氯化钠,应加入足量的稀硝酸,除去碳酸钠,再加入硝酸银溶液,氯化钠和硝酸银反应生成氯化银和硝酸钠,产生白色沉淀,说明含氯化钠,故不符合题意。
故答案为:A。
26.下列实验中,不能达到实验目的的是( )
选项
实验目的
实验方法
A
除去NaOH溶液中混有的少量Na2CO3
加入过量的Ca(OH)2溶液,过滤
B
鉴别稀盐酸和稀硫酸
取样,分别加入BaCl2溶液,观察现象
C
除去NaCl溶液中混有的少量MgCl2
加入适量的NaOH溶液,过滤
D
鉴别气体CO和H2
点燃,火焰上方罩干冷烧杯,观察现象
【答案】A
【解析】A. Na2CO3能与过量的Ca(OH)2反应生成碳酸钙沉淀和氢氧化钠,能除去杂质但引入了新的杂质氢氧化钙(过量的),不符合除杂原则,不能达到实验目的,故符合题意;
B. BaCl2溶液能与稀硫酸反应生成硫酸钡沉淀和盐酸,与稀盐酸不反应,可以鉴别,能达到实验目的,故不符合题意;
C. 氢氧化钠和氯化镁反应生成氢氧化镁沉淀和氯化钠,过滤得到氯化钠溶液,能达到实验目的,故不符合题意;
D. 鉴别气体CO和H2,点燃,火焰上方罩干冷烧杯,烧杯内壁出现水雾的是氢气,无明显现象的是一氧化碳,可以鉴别,能达到实验目的,故不符合题意。
故答案为:A。
27.下列除杂实验方案能达到实验目的的是( )
选项
实验目的
实验方案
A
除去NaCl中的少量KNO3
可先加水,并加热溶解,再降温结晶
B
除去KCl溶液中的MgCl2
滴加适量Ba(OH)2溶液,过滤
C
除去CO中的少量CO2气体
依次通过足量NaOH溶液、浓硫酸
D
除去KCl溶液中的少量K2SO4溶液
加过量BaCl2溶液,过滤
【答案】C
【解析】A、氯化钠的溶解度受温度的影响较小,硝酸钾的溶解度受温度的影响较大,除去NaCl中的少量KNO3,可先加水,并加热溶解,再降温结晶,由于硝酸钾含量较少,不能形成饱和溶液,分离不出硝酸钾,不能除去杂质,不符合除杂原则,不能达到实验目的;
B、氢氧化钡与氯化镁反应生成氢氧化镁沉淀和氯化钡,能除去杂质,但引入新的杂质氯化钡,不符合除杂原则,不能达到实验目的;
C、一氧化碳与氢氧化钠不反应,二氧化碳能与氢氧化钠反应,然后再通过浓硫酸对一氧化碳进行干燥,能达到实验目的;
D、氯化钡与硫酸钾反应生成硫酸钡沉淀和氯化钾,能除去杂质,但引入新的杂质氯化钡,不符合除杂原则,不能达到实验目的。
故答案为:C。
28.除去下列物质中杂质,选用试剂和操作方法不正确的是( )
选项
物质
杂质
除去杂质的试剂或方法
A
CaO固体
CaCO3固体
高温煅烧
B
稀盐酸
H2SO4
加适量的BaCl2后过滤
C
NaCl
NaNO3
硝酸银溶液
D
CO
CO2
依次通过足量的NaOH溶液、浓H2SO4溶液
【答案】C
【解析】A. 碳酸钙高温下分解生成氧化钙和二氧化碳,能除去杂质,且不带入新的杂质,符合除杂的原则,故正确,不符合题意;
B. 硫酸与氯化钡反应生成硫酸钡沉淀和盐酸,过滤后,可得到稀盐酸,故正确,不符合题意;
C. 氯化钠能与硝酸银反应生成氯化银沉淀和硝酸钠,反而把原物质除去,不符合除杂的原则,故错误,符合题意;
D. 气体通入足量氢氧化钠溶液,二氧化碳与氢氧化钠反应生成碳酸钠和水,将二氧化碳除去,再通入浓硫酸,除去水蒸气,得到一氧化碳,故正确,不符合题意。
故答案为:C。
29.为除去物质中混有的少量杂质,下列所采用的相应方案中,正确的是( )
选项
物质
杂质
实验方案
A
NH3
H2O
通入浓硫酸
B
CO2
CO
点燃
C
FeSO4溶液
CuSO4
加入过量的铁粉,过滤
D
NaCl溶液
Na2SO4
加入过量的BaCl2溶液,过滤
【答案】C
【解析】A. 浓硫酸具有吸水性,但是浓硫酸能与氨气反应,不能用浓硫酸干燥氨气,故不符合题意;
B. 二氧化碳不燃烧、不支持燃烧,二氧化碳中混有少量一氧化碳,无法被点燃,故不符合题意;
C. 加入过量的铁粉,铁和硫酸铜反应生成硫酸亚铁和铜,过滤,除去过量的铁和反应生成的铜,可除去杂质,故符合题意;
D. 加入过量的氯化钡溶液,会引入了新的杂质氯化钡,故不符合题意。
故答案为:C。
30.下列实验方法能达到实验目的的是( )
A.鉴别氧化铜与二氧化锰粉末——观察颜色
B.鉴别NaOH溶液与Ca(OH)2溶液——取样,分别通入CO2
C.除去生石灰中混有的碳酸钙——加入适量的稀盐酸,过滤
D.除去NaCl溶液中混有的少量CuSO4——加入适量的NaOH溶液,过滤
【答案】B
【解析】A、氧化铜与二氧化锰粉末均为黑色,通过观察颜色不能鉴别,故该项不符合题意;
B、取样分别通入CO2气体,变浑浊的溶液是氢氧化钙溶液,无明显现象的溶液是氢氧化钠溶液,可以鉴别,故该项符合题意;
C、生石灰和碳酸钙均能与稀盐酸反应,所以无法用稀盐酸除去生石灰中混有的碳酸钙,故该项不符合题意;
D、硫酸铜和氢氧化钠反应生成氢氧化铜沉淀和硫酸钠,除去了硫酸铜但是会引入新杂质硫酸钠,故该项不符合题意。
专练06 科学探究之物质组成成分及其性质探究专题-备战中考化学压轴题提分专练(深圳专用): 这是一份专练06 科学探究之物质组成成分及其性质探究专题-备战中考化学压轴题提分专练(深圳专用),文件包含专练06科学探究之物质组成成分及其性质探究专题解析版-备战中考化学压轴题提分专练深圳专用docx、专练06科学探究之物质组成成分及其性质探究专题原卷版-备战中考化学压轴题提分专练深圳专用docx等2份试卷配套教学资源,其中试卷共73页, 欢迎下载使用。
专练02 选择题压轴题(二)溶液及溶解度曲线专题-备战中考化学压轴题提分专练(深圳专用): 这是一份专练02 选择题压轴题(二)溶液及溶解度曲线专题-备战中考化学压轴题提分专练(深圳专用),文件包含专练02选择题压轴题二溶液及溶解度曲线专题解析版-备战中考化学压轴题提分专练深圳专用docx、专练02选择题压轴题二溶液及溶解度曲线专题原卷版-备战中考化学压轴题提分专练深圳专用docx等2份试卷配套教学资源,其中试卷共27页, 欢迎下载使用。
专练03 选择题压轴题(三)实验探究与方案设计专题-备战中考化学压轴题提分专练(深圳专用): 这是一份专练03 选择题压轴题(三)实验探究与方案设计专题-备战中考化学压轴题提分专练(深圳专用),文件包含专练03选择题压轴题三实验探究与方案设计专题解析版-备战中考化学压轴题提分专练深圳专用docx、专练03选择题压轴题三实验探究与方案设计专题原卷版-备战中考化学压轴题提分专练深圳专用docx等2份试卷配套教学资源,其中试卷共35页, 欢迎下载使用。

