- 4.1 陆地水体及其相互关系(讲义)-【讲义+分层练】高二地理上学期同步备课优质资源(人教版2019选择性必修1) 教案 0 次下载
- 4.1 陆地水体及其相互关系(分层练)-【讲义+分层练】高二地理上学期同步备课优质资源(人教版2019选择性必修1) 试卷 1 次下载
- 4.2 洋流(分层练)-【讲义+分层练】高二地理上学期同步备课优质资源(人教版2019选择性必修1) 试卷 1 次下载
- 4.3 海—气相互作用(讲义)-【讲义+分层练】高二地理上学期同步备课优质资源(人教版2019选择性必修1) 教案 1 次下载
- 4.3 海—气相互作用(分层练)-【讲义+分层练】高二地理上学期同步备课优质资源(人教版2019选择性必修1) 试卷 0 次下载
人教版 (2019)选择性必修1 自然地理基础第二节 洋流优质教学设计
展开必会知识 考点梳理拓展延伸易错警示
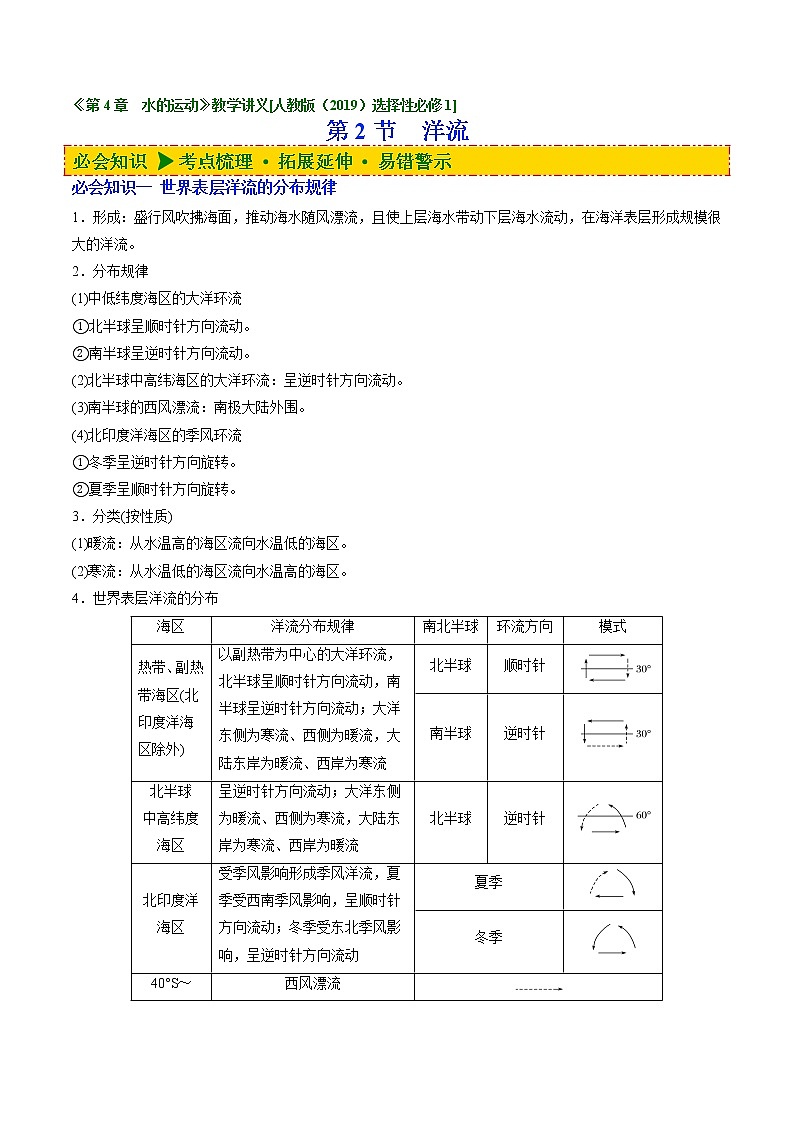
必会知识一 世界表层洋流的分布规律
1.形成:盛行风吹拂海面,推动海水随风漂流,且使上层海水带动下层海水流动,在海洋表层形成规模很大的洋流。
2.分布规律
(1)中低纬度海区的大洋环流
①北半球呈顺时针方向流动。
②南半球呈逆时针方向流动。
(2)北半球中高纬海区的大洋环流:呈逆时针方向流动。
(3)南半球的西风漂流:南极大陆外围。
(4)北印度洋海区的季风环流
①冬季呈逆时针方向旋转。
②夏季呈顺时针方向旋转。
3.分类(按性质)
(1)暖流:从水温高的海区流向水温低的海区。
(2)寒流:从水温低的海区流向水温高的海区。
4.世界表层洋流的分布
5.北印度洋的季风洋流
在北印度洋海域,由于受季风影响,洋流流向具有明显的季节变化。在冬、夏两个季节,该海域的环流系统不仅流向不同,而且组成环流系统的洋流也不同。
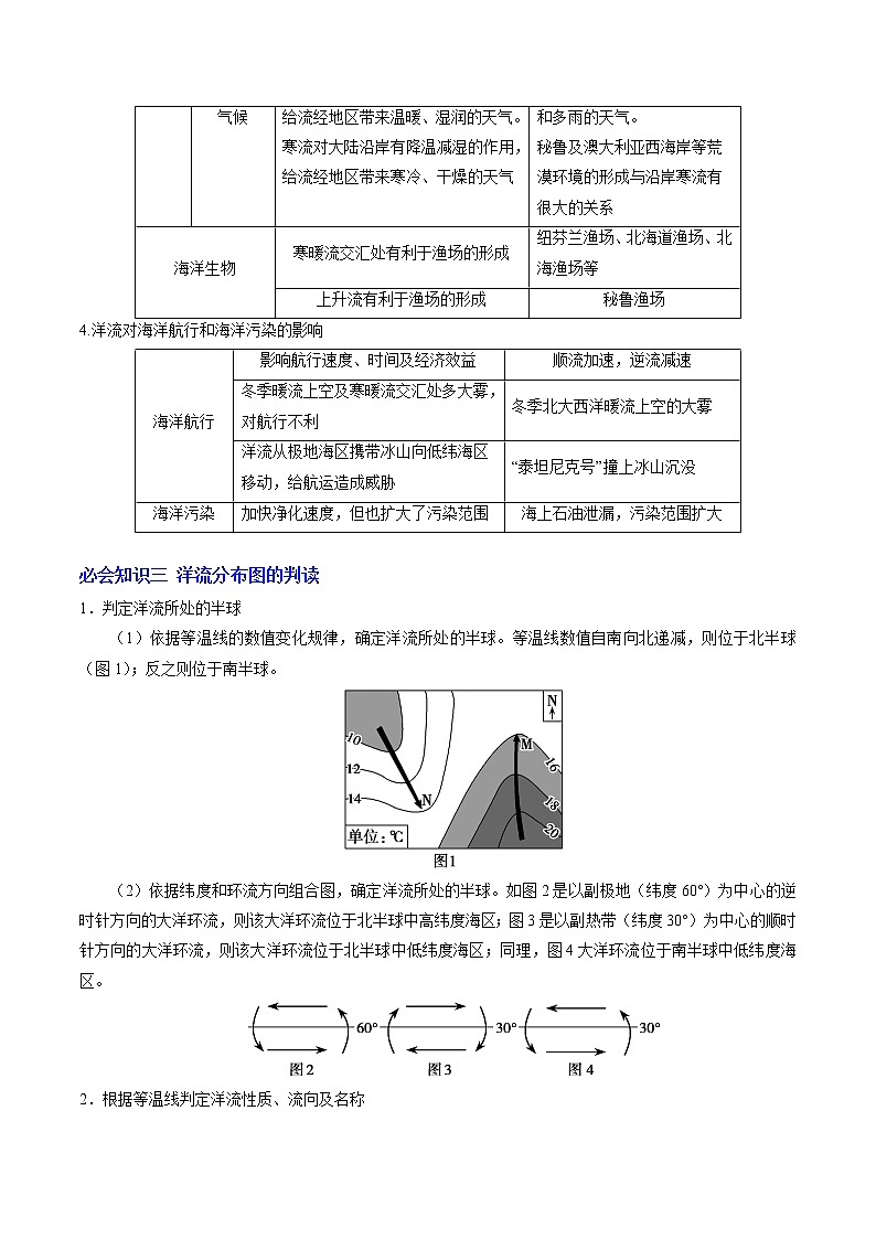
必会知识二 洋流对自然环境的影响
1.对气候
(1)全球环流
①从低纬度地区向高纬度地区传输热量。
②从高纬度地区向低纬度地区输送海冰和冷水。
(2)大陆沿岸
①暖流:增温增湿。
②寒流:降温减湿。
2.对海洋生物
(1)寒暖流交汇处:海水扰动强烈,海底营养物质上涌,浮游生物繁盛,鱼类聚集,形成大渔场。
(2)秘鲁沿海:东南信风吹拂,表层海水偏离海岸,深部冷水带着海底营养物质上涌,形成渔场。
3.洋流对地理环境的影响
4.洋流对海洋航行和海洋污染的影响
必会知识三 洋流分布图的判读
1.判定洋流所处的半球
(1)依据等温线的数值变化规律,确定洋流所处的半球。等温线数值自南向北递减,则位于北半球(图1);反之则位于南半球。
(2)依据纬度和环流方向组合图,确定洋流所处的半球。如图2是以副极地(纬度60°)为中心的逆时针方向的大洋环流,则该大洋环流位于北半球中高纬度海区;图3是以副热带(纬度30°)为中心的顺时针方向的大洋环流,则该大洋环流位于北半球中低纬度海区;同理,图4大洋环流位于南半球中低纬度海区。
2.根据等温线判定洋流性质、流向及名称
3.根据海陆轮廓、岛屿等地理事物进行判读
(1)判读陆地轮廓,确定所在大洋
图中E点位于北美洲,其南面为墨西哥湾;F点位于欧洲;D点位于非洲,由此判断图示海域所属大洋为大西洋。
(2)判读纬度,确定海域位置
图中虚线代表的纬线穿越墨西哥湾和非洲大陆北部,应是北回归线,由此确定图示海域为北大西洋的中低纬海域。
(3)判读洋流流向,确定洋流名称
图中AB洋流向东北方向流,应是北大西洋暖流;BC洋流向南流,应是加那利寒流;由C出发向西流的洋流为北赤道暖流。
(4)分析洋流的影响
图中E处沿岸受暖流影响,气候暖湿;F处受北大西洋暖流影响,发育了典型的温带海洋性气候;D处沿岸受寒流影响,热带荒漠景观延伸到西部海岸地带。
必备技能 典例精讲模型秒杀巧思妙解
必备技能一 世界海洋表层洋流的分布
[例1](2022·内蒙古·满洲里市第一中学高二期末)下图示意某沿海地区甲洋流流经区域等温线T1和T2的分布状况。据此完成下面小题。
1.若甲洋流所处的纬度是30°,下列洋流中能与其构成完整洋流系统的是( )
①本格拉寒流②千岛寒流③秘鲁寒流④西风漂流⑤南赤道暖流
⑥东澳大利亚暖流⑦阿拉斯加暖流⑧巴西暖流⑨北太平洋暖流
A.甲→②→⑨→①B.⑧→①→⑤→甲
C.③→甲→⑦→②D.⑥→④→甲→⑤
2.若甲洋流的性质属于暖流,则甲洋流的地理位置在( )
A.(10°W,61°N)B.(150°W,4°S)
C.(157°E,28°S)D.(143°E,32°N)
必备技能二 洋流对地理环境的影响
[例2](2022·云南·昆明二十三中高二期末)读世界某区域图,完成下面小题。
1.图中洋流为( )。
A.暖流B.寒流C.西风漂流D.赤道逆流
2.该季节沿岸干燥少雨,主要原因是( )。
A.受副热带高压带控制
B.沿岸暖流的减湿作用
C.背风坡增温效应强
D.受干热的西南季风影响
必刷好题 基础演练能力提升巅峰突破
(2022·福建省仙游县枫亭中学高二期末)读甲、乙两海域的表层海水温度等值线分布图,完成下面小题。
1.关于该图的说法,正确的是( )
A.甲、乙两海域都有利于形成大型渔场
B.乙海域有利于渔场形成,甲海域不利于渔场形成
C.甲、乙两海域都位于大洋东部
D.甲海域位于大洋西部,乙海域位于大洋东部
2.下列关于图中数码表示的洋流的性质,叙述正确的是( )
A.都是寒流B.都是暖流
C.①②③是寒流,④是暖流D.①③是寒流,②④是暖流
(2022·江西上饶·高二期末)读太平洋的洋流分布略图,完成下面小题。
3.关于乙附近世界著名渔场的叙述正确的是( )
A.其为北海道渔场B.沿岸盛行上升补偿流而形成
C.寒暖流交汇而形成D.沿岸气候主要为热带草原气候
4.关于甲、乙两股洋流的叙述正确的是( )
A.甲为寒流、乙为暖流B.甲、乙都是暖流
C.甲是东澳大利亚暖流D.乙洋流为风海流
5.当北印度洋海区洋流呈顺时针方向流动时,下列城市处于少雨季节的是( )
A.上海B.伦敦C.开普敦D.旧金山
(2022·福建·南靖县第一中学高二期末)大连港终年不冻,是东北地区最重要的综合性外贸口岸。2019年在全球重要港口集装箱吞吐量中排名第15位,落后于排名第9位的天津港。下图为环渤海局部地区示意图。
6.大连港终年不冻的原因( )
①海水深②盐度低③有暖流流经④受大陆影响
A.①②B.③④C.①③D.②④
7.与天津港相比,大连港吞吐量小的最主要制约因素是( )
A.腹地条件B.陆域条件C.水域条件D.气候条件
(2022·江苏南京·高二期末)“一带一路”建设将改变中国区域发展版图,有利于加快我国经济转型升级的步伐。读图,完成下面小题。
8.某年6月至8月,一艘邮轮沿“21世纪海上丝绸之路”,从上海出发,经科伦坡到威尼斯,下列对沿途地理现象的描述可信的是( )
A.经东海时,连日晴空万里B.经孟加拉湾时,多顺风顺水
C.经索马里半岛,少见渔民出海捕鱼D.经地中海时,风平浪静
9.随着“一带一路”战略的实施,下列关于沿线国家和地区发生的变化可信的是( )
①基础设施投资增大,高速公路、铁路、港口、航空等交通运输系统改善
②产业向沿海港口及国际铁路线、边界口岸等地区集聚
③欧洲通过提供大量资金、技术、管理等方式参与“一带一路”战略,亚欧经济联系更加密切
④资源开发力度增大,环境污染和生态破坏的范围和程度可能加大
A.①③B.②③C.②④D.①④
10.(2022·云南·罗平县第五中学高二期末)读“世界某海区洋流分布示意图”,完成下列问题。
(1)若左图所示为大西洋海域中低纬度大洋环流图,a、b、c的洋流名称?
(2)若左图该环流位于太平洋,图①处附近海域形成的渔场?该渔场的形成原因?
(3)若左图②海区有一大型油轮发生石油泄漏,洋流对海洋污染的影响?
(4)右图为马达加斯加岛,该岛东侧为热带雨林气候,说明其形成原因?并说出与该岛东侧自然带成因相似的地区有?
海区
洋流分布规律
南北半球
环流方向
模式
热带、副热带海区(北印度洋海区除外)
以副热带为中心的大洋环流,北半球呈顺时针方向流动,南半球呈逆时针方向流动;大洋东侧为寒流、西侧为暖流,大陆东岸为暖流、西岸为寒流
北半球
顺时针
南半球
逆时针
北半球
中高纬度海区
呈逆时针方向流动;大洋东侧为暖流、西侧为寒流,大陆东岸为寒流、西岸为暖流
北半球
逆时针
北印度洋海区
受季风影响形成季风洋流,夏季受西南季风影响,呈顺时针方向流动;冬季受东北季风影响,呈逆时针方向流动
夏季
冬季
40°S~60°S附近
西风漂流
季节
冬季
夏季
图示
盛行风
东北季风
西南季风
季风洋流流向
向西流
向东流
洋流系统组成
由季风洋流、索马里暖流和赤道逆流组成,呈逆时针方向流动
索马里沿岸受上升流的影响,形成与冬季流向相反的索马里寒流;整个环流系统由季风洋流、索马里寒流和南赤道暖流组成,呈顺时针方向流动
环境类型
影响
实例
气候
水热平衡
在高低纬度之间进行能量交换,对全球热量和水分平衡有重要意义
低纬度海区海水温度不会持续上升
大陆沿岸气候
暖流对大陆沿岸有增温增湿的作用,给流经地区带来温暖、湿润的天气。
寒流对大陆沿岸有降温减湿的作用,给流经地区带来寒冷、干燥的天气
日本暖流给日本南部带来温和多雨的天气。
秘鲁及澳大利亚西海岸等荒漠环境的形成与沿岸寒流有很大的关系
海洋生物
寒暖流交汇处有利于渔场的形成
纽芬兰渔场、北海道渔场、北海渔场等
上升流有利于渔场的形成
秘鲁渔场
海洋航行
影响航行速度、时间及经济效益
顺流加速,逆流减速
冬季暖流上空及寒暖流交汇处多大雾,对航行不利
冬季北大西洋暖流上空的大雾
洋流从极地海区携带冰山向低纬海区移动,给航运造成威胁
“泰坦尼克号”撞上冰山沉没
海洋污染
加快净化速度,但也扩大了污染范围
海上石油泄漏,污染范围扩大
内容
方法
图示
判断
性质
“暖高寒低”即暖流流经海区的等温线凸向高纬海区,寒流流经海区的等温线凸向低纬海区
如图,A是暖流,B是寒流
确定
流向
“凸向即流向”即洋流流经海区等温线凸出的方向即为洋流的流向
该图为海洋局部等温线分布状况,则A处是暖流,B处是寒流
判断
名称
该图若为大西洋某区域年等温线分布图,洋流甲的推理过程是:南半球→中低纬海区→流向低值(高纬地区)→暖流→巴西暖流
人教版 (2019)选择性必修1 自然地理基础第三节 海—气相互作用优质课教案: 这是一份人教版 (2019)选择性必修1 自然地理基础第三节 海—气相互作用优质课教案,文件包含43海气相互作用讲义-讲义+分层练2022-2023学年高二地理上学期同步备课优质资源人教版2019选择性必修1解析版docx、43海气相互作用讲义-讲义+分层练2022-2023学年高二地理上学期同步备课优质资源人教版2019选择性必修1原卷版docx等2份教案配套教学资源,其中教案共18页, 欢迎下载使用。
高中地理第一节 陆地水体及其相互关系优质教案设计: 这是一份高中地理第一节 陆地水体及其相互关系优质教案设计,文件包含41陆地水体及其相互关系讲义-讲义+分层练2022-2023学年高二地理上学期同步备课优质资源人教版2019选择性必修1解析版docx、41陆地水体及其相互关系讲义-讲义+分层练2022-2023学年高二地理上学期同步备课优质资源人教版2019选择性必修1原卷版docx等2份教案配套教学资源,其中教案共16页, 欢迎下载使用。
高中地理人教版 (2019)选择性必修1 自然地理基础第二章 地表形态的塑造第三节 河流地貌的发育优质课教案及反思: 这是一份高中地理人教版 (2019)选择性必修1 自然地理基础第二章 地表形态的塑造第三节 河流地貌的发育优质课教案及反思,文件包含23河流地貌的发育讲义-讲义+分层练2022-2023学年高二地理上学期同步备课优质资源人教版2019选择性必修1解析版docx、23河流地貌的发育讲义-讲义+分层练2022-2023学年高二地理上学期同步备课优质资源人教版2019选择性必修1原卷版docx等2份教案配套教学资源,其中教案共27页, 欢迎下载使用。

