5.做守法公民寒假复习自测部编版道德与法治八年级上册
展开5.做守法公民寒假复习自测部编版道德与法治八年级上册
限时:50分钟;满分:60分
学校:___________姓名:___________班级:___________考号:___________
一、单选题(共20分)
1.(本题2分)2022年冬奥会闭幕后,一些求“墩”心切的人把目光投向非正规购买渠道,给了诈骗分子可乘之机。临清学生小许,6000多元网购的“冬奥正品冰墩墩”竟然变成了“方便面”!这一案例警示青少年( )
①学法用法,对青少年全方位网络保护 ②谨防上当,网络平台陷阱太多不可用
③遵法守法,购买商品一定走正规渠道 ④依法维权,遭遇侵害时立即报警求助
A.①② B.①③ C.②③ D.③④
2.(本题2分)请根据以下图示推断小林的违法行为最有可能是( )
A.私自离校,旷课逃学 B.散播谣言,扰乱秩序
C.殴打他人,致其重伤 D.敲诈勒索,数额巨大
3.(本题2分)2022年,第27个全国中小学安全教育日的主题是“共防共治学生欺凌,共建共享和谐校园”。对校园欺凌现象,以下观点不正确的是( )
①校园欺凌行为可能会受到刑法的制裁
②碰到他人受欺凌时一定要见义勇为,奋不顾身
③加强对未成年人的法治教育就能消除校园欺凌现象
④校园生活中要增强自我防范意识,提高警惕
A.①② B.①③ C.②③ D.②④
4.(本题2分)人类社会的存在和发展离不开各种行为规范。作为一种重要的行为规范,法律对人们的重要意义有( )
①为人们的行为提供一个模式、标准或方向
②为个人的发展提供正确的方向
③它是评价人们的行为是否合法的准绳
④一般违法与犯罪之间没有不可逾越的鸿沟
A.①②③ B.①③④ C.①②④ D.②③④
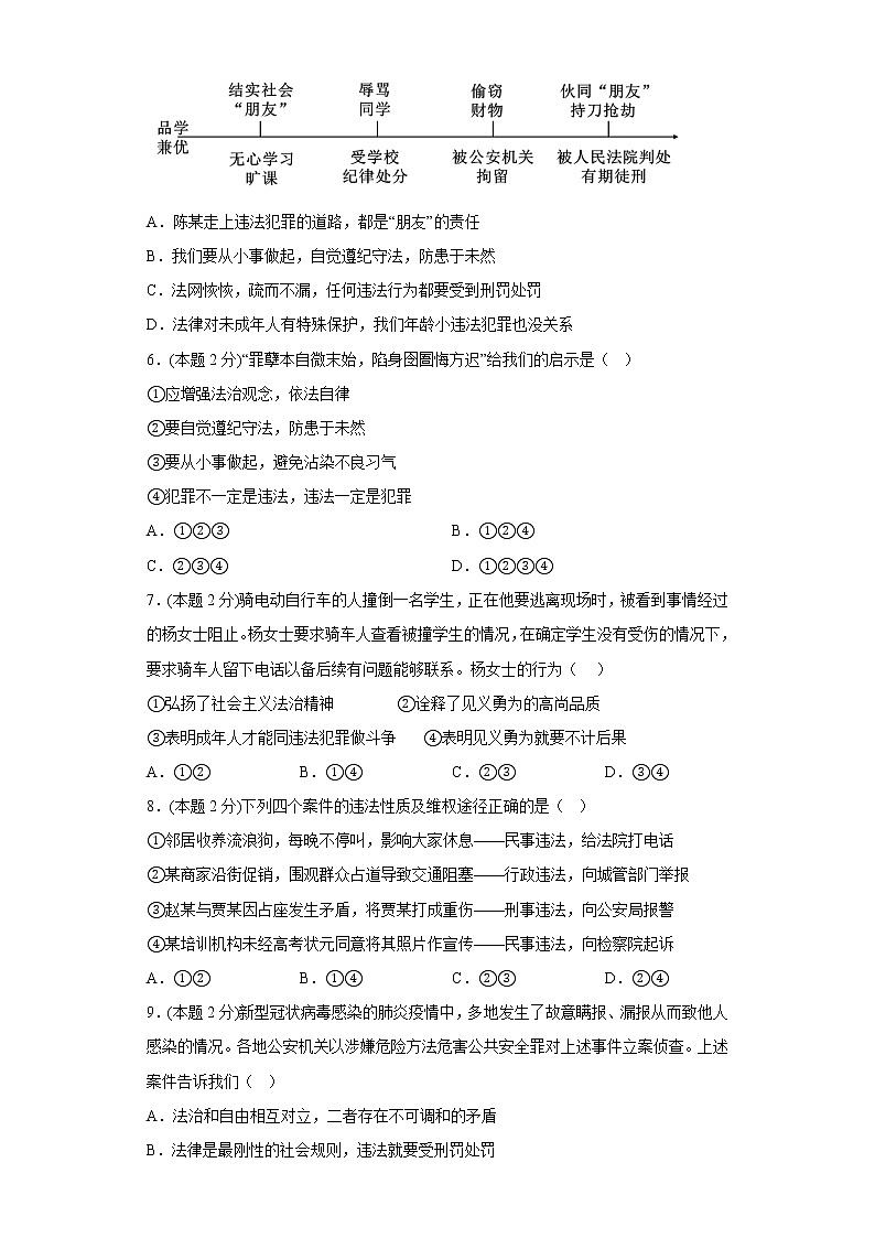
5.(本题2分)对于陈某的变化轨迹,下列认识正确的是 ( )
A.陈某走上违法犯罪的道路,都是“朋友”的责任
B.我们要从小事做起,自觉遵纪守法,防患于未然
C.法网恢恢,疏而不漏,任何违法行为都要受到刑罚处罚
D.法律对未成年人有特殊保护,我们年龄小违法犯罪也没关系
6.(本题2分)“罪孽本自微末始,陷身囹圄悔方迟”给我们的启示是( )
①应增强法治观念,依法自律
②要自觉遵纪守法,防患于未然
③要从小事做起,避免沾染不良习气
④犯罪不一定是违法,违法一定是犯罪
A.①②③ B.①②④
C.②③④ D.①②③④
7.(本题2分)骑电动自行车的人撞倒一名学生,正在他要逃离现场时,被看到事情经过的杨女士阻止。杨女士要求骑车人查看被撞学生的情况,在确定学生没有受伤的情况下,要求骑车人留下电话以备后续有问题能够联系。杨女士的行为( )
①弘扬了社会主义法治精神 ②诠释了见义勇为的高尚品质
③表明成年人才能同违法犯罪做斗争 ④表明见义勇为就要不计后果
A.①② B.①④ C.②③ D.③④
8.(本题2分)下列四个案件的违法性质及维权途径正确的是( )
①邻居收养流浪狗,每晚不停叫,影响大家休息——民事违法,给法院打电话
②某商家沿街促销,围观群众占道导致交通阻塞——行政违法,向城管部门举报
③赵某与贾某因占座发生矛盾,将贾某打成重伤——刑事违法,向公安局报警
④某培训机构未经高考状元同意将其照片作宣传——民事违法,向检察院起诉
A.①② B.①④ C.②③ D.②④
9.(本题2分)新型冠状病毒感染的肺炎疫情中,多地发生了故意瞒报、漏报从而致他人感染的情况。各地公安机关以涉嫌危险方法危害公共安全罪对上述事件立案侦查。上述案件告诉我们( )
A.法治和自由相互对立,二者存在不可调和的矛盾
B.法律是最刚性的社会规则,违法就要受刑罚处罚
C.自由不是随心所欲,它受道德、法律等社会规则的约束
D.公民应积极执法,共同打击危害公共安全的行为
10.(本题2分)凡是被纳入失信被执行人名单中的被执行人,将会在各个方面受到限制。2019 年 1 月, 民航购票系统仅半个月就拦截 2529 名失信被执行人购买飞机票。这告诉我们( )
①诚信是一个人安身立命之本 ②不讲诚信的人要受到刑法的制裁
③要珍惜个人诚信记录 ④不讲诚信的人难以在社会上立足
A.①②④ B.①②③ C.①③④ D.②③④
二、判断题(共10分)
11.(本题2分)严重的社会危害性是犯罪的最本质特征,也是犯罪的法律标志。( )
12.(本题2分)我们每个人天生就是社会主义法治的忠实崇尚者、自觉遵守者和坚定捍卫者。( )
13.(本题2分)诉讼是解决纠纷最常用的方式,也是处理纠纷和应对侵害最正规、最权威的手段。( )
14.(本题2分)诉讼是处理纠纷和应对侵害最正规、最权威的手段,是维护合法权益的唯一屏障。( )
15.(本题2分)我们可以通过法律服务机构来维护合法权益,如:法律服务所、公证处、民政局等。( )
三、综合探究题(共30分)
16.(本题10分)【社会生活之法律篇】
为了提高学生守法和用法的自觉性,积极预防学生违法犯罪,八年级某班开展了以“违法与犯罪”为主题的自主探究活动。
★资料搜集
材料一 未成年人犯罪人群中存在的不良行为类型及其所占比例
不良行为类型 | 逃学旷课 | 吸烟 | 光顾网吧 | 酗酒 | 与不良青少年交往 |
比例% | 54.4 | 87.8 | 80.6 | 76.5 | 83.7 |
材料二 未成年人主要犯罪类型及所占比例
犯罪类型 | 抢劫 | 敲诈勒索 | 盗窃 | 其他犯罪 |
比例% | 54.4 | 23.8 | 10.5 | 11.3 |
(1)请你说说材料一和材料二的行为之间有什么联系?
(2)结合材料二,谈谈犯罪的最本质特征和法律标志分别是什么?
★观点辩论
在现实生活中,我们总难免遇到一些违法犯罪行为,面对歹徒如何自护与自救,同学们展开了热烈讨论。
(3)你赞同谁的观点?请说说你的理由。
17.(本题10分)结合材料,完成答题。
▲“互联网用得好,它是阿里巴巴的宝库,里面有取之不尽的宝物;用不好,它是潘多拉的魔盒,给人类自己带来无尽的伤害”。疫情期间,为配合做好新冠肺炎疫情防控工作,教育部利用国家中小学网络云平台和中国教育电视台提供了优质的学习资源,服务学生居家学习。
▲2021年8月30日,国家新闻出版署下发《关于进一步严格管理切实防止未成年人沉迷网络游戏的通知》(以下简称《通知》)。《通如》要求网络游戏企业大幅压缩向未成年人提供网络游戏服务的时间,所有网络游戏企业仅可在周五、周六、周日和法定节假日每日的20时至21时向未成年人提供1小时服务,其他时间一律不得以任何形式向未成年人提供网络游戏服务。
▲2022年4月21日,韩某某在小区群发布“南昌青云谱检出一例阳性,该人目前失联藏匿起来了……”的消息,引起市民恐慌。经查,该信息不属实,韩某某的行为扰乱了社会秩序,造成不良影响,被警方依法行政处罚。
(1)拟题:运用所学知识,自拟一个体现材料主要内容的题目。
(2)评论:从不同的角度对上述材料进行分析评论。
18.(本题10分)井然有序的社会生活离不开社会规则,道德与法律是调节人们行为的两种主要的社会规则。盐城市某中学要以“遵守社会规则”为主题,组织探究活动,请你参与其中。
【建设诚信城市】回首过去一年,全市社会信用体系建设充点纷呈,交出了一份满意答卷,受到国家发展改革委、国家公共信用信息中心的表扬和肯定。2022年,我市信用体系建设工作将以创建全国社会信用体系建设示范区、打造‘诚信盐城’靓丽名片为目标,以‘全面发力、全面推动、全面融合、全面提升’为总思路,全力建设长三角北翼‘信用高地’。
(1)结合所学知识,说说我市为什么要牢固树立崇尚诚信的价值导向?
【明确自由边界】随着我国城市经济的发展、城市居民生活条件的提高和城市交通的快速发展,私家车数量快速增长,许多小区出现停车难的问题,小区内车辆停放秩序混乱。某小区就小区停车问题召开业主大会,商讨并制定《文明停车公约》,要求大家自觉遵守。但小民爸爸认为:“随意停车是我的自由,我想停哪儿就停哪儿。”
(2)阅读材料,请你对小民爸爸的观点进行评析。
【坚守行为底线】“正值花季的年龄,他们却误入歧途,本该阳光灿烂的天空,因此被阴霾笼罩,他们的青春还未开始就结束了。”这是预防未成年人犯罪宣传片里的一段话,面对未成年人犯罪,除了心痛惋惜,更为我们敲响警钟。
(3)青少年应如何加强自我防范,远离犯罪?
参考答案:
1.D
2.B
3.C
4.A
5.B
6.A
7.A
8.C
9.C
10.C
11.错误
12.错误
13.错误
14.错误
15.错误
16.(1)不良行为和犯罪之间没有一条不可逾越的鸿沟,未成年人的不良行为一般都是从沾染不良习气开始的。
(2)①严重的社会危害性 ②刑事违法性。
(3)同意晓兰的观点。①同违法犯罪作斗争,是包包括我们青少年在内的全体公民义不容辞的责任。②当国家利益益、公共利益、本人或他人的权益受到不法侵害时,我们要敢于并善于依法维护正当权益。③见义勇为作为高尚的品质,历来受到全社会的褒扬和敬佩。④但是,我们身为未成年人,体力不具优势,心智尚未成熟,如果鲁莽行事,自己极易受到伤害,也不利于制止违法犯罪。⑤在面对违法犯罪时我们要善于斗争,在保全自己、减少伤害的前提下,巧妙地借助他人或社会的力量,采取机智灵活的方式,同违法犯罪作斗争。所以,虽然歹徒很凶险,我们要学会有勇有谋的和歹徒作斗争。
17.(1)合理利用网络,营造健康网络空间。
(2)①从网络的积极作用的角度,网络让我们的生活变得更加便利和丰富多彩,利用网络,我们可以查资料、学习新知。
②从网络负面影响的角度,沉迷网络游戏会影响学业、身心健康。制造网络谣言可能会违反法律,受到法律制裁。
③从理性参与网络生活的角度,我们要提高媒介素养,积极利用互联网获取新知,促进沟通、完善自我;我们要学会辨析网络信息,让谣言止于智者,自觉抵制不良信息,恪守道德、遵守法律是网络生活的基本准则,我们要自觉遵守道德和法律,做一名负责的网络参与者。
④从法不可违的角度,不违法是人们行为的底线,违反法律要承担相应的法律责任。
⑤从保护未成年人合法权益的角度,国家新闻出版署下发《关于进一步严格管理切实防止未成年人沉迷网络游戏的通知》,体现了对未成年人的网络保护。
18.(1)①诚信是社会主义核心价值观在公民个人层面的一个价值准则。
②诚信是一种道德规范和品质,是中华民族的传统美德。
③诚信也是一项民法原则。
④诚信是一个人安身立命之本。
⑤诚信是企业的无形资产。
⑥诚信促进社会文明、国家兴旺。
(2)判断:①小民爸爸的观点是错误的。
理由:②社会规则划定自由的边界。自由不是随心所欲,它受道德、纪律、法律等社会规则的约束。
③公民在行使自由和权利的时候,不得损害国家的、社会的、集体的利益和其他公民的合法自由和权利。
④社会规则是自由人们享有自由的保障。
做法:⑤我们应该自觉遵守规则,加强他律和自律;
⑥我们应发自内心地敬畏规则,将规则作为自己的行动准绳
(3)①我们作为社会成员,要珍惜美好生活,认清犯罪危害,远离犯罪。
②预防犯罪,需要我们杜绝不良行为。
③我们应增强法治观念,依法自律,做一个自觉守法的人。
④我们要从小事做起,避免沾染不良习气,自觉遵纪守法,防患于未然。
5.少年的担当寒假作业自测部编版道德与法治九年级下册: 这是一份5.少年的担当寒假作业自测部编版道德与法治九年级下册,共11页。试卷主要包含了单选题,判断题,综合探究题等内容,欢迎下载使用。
7.1关爱他人寒假复习自测部编版道德与法治八年级上册: 这是一份7.1关爱他人寒假复习自测部编版道德与法治八年级上册,共6页。试卷主要包含了单选题,判断题,综合探究题等内容,欢迎下载使用。
5.1法不可违寒假复习自测部编版道德与法治八年级上册: 这是一份5.1法不可违寒假复习自测部编版道德与法治八年级上册,共5页。试卷主要包含了单选题,判断题,综合探究题等内容,欢迎下载使用。

