必刷题13 聚落-【高频考点必刷题】七年级地理上学期高频考点高分必刷题
展开【经典例题】
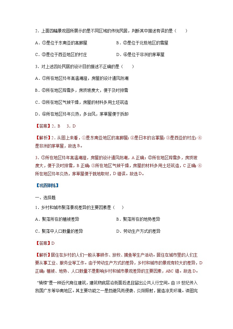
1.新疆的晾房具有顶平、墙壁多方形花孔的特点(下图),葡萄挂其内可自然风干。晾房反映的新疆自然环境特征主要是( )
A.湿润B.干燥C.温和D.寒冷
传统民居是人类适应自然环境的智慧杰作。据此完成2-3题。
2.上面四幅景观图所展示的是不同区域的传统民居,判断其中描述有误的是( )
A.①是位于东南亚的高脚屋B.②是位于北极地区的雪屋
C.③是位于西亚地区的村庄D.④是位于非洲的茅草屋
3.对上述四处民居的设计目的描述不正确的是( )
A.①所在地区终年高温潮湿,房屋的设计通风防潮
B.②所在地区降雪多,房顶坡度大,便于及时排雪
C.③所在地区气候干燥,房屋的材料多用土坯筑造
D.④所在地区终年炎热,多台风,茅草屋便于拆卸
【巩固训练】
一、选择题
1.乡村和城市聚落景观差异的主要因素是( )
A.聚落所在的植被差异B.聚落所在的地势差异
C.聚落中人口数量的差异D.劳动生产方式的差异
“骑楼”是一种近代商住建筑,建筑物底层沿街面后退且留出公共人行空间。由19世纪传入我国广东等华南地区。其主要功能之一是挡避风雨侵袭、炎阳照射,营造凉爽环境。读图完成2-3题。
2.在我国骑楼挡避风雨侵袭、炎阳照射,营造凉爽环境的功能突出当地的气候特征是
A.夏季高温多雨B.夏季高温干燥C.终年高温干燥D.终年高温多雨
3.目前,广东对具有一定历史的骑楼加以保护,其主要目的是
A.便于海外华侨回乡探亲B.保护当地特色的建筑文化
C.节省当地的土地资源D.缓解当地住房紧张问题
澳大利亚某地区降水稀少,自然景观极度荒凉,气温年较差大,夏季最高气温可达50℃,冬季气温较低。早年,该地区的矿工经常在矿井里躲避炎热天气,长此以往便形成了具有当地特色的地下住宅。读图完成4-5题。
4.该类地下住宅可能分布于( )
A.①地附近B.②地附近C.③地附近D.④地附近
5.关于当地的特色住宅,下列推测错误的是( )
A.通天井直通地面,有助于收集雨水B.通天井直通地面,有助于获得新鲜空气
C.地下住宅温度变化小,冬暖夏凉D.地下住宅的设计,类似于黄土高原的窑洞
6.人类传统民居深深地打上了环境的烙印。读图,下列对各传统民居环境及成因的描述,不正确的是( )
A.台湾兰屿的地下屋多受台风影响,防风吹
B.云南的吊脚楼气候湿热,多蛇虫
C.陕西的窑洞终年多雨,黄土广布
D.新疆的平顶房降水稀少,无须考虑房屋排水
地下城市马特玛塔(星球大战外景地)位于突尼斯东南的撒哈拉沙漠中,聪明的柏柏尔人开凿洞穴作为房屋,形成了环境舒适,四季不受气候影响的地下穴居的城市。读图,完成7-8题。
7.柏柏尔人建造穴居城市的主要原因可能是( )
A.地形平坦B.资源丰富C.宗教信仰D.避暑挡风
8.这里特有的山丘、峡谷和谷底,呈现出一种外太空般荒芜凄凉的景观,现在这座古城基本荒废。推测现在这座古城荒废的主要原因是( )
A.地震频繁B.水源短缺C.交通不便D.耕地不足
图所示古民居被列入世界文化遗产名录,它历史悠久、风格独特,是中国古建筑的一朵奇葩。据此完成9-10题。
9.图示建筑物为( )
A.北京四合院B.福建土楼C.陕北窑洞D.双层木楼
10.在城乡建设中,保留众多古建筑物的主要原因是( )
A.古建筑的居住条件更好B.它们是城市现代化的标志
C.有利于提高土地利用率D.它们承载着优秀的传统文化
11.聚落的建筑风格与其自然环境关系密切,下面的搭配不正确的是( )
A.热带沙漠地区—房屋“厚墙小窗”B.北极地区—冰屋
C.中国黄土高原—窑洞D.我国西北地区—高架屋
下图为“欧洲国家意大利某聚落景观照片”。读图完成12-13题。
12.图中聚落为( )
A.乡村聚落,因为周边空气很清新
B.城市聚落,因为景色美丽
C.乡村聚落,因为周边有麦田
D.城市聚落,因为房屋高大
13.与图中建筑相关的宗教是( )
A.佛教B.喇嘛教C.基督教D.伊斯兰教
《桃花源记》中这样描写桃花源:“土地平旷,屋舍俨然,有良田美池桑竹之属。阡陌交通(田间小路交错相通),鸡犬相闻……”。读“甲骨文“聚”和“落”的解释示意图”,完成14-15题。
14.结合“聚”和“落”的甲骨文解释,下列关于聚落的叙述,不正确的是( )
A.聚落是人类聚居的各种形式的场所B.聚落内部只能生活,不能生产
C.聚落的形成受自然环境的影响较大D.聚落的形成与交通密切相关
15.“桃花源”的聚落类型及判断理由是( )
A.城市,“阡陌交通”B.乡村,“屋舍俨然”
C.城市,“土地平旷”D.乡村,“良田美池”
16.下列民居中体现气候湿热的是( )
A.华北地区的四合院B.东南亚的高脚屋
C.因纽特人的冰屋D.内蒙古高原上的蒙古包
17.“民居墙体厚实,屋内建有壁炉或火炕,门窗开得较小,有的窗户还装上双层玻璃,屋顶大多高耸。”这种房屋主要分布在()
A.炎热多雨的地区B.寒冷多雨雪的地区
C.温暖干燥的地区D.温暖多雨雪的地区
碉房是藏族传统民居,其墙壁用毛石垒砌,开窗甚少,大多建在背风向阳的山坡地段。近年来,传统碉房数量急剧减少。下图示意我国青海省南部碉房景观。读图,完成下面小18-20题.
18.传统碉房开窗甚少的主要目的是( )
A.防风避寒B.遮挡雨水C.稳固墙体D.阻挡沙暴
19.影响图示碉房分布形态的主要自然因素是( )
A.水源B.气温C.降水D.地形
20.为保护传统建筑文化,可采取的合理措施是( )
A.扩容改造,大量仿建B.精心修缮,日常维护
C.保留原貌,任其发展D.全部拆除,原样重建
聚落的形成和发展,不但受自然地理因素的影响,还受社会经济因素的影响。读我国南方某地聚落分布示意图,完成21-23题。
21.图中四个聚落中,最有可能发展成为城市的是( )
A.aB.bC.cD.d
22.影响该城市形成的主要自然因素是( )
①宗教中心②自然资源丰富③地形开阔平坦④河流交汇处
A.①②B.①④C.③④D.②③
23.代表该地区传统民居的是( )
A.B.
C.D.
人类传统民居深深地打上了环境的烙印。读我国各地传统民居景观图,完成24-25题。
24.对各传统民居环境及成因描述不正确的是( )
A.①多受台风影响,防风吹B.②气候湿热,多蛇虫
C.③终年多雨,黄土广布D.④降水稀少,无需考虑房屋排水
25.各民居所在地的降水由少到多的排列顺序是( )
A.①②③④B.②③①④C.③④①②D.④③②①
二、解答题
26.岳阳县张谷英村古建筑群以巧妙的建筑艺术闻名于世。它依山而建,建筑各屋之间由檐廊、巷道相互连接,在村里行走可“晴不曝日,雨不湿鞋”。近年来,张谷英镇按照“保护第一、合理利用”的原则,着力打造文化旅游、特色民宿、休闲康养等功能于一体的特色小镇。读张谷英村景观图,回答下列问题。
(1)张谷英镇位于湖南省 市(省辖市),它属于 聚落。
(2)结合图文,试说明此聚落与自然环境的关系。
(3)按照“保护第一、合理利用”的原则,请你为张谷英村打造特色小镇献计献策。
27.世界各区域在人种、宗教、语言和民居等方面存在较大差异。根据图文资料,完成下列各题。
(1)读图,结合所学知识,判断下列说法是否正确。
① A 地区居民使用汉语,是世界上使用范围最广的语言。(_____)
② B 地区居民以白色人种为主,语言以阿拉伯语为主,多信仰伊斯兰教。(_____)
③ D 地区信仰佛教为主,清真寺随处可见。(_____)
④ H 地区人口稠密,因为工业发展较早,经济发达,是发达国家最集中的地区。(_____)
(2)一些特色民居往往能反映出一个地区聚落与自然环境的关系。请将下列各民居景观图与所在地区及其气候资料对号入座。
(_______)——C 地 区 ——(______)
(_______)——E 地 区 ——(______)
(_______)——G 地 区 ——(______)
(3) 我们把人们的聚居地——乡村和城市,统称聚落。下图中甲、乙、丙三处聚落,你认为乡村聚落景观保存最完整的是_____, 最容易发展成为大城市的是_________。
28.(地理研学)
主题:探访山西古村落。
资料一:中国传统村落是指民国以前建村,建筑环境、建筑风貌、村落选址未有大的变动,具有独特民俗民风,虽经历久远年代,但至今仍为人们服务的村落。传统村落不仅有美学价值,而且对完善新农村规划、提高城市建设水平具有借鉴意义。山西省大同市浑源县永安镇神溪村被列入笫三批中国传统村落名录。神溪村依山傍水,以神溪泉得名,有著名的“神溪月夜”美景,有历史悠久的律吕神祠、凤山书院、关帝庙、明清古民居、古戏台等众多人文历史景观,有原生态自然景观神溪湿地公因,有非物质文化遗产浑源铸钟、浑源故事等,是一处生态资源丰富、自然景观质朴、文化积淀深厚的传统村落。
资料二:“神溪村景观”。(如图所示)
(1)写出聚落的主要形式。
(2)聚落分布与自然环境密切相关。简要解析神溪村形成的主要原因。
(3)关于如何对传统聚落进行保护和开发,谈谈你的观点。
(4)人类经历漫长的社会发展,创造了辉煌灿烂的历史文化,留下众多文化遗产。请列举中国被列入《世界遗产名录)的文化遗产。
29.(研究性学习)
我国某中学学生小明在暑期开展了名为“环游世界”的网络模拟旅游学习活动。通过上网收集资料、解析资料,逐步加深对世界各地自然环境、人文环境的认识。图中左图表示网络模拟旅游线路,请结合所学地理知识,完成下列问题。
学习主题1——探究自然环境与聚落的关系
(1)小明发现各区域传统民居的特点和自然环境有关,请将模拟旅游区域(左图)与右图中特色民居(甲、乙、丙)及气候条件(①、②、③)对号入座。
请对号入座:C地区—_______________—_______________。
D地区—_______________—_______________。
F地区—_______________—_______________。
学习主题2——探究人种、宗教与语言的分布
(2)小明发现各区域在人种、宗教和语言方面存在较大差异,请根据图中信息和所学知识完成表格。
学习主题3——探究人口问题
(3)小明发现各区域人口有多有少,人口数量太多会带来_______________、_______________等问题;人口数量太少会带来_______________等问题。
模拟旅游区域
主要信息
D地区
居民以白色人种为主,语言以阿拉伯语为主,主要信仰_______________教。
C地区
居民以_______________(人种)为主。
B国家
居民以白色人种为主,语言以_______________为主,信仰基督教。
必刷题12 人种、语言、宗教-【高频考点必刷题】七年级地理上学期高频考点高分必刷题: 这是一份必刷题12 人种、语言、宗教-【高频考点必刷题】七年级地理上学期高频考点高分必刷题,文件包含必刷题12人种语言宗教-高频考点必刷题七年级地理上学期高频考点高分必刷题解析版docx、必刷题12人种语言宗教-高频考点必刷题七年级地理上学期高频考点高分必刷题原卷版docx等2份试卷配套教学资源,其中试卷共25页, 欢迎下载使用。
必刷题10 世界气候-【高频考点必刷题】七年级地理上学期高频考点高分必刷题: 这是一份必刷题10 世界气候-【高频考点必刷题】七年级地理上学期高频考点高分必刷题,文件包含必刷题10世界气候-高频考点必刷题七年级地理上学期高频考点高分必刷题解析版docx、必刷题10世界气候-高频考点必刷题七年级地理上学期高频考点高分必刷题docx等2份试卷配套教学资源,其中试卷共32页, 欢迎下载使用。
必刷题09 降水变化与分布-【高频考点必刷题】七年级地理上学期高频考点高分必刷题: 这是一份必刷题09 降水变化与分布-【高频考点必刷题】七年级地理上学期高频考点高分必刷题,文件包含必刷题09降水变化与分布-高频考点必刷题七年级地理上学期高频考点高分必刷题解析版docx、必刷题09降水变化与分布-高频考点必刷题七年级地理上学期高频考点高分必刷题原卷版docx等2份试卷配套教学资源,其中试卷共28页, 欢迎下载使用。

