2022年中考化学备考一轮训练题:科普阅读题附答案
展开2022年中考化学备考一轮训练题:科普阅读题附答案
1.(2022·北京市文汇中学九年级期中)石墨烯是一种由碳原子构成的碳纳米材料,一层层叠起来就是石墨,1mm厚的石墨大约包含300万层石墨烯。实际上石墨烯本来就存在于自然界中,只是难以剥离出单层结构。
石墨烯的制备方法之一是低温扩张法,把石墨粉、钠、液氨按照一定比例混合,在特定装置中进行剥离,然后用去离子水清洗至中性,再放入烘箱内烘干即得石墨烯。制得的石墨烯的比表面积越大,质量越好。科学家测定了烘干温度对制得的石墨烯的比表面积的影响如图所示。
石墨烯具有强度高、透光率高、导电性强、韧性好的特点,是构成其它新型碳材料的基本组成单元,如图所示。将含有石墨烯和碳纳米管两种纳米材料的水溶液低温环境下冻干,去除水分、保留骨架,制造出的一种超轻固体材料被称为“全碳气凝胶”,是迄今为止世界上最轻的材料。“全碳气凝胶”还是吸油能力最强的材料之一,吸收量可高达自身质量的900倍。随着石墨烯制备方法的研发,石墨烯必将广泛应用到各领域中。
依据文章内容回答下列问题。
(1)石墨烯属于______(填“单质”或“化合物”)。
(2)“1mm厚的石墨大约包含300万层石墨烯”,说明构成物质的微粒具有的性质________。
(3)石墨烯可用于制作新能源电池,主要利用石墨烯的________性。
(4)由图1可知:制备石墨烯时最佳的烘干温度是________。
(5)下列说法正确的是________。
A 自然界中不存在石墨烯
B 石墨烯可以制备多种新型碳材料
C 碳纳米管具有可燃性,充分燃烧生成二氧化碳
D “全碳气凝胶”可处理海上石油泄漏
2.(2022·北京·九年级专题练习)阅读下面科普短文。
新冠疫情以来,全球出现了“口罩荒”,其中熔喷布更是成为制约口罩产能增长的关键因素。
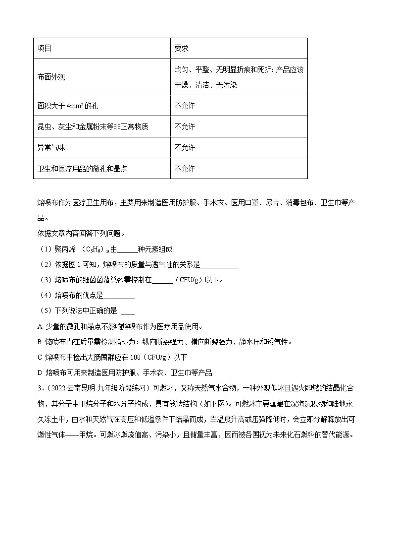
“熔喷布”俗称口罩的“心脏”,是生产医用外科口罩与N95口罩的重要原料。熔喷布由于使用易加工、性能好、耐药性能优异的聚丙烯 (C3H6)n作为原料,所以空隙率更高,比表面积更多、过滤效率更好、绝缘性能也十分优异。口罩合不合格很大程度上取决于熔喷布是否合格,质量检测是熔喷布从采购、生产、销售到使用的重要环节。
检测一 熔喷布的内在质量指标应符合图1
检测二熔喷布的微生物指标应符合表1
表1 产品微生物指标要求
项目
要求
细菌菌落总数/(CFU/g) ≤
200
真菌菌落总数/(CFU/g) ≤
100
大肠菌群
不得检出
致病性化脓菌
不得检出
检测三 熔喷布外观质量应符合表2的要求
表2 外观质量要求
项目
要求
布面外观
均匀、平整、无明显折痕和死折:产品应该干燥、清洁、无污染
面积大于4mm2的孔
不允许
昆虫、灰尘和金属粉末等非正常物质
不允许
异常气味
不允许
卫生和医疗用品的微孔和晶点
不允许
熔喷布作为医疗卫生用布,主要用来制造医用防护服、手术衣、医用口罩、尿片、消毒包布、卫生巾等产品。
依据文章内容回答下列问题。
(1)聚丙烯 (C3H6)n由______种元素组成
(2)依据图1可知,熔喷布的质量与透气性的关系是___________
(3)熔喷布的细菌菌落总数需控制在______(CFU/g)以下。
(4)熔喷布的优点是_________
(5)下列说法中正确的是 ____
A 少量的微孔和晶点不影响熔喷布作为医疗用品使用。
B 熔喷布内在质量需检测指标为:纵向断裂强力、横向断裂强力、静水压和透气性。
C 熔喷布中检出大肠菌群应在100(CFU/g)以下
D 熔喷布可用来制造医用防护服、手术衣、卫生巾等产品
3.(2022·云南昆明·九年级阶段练习)可燃冰,又称天然气水合物,一种外观似冰且遇火即燃的结晶化合物,其分子由甲烷分子和水分子构成,具有笼状结构(如下图)。可燃冰主要蕴藏在深海沉积物和陆地永久冻土中,由水和天然气在高压和低温条件下结晶而成,当温度升高或压强降低时,会立即分解释放出可燃性气体——甲烷。可燃冰燃烧值高、污染小,且储量丰富,因而被各国视为未来化石燃料的替代能源。
可燃冰的开采方法主要有四种:①热激发法:对可燃冰加热,使温度超过可燃冰的平衡温度,从而分解为水和天然气;②减压法:降低压力促使可燃冰分解;③化学试剂注入法:向矿层注入化学试剂,破坏其平衡条件促使分解;④二氧化碳置换法:注入二氧化碳以置换可燃冰中的甲烷,触发甲烷扩散。随着开采技术的不断进步,可燃冰势必会成为广泛使用的洁净能源。
依据文章内容回答下列问题。
(1)写出可燃冰中含有的元素:________________。
(2)可燃冰的形成有三个基本条件:原材料(水和天然气)、_______和________。
(3)甲烷燃烧的化学方程式为______________。
(4)可燃冰被视为“未来能源”的理由是____________________。
(5)下列说法正确的是________________(填序号)。
A 可燃冰能燃烧,说明水具有可燃性
B 当今世界能源储量中,可燃冰居首
C 可燃冰的能量密度约为煤的十倍
D 我国研发冷冻取样、高温脉冲加热的“冷钻热采”可燃冰开采技术,属于热激发法。
4.(2022·北京·东直门中学九年级阶段练习)阅读下面科普短文。
2017年,我国在南海北部神狐海域进行的可燃冰试采获得成功。你对可燃冰有多少了解呢?
什么是可燃冰?
可燃冰外观像冰,主要含甲烷水合物(由甲烷分子和水分子组成),还含少量二氧化碳等气体。甲烷水合物的分子结构就像一个一个由若干水分子组成的笼子,每个笼子里“关”一个甲烷分子。
可燃冰是怎样形成的?
可燃冰的形成要满足三个条件:(1)温度不能太高。(2)压力要足够大。(3)要有甲烷气源。在上述三个条件都具备的情况下,天然气可与水生成甲烷水合物,分散在海底岩层的空隙中。
甲烷水合物能稳定存在的压强和温度范围如图所示:
为什么开采困难?
可燃冰开采的最大难点是保证甲烷气体不泄露、不引发温室效应,甲烷引发的温室效应比二氧化碳厉害10至20倍,可燃冰一离开海床便迅速分解,容易发生喷井意外,还可能会破坏地壳稳定平衡,引发海底塌方,导致大规模海啸。
可燃冰有哪些用途?
一体积可燃冰可储载约164倍体积的甲烷气体,具有能量高、燃烧值大等优点,而且储量丰富,因而被各国视为未来石油天然气的替代能源。甲烷还是重要的化工原料,可制造碳黑、乙炔、氰化氢等。
依据文章内容,回答下列问题:
(1)可燃冰形成的适宜条件是_________。
A 高温高压B 低温高压C 低温低压
(2)可燃冰作为能源的优点是_________________。
(3)甲烷燃烧的化学方程式为_________________。
(4)有关可燃冰的说法正确的是___________。
A 可燃冰不是冰
B 可燃冰开采时若出现差错,可能引发严重的环境灾害
C 在1atm和25℃时,可燃冰能稳定存在
5.(2022·湖北·石首市文峰初级中学九年级专题练习)某地屠宰厂发生液氨泄漏事故,经环保监测人员对现场空气进行监测,发现空气中氨气浓度远高于国家标准参考值35mg/m3。所幸救援及时,没有造成燃爆和中毒事件。请阅读资料,回答问题:
【资料查阅】
①氨气是一种有强烈刺激性气味的有毒气体,对人体黏膜和皮肤有强刺激、腐蚀性;
②液氨是由氨气加压降温液化而成极易液化成的,液氨泄漏后极易挥发出氨气;无色的液氨常用于冷库制冷;
③人一旦吸入氨气易中毒,而且与空气混合浓度达到一定比例后,极易发生爆炸。
(1)如果氨气不慎泄露,在关闭阀门和防止明火的前提下,喷洒大量水雾即可。由此可知氨气可能具有的一条性质是________________;
(2)消防队员迅速组织转移事故周边的居民,则要求的正确处置方法是_________;已知氨气的化学式为NH3,其相对分子质量为_____。有人认为只要逃离到地势高的地带,就能保障人员安全,你对此的看法和理由是_____________;
(3)迅速使用水枪稀释泄露中心周边,利用氨气与水溶解后转化为没有危害的氨水的特性。取少量氨水,滴加几滴无色酚酞溶液,可观察的现象为_________,则说明氨水呈___(选填“酸”、“中”或“碱”)性,因此还对氨水需要进一步中和处理,防止污染环境。
6.(2022·江西上饶·一模)自然界有一种“雷雨发庄稼的现象,即在雷雨过后,植物生长得更好,下面一段短文就是叙述雷雨中发生的一系列化学过程”。
①空气中的N2在放电条件下与O2直接化合生成无色不溶于水的一氧化氮气体
②一氧化氮的密度比空气略大,不稳定,常温下就易与空气中的O2反应生成红棕色的二氧化氮气体
③二氧化氮气体有毒,易与水反应生成硝酸和一氧化氮
④生成的硝酸随雨水淋洒到大地上,同土壤中的矿物相互作用生成可溶于水的硝酸盐,请填写下列空白:
(1)上述短文中,对二氧化氮的化学性质进行描述的是___________(填序号)
(2)实验室制取一氧化氮时,只能采用下列收集方法的是( )
A向上排空气法 B向下排空气法 C排水集气法
(3)写出二氧化氮与水反应的化学方程式:________________。
(4)“雷雨发庄稼”植物生长更好的原因是______________。
7.(2022·北京市第一零一中学温泉校区九年级阶段练习)阅读下面科普短文。
随着环境意识的提高,人们对室内空气质量越来越关心。下表列举了室内空气的主要污染物及来源。
污染源
污染物
建筑材料
NH3、甲醛(CH2O)、苯(C6H6)、甲苯(C7H8)、石棉纤维等
家具
甲醛(CH2O)、甲苯(C7H8)等
办公用品
O3、电磁辐射等
烹饪
CO、NO2、SO3、PM10等
室内微生物
结核杆菌、霉菌等
从上表看出室内污染物种类繁多,其中室内甲醛污染已被列入对公众健康影响最大的环境因素之一。室内空气中的甲醛主要来自于人造板材料制作的家具、地板以及胶黏剂等。这些材料用的越多,甲醛在室内空气中的浓度越高。甲醛的释放期非常长,人们打开人造板家具柜门时,闻到的刺激性气味主要是甲醛的气味。改善室内空气质量的方法有很多。
通常情况下,开窗通风是改善室内空气质量最有效的方法。运用功能性装饰材料也可以改善室内空气质量。研究表明硅藻泥也可以净化空气。硅藻泥的主要成分是硅藻土,是由水生浮游类生物沉积而成。电子显微镜显示,硅藻土粒子表面具有无数微小的孔穴,功能与活性炭相似。正是这种多孔的结构,使硅藻泥成为具有净化空气功能的内墙装饰材料。
“光触媒技术”是20世纪70年代发展起来的一门新兴技术。“光触媒”是一种纳米级材料,具有强烈的催化分解功能。图一就是“光触媒”技术应用于分解甲醛、氨气、甲苯等有害物质的原理图。空气净化器是净化室内空气的重要设备。
如图二是某品牌空气净化器的净化效果图,其中a、b、c是甲醛随开机时间浓度变化的三条曲线。
为满足人们对健康住宅的需求,提高人们的生活质量,使生活由舒适型向健康型方向发展,人们正在不断优化新的技术。
依据短文内容,回答下列问题:
(1)求甲醛(CH2O)中碳元素的质量分数____________。
(2)一氧化碳的污染源是_____________。
(3)“光触媒技术”可将污染物转化为水和二氧化碳,依据图一写出该反应的条件:_____。
(4)下列说法正确的是____________(填序号)。
a甲醛易挥发
b硅藻泥通过吸附污染物净化了空气
c吸收、转化、降低室内污染物的浓度都可以改善室内空气质量
(5)依据图二提出一条使用空气净化器的建议:_____。
8.(2022·江苏·江阴市徐霞客中学九年级阶段练习)我国学者研制出高性能低成本的电解“水制氢”催化剂:
氢能是一种能量高、洁净的可再生能源,通过电化学水解制备氢气是当前的研究热点之一。电解水制备氢气是指在通电的条件下,水发生分解反应,生成氢气和氧气。
近年来,国际学界在全水解电极催化剂的设计制备方面,取得了令人瞩目的进展。但是,寻找能在中性水电解质中同时展现高活性、高稳定性的非贵金属电催化剂仍是一大挑战。近期,中国科学技术大学俞书宏教授团队和高敏锐教授团队采用电化学沉积和固相磷化两步反应,设计并成功制备了镍掺杂的磷化钴三元纳米片电催化剂,在中性条件下同时展现出优异的电催化活性和稳定性。
据介绍,这项工作为发展廉价三元过渡金属磷化物作为电极,用于中性水电解制氢提供了新的思路,并展现出潜在的商业应用前景。
根据材料回答问题:
(1)廉价三元过渡金属磷化物做电极时,是利用该物质的__________性。
(2)写出电解水的文字或符号表达式:__________。
(3)用分子原子观点解释在电解水过程中发生变化的是_______(填微粒名称,下同),不变的是_______。
(4)与传统电解水催化剂相比,新型三元纳米片电催化剂的优点是__________(任写一种)。
9.(2022·江苏·无锡市东湖塘中学九年级阶段练习)阅读下面的科普短文,回答相关问题。
“远在高空是地球卫士,近在身边是健康杀手。”臭氧(O3)对环境的作用需辩证地认识。
材料一:高空中臭氧层能吸收紫外线,研究人员发现大气层中特别是南极上空的臭氧层日益变薄。进入大气平流层的氯氟烃(一类合成有机化合物,应用于冰箱和空调的制冷剂、灭火器等)是造成臭氧层变薄的主要原因。因为制冷剂氟利昂进入高空大气后会产生氯原子(Cl),引发Ⅰ、Ⅱ两个反应:Ⅰ.Cl+O3=ClO+O2;Ⅱ.2ClO=2Cl+O2。研究表明:平流层中1个氯原子大约可以破坏1×105个臭氧分子。
材料二:地面附近的臭氧是一种空气污染物,其含量过高会对人的呼吸道产生刺激作用,影响肺部功能,还能刺激、损伤眼睛,导致视力下降。
材料三:臭氧常温下气态,液态呈蓝色,固态呈紫色,它与氧气不同,带明显令人恶心的气味。臭氧反应活性强,极易分解,很不稳定,在常温下会逐渐分解为氧气,其性质比氧活泼,比重为一般空气之1.7倍。臭氧会因光、热、水份、金属、金属氧化物以及其它的触媒而加速分解为氧。它不溶于液态氧、四氯化碳等,有很强的氧化性。
(1)臭氧属于_____(填“纯净物”或“混合物”)。
(2)目前,臭氧是否计入空气污染指数的项目_____(选填“是”或“否”)。
(3)如果近地面处的臭氧含量过高,将直接导致下列哪一类疾病增加:_____(“呼吸道疾病”或“血液传染病”)。
(4)与氧气相比,臭氧的化学性质更_____。
(5)臭氧发生反应生成氧气的符号表达式:_______。
(6)为了减缓南极上空臭氧层日益变薄的趋势,你认为可以采取的措施是____。
10.(2022·吉林长春·九年级期中)阅读短文回答问题。
氢,是最轻的元素,也是宇宙中含量最多的元素,大约占据宇宙质量的75%。氢气易燃、易爆,在空气中的体积浓度达到4.0%~75.6%之间时,遇火源就会爆炸。在地球上,自然条件形成的单质相对罕见,因此,氢能作为一种二次能源,与煤、石油、天然气等传统的化石能源不同,难以直接从自然界获取。氢气的热值很高,燃烧相同质量的燃料时,氢气所产生的热量是焦炭、汽油等化石燃料的2至4倍;同时氢能具有能量密度高、存储形式多样的特点,最重要的一点是,氢气仅仅含有氢元素,因此燃烧的产物中只有水,而传统的化石燃料因为含有碳元素,所以燃烧时会产生大量的二氧化碳。因此氢气作为燃料可以彻底实现零碳排放,在“绿色环保”方面意义重大,被视为21世纪最具发展潜力的绿色二次能源。(摘自学习强国科普中国)
(1)点燃氢气前一定要先________。
(2)写出氢气燃烧的化学方程式_______,其所属的基本反应类型为________。
(3)对比传统化石能源煤、石油、天然气等,氢能的优点是_______(列举一条)。
11.(2022·江苏·江阴市周庄中学九年级阶段练习)阅读下面科普短文,结合所学知识回答相关问题。
稀有气体包括氦、氖、氩、氪、氙等气体,约占空气体积的0.94%.常温常压下,稀有气体都是无色无气味,微溶于水,且熔点和沸点都很低.
由于稀有气体元素原子的最外层电子排布结构都是稳定结构,所以它们的化学性质非常稳定,但在一定条件下,氙气(Xe)可与氟气(F2)发生反应,生成四氟化氙(XeF4)。
工业上,制取稀有气体是通过将液体空气蒸馏(即利用物质的沸点不同进行分离),得到稀有气体的混合物,再用活性炭低温吸附法,将稀有气体分离开来。
在焊接精密零件时,常用氩气作保护气。如:用作电弧焊接(切割)不锈钢、镁、铝、和其它合金的保护气体。热处理工艺也用于代替氮气,效果超过氮气,不锈钢热处理时采用氩气保护折弯效果更好不易断裂。在酿酒的过程中,氩气用作啤酒桶里的填充物,它可以把氧气置换,以避免啤酒桶里的原料被氧化成乙酸。通常氦气代替氢气应用在飞艇中,不会着火和发生爆炸。利用稀有气体通电时发出色彩绚丽的光芒,可以制成霓虹灯。
根据上述文章内容,回答下列问题。
(1)由液态空气制备稀有气体,发生_______(填“物理”或“化学”)变化。
(2)在焊接精密零件时,常用氩气作保护气原因是_________。
(3)氙气与氟气反应生成四氟化氙的文字或符号表达式是________。
(4)通常选用氦气代替氢气应用于飞艇的理由有_________。
(5)请将氮气、氧气、氩气的活泼性从强到弱排列________。
12.(2022·江苏·江阴市华士实验中学九年级阶段练习)认真阅读下列科普短文,回答下列问题。
催化剂最早由瑞典化学家贝采里乌斯发现。100 多年前,有个魔术“神杯”的故事。
有一天,瑞典化学家贝采里乌斯在化学实验室忙碌地进行着实验,傍晚,他的妻子玛利亚准备了酒菜宴请亲友,祝贺他的生日。贝采里乌斯沉浸在实验中,把这件事全忘了,直到玛丽亚把他从实验室拉出来,他才恍然大悟,匆忙地赶回家。一进屋,客人们纷纷举杯向他祝贺,他顾不上洗手就接过一杯蜜桃酒一饮而尽。当他自己斟满第二杯酒干杯时,却皱起眉头喊道:“玛利亚,你怎么把醋拿给我喝!”玛利亚和客人都愣住了。玛丽亚仔细瞧着那瓶子,还倒出一杯来品尝,一点儿都没错,确实是香醇的蜜桃酒啊!贝采里乌斯随手把自己倒的那杯酒递过去,玛丽亚喝了一口,几乎全吐了出来,也说:“甜酒怎么一下子变成醋酸啦?” 客人们纷纷凑近来,观察着,猜测着这“神杯”发生的怪事。
贝采里乌斯发现,原来酒杯里有少量黑色粉末。他瞧瞧自己的手,发现手上沾满了在实验室研磨白金时给沾上的铂黑。他兴奋地把那杯酸酒一饮而尽。原来,把酒变成醋酸的魔力是来源于白金粉末,是它加快了乙醇(酒精)和氧气发生化学反应,生成了醋酸和水。后来,人们把这一作用叫做触媒作用或催化作用。
催化剂是一种改变反应速率,催化剂自身的组成、化学性质和质量在反应前后不发生变化;它和反应体系的关系就像锁与钥匙的关系一样,具有高度的选择性(或专一性)。一种催化剂并非对所有的化学反应都有催化作用;某些化学反应并非只有唯一的催化剂。
也有一种说法,催化剂参与化学反应。在一个总的化学反应中,催化剂的作用是降低该反应发生所需要的活化能,本质上是把一个比较难发生的反应变成了两个很容易发生的化学反应(与之相反的称为抑制剂)。在这两个反应中,第一个反应中催化剂扮演反应物的角色,第二个反应中催化剂扮演生成物的角色,所以说从总的反应来看,催化剂在反应前后没有变化。一般来说,催化剂是指参与化学反应中间历程的,又能选择性地改变化学反应速率,而其本身的质量和化学性质在反应前后基本保持不变的物质。
(1)催化剂是由谁发现的______。
a.玛利亚 b.贝采里乌斯 c.客人 d.法国科学家
(2)请写出“神杯”中乙醇被氧化成醋酸反应的文字表达式______。
(3)关于催化剂的说法不正确的是______。
a.改变其它物质的反应速率 b.一定不会参加化学反应
c.反应前后质量不发生改变 d.可以降低反应的活化能
(4)结合科普短文,实验室用加热氯酸钾制取氧气的过程中,若误将高锰酸钾当着二氧化锰加入,下列说法正确的是______。
a.反应速率加快,氧气量不变 b.反应速率不变,氧气量增加
c.高锰酸钾作这个反应催化剂 d.反应速率加快,氧气量增加
(5)要证明物质是某个反应的催化剂,除了要通过多次实验证明“一变”:即可以改变其它物质的反应速率之外,还应该证明“两不变”即______和______在化学反应前后没有改变。请选择“两不变”中的任意一点,简要写出你的证明方法______。
13.(2022·山西·大同一中九年级阶段练习)石墨烯是从石墨中剥离出来的单层碳原子晶体,是目前为止最薄的二维纳米碳材料,1mm厚的石墨大约包含 300 万层石墨烯。因其结构特殊,具有很多优异性能,如极高的导热性、导电性及高强度等,被誉为“新材料之王”。
近年来,石墨烯在纺织领域的应用日益广泛,2022 年北京冬奥会和冬残奥会赛时制服就使用了石墨烯材料,其优异性能,为参与冬奥会的运动员和工作人员保暖护航。石墨烯的远红外升温特性,能瞬间升温,高效蓄热,达到超强保暖的效果。图 1 为石墨烯含量对升温效果影响的测试结果。石墨烯还具有良好的防紫外线性能,可有效防止人体皮肤晒伤老化,图 2 为不同石墨烯含量的纤维对紫外透过率影响的测试结果。
随着科学技术的发展,石墨烯材料将会应用在更多的产品和领域中。
(1)“1mm 厚的石墨大约包含 300 万层石墨烯”,说明构成物质的微粒_____________。
(2)写出石墨烯(主要成分为碳)完全燃烧的符号或文字表达式____________________, 可以用_________验证该反应的生成物。
(3)对比图 1 中四条曲线,得到的结论是____________________,分析图 2,为防止人体皮肤被紫外线晒伤老化,最好选择含_______石墨烯的纤维。
(4)石墨烯除可用于制作衣服外,还可能的用途有________。
14.(2022·江苏镇江·九年级阶段练习)阅读下面的短文,回答有关问题。
目前,新冠肺炎疫情肆虐全球。为抑制新冠病毒传播,“含氯消毒剂”被广泛使用,其中就包含一种新型灭菌消毒剂﹣﹣ClO2。①在通常情况下,ClO2是一种有刺激性气味的黄绿色气体,②熔点﹣59℃,沸点11℃;③在常温下,1L水中大约能溶解2.9g ClO2;④ClO2受热或者见光易分解,具有强氧化性和很强的腐蚀性,⑤是一种安全,绿色的消毒剂。
(1)上述材料中属于ClO2的物理性质有(填序号,下同)_______,属于ClO2的化学性质有_________。
(2)下列有关ClO2的说法正确的是 (填字母序号)。
A.0℃时,ClO2为黄绿色气体 B.常温下,100ml水中大约能溶解0.29g ClO2
C.用棕色试剂瓶盛装ClO2并置于冷暗处保存 D.ClO2可以代替有毒有害消毒剂
(3)ClO2遇热水生成次氯酸(HClO),氯气(Cl2)和氧气。请写出ClO2与热水反应的符号表达式__________________________________________________。
15.(2022·江苏·宜兴市桃溪中学九年级阶段练习)阅读下列科普短文,回答问题。
广袤无际的自然界是一个碳的世界。碳在自然界中的循环变化,对于生态环境有极为重要的意义。
随着工业生产的高速发展和人们生活水平的提高,排入大气中的CO2越来越多,导致温室效应增强。减少CO2排放,实现碳中和,已成为全球共识。碳替代、碳减排、碳封存、碳循环是实现碳中和的4种主要途径。科学家预测,到2050年,4种途径对全球碳中和的贡献率如图1。
CO2的吸收是碳封存的首要环节,常选用氢氧化钠、氨水、一乙醇胺等作吸收剂。在研究膜吸收法吸收CO2时,研究人员通过实验比较了一乙醇胺、二乙醇胺、氨基乙酸钾3种吸收剂对烟气中CO2的脱除效果,其结果如图2。
我国提出2060年前实现碳中和,彰显了负责任大国的作为与担当。实现碳中和人人有责,让我们从衣食住行点滴做起,节约能源,低碳生活。
依据文章内容问答下列问题:
(1)自然界碳的循环中,煤炭燃烧______(填“吸收”或“释放”)CO2。
(2)由图1可知,到2050年,对全球碳中和贡献率最大的途径是______。
(3)氢氧化钠吸收二氧化碳时,会生成碳酸钠和水。请写出这个化学反应的文字表达式______;
(4)对比图2中三条曲线,得出的结论是:在实验研究的烟气流速范围内,当烟气流速相同时,________。
16.(2022·安徽省六安皋城中学九年级阶段练习)阅读材料回答问题。
同学们,你们知道潜水用的钢瓶中装的是什么气体吗?其实,这种气体既不是氧气,也不是普通的空气,而是一种特殊的空气--人造空气。人造空气是将普通空气中的氮气除去后,把氧气和氦气按照1:4的比例混合起来制成。这种人造空气中的氦气,极难溶于水,可以防止潜水员从深海处上升体内恢复常压时产生氮气泡造成的“气塞症”。人造空气的密度只有普通空气的1/3,呼吸起来也比普通空气轻松得多,可以减轻人呼吸的困难,因此还常用于治疗支气管哮喘等疾病。
(1)空气中氮气占空气体积的_________%,人造空气属于_________。(填“纯净物”或“混合物”)。
(2)下列关于人造空气的说法错误的是______。
A.在“人造空气”中,燃着的蜡烛不会迅速熄灭
B.在“人造空气”中带火星的小木条会复燃
C.氦气是一种稀有气体,可以用来制造电光源
D.氮气是一种难溶于水的气体,氮气比氦气更难溶于水
(3)镁是一种非常活泼的金属,在空气中燃烧时可以同时与氧气(生成氧化镁)和氮气(生成氮化镁)发生反应。所以_______(填“能”或“不能”)用镁燃烧来测定普通空气中氧气的含量。某兴趣小组设计下述实验测定人造空气中氧气含量。如图所示,实验结束后,待装置冷却后打开止水夹,可以观察到_________,写出上述实验中发生反应的文字表达式_________。
17.(2022·安徽·模拟预测)阅读下列科普短文,回答下列问题。
《2050年世界与中国能源展望》中提出,全球能源结构正在向多元、清洁、低碳转型。太阳能、风能等其他可再生能源在能源结构中所占比例日益增多。太阳能的利用是热门研究方向之一、例如,通过光催化可将H2O、CO2转化为H2、CO、CH4、CH3OH(甲醇)等太阳能燃料。
随着科技的进步,能源将得到更充分的利用。生活中随处可见的废热发电。我国研发的“柔性纤维素复合热点薄膜电池”能充分贴合人体体表,实现利用体表散热为蓝牙耳机、手表、智能手环等可穿戴电子设备供电。
(1)太阳能、风能是___________能源。
A.可再生 B.清洁 C.化石
(2)生活中的能量大部分来自化石燃料的燃烧。化石燃料包括煤、___________和天然气。
(3)通过光催化可将H2O、CO2转化为H2、CO、CH4、CH3OH(甲醇)等太阳能燃料,甲醇完全燃烧的产物与乙醇的相同,请写出甲醇完全燃烧的化学方程式:___________。
(4)下列说法正确的是___________(填字母)。
A.能源结构向多元、清洁、低碳转型
B.科技进步会促进能源的利用
C.太阳能、风能属于不可再生能源
D.生活中的废热可转化为电能
18.(2022·辽宁鞍山·中考真题)阅读下面科普短文。
海洋是巨大的资源宝库
【材料1】海洋蕴含着丰富的油气资源。我国南海中南部油气地质资源量占我国总储量的53%,可采资源量占66%。西沙群岛、中沙群岛的水下有上千米的新生代沉积物,是大有希望的海底石油和天然气产地。天然气主要成分甲烷的含碳量相对较少,燃烧较完全,燃烧产生的二氧化碳比起煤和石油制品相对较少,通常被称为“清洁能源”。
【材料2】海洋是化学资源宝库,含有80多种元素,钠和氯是其中含量较高的元素。海水中存在大量的氯化钠、氯化镁、氯化钙等盐类物质,生活中的食盐主要来自海洋。
【材料3】海洋是能力出众的“捕碳者”。海洋约占地球表面积的71%,这个庞大的碳库储碳量是陆地的20倍、大气的50倍。自工业革命以来,人类产生的二氧化碳有大约48%被海水吸收。
(节选自《知识就是力量》)
回答下列问题:
(1)石油是_____________(填“可再生”或“不可再生”)能源。
(2)甲烷充分燃烧的化学方程式是_____________。
(3)工业上从海水中获得粗盐的结晶方法是______________。
(4)海洋作为“捕碳者”可以有效缓解的环境问题是____________。
参考答案:
1. 单质 体积小 导电 225℃ BCD
【详解】(1)石墨烯是一种由碳原子构成的碳纳米材料,是由一种元素组成的纯净物,属于单质,故填:单质。
(2)微粒的质量和体积都很小,“1mm厚的石墨大约包含300万层石墨烯”,说明构成物质的微粒具有的性质是体积小,故填:体积小。
(3)石墨烯的导电性强,可以用于制作新能源电池。故填:导电。
(4)由题中信息知制得的石墨烯的比表面积越大,质量越好。从图1烘干温度对制得的石墨烯的比表面积的影响知,在烘干温度约225℃时比表面积最大,故填:225℃。
(5)A、石墨烯存在于自然界中,只是难以剥离出单层结构,选项A不符合题意;
B、石墨烯可以制备C60、碳纳米管、石墨等多种新型碳材料,选项B符合题意;
C、碳纳米管是由碳元素组成的单质,碳具有可燃性,碳完全燃烧生成二氧化碳,选项C符合题意;
D、“全碳气凝胶”是吸油能力最强的材料之一,吸收量可高达自身质量的900倍。可用于处理海上石油泄漏,选项D符合题意。故选:BCD。
2. 2 在研究范围内(在熔喷布质量在10~12g/m2之间),透气性随着熔喷布质量的增大而减小。 200 空隙率更高,比表面积更多、过滤效率更好、绝缘性能也十分优异(写出其中两条既得分) BD
【详解】(1)根据聚丙烯 (C3H6)n化学式可知,聚丙烯由碳氢元素组成,故填:2。
(2)由图一可知,熔喷布的质量与透气性的关系是在研究范围内(在熔喷布质量在10~12g/m2之间),透气性随着熔喷布质量的增大而减小,故填:在研究范围内(在熔喷布质量在10~12g/m2之间),透气性随着熔喷布质量的增大而减小。
(3)由表1 产品微生物指标要求可知,熔喷布的细菌菌落总数需控制在200(CFU/g)以下,故填:200。
(4)熔喷布由于使用易加工、性能好、耐药性能优异的聚丙烯 (C3H6)n作为原料,所以空隙率更高,比表面积更多、过滤效率更好、绝缘性能也十分优异,故填:空隙率更高,比表面积更多、过滤效率更好、绝缘性能也十分优异。
(5)A、根据表2可知,喷绒布外观不允许有面积大于4mm2的孔,不允许有卫生和医疗用品的微孔和晶点,故A错。
B、根据图1熔喷布内在质量需检测指标为:纵向断裂强力、横向断裂强力、静水压和透气性,正确。
C、根据表2可知,熔喷布中不得检出大肠菌群,C错误。
D、熔喷布可用来制造医用防护服、手术衣、卫生巾等产品,正确。
故选:BD。
3. 碳、氢、氧(或C、H、O) 高压 低温 燃烧值高、污染小、储量丰富 BCD
【详解】(1)根据题意可知,可燃冰可以分解为甲烷和水,甲烷含有C、H元素,水含有H、O元素,根据质量守恒定律,可燃冰中含有C、H、O三种元素;
(2)根据题意中当温度升高或压强降低时,可燃冰会立即分解推断,可燃冰的形成有三个基本条件是:原材料(水和天然气)、高压和低温;
(3)甲烷燃烧生成二氧化碳和水,化学方程式为:;
(4)可燃冰的燃烧值高、污染小、储量丰富,所以被视为“未来能源”;
(5)可燃冰能燃烧,是因为可燃冰分解可以产生甲烷,甲烷具有可燃性,和水没有关系,A错误;根据图1分析可知,当今世界能源储量中可燃冰的含量最高,B正确;根据图2分析可知,可燃冰的能量密度为10,煤的能量密度为1,可燃冰的能量密度为煤的十倍,C正确;我国研发冷冻取样、高温脉冲加热的“冷钻热采”可燃冰开采技术,是利用高温脉冲对可燃冰加热使其分解,属于热激发法,D正确;故选BCD。
4. B 能量高,燃烧值大 CH4+2O2CO2+2H2O AB
【详解】(1)由题干信息可知,可燃冰形成的适宜条件是低温高压;故填:B;
(2)可燃冰具有能量高、燃烧值大等优点,而且储量丰富;故填:能量高,燃烧值大;
(3)甲烷与氧气在点燃的条件下反应生成水和二氧化碳;故填:CH4+2O2CO2+2H2O;
(4)A.可燃主要含甲烷水合物,冰的成分是水,可燃冰不是冰,说法正确;
B.甲烷引发的温室效应比二氧化碳厉害10至20倍,可燃冰一离开海床便迅速分解,容易发生井喷意外,还可能会破坏地壳稳定平衡,引发海底塌方,导致大规模海啸,因此可燃冰开采时若出现差错,可能引发严重的环境灾害,说法正确;
B.由图象可知,在1atm和25℃时,可燃冰不能稳定存在,说法错误。
故选:AB。
5. 具有可燃性、极易溶于水 用湿毛巾堵往口鼻、佩戴防毒面具、迅速远离事故中心等 17 不对,因为氨气的密度小于空气 酚酞溶液变成红色 碱
【详解】(1)如果氨气不慎泄露,在关闭阀门和防止明火的前提下,喷洒大量水雾即可。由此可知氨气可能具有的一条性质是:具有可燃性,能燃烧;极易溶于水形成氨水;
(2)消防队员迅速组织转移事故周边的居民,则要求的正确处置方法是:用湿毛巾堵往口鼻(因为氨气极易溶于水)、佩戴防毒面具、迅速远离事故中心等;已知氨气的化学式为NH3,其相对分子质量为14+1×3=17。有人认为只要逃离到地势高的地带,就能保障人员安全,此看法是不对的,因为氨气的密度小于空气,可以飘到较高的地带,吸入后会引起身体不适;
(3)迅速使用水枪稀释泄露中心周边,利用氨气与水溶解后转化为没有危害的氨水的特性。取少量氨水,滴加几滴无色酚酞溶液,可观察的现象为:酚酞溶液变成红色,则说明氨水呈碱性,因此还对氨水需要进一步中和处理,防止污染环境。
6. ③ C 3NO2+H2O=2HNO3+NO 空气中的N2,在雷雨中经过一系列化学反应。转化为可溶性的硝酸盐,易被植物吸收,从而起到氮肥的作用
【分析】氮气和氧气放电生成一氧化氮,一氧化氮和氧气生成二氧化氮,二氧化氮与水反应生成硝酸和一氧化氮。
【详解】(1)二氧化氮气体有毒,易与水反应生成硝酸和一氧化氮,二氧化氮的这些性质需要通过化学变化表现出来,属于二氧化氮的化学性质,故选③。
(2)一氧化氮不稳定,常温下就易与空气中的氧气反应生成红棕色的二氧化氮气体,不能用排空气法收集,一氧化氮不溶于水,用排水法收集,故选C。
(3)二氧化氮与水反应生成硝酸和一氧化氮,反应的化学方程式为3NO2+H2O=2HNO3+NO。
(4)空气中的N2在放电条件下与O2直接化合生成无色不溶于水的一氧化氮气体,一氧化氮气体常温下就易与空气中的O2反应生成红棕色的二氧化氮气体,二氧化氮气体易与水反应生成硝酸和一氧化氮,生成的硝酸随雨水淋洒到大地上,同土壤中的矿物相互作用生成可溶于水的硝酸盐,被植物吸收,故“雷雨发庄稼”植物生长更好的原因是空气中的N2,在雷雨中经过一系列化学反应。转化为可溶性的硝酸盐,易被植物吸收,从而起到氮肥的作用。
【点睛】需要通过化学变化表现出来的性质属于物质的化学性质,一氧化氮不溶于水,可以用排水法收集。
7. 40% 烹饪 光、TiO2 abc 工作时间在1~2小时,降低甲醛的浓度效果显著
【详解】(1)甲醛(CH2O)中碳元素的质量分数=;
(2)烹饪可产生有毒有害气体:CO、NO2、SO3、PM10等,所以一氧化碳的污染源是:烹饪。
(3)“光触媒技术”可将有毒有害的污染物在光、TiO2条件作用下转化为水和二氧化碳,则该反应的条件:光、TiO2。
(4)下列说法正确的是:
a、甲醛易挥发产生有刺激性气味;故选项正确;
b、硅藻泥粒子表面具有无数微小的孔穴,功能与活性炭相似,可以通过吸附污染物净化了空气;故选项正确;
c、甲醛挥发有毒物质,吸收、转化、降低室内污染物的浓度都可以改善室内空气质量;故选项正确;故选abc。
(5)有图像可知,空气净化器在开始工作时,有毒有害气体会迅速降低,使用空气净化器的建议:工作时间在1~2小时,降低甲醛的浓度效果显著,不需要长时间开启空气净化器,浪费电能。
8.(1)导电
(2)或
(3) 水分子 氢原子和氧原子
(4)高活性或高稳定性
【解析】(1)
廉价三元过渡金属磷化物做电极时,是利用该物质的导电性;
(2)
水在通电的条件下反应生成氢气和氧气,该反应的文字表达式为:或符号表达式为:;
(3)
在电解水过程中,水分子分为氢原子和氧原子,氢原子结合为氢分子,氧原子结合为氧分子,故发生变化的是水分子,不变的是氢原子和氧原子;
(4)
由题干资料可知,与传统电解水催化剂相比,新型三元纳米片电催化剂的优点是高活性或高稳定性。
9.(1)纯净物
(2)是
(3)呼吸道疾病
(4)活泼
(5)
(6)不使用含氟的冰箱
【解析】(1)
臭氧是一种物质属于纯净物;
(2)
臭氧是一种空气污染物,因此计入空气污染指数的项目。故填:是;
(3)
臭氧含量过高会刺激鼻粘膜引起呼吸道疾病;
(4)
臭氧极易分解,很不稳定,在常温下会逐渐分解为氧气,因此其比氧气化学性质活泼;
(5)
臭氧在一定条件下会转化为氧气,符号表达式是:;
(6)
氟利昂会破坏臭氧层,因此生活中不使用含氟的冰箱。
10.(1)检验纯度
(2) 化合反应
(3)无污染(合理即可)
【解析】(1)
氢气易燃、易爆,在空气中的体积浓度达到4.0%~75.6%之间时,遇火源就会爆炸,所以点燃氢气前一定要先检验纯度,故填:检验纯度。
(2)
氢气与氧气在点燃的条件下反应生成水,反应的化学方程式为: ,该反应中,反应物为两种,生成物是一种,属于化合反应。
(3)
氢气燃烧生成物只有水,对比传统化石能源煤、石油、天然气等,氢能的优点是无污染、热值高等。
11.(1)物理
(2)氩气化学性质非常稳定
(3)或
(4)不会着火和发生爆炸
(5)氧气>氮气>氩气
【解析】(1)
由于空气中含有稀有气体,由液态空气制备稀有气体,发生物理变化。
(2)
由于氩气化学性质非常稳定,所以在焊接精密零件时,常用氩气作保护气。
(3)
在一定条件下,氙气(Xe)可与氟气(F2)发生反应,生成四氟化氙(XeF4)。所以,文字表达式为,符号表达式。
(4)
通常氦气代替氢气应用在飞艇中,不会着火和发生爆炸。
(5)
氧气的化学性质比较活泼,氮气的化学性质不活泼,氩气化学性质非常稳定,所以,氮气、氧气、氩气的活泼性从强到弱排列是氧气>氮气>氩气。
12.(1)b
(2)
(3)acd
(4)d
(5) 质量 化学性质 可选取两份少量相同质量的该反应的反应物,一份不加催化剂,一份加入该反应后提取出来的催化剂,若加入催化剂的反应速率加快,证明该物质的化学性质不变(合理即可)
【解析】(1)
贝采里乌斯发现酒杯里有少量黑色粉末,它加快了乙醇(酒精)和氧气发生化学反应,生成了醋酸和水,因此催化剂是由贝采里乌斯发现的,故选b;
(2)
“神杯”中乙醇和氧气在铂黑的催化下生成醋酸和水,反应的文字表达式为:;
(3)
a.催化剂可以改变其它物质的反应速率,故a正确;
b.催化剂参加化学反应,故b错误;
c.催化剂化学反应前后质量不发生改变,故c正确;
d.催化剂加快反应速率是通过降低反应的活化能来实现的,故催化剂可以降低反应的活化能,故d正确;
故选acd;
(4)
实验室用加热氯酸钾制取氧气的过程中,若误将高锰酸钾当着二氧化锰加入,高锰酸钾加热分解生成锰酸钾、二氧化锰和氧气,生成的二氧化锰可以加快氯酸钾的分解速度,最终得到氧气的质量增加,该反应的催化剂不是高锰酸钾,而是高锰酸钾生成的二氧化锰,故选d;
(5)
要证明物质是某个反应的催化剂,除了要通过多次实验证明“一变”:即可以改变其它物质的反应速率之外,还应该证明“两不变”即质量和化学性质在化学反应前后没有改变;要证明催化剂的化学性质不变,可选取两份少量相同质量的该反应的反应物,一份不加催化剂,一份加入该反应后提取出来的催化剂,若加入催化剂的反应速率加快,证明该物质的化学性质不变。(合理即可)
13.(1)质量和体积都很小或很小
(2) 或 澄清石灰水
(3) 相同时间内,石墨烯含量越高的纤维,升温效果越明显 2%
(4)作电池等
【解析】(1)
“1mm厚的石墨大约包含300万层石墨烯”,说明构成物质的微粒质量和体积都很小;
(2)
碳完全燃烧生成二氧化碳,反应的符号或文字表达式为: 或;二氧化碳能使澄清石灰水变浑浊,可用澄清石灰水检验二氧化碳;
(3)
由图1可知复合纤维中石墨烯的含量对其升温效果有明显影响;对比图2中四条曲线,得到的结论是石墨烯复合纤维与普通纤维相比,紫外线通过率低,石墨烯的含量越高,紫外线通过率越低,所以为防止人体皮肤被紫外线晒伤老化,最好选择含2%石墨烯的纤维;
(4)
石墨烯具有极高的导电性,可以做电池等。
14.(1) ①②③ ④
(2)BCD
(3)
【解析】(1)
物理性质是不需要通过化学变化表现出来的性质如颜色状态气味等;化学性质是需要通过化学变化表现出来的性质,如可燃性等。因此属于ClO2的物理性质有①在通常情况下,ClO2是一种有刺激性气味的黄绿色气体,②熔点﹣59℃,沸点11℃;③在常温下,1L水中大约能溶解2.9g ClO2;故填:①②③;属于ClO2的化学性质有:④ClO2受热或者见光易分解,具有强氧化性和很强的腐蚀性,⑤是一种安全,绿色的消毒剂,是用途。故填:④;
(2)
A、根据题意ClO2熔点﹣59℃,沸点11℃,因此0℃时,ClO2为液体,选项错误;
B、常温下,1000ml水中大约能溶解2.9g ClO2,因此100ml水中大约能溶解0.29g,选项正确;
C、ClO2受热或者见光易分解,因此ClO2 用棕色试剂瓶盛装ClO2并置于冷暗处保存,选项正确;
D、ClO2是一种安全,绿色的消毒剂,可以代替有毒有害消毒剂,选项正确;
故选:BCD;
(3)
ClO2遇热水生成次氯酸,氯气和氧气。根据化学方程式书写
(1)写:根据客观事实写出反应物和生成物的化学式(反应物在左,生成物在右),并在反应物和生成物之间画“——”。(2)配:根据反应前后原子的种类和数目不变的原则,在反应物和生成物的化学式前配上适当的化学计量数,使各种元素的原子个数在反应前后相等。配平后,化学式前的化学计量数应是最简整数比对应的数字。(3)注:注明反应条件[如点燃、加热(常用“△”表示)、光照、通电等]和生成物的状态(气体用“↑”,沉淀用“↓”)。(4)等:把“—”改成“=”。 (5)查:检查化学式书写是否正确,化学方程式是否配平,反应条件和物质状态标注是否准确、恰当。
化学方程式为;。
15.(1)释放
(2)碳替代
(3)
(4)氨基乙酸甲的二氧化碳脱除率最高,二乙醇胺的二氧化碳脱除率最低
【解析】(1)
三大化石燃料(煤、石油、天然气)燃烧都会生成二氧化碳,所以化石燃料燃烧释放CO2。
(2)
由图1可知,到2050年碳替代、碳减排、碳封存、碳循环4种主要途径对全球碳中和的贡献率分别为:47%、21%、15%、17%,其中对全球碳中和贡献率最大的途径是碳替代。
(3)
用NaOH溶液吸收CO2,氢氧化钠和二氧化碳反应生成碳酸钠和水,这个化学反应的文字表达式。
(4)
对比图2中三条曲线,得出的结论是:在实验研究的烟气流速范围内,当烟气流速相同时,氨基乙酸甲的二氧化碳脱除率最高,二乙醇胺的二氧化碳脱除率最低。
16.(1) 78 混合物
(2)BD
(3) 不能 水沿着导管进入集气瓶,约占集气瓶体积的五分之一 镁+氧气氧化镁
【解析】(1)
空气中氮气占空气体积的78%,人造空气中有氦气、氧气等物质,是混合物;
(2)
A、人造空气中有氧气,所以燃着的蜡烛不会迅速熄灭
B、人造空气中,氧气体积分数和正常空气差不多,所以不能让带火星的小木条复燃;
C、氦气是一种稀有气体,可以用来制造电光源,正确;
D、从文中可知,氦气比氮气更难溶于水,错误。
故选BD。
(3)
A、人造空气中有氧气,所以燃着的蜡烛不会迅速熄灭
B、人造空气中,氧气体积分数和正常空气差不多,所以不能让带火星的小木条复燃;
C、氦气是一种稀有气体,可以用来制造电光源,正确;
D、从文中可知,氦气比氮气更难溶于水,错误。
故选BD。
17.(1)AB
(2)石油
(3)
(4)ABD
【解析】(1)
太阳能、风能是清洁、可再生能源。故填:AB;
(2)
化石燃料包括煤、石油、天然气;
(3)
甲醇与氧气点燃生成二氧化碳与水,化学反应方程式为:;
(4)
A、能源结构向多元、清洁、低碳转型有利于能源结构的变化,故正确;
B、科技进步会促进能源的利用,故正确;
C、太阳能、风能属于可再生能源,故错误;
D、生活中的废热可转化为电能,有利于节约能源,故正确;
故选ABD正确;
18.(1)不可再生
(2)
(3)蒸发结晶
(4)温室效应
【解析】(1)
石油是化石燃料,是不可再生能源;
故填:不可再生
(2)
甲烷充分燃烧生成二氧化碳和水,反应的化学方程式为:;
故填:
(3)
由于氯化钠的溶解度受温度变化影响较小,所以工业上从海水中获得粗盐的方法是蒸发结晶;
故填:蒸发结晶
(4)
由文中可知,海洋作为“捕碳者”,捕的是二氧化碳气体,二氧化碳气体的减少可以有效缓解温室效应;
故填:温室效应
2023年化学中考专项训练--科普阅读题附答案: 这是一份2023年化学中考专项训练--科普阅读题附答案,共33页。试卷主要包含了科普阅读题等内容,欢迎下载使用。
2022年中考化学专题训练:科普阅读题: 这是一份2022年中考化学专题训练:科普阅读题,共22页。试卷主要包含了阅读下列科普短文,回答有关问题,阅读下面短文,回答问题,阅读下面科普短文,阅读短文,回答相关问题,纳米气凝胶,阅读下面的短文等内容,欢迎下载使用。
2022年中考化学备考一轮复习题——科普阅读题附答案: 这是一份2022年中考化学备考一轮复习题——科普阅读题附答案,共31页。试卷主要包含了阅读下面的科普短文。,阅读下列科技短文,回答问题,阅读材料,回答问题,阅读下列短文,回答问题,阅读下列科普短文,回答相关问题,阅读下列科普短文,回答问题,阅读下面科普短文等内容,欢迎下载使用。

