初中化学仁爱湘教版九年级下册实验6 酸、碱、盐的化学性质巩固练习
展开实验6酸、碱、盐的化学性质同步练习仁爱版化学九年级下册
学校:___________姓名:___________班级:___________考号:___________
一、单选题
1.由下列实验及现象可推出相应结论的是
选项 | 实验 | 现象 | 结论 |
A | 稀释浓硫酸 | 放出大量的热 | 化学反应伴随能量变化 |
B | 将纯铝和铝合金相互刻划 | 纯铝上留下划痕 | 铝合金的密度比纯铝大 |
C | 向鸡蛋壳中加醋酸 | 产生气泡,澄清石灰水变浑浊 | 鸡蛋壳中含有钙元素 |
D | 粉尘爆炸实验 | 罐内发生爆炸 | 面粉具有可燃性 |
A.A B.B C.C D.D
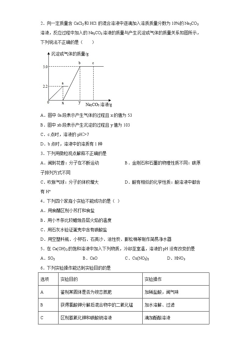
2.向一定质量含CaCl2和HCl的混合溶液中逐滴加入溶质质量分数为10%的Na2CO3溶液,反应过程中加入的Na2CO3溶液的质量与产生沉淀或气体的质量关系如图所示,下列说法不正确的是( )
A.图中0a段表示产生气体的过程且x的值为53
B.图中xb段表示产生沉淀的过程且y值为103
C.c点时,溶液的pH>7
D.b点时,溶液中的溶质有1种
3.下列用微粒观点解释不正确的是
A.闻到花香:分子在不断运动 B.金刚石和石墨的物理性质不同:碳原子排列方式不同
C.吹胀气球:分子的体积增大 D.酸有相似的化学性质:酸溶液中都含有H+
4.下列四个家庭小实验不能成功的是( )
A.用食醋区别小苏打和食盐
B.用小木条比较蜡烛各层火焰的温度
C.用石灰水验证蛋壳中含有碳酸盐
D.用空塑料瓶、小卵石、石英沙、活性炭、膨松棉等制作简易净水器
5.在Ca(OH)2的饱和溶液中加入下列物质,冷却至室温,溶液的pH没有改变的是
A.SO2 B.CaO C.Cu(NO3)2 D.HNO3
6.下列实验操作能达到实验目的的是
选项 | 实验目的 | 实验操作 |
A | 鉴别某固体是否为铵态氮肥 | 加稀盐酸,闻气味 |
B | 获得氯酸钾分解后混合物中的二氧化锰 | 加水溶解、过滤 |
C | 区别氢氧化钾和碳酸钠溶液 | 滴加酚酞溶液 |
D | 除去硫酸钠溶液中混有的少量氢氧化钠 | 加入过量的硫酸铜溶液,过滤 |
A.A B.B C.C D.D
7.能将硝酸银、碳酸钠、氯化钾三种溶液鉴别出来的试剂是
A.铜丝 B.硝酸钠的溶液 C.稀盐酸 D.氢氧化钠溶液
8.推理是学习化学的重要方法,下列推理正确的是
A.氢氧化铜和氢氧化钠都含有OH-,都能使无色酚酞溶液变红
B.氧气是由氧元素组成的,所以制取氧气的反应物一定含有氧元素
C.向某固体中加入稀盐酸有气泡产生,说明该物质中含有碳酸根离子
D.中和反应一定有盐和水生成,所以有盐和水生成的反应一定是中和反应
9.下列除去CaCO3中少量CaCl2的方法中,正确的是
A.高温煅烧 B.稀盐酸 C.稀硫酸 D.水
10.逻辑推理是化学常用的思维方法,下列逻辑推理正确的是
A.点燃氢气之前需要验纯,则点燃可燃性气体之前都需要验纯
B.活泼金属能与稀酸反应放出气体,则能与稀酸反应放出气体的物质一定是活泼金属
C.单质由同一种元素组成,则由同一种元素组成的物质一定是单质
D.水和过氧化氢的组成元素相同,则两者的化学性质相同
二、判断题
11.向氢氧化钠溶液中加入盐酸后,混合溶液的温度升高( )
12.NaOH和KOH都是强碱,二者都能与CuSO4溶液反应生成蓝色沉淀( )
13.碳酸钾和盐酸发生的反应是中和反应( )
14.氧化铝和稀硫酸反应,固体逐渐溶解,溶液变为浅绿色( )
15.紫色石蕊固体,放入氯化氢气体中,紫色固体变红( )
三、填空题
16.物质的结构决定性质,性质反映结构。据此回答下列问题。
(1) 氢氧化钠溶液(NaOH)和氢氧化钠溶液[Ca(OH)2]具有相似的化学性质,原因是它们在解离时都产生了_____。
(2) 氢氧化钠溶液和氢氧化钙溶液,为鉴别它们,小柯设计了如图四种方案(每种方案的两支试管中事先分别加入等量的上述两种碱),其中可行的方案有_____(填字母),发生反应的化学方程式为_____,该反应的基本类型是_____。
17.请回答下列问题。
(1)实验课上小明同学把生锈的铁钉放入稀盐酸中,最先看到的现象是_____,请用相应的化学方程式表示应的化学方程式表示________,过一会看到有无色气泡冒出,请用相应的化学方程式表示_______。
(2)课后清洗仪器时,他发现溶液变成浅绿色 则此时溶液中的溶质一定有_____(写物质名称)。
18.如图是某同学学习了稀盐酸的化学性质绘制的知识网络图,其中X与图中所给物质的类别不同,结合此图回答下列问题:
(1)反应①中石蕊溶液变为_________色.
(2) 反应③的化学方程________________。
(3)图中只生成盐和水的反应有_________(填序号)。
(4)若X溶液既能跟稀盐酸反应,又能跟Ca(OH)2。反应,则X可能是(BaCl2、CuSO4、NaCO3)中的一种物质:写出其与氯化钙发生反应的化学方程式: ___________ 。
19.在宏观、微观和符号之间建立联系是化学学习的特点。
(1)在水、铜和氯化钠3种物质中,由离子构成的是(用化学式表示)_______。
(2)下图为某一反应的微观示意图。下列叙述正确的是( )
A.该反应中原子个数变少
B.该反应前后分子个数不变
C.该反应前后元素的化合价有变化
D.该反应中含氢元素的化合物有2种
E.该反应基本类型属于复分解反应
(3)上图是某反应的微观示意图。从微观粒子变化的角度分析该反应的实质是_______。
20.依据所学知识回答问题
(1)某NaCl溶液中不慎混有少量的Na2CO3杂质,可选用加适量的________________除去;
(2)鉴别K2SO4和(NH4)2SO4两种化肥常用的试剂是_________________。
四、综合应用题
21.英国《独立报》曾评出改变世界的101个发明,中国古代四大发明赫然在列,造纸术就是其中之一、一种现代造纸流程如图所示。
(1)纸的主要成分是纤维素,纤维素属于营养物质中的______类。纤维素组成用(C6H10O5)n表示,___(填“属于”或“不属于”)有机高分子化合物,其中碳、氢元素的质量比为____。废办公用纸属于______(填“可回收”或“不可回收”)垃圾。
(2)烧碱、纯碱能与树、竹、草中的油脂作用。生活中用洗洁精洗油污,属于______现象。
(3)步骤2中捣碎的目的是______;步骤3中操作a的名称是______,此操作中常用玻璃棒,作用是______。
(4)经检测甲造纸厂废液中含有一定量的碳酸钠,可向废液中加入稀硫酸至不再产生______(填现象)后待排放,环境监测员常用______检测废液的pH,确认是否达标。
(5)经检测,乙造纸厂废液中含有一定量的NaOH,NaOH的质量分数为4%,现用H2SO4的质量分数为9.8%的废硫酸10t将其处理至中性,可以处理的废液质量是______?(写出计算过程)
22.海水中的化学
(1)海水中含有较多的硫酸钠。硫酸钠是制造纸浆、燃料稀释剂,医药用品等的重要原料。某硫酸钠粗品中含有少量的硫酸钙、硫酸镁,实验室进行提纯的流程如下:
回答下列问题:
①用氢氧化钠和碳酸钠除杂时,反应的化学方程式分别为_____________________。
②氢氧化钠和碳酸钠如果添加过量了,可在滤液中加入适量__________________溶液除去。
③“后续处理”的主要操作是蒸发,为了获得纯净的硫酸钠,应蒸发至__________(填序号)。
A完全蒸干时停止加热
B有大量固体析出时停止加热,利用余热蒸干
C有大量固体析出时停止加热,过滤弃去剩余的少量溶液
④已知硫酸钠的溶解度随温度变化的曲线如图6所示。40℃时,硫酸钠的溶解度为_____。将40℃时的该饱和溶液升高温度至90℃,观察到的现象是________________________。
(2)利用苦卤制取镁,主要流程如图:
步骤II中的试剂a是____________。步骤Ⅲ中反应的化学方程式是___________。
(3)采用氨碱法生产纯碱,主要流程如图:
①上述I、II两个步骤总反应的化学方程式是__________________。
②从步骤Ⅱ过滤后得到碳酸氢钠,近日,一则《重大突破!癌细胞,竟被中国医生用小苏打“饿”死了》的新闻在网络上热传:研究人员用小苏打来去除肿瘤内的氢离子,就可破坏乳酸根和氢离子的协同作用,从而快速有效地杀死处于葡萄糖饥饿或缺乏的肿瘤细胞。请你用一个化学反应证明该研究成果的科学性__________________(用化学方程式表示)。当然,科学原理如何转换到临床上来,还会是一个很难的跨越。
③最后得到的纯碱中若含有少量小苏打,应怎样除去?请写出所用方法或试剂_______。
23.食盐是一种重要的化工原料。请回答下列问题。
(1)请完善实验室除去粗盐中泥沙等难溶性杂质的实验步骤。
①操作Ⅰ所用的玻璃仪器有:烧杯、玻璃棒和____。
②在蒸发过程中,待___时,停止加热,利用余热将滤液蒸干。
(2)由于粗盐中含有少量MgCl2、CaCl2、Na2SO4等杂质,不能满足化工生产的要求,因此必须将粗盐进行精制。流程如下图。
①加入稍过量的Na2CO3溶液除了能除去粗盐中的CaCl2外,它还有一个作用是____(用化学方程式表示)。
②通过操作Ⅲ所得滤液中的溶质有____(用化学式表示)。
(3)若有溶质质量分数为10%的氯化钠不饱和溶液100 kg,要将其变成20 ℃时氯化钠的饱和溶液,以满足化工生产的需要,可采用的最简便方法是____。已知:20 ℃时氯化钠的溶解度为36g。
参考答案:
1.D
2.B
3.C
4.C
5.B
6.B
7.C
8.B
9.D
10.A
11.正确
12.正确
13.错误
14.错误
15.错误
16. OH- B Na2CO3+Ca(OH)2=CaCO3↓+2NaOH 复分解反应
17.(1) 铁锈逐渐减少,溶液由无色变成黄色 Fe2O3+6HCl=2FeCl3+3H2O Fe+2HCl═FeCl2+H2↑
(2)氯化亚铁
18. 红 2HCl+Ca(OH)2=CaCl2+2H2O ③⑤ Na2CO3+CaCl2=CaCO3↓+2NaCl
19. NaCl CD H+和OH-结合生成H2O分子
20.(1)盐酸(合理均可)
(2)熟石灰(合理均可)
21.(1) 糖类 属于 36:5 可回收
(2)乳化
(3) 增大反应物的接触面积 过滤 引流
(4) 气泡 pH试纸或pH计
(5)20t
解:设处理废液的质量为x。
x=20t
答:可处理20t。
22. MgSO4+2NaOH=Mg(OH)2↓+Na2SO4,CaSO4+Na2CO3=CaCO3↓+Na2SO4 稀硫酸 C 50g 有硫酸钠固体析出 稀盐酸 MgCl2Mg+Cl2↑ NH3+CO2+H2O+NaCl═NaHCO3+NH4Cl NaHCO3+HCl=NaCl+CO2↑+H2O 加热固体
23. 漏斗 蒸发皿中出现较多固体时 BaCl2 + Na2CO3 = BaCO3↓+ 2NaCl Na2CO3、NaCl 、NaOH 加入22.4kg氯化钠固体
初中化学仁爱版九年级 下册实验6 酸、碱、盐的化学性质课后复习题: 这是一份初中化学仁爱版九年级 下册实验6 酸、碱、盐的化学性质课后复习题,共13页。试卷主要包含了选择题,判断题,综合应用题等内容,欢迎下载使用。
高分突破07 酸、碱、盐的化学性质和复分解反应的探究-备战中考化学实验探究题高分突破【解析版+原卷版】: 这是一份高分突破07 酸、碱、盐的化学性质和复分解反应的探究-备战中考化学实验探究题高分突破【解析版+原卷版】,文件包含高分突破07酸碱盐的化学性质和复分解反应的探究-备中考化学实验探究题高分突破解析版docx、高分突破07酸碱盐的化学性质和复分解反应的探究-备战中考化学实验探究题高分突破原卷版docx等2份试卷配套教学资源,其中试卷共84页, 欢迎下载使用。
微专题一 酸、碱、盐的化学性质与转化 同步练习2021-2022 鲁教版 化学九年级 全一册: 这是一份微专题一 酸、碱、盐的化学性质与转化 同步练习2021-2022 鲁教版 化学九年级 全一册,文件包含微专题一酸碱盐的化学性质与转化同步练习学生版2022-2023鲁教版化学九年级全一册doc、微专题一酸碱盐的化学性质与转化同步练习教师版2022-2023鲁教版化学九年级全一册doc等2份试卷配套教学资源,其中试卷共20页, 欢迎下载使用。

