【期末全复习】人教版(2019)高一地理必修第一册-期末综合测试卷02
展开期末综合测试卷02
一、单选题
(2021·广东实验中学高一期中)2019年1月3日,“嫦娥”四号探测器在月球背面成功着陆并开始实施月球探测和月基低频射电天文观测。据此完成下面小题。
1.对“嫦娥”四号运行干扰较大的太阳活动是( )
A.磁暴 B.黑子 C.耀斑 D.太阳风
2.与正面相比,在月球背面进行天文观测的最大优势为( )
A.离观测目标近 B.地球电磁环境干扰弱 C.气象条件适宜 D.太阳可见光影响较小
3.月球上一片荒凉,是因为( )
A.距离太阳太远,温度太低 B.所处位置不安全,易受撞击
C.地球阻挡,太阳光照较少 D.质量和体积太小,没有大气
(2021·广东实验中学高一期中)太阳辐射以平行光线的形式直接投射到地面上,称为太阳直接辐射。下图为贵州贵阳和新疆塔中(塔里木盆地中部)太阳直接辐射的年变化。读图,据此完成下面小题。
4.塔中春、秋季太阳直接辐射差异大,秋季高的主要原因是( )
A.正午太阳高度较大 B.白昼时间较长 C.阴雨天气少 D.风沙天气少
5.塔中和贵阳太阳直接辐射差异明显,其主要影响因素是( )
A.地形 B.水文 C.地势 D.气候
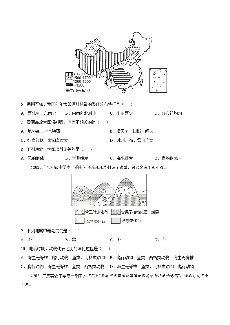
(2021·重庆·高一期中)下图是中国年太阳辐射分布图,读图,据此完成下面小题。
6.据图可知,我国的年太阳辐射总量的整体分布特征是( )
A.西北多,东南少 B.由南向北减少 C.东多西少 D.分布较均匀
7.青藏高原太阳辐射强,原因不相关的是( )
A.地势高,空气稀薄 B.晴天多,日照时间长
C.纬度较低,太阳高度大 D.冰川广布,雪山连绵
8.下列现象与太阳辐射无关的是( )
A.风的形成 B.岩浆喷发 C.海水蒸发 D.煤的形成
(2021·广东实验中学高一期中)读某地地质剖面示意图,据此完成下面小题。
9.下列地层中最老的的是( )
A.① B.② C.③ D.④
10.地质时期,动物化石经历的演化过程是( )
A.海生无脊椎—爬行动物—鱼类、两栖类动物 B.爬行动物—鱼类、两栖类动物—海生无脊椎
C.爬行动物—海生无脊椎—鱼类、两栖类动物 D.海生无脊椎—鱼类、两栖类动物—爬行动物
(2021·广东实验中学高一期中)下图为“某季节我国东部沿海地区高空等压面示意图”。据此完成下面小题。
11.有关①②③④四地空气流动状况,正确的是( )
A.③—①—②—④—③ B.①—③—④—②—①
C.①—②—③—④—① D.④—②—③—①—④
12.下列说法正确的是( )
A.此时可能是白天 B.此时可能是夜晚
C.甲乙两地气压值相等 D.甲地气压低压乙地
(2021·山东·肥城市教学研究中心高一期中)如下图示意某一等高面。M、N为等压线,其气压值分别为PM、PN,M、N之间的气压梯度相同。①~⑧是只考虑水平受力,不计空气垂直运动时,O点空气运动的可能方向。据此完成下面小题。
13.若此图表示北半球,PM>PN,则O点风向为( )
A.②或⑥ B.⑥或⑦ C.④或⑧ D.③或④
14.若此图表示高空等高面,PM<PN,则O点风向为( )
A.③或⑦ B.②或⑧ C.③或④ D.⑥或⑦
(2021·福建·厦门双十中学高一期中)潮汐发电与普通水力发电原理类似,在潮水流入或流出大坝时,利用两侧水位差,推动发电机组进行发电。下图为浙江江厦潮汐实验电站发电示意图,完成下面小题。
15.与太阳能相比,利用潮汐能发电的突出优点是( )
A.清洁无污染 B.建设成本低
C.供能较稳定 D.技术难度小
16.若图中水位一表示靠近海洋一侧的水位,水位二表示靠近陆地一侧的水位,则图中所示时间段内该地( )
A.海滨浴场游泳安全 B.船舶靠港速度较快
C.沿海滩涂水位上涨 D.利于赶海收获颇丰
(2021·四川·雅安中学高二期中)北疆阿尔泰山和准噶尔盆地以西山地的河流,常在4~6月发生洪水灾害,其特征为“一日一峰”,白天流量很大,夜晚消退。结合材料,回答下面小题。
17.此类洪水的直接补给水源为( )
A.大气降水 B.季节性积雪融水
C.冰川融水 D.湖泊决堤
18.“一日一峰”反映的当地环境特征是( )
A.气温日变化大 B.降水日变化大 C.冰雪融化快 D.自然灾害多
(2021·云南省玉溪第一中学高一期中)昆明市石林风景区被联合国文教科评为“世界地质公园”,“世界自然遗产风光”。是首批国家级重点风景名胜区之一、国家5A级旅游景区和全国文明风景旅游区。据此完成下面小题。
19.塑造石林景观的主要外力作用是( )
A.海浪侵蚀 B.流水溶蚀 C.风力侵蚀 D.风力沉积
20.下图中地貌景观与石林景观成因一致的是( )
A. B.
C. D.
(2021·云南省玉溪第一中学高一期中)下图为河流不同河段河床横断面示意图,据此完成下面小题。
21.A河段河流地貌常表现为“V”型峡谷,其形成的主要原因是( )
①地势落差大,河流侵蚀作用强②河流以向下侵蚀为主,河床不断加深
③该河段落差小,容易被侵蚀④该河段降雨集中,地表径流带来泥沙堆积所致
A.①② B.②③ C.①④ D.①③
22.关于河流地貌的形成和分布,表述正确的是( )
A.在BC河段,容易形成曲流 B.在BC河段越靠近上游堆积物的颗粒越小
C.河流中下游都会形成冲击平原 D.冲积扇形成在支干流交汇处
(2021·浙江温州·高一期中)2021年10月7日21时41分,在山脉连绵的日本千叶县(35.5°N,140.15°E)沿海发生了6.1级地震,震源深度60km。完成下面小题。
23.该次地震的震源位于( )
A.地壳 B.岩石圈 C.软流层 D.莫霍面
24.该次地震最可能引发的自然灾害是( )
A.滑坡 B.山洪 C.泥石流 D.火山喷发
25.当地震发生时,下列做法不正确的是( )
①在室内,躲到大房间内②在室内,用棉被护住头部③在室外,避开高大建筑④在室外,尽量躲到大树上
A.①② B.②③ C.①④ D.③④
二、综合题
26.(2021·四川·遂宁中学高一期中)甲图示意某地区热力作用下等高面与等压面关系,乙图示意城郊热力环流。阅读图文材料,回答下列问题。(12分)
(1)甲图中A、B两地,气温较高的是____地,可能出现阴雨天气的是____地,气温日较差较大的是____地。
(2)A、B、C、D四点的气压由高到低排列的顺序是____。若B为南极点,AB相距1100km,则AB之间吹____风(填风向)。
(3)D点比B点的气温____(填“高”或“低”),原因是____。
(4)请在乙图中的四条短线上用箭头画出大气的流动方向____。
(5)依据热力环流的原理,该市的火电厂应合理布局在①②两处中的____处(填图中数字序号),理由是____
27.(2021·黑龙江·高一期中)新月形沙丘又叫移动沙丘,下图为新月形沙丘等高线图及示意图。读图完成下列小题。(10)
(1)图示地区的盛行风向是________,新月形沙丘的陡坡是________(填字母)
(2)该地貌是________作用形成的,所在地区的自然环境特征表现为________。
(3)新月形沙丘的危害________。
(4)新月形沙丘广泛分布于我国下列哪个地区( )
A.柴达木盆地 B.四川盆地 C.东北平原 D.塔里木盆地
(5)下列与新月形沙丘成因一致的地貌是( )
A.黄土高原 B.风蚀蘑菇 C.喀斯特地貌 D.冰碛湖
28.(2021·全国·高一单元测试)阅读材料,完成下列问题。(10分)
材料:塔里木盆地东端的罗布泊,是塔里木河等河流汇集之地,曾为中国第二大咸水湖,全年盛行东北风,现已干涸,仅为大片盐壳,呈现灰白色。下图右侧分别为我国A、B、C三地土壤景观图。
(1)土壤是反映自然环境整体性的一面镜子,形成土壤的最活跃因素是____,A位于我____(填三大自然区名称),该地经过人类改造,形成肥沃的耕作性土壤是____。
(2)从地理环境整体性角度分析B地土壤有机质含量高的原因。
(3)C为罗布泊,从地理位置角度说明罗布泊盐壳形成的原因。
(4)红壤的肥力、酸碱度和疏松程度不利于农作物生长,为了实现当地农村经济的可持续发展,农民可采取的改良措施有( )
①大力推广秸秆还田 ②大量施用化肥 ③增施熟石灰 ④掺沙
A.①②③ B.①③④ C.②③④ D.①②④
29.(2021·福建·浦城县教师进修学校高一期中)阅读图文材料,回答下列问题。
(18分)
材料一 据国家地震台网测定,北京时间2015年11月23日5时2分,在青海省海北藏族自治州(38.0°N,100.4°E)发生里氏5.2级地震,震源深度约10km。
材料二 图甲为我国大陆部分地壳等厚度线图,图乙为地震波在地球内部传播速度图。
(1)为探测莫霍界面的情况,在海北藏族自治州和上海同时进行了地震波测定,与海北藏族自治州相比,上海从莫霍界面传至地表用时较____。
(2)黄河口凹陷油气勘察是采用三维地震勘探技术,根据地震波传播原理,在通过含油层时,传播速度发生明显变化的主要是横波。下列四幅地震波示意图中表示有储油构造的是( )。
A.A B.B C.C D.D
(3)海北藏族自治州受灾的居民先感觉到____,再____。
(4)图乙中B为____波,请说明判断依据____。
(5)指出甲图中该区域地壳厚度大致分布规律____,根据我国大陆部分地壳等厚度线图可以推断出,此次青海海北藏族自治州地震的震源位于____(填地壳、地幔或地核)。
(6)图甲中M和N的数值可能依次是( )
A.4139 B.4337 C.4236 D.4038
(7)图乙中A波突然消失处的界面名称为____界面。
【期末模拟试卷】人教版(2019)地理必修第一册——期末备考测试卷02: 这是一份【期末模拟试卷】人教版(2019)地理必修第一册——期末备考测试卷02,文件包含期末模拟试卷人教版2019地理必修第一册期末备考测试卷02解析版doc、期末模拟试卷人教版2019地理必修第一册期末备考测试卷02原卷版doc等2份试卷配套教学资源,其中试卷共31页, 欢迎下载使用。
【期末全复习】人教版(2019)高一地理必修第一册-期末综合测试卷03: 这是一份【期末全复习】人教版(2019)高一地理必修第一册-期末综合测试卷03,文件包含期末全复习人教版2019高一地理必修第一册-期末综合测试卷03解析版docx、期末全复习人教版2019高一地理必修第一册-期末综合测试卷03原卷版docx等2份试卷配套教学资源,其中试卷共24页, 欢迎下载使用。
【期末全复习】人教版(2019)高一地理必修第一册-期末综合测试卷01: 这是一份【期末全复习】人教版(2019)高一地理必修第一册-期末综合测试卷01,文件包含期末全复习人教版2019高一地理必修第一册-期末综合测试卷01解析版docx、期末全复习人教版2019高一地理必修第一册-期末综合测试卷01原卷版docx等2份试卷配套教学资源,其中试卷共23页, 欢迎下载使用。

