山东省济南市莱芜区2021-2022学年八年级下学期期末考试物理模拟试题
展开2022年山东省济南市莱芜区八年级(下)期末考试
物理模拟试卷
一.选择题(共10小题)
1. 下列物体,处于平衡状态的是( )
A. 在轨运行的地球同步卫星 B. 自由下落的苹果
C. 拔河比赛处于僵持状态时的绳子 D. 沿光滑斜坡滚下的小球
【答案】C
【解析】
【详解】A.在轨运行的地球同步卫星做圆周运动,运动方向不断改变,不是平衡状态,故A不符合题意;
B.自由下落的苹果,速度越来越快,故不是平衡状态,故B不符合题意;
C.拔河比赛处于僵持状态时的绳子,此时保持静止不动,则绳子处于平衡状态,故C符合题意;
D.沿着光滑斜坡滚下的小球,速度越来越快,故不是平衡状态,故D不符合题意。
故选C。
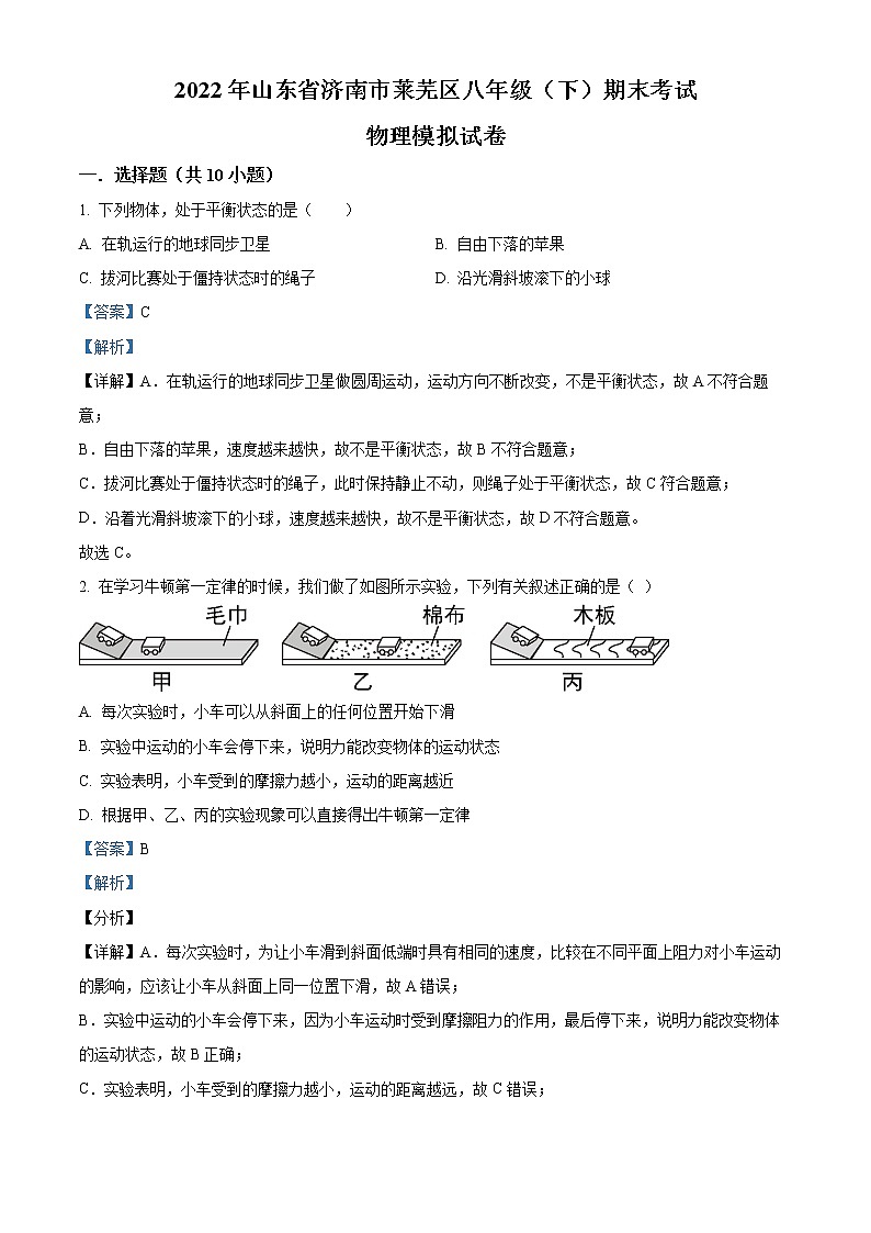
2. 在学习牛顿第一定律的时候,我们做了如图所示实验,下列有关叙述正确的是( )
A. 每次实验时,小车可以从斜面上的任何位置开始下滑
B. 实验中运动的小车会停下来,说明力能改变物体的运动状态
C. 实验表明,小车受到的摩擦力越小,运动的距离越近
D. 根据甲、乙、丙的实验现象可以直接得出牛顿第一定律
【答案】B
【解析】
【分析】
【详解】A.每次实验时,为让小车滑到斜面低端时具有相同的速度,比较在不同平面上阻力对小车运动的影响,应该让小车从斜面上同一位置下滑,故A错误;
B.实验中运动的小车会停下来,因为小车运动时受到摩擦阻力的作用,最后停下来,说明力能改变物体的运动状态,故B正确;
C.实验表明,小车受到的摩擦力越小,运动的距离越远,故C错误;
D.根据甲、乙、丙的实验现象的基础上,进一步的推理,可以得出牛顿第一定律,故D错误。
故选B。
3. 如图所示的实例中,属于利用大气压的是( )
A. 站在黄线外候车 B. 水坝上窄下宽
C. 吸盘式挂钩 D. 排水管的U形排水管
【答案】C
【解析】
【详解】A.高速列车驶过时,列车附近的空气流速变大,压强变小,人外侧的大气压会把人推向火车,造成安全事故,故乘客应站在黄线外候车,与大气压无关,故A不符合题意;
B.由于液体的压强随深度的增加而增大,河水的深度越深压强越大,为了大坝的坚固,下面必须修的宽一些,与大气压无关,故B不符合题意;
C.把吸盘紧压在光滑的墙上,把吸盘内的空气排出,大气压就把吸盘紧压在了墙上,在钩上可以挂衣服,利用了大气压,故C符合题意;
D.排水管的 U 形“反水弯”利用了连通器原理,与大气压无关,故D不符合题意。
故选C。
4. 如图所示的装置中,甲、乙两个开口处安装了松紧程度相同的橡皮膜,橡皮膜处于平整状态,当鼓风机向右吹入空气(风)之后,橡皮膜形变情况符合实际的是选项中( )
A. B.
C. D.
【答案】B
【解析】
【详解】根据流体流速与压强的关系,流体流速越大的地方,压强越小。当鼓风机向右吹入空气(风)之后,橡皮膜上方空气流速大,压强小,由于压强差,甲乙两处橡皮膜均向上凸,又因为乙处为流线型,此处空气流速更大,压强更小,内外压强差更大,向上凸得更明显。
A.甲乙两处橡皮膜均向下凸,故A不符合题意;
B.甲乙两处橡皮膜均向上凸,且乙处橡皮膜向上凸得更明显,故B符合题意;
C.甲处橡皮膜向下凸,乙处橡皮膜向上凸,故C不符合题意;
D.甲处橡皮膜均向上凸,乙处橡皮膜向下凸,故D不符合题意。
故选B。
5. 沾上灰尘的衣服,用手轻轻拍打一下,就干净多了。小刚用下面的四句话解释了这一过程
①灰尘与衣服分离落向地面,衣服变干净了。
②一手拿着沾有灰尘的衣服,用另一只手轻轻拍打。
③灰尘由于惯性,继续保持原来的静止状态。
④衣服受力后运动状态发生改变,由静止变为运动。
这四句话最合理的排列顺序是( )
A. ②③④① B. ③①④② C. ④①②③ D. ②④③①
【答案】D
【解析】
【分析】
【详解】一手拿着沾有灰尘的衣服,用另一只手轻轻拍打,衣服由于受到手的作用力由静止变为运动,而衣服上的灰尘由于惯性要保持原来的静止状态,灰尘和衣服就会分离,由于重力的作用就会落下来。故这四句话最合理的排列顺序是②④③①。
故选D。
6. 下列关于浮力的说法,不正确的是( )
A. 浸在液体里的物体受到浮力,在空气中的物体也受浮力
B. 浸在液体里的物体受到的浮力大小与物体的密度有关
C. 物体浸在液体将受到浮力作用,但物体受地球的重力不变
D. 铁球浸没水里缓慢下沉时,铁球所受浮力不变
【答案】B
【解析】
【详解】A.浸在液体里或气体中的物体都会受到液体或气体对其上下表面的压力差,所以浸在液体或气体里的物体都受到浮力,故A正确,不符合题意;
B.根据F浮=ρ液gV排可知,物体所受浮力大小与液体密度和排开液体的体积有关,与物体的密度无关,故B错误,符合题意;
C.在同一个地点,物体受到的重力只与质量有关,自身重力的大小与物体所受的浮力无关,虽然物体浸在液体将受到浮力作用,但物体受地球的重力大小不变,故C正确,不符合题意;
D.铁球浸没在水里缓慢下沉时,铁球排开水的体积不变,则所受浮力不变,故D正确,不符合题意。
故选B。
7. 人体中有多个杠杆,如图所示的几个人体杠杆中,属于费力杠杆的是( )
A. a、c B. a、b C. c、d D. b、d
【答案】A
【解析】
【详解】托铁球、举哑铃时,动力臂小于阻力臂,属于费力杠杆。踮起脚尖时,做俯卧撑时,动力臂大于阻力臂,属于省力杠杆。则属于费力杠杆的是a、c。故A正符合题意,BCD不符合题意。
故选A。
8. 2020年7月23日,我国用长征五号运载火箭成功发射了“天问一号”火星探测器。当火箭推动探测器加速上升时,下列有关探测器的能量说法中不正确的是( )
A. 探测器的重力势能和动能都增加
B. 探测器的动能和机械能都增加
C. 探测器的重力势能和机械能都增加
D. 探测器的重力势能增加,动能不变
【答案】D
【解析】
【详解】AD.探测器速度与高度增大,其重力势能和动能都增加,故A正确、D错误,A不符合题意、D符合题意;
B.探测器的动能和机械能(动能与重力势能之和)都增加,故B正确,B不符合题意;
C.探测器的重力势能和机械能(动能与重力势能之和)都增加,故C正确,C不符合题意。
故选D。
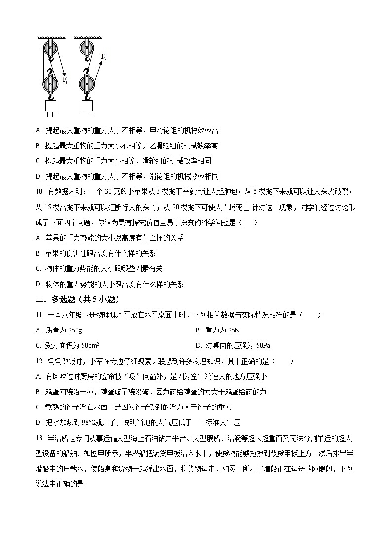
9. 用相同的滑轮和绳子分别组成如图所示的甲、乙两个滑轮组,绳子所能承受的最大拉力相同(F1=F2).不计绳重及摩擦,两装置匀速提升物体的重力最大时,则下列说法正确的是( )
A. 提起最大重物的重力大小不相等,甲滑轮组的机械效率高
B. 提起最大重物的重力大小不相等,乙滑轮组的机械效率高
C. 提起最大重物的重力大小相等,滑轮组的机械效率相同
D. 提起最大重物的重力大小不相等,滑轮组的机械效率相同
【答案】B
【解析】
【详解】甲滑轮由两段绳子承担,提升重物为G甲=2F-G动;乙滑轮由三段绳子承担,提升的重物G乙=3F-G动,动滑轮的重力相同,因此G乙大于G甲;机械效率,因为甲的重力小,因此甲的机械效率小,乙机械效率高.正确选B.
10. 有数据表明:一个30克的小苹果从3楼抛下来就会让人起肿包;从6楼抛下来就可以让人头皮破裂;从15楼高抛下来就可以砸断行人的头骨;从20楼抛下可使人当场死亡.针对这一现象,同学们经过讨论形成了下面四个问题,你认为最有探究价值且易于探究的科学问题是( )
A. 苹果的重力势能的大小跟高度有什么样的关系
B. 苹果的伤害性跟高度有什么样的关系
C. 物体的重力势能的大小跟哪些因素有关
D. 物体的重力势能的大小跟高度有什么样的关系
【答案】D
【解析】
【分析】
【详解】物体由于受到重力并处在一定高度时所具有的能,叫做重力势能。重力势能大小与物体的质量和所处的高度有关。由题意知,相同质量的小苹果,下落高度越大,危害程度越大,即对外做功越多,表示这个物体的能量越大。因此,最有探究价值且易于探究的科学问题是:物体的重力势能的大小跟高度有什么样的关系,D符合题意,ABC不符合题意,故选D。
二.多选题(共5小题)
11. 一本八年级下册物理课木平放在水平桌面上时,下列相关数据与实际情况相符的是( )
A. 质量为250g B. 重力为25N
C. 受力面积为50cm2 D. 对桌面的压强为50Pa
【答案】AD
【解析】
【详解】A.一本八年级物理书质量与一个苹果的质量相当,而一个苹果的质量约为250g,故物理课本约为250g,故A符合题意;
B.物理书所受的重力为
故B不符合题意;
C.物理书长约为26cm,宽约为17cm,故受力面积为
故C不符合题意;
D.对桌面的压强为
故D符合题意。
故选AD。
12. 妈妈做饭时,小军在旁边仔细观察。联想到许多物理知识,其中正确的是( )
A. 有风吹过时厨房的窗帘被“吸”向窗外,是因为空气流速大的地方压强小
B. 鸡蛋向碗沿一撞,鸡蛋破了碗没破,因为碗给鸡蛋的力大于鸡蛋给碗的力
C. 煮熟饺子浮在水面上是因为饺子受到的浮力大于饺子的重力
D. 把水加热到98℃就开了,说明当地的大气压低于一个标准大气压
【答案】AD
【解析】
【详解】A.有风吹过时厨房的窗帘被“吸”向窗外,是因为空气流速大的地方压强小的缘故,故A正确;
B.把鸡蛋向碗边用力撞,力的作用是相互的,碗也会给鸡蛋一个同样大小的作用力,所以鸡蛋破了,故B错误;
C.煮熟的饺子浮在水面上是因为浮力等于重力,不是大于,故C错误;
D.把水加热到98℃水就开了,说明水的沸点降低了,导致水的沸点降低的原因是当地的气压:气压降低,沸点降低;气压升高,沸点升高;故D正确。
故选AD。
13. 半潜船是专门从事运输大型海上石油钻井平台、大型舰船、潜艇等超长超重而又无法分割吊运的超大型设备的船舶.如图甲所示,半潜船把装货甲板潜入水中,使货物能够拖拽到装货甲板上方.然后排出半潜船中的压载水,使船身和货物一起浮出水面,将货物运走.如图乙所示半潜船正在运送故障舰艇,下列说法中正确的是
A. 半潜船是由密度比水小的实心材料制成的
B. 建造半潜船时内部一定留有很大体积的空舱
C. 装货前甲板处于下潜状态时比装载舰艇后浮出水面时受到的浮力大
D. 图乙中半潜船与舰艇的总质量一定大于甲图中半潜船的总质量
【答案】BC
【解析】
【详解】半潜船是专门从事运输大型海上石油钻井平台、大型舰船、潜艇等超长超重而又无法分割吊运的超大型设备的船舶,制造材料必须是强度高的材料,而强度高的材料其密度一般比水的密度大,比如钢铁、合金等,故A错误.
由题可知,半潜船把货物拖拽到装货甲板上方,使船身和货物一起浮出水面,由于它们总重很大,需要很大的浮力,为了增大可利用的浮力,建造半潜船时内部一定留有很大体积的空舱,故B正确.
装货前甲板处于下潜状态时比装载舰艇后浮出水面时,半潜船排开水的体积更大,根据F浮=ρ液gV排可知,下潜状态时比装载舰艇后浮出水面时受到的浮力大,故C正确.
甲图中半潜船装有压载水,图乙水舱中的水被全部排出.由C可知,浮力大小是F浮甲>F浮乙,两图中半潜船均漂浮,根据漂浮条件,浮力等于总重力,所以G甲总>G乙总,因为,所以m甲总>m乙总,故D错误.
答案为BC.
14. 2013年3月22日,迈阿密“皇冠赛”展开“女单”次轮角逐,中国金花李娜自澳网带伤坚持并获得亚军后首次重返赛场。关于此次比赛,下列有关物理现象中说法正确的是( )
A. 李娜挥拍击球时,网球加速向前飞去,说明力可以改变物体的运动状态
B. 网球在空中飞行时,由于受到重力和惯性力的作用将做曲线运动
C. 加速下落过程中的网球其重力势能逐渐减小,动能逐渐增加
D. 球在水平地面上滚动时,重力对网球做了功
【答案】AC
【解析】
【详解】A.李娜挥拍击球时,拍对球施加了力,网球加速向前飞去,运动状态发生了改变,说明力可以改变物体的运动状态,故A正确;
B.惯性是一种性质,网球在空中飞行时,由于惯性继续向前运动,又受到重力作用改变了球的运动状态,故将做曲线运动,故B错误;
C.加速下落过程中,网球高度减小,其重力势能逐渐减小,速度增大,动能逐渐增加,故C正确;
D.球在水平地面上滚动时,球在重力方向上没有通过距离,所以重力对网球没有做功,故D错误。
故选AC。
15. “赏中华诗词、寻文化基因、品生活之美”。关于诗句中涉及到的物理知识,下列说法正确的是( )
A. “水晶帘动微风起,满架蔷薇一院香”中“水晶帘动”说明力可以改变物体的运动状态
B. “无边落木萧萧下,不尽长江滚滚来”中的“落木萧萧下”是重力势能转化为动能
C. “悬崖勒马收缰晚”中的“收缰晚”是因为正在奔跑的马由于惯性很难立即停下来
D. “八月秋高风怒号,卷我屋上三重茅”中“风卷屋茅”是因为流速越大的地方压强越大
【答案】ABC
【解析】
【分析】
【详解】A.“水晶帘动”指水晶帘在微风(力)的作用下动了起来,即说明力可以改变物体的运动状态,故A正确;
B.落木下落过程中,质量保持不变,高度变小,重力势能变小,而落木的速度变大,其动能变大,故重力势能转化为动能,故B正确;
C.当马跑到悬崖边上时收缰,由于惯性,马要保持原来的运动状态继续前进,因此要提前收缰,故C正确;
D.风刮过屋顶,屋顶上空空气流速大,压强越小,屋内空气流速小,压强大,形成一个向上的压力差,从而形成“风卷屋茅”,故D错误。
故选ABC。
【点睛】本题考查古诗词中隐含的物理知识,体现了物理与语文知识的融合,能激发学生的爱国热情和民族自豪感。
三.填空题(共4小题)
16. 在中国空间站的“天宫课堂”上,物体的重力可以忽略不计。2022年3月23日宇航员王亚平在太空里扮演了一把物理老师,用我们可爱的“冰墩墩”给我们上了一课,只见王老师把“冰墩墩”向前一扔,“冰墩墩”并没有落下去,而是做______,这就是我们学过的______。
【答案】 ①. 匀速直线运动 ②. 牛顿第一定律
【解析】
【详解】[1][2]在中国空间站的“天宫课堂”上,物体的重力忽略不计,则“冰墩墩”不受力,“冰墩墩”离开手时是运动的,由牛顿第一定律可知:“冰墩墩”将保持匀速直线运动状态不变。
17. 如图是一起交通事故,两部同向行驶的汽车发生“追尾”。汽车B刹车后由于______仍撞到汽车A;观察汽车A的尾部向上翘起,说明力能够使物体发生______。
【答案】 ①. 惯性 ②. 形变
【解析】
【详解】[1]一切物体在任何情况下都具有惯性,因此汽车B刹车后由于惯性仍撞到了汽车A。
[2]汽车A的尾部向上翘起,说明力能够使物体发生形变。
18. 回答问题。
①2020新春之际出现了罕见的新型冠状病毒疫情,面对突如其来的灾害,举国上下,万众一心,科学防治。为了防止医生和病人之间病毒的交叉感染,在重症病房,医生穿上正压防护头套、防护服,该头套、防护服内气压______(选填“高于”或“低于”)病房内气压,从而有效防止空气中病毒侵害医护人员的健康。
②“怪坡”是一种奇妙的现象。科学工作者研究发现“怪坡”中沿“上坡”方向并不是越来越高,而是越来越低,它的“上坡”其实是下坡。在“怪坡”上,人骑在自行车上坡无需蹬车就可以加速冲上“怪坡”的坡顶,此过程中人和自行车的动能______(选填“增大”或“减小”)。
【答案】 ①. 高于 ②. 增大
【解析】
【详解】[1]防护服内气压应高于病房内气压,这样病房内的带菌空气就难以进入医生的防护服内,从而有效防止空气中病毒侵害医护人员的健康。
[2]人和自行车的质量不变,加速上坡,速度变大,动能增大。
19. 用8天就建成的武汉火神山医院,彰显出中国速度和坚强决心。如图所示,为了在最短的时间完成地面基础建设,上百台挖掘机同时工作,其目的是增大所有挖掘机总的______(选填“功”、“功率”或“机械效率”),挖掘机的前爪做得很尖是为了______对地面的压强(选填“增大”或“减小”)。
【答案】 ①. 功率 ②. 增大
【解析】
【详解】[1]建成一所医院做的有用功是相同的,为了减少做功的时间(缩短工期),根据可知,需要增大挖掘机的功率,所以,上百台挖掘机同时工作,其目的是增大所有挖掘机总的功率。
[2]根据知,挖掘机的前爪做得很尖,是为了在压力一定时,减小受力面积来增大压强。
四.作图题(共2小题)
20. 请在如图所示中O点画出处于下落时的篮球所受重力G的示意图。
【答案】
【解析】
【详解】下落时的篮球所受重力的方向竖直向下,作用点在其重心O,篮球所受重力G的示意图如下所示:
21. 如图所示,重为3牛的小球悬浮在盛水的杯中。请用力的图示法画出小球所受浮力。
【答案】
【解析】
【详解】小球悬浮在盛水的杯中,浮力等于重力,并且所受浮力的方向是竖直向上的.我们可以从重心开始竖直向上画一条带箭头的线段表示出浮力,选择合适的标度,并标出浮力大小,如图所示:
。
五.实验探究题(共3小题)
22. 小梦在“探究浮力的大小跟哪些因素有关”的实验中,提出如下猜想:
猜想1:浮力的大小可能与液体的密度有关;
猜想2:浮力的大小可能与物体的重力有关;
猜想3:浮力的大小可能与排开液体的体积有关。
(1)如图1所示,用手把饮料罐按入水中,饮料罐浸入水中越深,手会感到越吃力,这个事实可以支持以上猜想______(选填序号);
(2)分析比较图2甲中①②④⑥实验,发现浮力的大小与物体的重力______(选填“有关”或“无关”),这个过程需要控制铜块和铝块的______相同;
(3)分析比较实验序号______可验证猜想1;
(4)比较①③④三次实验是为了探究浮力的大小与______的关系,根据数据,可以得出实验结论______;
(5)分析①④⑤三次实验可知,铜块浸没在水中时受到的浮力为______N,且浸没在水中的物体所受浮力的大小与______无关。
【答案】 ①. 3 ②. 无关 ③. 体积 ④. ①④⑦ ⑤. 排开液体体积 ⑥. 在液体密度相同时,排开液体的体积越大,浮力越大 ⑦. 1 ⑧. 深度
【解析】
【详解】(1)[1]如图所示,用手把饮料罐按入水中,饮料罐浸入水中越深,它排开水的体积越大,而手会感到越吃力,则说明饮料罐受到的浮力增大,可以证明浮力大小与物体排开液体体积有关,即验证猜想3。
(2)[2][3]铜块受到的重力为G铜=9N,铝块受到的重力为G铝=2.8N,重力不相等;根据称重法,由①、④知铜块受到的浮力为
F铜浮=F1-F4=9N-8N=1N
由②、⑥知铝块受到的浮力为
F铝浮=F2-F6=2.8N-1.8N=1N
浮力相等,所以物体受到的浮力大小与物重无关,根据控制变量法的要求,在探究时,需要控制铜块、铝块的体积相同。
(3)[4]要验证猜想1,即验证浮力的大小可能与液体的密度有关,需要控制排开液体的体积相同、物体的种类相同,改变液体的密度,实验①④⑦符合题意。
(4)[5][6]比较①③④三次实验知液体的密度相同,排开液体的体积不相同,弹簧测力计的示数不相同,物体受到的浮力不同,这是为了探究浮力的大小与排开液体的体积的关系;根据①③④三此实验数据可知:在液体密度相同时,排开液体的体积越大,浮力越大。
(5)[7][8]根据称重法,由①、④和①、⑤知铜块受到的浮力都为1N;比较①④⑤三次实验可知,液体的密度相同,排开液体的体积也相同,液体的深度不同,但浮力相同,故比较①④⑤三次实验可知,浸没在水中的物体所受浮力的大小与深度无关。
23. 同学们通过实验探究“影响滑动摩擦力大小的因素”。
(1)小明的操作如甲图所示,他操作的错误是______;纠正错误后,应拉动弹簧测力计使木块做______运动。若在木块上再放一个砝码,则木块运动时受到的滑动摩擦力将______(选填“变大”、“变小”或“不变”);
(2)小高将木块沿竖直方向截去一半后,测得木块所受的滑动的摩擦力变为原来一半。他由此得出:滑动摩擦力的大小随接触面积的减小而减小。你认为他的探究过程中存在的问题是______;
(3)小娟实验时,先在竖直方向上对弹簧测力计调零,然后用弹簧测力计拉着物体沿水平方向做匀速直线运动,则测出的摩擦力______实际摩擦力(选填“大于”、“等于”或“小于”)。乙图中弹簧测力计的示数是______N。
【答案】 ①. 没有水平拉动测力计 ②. 匀速直线 ③. 变大 ④. 没有保持压力不变 ⑤. 小于 ⑥. 2.2
【解析】
【详解】(1)[1]如图,弹簧测力计没有水平拉动木块,即使木块进行匀速直线运动,木块受到的拉力和滑动摩擦力也不是平衡力,因为它们不在同一直线上。
[2]要使滑动摩擦力等于弹簧测力计的示数,弹簧测力计要水平拉动木块,使木块在水平面上进行匀速直线运动。
[3]若在木块上再放一个砝码,增大了压力,则木块运动时受到的滑动摩擦力将变大。
(2)[4]木块截去一半后,其压力和接触面积都变为原来的一半,没有保持压力大小不变,而摩擦力的大小与压力大小有关,故小高得出的结论是错误的。
(3)[5]因为弹簧受自身重力的作用,所以当在竖直方向上对弹簧测力计调零后,再在水平方向上测拉力的大小,指针的位置不在零刻度,会有一定的回缩,至使所测出的摩擦力小于实际摩擦力的大小。
[6]由图知,弹簧测力计的分度值是0.2N,测力计的示数为2.2N。
24. 在探究“杠杆的平衡条件”实验中,所用的实验器材有:杠杆、支架、弹簧测力计、刻度尺、细线和质量相同的钩码若干个(每个钩码重为)。
(1)实验前,若杠杆在如图甲所示位置静止时,处于______(选填“平衡”或“非平衡”)状态,为使图甲的杠杆在水平位置平衡,则应将平衡螺母向______调节;
(2)杠杆平衡后,在图乙所示的A位置挂上3个钩码,可在B位置挂上______个钩码,使杠杆在水平位置平衡;平衡后,若将两端同时减去一个钩码,杠杆会______(选填“顺时针”或“逆时针”)旋转;
(3)小明取走悬挂在点的钩码,改用弹簧测力计在点位置竖直向下拉,当杠杆在水平位置平衡时,弹簧测力计的示数是______。保持弹簧测力计悬挂点不变,使其拉力方向斜向右下方,如图丙所示,仍使杠杆水平平衡,弹簧测力计示数______(选填“变大”“变小”或“不变”)。
【答案】 ①. 平衡 ②. 右 ③. 2 ④. 逆时针 ⑤. 1 ⑥. 变大
【解析】
【分析】
【详解】(1)[1][2]杠杆停在如图甲所示的位置,保持静止状态,杠杆处于平衡状态;要使杠杆在水平位置处于平衡状态,应将平衡螺母向右调节,使杠杆在水平位置保持平衡。
(2)[3]设一格为L,一个钩码重G,则有
3G×2L=nG×3L
n=2,故应在B处挂2个钩码。
[4]平衡后,若将两端同时减去一个钩码,则有
2G×2L>G×3L
则杠杆会发生逆时针转动。
(3)[5]由杠杆的平衡条件可知
3×0.5N×2L=F×3L
则弹簧测力计的示数为F=1N。
[6]弹簧测力计拉力方向斜向右下方,仍然使杠杆在原来的位置平衡时,动力臂变小,阻力、阻力臂不变,根据杠杆平衡条件得,动力变大,弹簧测力计示数变大。
六.计算题(共2小题)
25. 2020年12月,豪驰新能源商用车项目“橙仕01”车型在济南市莱芜区顺利下线,该车型被称为快递小哥“专车”,快递小哥马强驾驶“橙仕01”外出送货,人车总重为10000N,马强驾驶汽车从快递站出发,沿水平公路以的速度匀速行驶了10min到达王红家,若汽车在公路上受的阻力为人车总重的0.05倍,取,通过计算回答:
(1)王红家距离快递站的路程是多少?
(2)此过程中汽车电动机做了多少功?
(3)汽车电动机的功率是多少?
【答案】(1)9000m;(2)4.5×106J;(3)7500W
【解析】
【分析】
【详解】解:(1)沿水平公路以的速度匀速行驶了10min到达王红家,则王红家距离快递站的路程
s=vt=15m/s×10×60s=9000m
(2)匀速行驶的过程中,汽车的牵引力等于阻力,故过程中汽车电动机的牵引力
F牵=f=0.05G=0.05×10000N=500N
此过程中汽车电动机做的功
W= F牵s=500N×9000m=4.5×106J
(3)汽车电动机的功率
P===7500W
答:(1)王红家距离快递站的路程是9000m;
(2)此过程中汽车电动机做的功为4.5×106J;
(3)汽车电动机的功率是7500W。
26. 我国自主研制的“海斗一号”完成首次万米海试与试验性应用任务,其下潜深度达到10907m。“海斗一号”潜水器的质量为22t,体积为30m3,海水密度ρ=1.03g/cm3。“海斗一号”下潜到海底1×104m的深度时,求:
(1)潜水器受到海水的压强;
(2)所承受的海水浮力;
(3)“海斗一号”需要在水舱中吸入海水超过多少吨才能顺利下潜?
【答案】(1)1.03×108Pa;(2)3.09×105N;(3)8.9
【解析】
【详解】解:(1)海水密度为
“海斗一号”下潜到海底10000米的深度时,受到海水的压强
(2)“海斗一号”浸没时排开海水的体积
则承受的海水浮力
(3)“海斗一号”自身的重力
浮力大于重力时,海斗一号”才能顺利下潜,所以需要在水舱中吸入海水的重力需超过
“海斗一号”需要在水舱中吸入海水质量需超过
答:(1)“海斗一号”下潜到海底10000米的深度时,潜水器受到海水的压强为1.03×108Pa;
(2)“海斗一号”所承受的海水浮力约为3.09×105N;
(3)“海斗一号”需要在水舱中吸入海水超过89吨才能顺利下潜。
山东省济南市莱芜区2023-2024学年下学期期末考试八年级物理试题: 这是一份山东省济南市莱芜区2023-2024学年下学期期末考试八年级物理试题,共6页。
[物理]山东省济南市莱芜区实验中学2024年中考物理模拟试题: 这是一份[物理]山东省济南市莱芜区实验中学2024年中考物理模拟试题,共7页。试卷主要包含了填写答题卡的内容用2B铅笔填写,提前 xx 分钟收取答题卡等内容,欢迎下载使用。
10,2024年山东省济南市莱芜区济南市莱芜实验中学中考模拟预测物理试题: 这是一份10,2024年山东省济南市莱芜区济南市莱芜实验中学中考模拟预测物理试题,共6页。

