人教部编版 (五四制)八年级下册(2018)第二单元写作 说明的顺序教案设计
展开《说明的顺序》
1课时
【教学目标】
1.结合学习过的说明文了解说明顺序的种类。
2.在写作中能够根据说明对象的特征,确定说明内容,安排适合的说明顺序。
3.学会仔细观察生活,查找相关资料,整合相关信息,培养科学严谨的表达习惯和负责任的写作态度。
【教学重点】
结合学习过的说明文了解说明顺序的种类。
【教学难点】
在写作中能够根据说明对象的特征,确定说明内容,安排适合的说明顺序。
【课前准备】
学生提前做好对某一处景物(场景)的观察,对重点事物做好观察记录。
【教学过程】
一、新课导入
谈话导入:一位去北京参加了夏令营的同学,一回到班上,就兴致勃勃地向同学们介绍他参观故宫的情景。东路、西路、外东路、外西路……怎么拐弯怎么走,路上的一些建筑……说了许多,越说越乱,急得出汗,同学们还是不明白故宫是什么样子。大家知道这是为什么吗?对,没有掌握好说明的顺序。
教师点拨:合理的说明顺序,有助于充分表现事物或事理本身的特征,也符合人们认识事物或事理的规律。
过渡:写说明性文章,在说明时怎样一步步把读者从“不明白”变成“明白”的呢?接下来我们就一起学习。
设计意图:以故事情境导入,激发学生学习兴趣。引导学生对说明顺序初步理解,为下面的学习做准备。
二、技法指导
1.技法回顾
我们学过的说明性文章都是我们学写说明文的范本,回顾学过的说明文,结合教材《说明的顺序》内容,总结要点及技法。
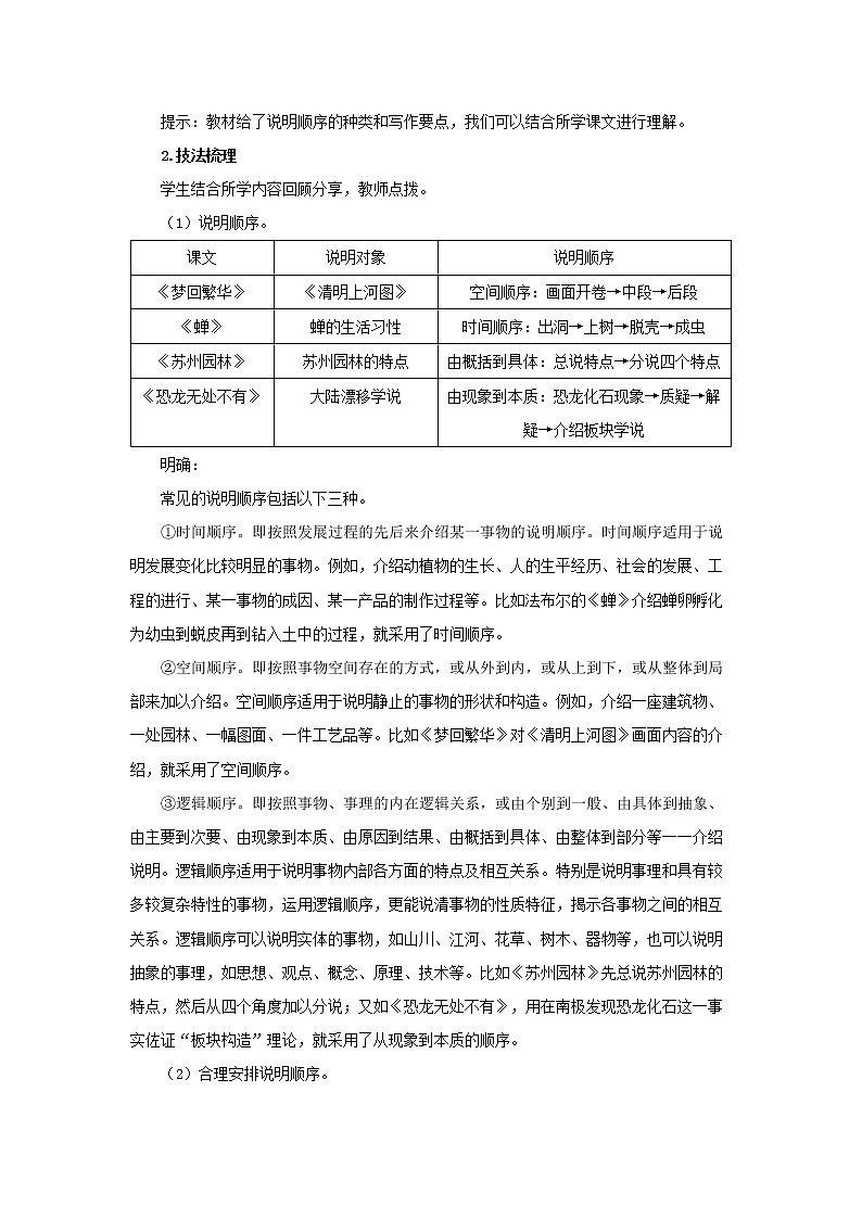
提示:教材给了说明顺序的种类和写作要点,我们可以结合所学课文进行理解。
2.技法梳理
学生结合所学内容回顾分享,教师点拨。
(1)说明顺序。
课文 | 说明对象 | 说明顺序 |
《梦回繁华》 | 《清明上河图》 | 空间顺序:画面开卷→中段→后段 |
《蝉》 | 蝉的生活习性 | 时间顺序:出洞→上树→脱壳→成虫 |
《苏州园林》 | 苏州园林的特点 | 由概括到具体:总说特点→分说四个特点 |
《恐龙无处不有》 | 大陆漂移学说 | 由现象到本质:恐龙化石现象→质疑→解疑→介绍板块学说 |
明确:
常见的说明顺序包括以下三种。
①时间顺序。即按照发展过程的先后来介绍某一事物的说明顺序。时间顺序适用于说明发展变化比较明显的事物。例如,介绍动植物的生长、人的生平经历、社会的发展、工程的进行、某一事物的成因、某一产品的制作过程等。比如法布尔的《蝉》介绍蝉卵孵化为幼虫到蜕皮再到钻入土中的过程,就采用了时间顺序。
②空间顺序。即按照事物空间存在的方式,或从外到内,或从上到下,或从整体到局部来加以介绍。空间顺序适用于说明静止的事物的形状和构造。例如,介绍一座建筑物、一处园林、一幅图面、一件工艺品等。比如《梦回繁华》对《清明上河图》画面内容的介绍,就采用了空间顺序。
③逻辑顺序。即按照事物、事理的内在逻辑关系,或由个别到一般、由具体到抽象、由主要到次要、由现象到本质、由原因到结果、由概括到具体、由整体到部分等一一介绍说明。逻辑顺序适用于说明事物内部各方面的特点及相互关系。特别是说明事理和具有较多较复杂特性的事物,运用逻辑顺序,更能说清事物的性质特征,揭示各事物之间的相互关系。逻辑顺序可以说明实体的事物,如山川、江河、花草、树木、器物等,也可以说明抽象的事理,如思想、观点、概念、原理、技术等。比如《苏州园林》先总说苏州园林的特点,然后从四个角度加以分说;又如《恐龙无处不有》,用在南极发现恐龙化石这一事实佐证“板块构造”理论,就采用了从现象到本质的顺序。
(2)合理安排说明顺序。
①按照说明对象自身的特征与说明内容的侧重点,选择说明顺序。比如,同一座建筑物,介绍它的历史变迁,应采用时间顺序;介绍它的结构和布局,应采用空间顺序;介绍它的某个特点及其成因,应采用逻辑顺序。
②学会恰当使用标志性的词语,注意语段间的关系。
a.以空间为序的说明语段,可运用表示方位的词语,如“东”“西”“南”“北”“里”“外”“左”“右”等。比如《故宫博物院》:
紫禁城的城墙十米多高,有四座城门:南面午门,北面神武门,东西面东华门、西华门。宫城呈长方形,占地七十二万平方米,有大小宫殿七十多座、房屋九千多间。城墙外是五十多米宽的护城河。城墙的四角上,各有一座玲珑奇巧的角楼。故宫建筑群规模宏大壮丽,建筑精美,布局统一,集中体现了我国古代建筑艺术的独特风格。
b.以时间为序的说明语段,过程明晰,线索清楚,纵向排列明确有序。一般要运用表示时间或先后的标志性的词语。
比如《恐龙无处不有》:
最后一次完整的泛大陆大约是在2.25亿年前形成的……
大约在两亿年前……
到6500万年以前,由于这样或那样的原因,所有的恐龙都灭绝了……
c.以逻辑为序的说明语段,多用表逻辑层次的词语,或语段间存在逻辑关系。
比如《中国石拱桥》:
为什么我国的石拱桥会有这样光辉的成就呢?首先,在于我国劳动人民的勤劳和智慧。他们制作石料的工艺极其精巧,能把石料切成整块大石碑,又能把石块雕刻成各种形象。在建筑技术上有很多创造,在起重吊装方面更有意想不到的办法。如福建漳州的江东桥,修建于700多年前,有的石梁一块就有200来吨重,究竟是怎样安装上去的,至今还不完全知道。其次,我国石拱桥的设计有优良传统,建成的桥,用料省,结构巧,强度高。再其次,我国富有建筑用的各种石料,便于就地取材,这也为修造石桥提供了有利条件。
比如《苏州园林》,按照由总到分,由主到次,从整体概说到具体分说的逻辑顺序来安排。
③分清主次,综合运用。有时一篇文章不仅采用一种说明顺序,而是将几种方式糅合起来,交叉使用几种说明顺序,从而达到说明透彻的效果。
如《梦回繁华》在介绍《清明上河图》的内容时是按照空间顺序来说明的,但在第3、4段按照由总到分的逻辑顺序说明;在第3、4段之外,还按照一定逻辑顺序把这幅画的相关知识作了介绍。
如《恐龙无处不有》
总之,具体到写作实践中,采取哪一种顺序,并非一成不变,而是要视具体情况而定。通常情况下,一篇说明文往往以一种顺序为主,兼用其他顺序。如《中国石拱桥》整体上采用的是从概括到具体的逻辑顺序,而在举桥梁例子的时候,则采用了从古到今的时间顺序。
设计意图:充分利用教材资源,引导学生从阅读走向写作。
三、问题探究
合作探究
1.探究任务
你有自己特别熟悉、喜欢的小天地吧?比如你自己的房间、你在教室里的座位、校园里的某个角落等。以“我的小天地”为话题,写一个片段,向别人介绍它。200字左右。
提示:
(1)确定说明对象后,先考虑写哪些内容,然后选择合适的说明顺序。
(2)写作中,注意准确使用方位词,这样能使介绍更加清楚。
2.过程安排
(1)小组内讨论片段说明顺序的合理安排,突出说明事物的主要特征和关键信息。
(2)写完后可由一个同学朗读片段,结合说明的顺序的相关技法,同组的其他同学提出修改建议。
(3)最后推选出一个同学,让他根据大家的建议修改片段并定稿。
(4)每组派代表分享成果,全班讨论片段是否抓住对象特征,说明方法是否恰当,语言表述是否准确,说明顺序是否清晰。
(5)根据讨论交流后的意见和建议,学生修改习作片段。
3.成果展示
示例:
我的小卧室
我的小天地就是爸爸妈妈为我重新装修过的小卧室。小房间整体呈暖色调,简单而又温暖,素朴而不失活泼。
小卧室门的左边靠墙放着我最心爱的古筝,闲暇时弹奏它,整个小卧室立刻充满典雅的气息,让我整个身心都得到放松。
门的右边摆着一张小床。床垫软软的,我喜欢爬上床钻进被窝蜷成一团。身体放松,脑袋放空,让柔软的床包容下我的身体。
床头上坐着一个小家伙,棕色的皮毛布满全身,穿着一件带有蝴蝶结的小裙子。它是我过生日时朋友送的玩具熊,晚上它就像我的一位挚友伴我入眠。
靠近床尾的地方立着一个大大的书桌,供我读书之用。书桌右上角的活板可以左右活动,当你移动它时,上面的蒲公英就像在飘舞,飞向远方。活板后又有一个休息柜,不过是专门用来给书休息的,里面摆满了各种各样的书。
我的房间虽然朴素无华,但也拥有着阳光与温馨。
【评析】
小作者首先抓住小卧室简朴、温馨的特征展开说明,语言生动活泼,增加了说明文的趣味性。其次,作者主要按照空间顺序说明小卧室的结构特点,由门的左右到床的头与尾,按照由近到远的顺序安排。全文整体来看,还采用了逻辑顺序,先概括说明卧室的特征,接着再分述各部分的具体特点,最后又做了综合概括。
设计意图:以“我的小天地”写作任务为导引,开展写作训练。
三、课堂小结
写好说明文,安排好说明的顺序,能够使文章的条理更加清晰,也能让读者准确把握事物或事理本身的特征。采用怎样的说明顺序,一方面要根据说明对象的特点以及说明内容的侧重点来决定,另一方面还可以根据读者对说明对象的认识规律来安排。一篇说明文以一种顺序为主,兼用其他顺序。
设计意图:小结课堂内容,引导学生回顾、总结本课所学。
四、布置作业
1.写作任务:请选择其中一个题目完成习作。
(1)智能手机、平板电脑、电视机顶盒、无线路由器……,我们生活中的科技新产品层出不穷。选择一种产品,写一篇文章介绍它的功能和使用方法。不少于600字。
提示:
①可以设想一个特定的读者,比如一位长辈,他对你所介绍的产品或技术不太了解,尽量用他能够理解的话进行说明。
②为了使行文活泼,也可以采用问答的形式来组织全文,但注意要写成说明文,不要写成叙述类文章。
(2)你生活在城市还是农村?这几年来,你觉得周围的环境有了哪些变化?原因是什么?以“我周围的环境”为话题,写一篇事理说明文,题目自拟。不少于600字。
提示:
①确定说明对象,如空气、水质、植被、交通状况等,写出它的变化。
②查找相关资料,说明变化的原因。
③注意安排好说明顺序。
2.写作评价:写完后,学生按评价表给自己的作文打分,然后小组交流评价。
“说明的顺序”写作评价表
抓住对象特征 (25分) | 说明方法恰当 (25分) | 语言表述准确 (25分) | 说明顺序清晰 (25分) | 总分 (100分) |
|
|
|
|
|
设计意图:通过作业,帮助学生完成习作训练,深化课堂内容。
【板书设计】
说明的顺序
人教部编版 (五四制)八年级下册(2018)写作 说明的顺序教案设计: 这是一份人教部编版 (五四制)八年级下册(2018)写作 说明的顺序教案设计,共3页。教案主要包含了精彩导入 激发兴趣,明确写作要点,文题展示,写法总结等内容,欢迎下载使用。
人教部编版八年级下册写作 说明的顺序教案设计: 这是一份人教部编版八年级下册写作 说明的顺序教案设计,共2页。教案主要包含了新课导入,写作要求,技法点拨等内容,欢迎下载使用。
语文八年级下册第二单元写作 说明的顺序教案: 这是一份语文八年级下册第二单元写作 说明的顺序教案,共11页。教案主要包含了问题导入,重温说明顺序,确定说明顺序,布置作业等内容,欢迎下载使用。

