所属成套资源:高考化学二轮复习突破题 知识过关+强化训练(2份打包,解析版+原卷版,可预览)
高考化学二轮复习突破题专题08实验大综合(知识过关)(2份打包,解析版+原卷版,可预览)
展开
这是一份高考化学二轮复习突破题专题08实验大综合(知识过关)(2份打包,解析版+原卷版,可预览),文件包含高考化学二轮复习突破题专题08实验大综合知识过关解析版doc、高考化学二轮复习突破题专题08实验大综合知识过关原卷版doc等2份试卷配套教学资源,其中试卷共47页, 欢迎下载使用。
专题08 实验大综合 知识过关
一、试题分析
物质制备和定量实验是高考热点,物质制备主要以气体、无机物、有机物的制备为载体,考查学生常见化学仪器的使用,物质的分离与提纯等基本实验操作,以及实验条件的控制、产率的计算;而定量实验是将化学实验与化学计量有机的结合在一起测定物质化学组成与含量的探究性实验,是近几年高考命题的常考题型。设计中先通过实验测出相关的有效数据,然后经计算得出物质的组成与含量。由于定量实验目的性、实用性强,能给予学生较大的创造空间,更能激发学生的学习兴趣,培养学生严谨求实的科学态度。因此复习过程中注重定性实验拓展到定量实验的探讨。
二、试题导图
三、必备知识
知识点1 有关实验的几个常考问题
1. 仪器的连接顺序
化学综合实验题包括的题型主要有物质组成、性质探究型,物质制备和应用探究型,该类试题一般以实验装置图的形式给出实验流程,其实验流程与考查内容一般如下:
搭配仪器的顺序:从下往上,从左往右。
2. 常见的实验设计
实验设计方案
说明
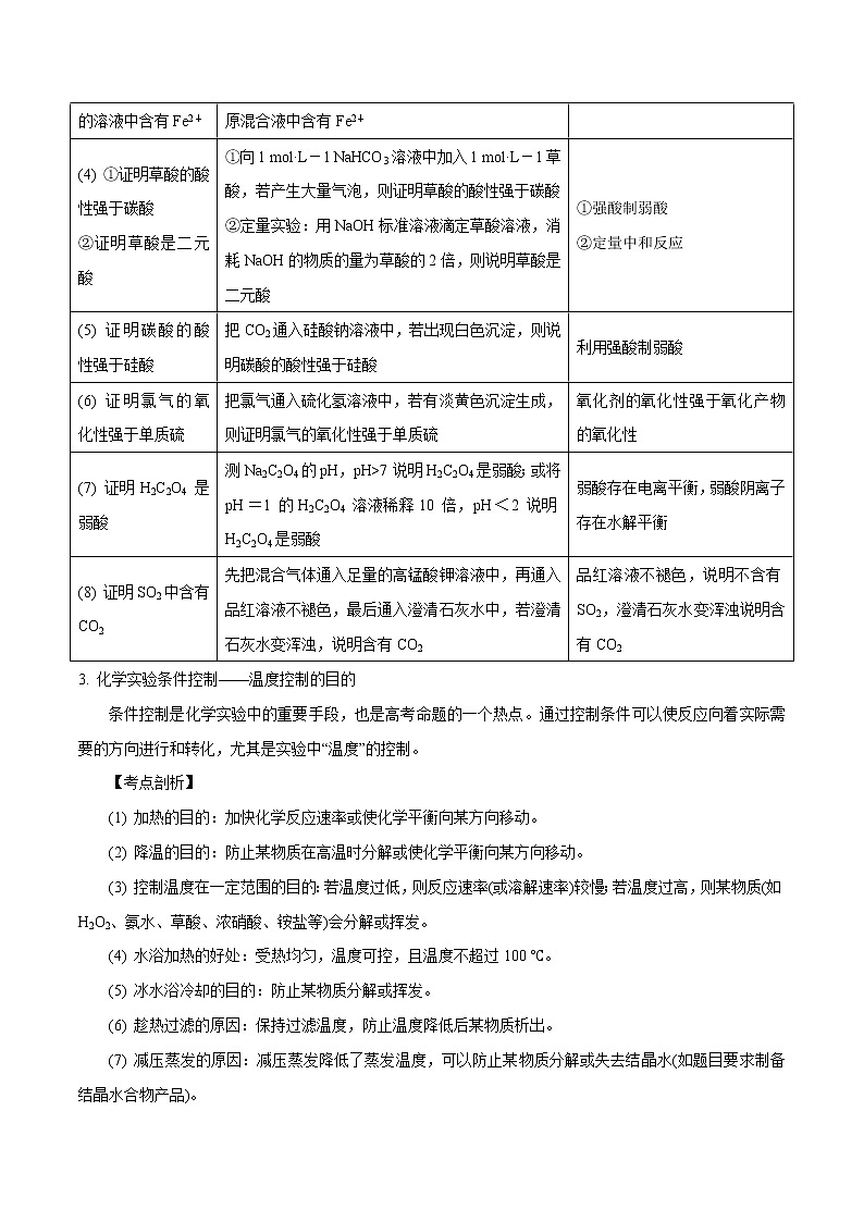
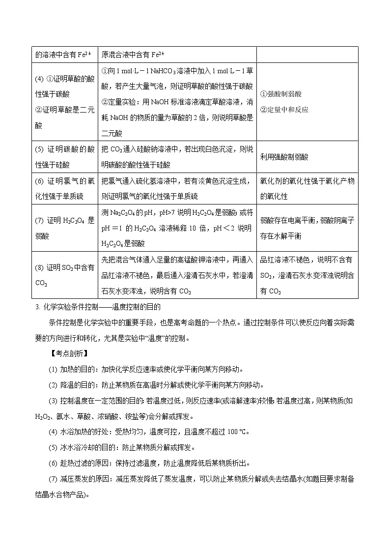
(1) 证明CO2中含有CO
先除尽CO2,再把气体通入CuO中,若黑色固体变为红色,生成的气体能使澄清石灰水变浑浊,则证明原混合气体中含有CO
先除尽CO2后再通入CuO中,黑色CuO变红色说明该气体具有还原性
(2) 证明SO中含有SO
往混合液中加入足量的BaCl2溶液,将沉淀溶于足量的盐酸中,若沉淀部分溶解且有刺激性气味的气体生成,则证明原混合液中含有SO
或加入盐酸生成能使品红溶液褪色的有刺激性气味的气体
(3) 证明含有Fe3+的溶液中含有Fe2+
加入酸性高锰酸钾溶液,若高锰酸钾褪色,则证明原混合液中含有Fe2+
不能用硫氰化钾溶液鉴别
(4) ①证明草酸的酸性强于碳酸
②证明草酸是二元酸
①向1 mol·L-1 NaHCO3溶液中加入1 mol·L-1草酸,若产生大量气泡,则证明草酸的酸性强于碳酸
②定量实验:用NaOH标准溶液滴定草酸溶液,消耗NaOH的物质的量为草酸的2倍,则说明草酸是二元酸
①强酸制弱酸
②定量中和反应
(5) 证明碳酸的酸性强于硅酸
把CO2通入硅酸钠溶液中,若出现白色沉淀,则说明碳酸的酸性强于硅酸
利用强酸制弱酸
(6) 证明氯气的氧化性强于单质硫
把氯气通入硫化氢溶液中,若有淡黄色沉淀生成,则证明氯气的氧化性强于单质硫
氧化剂的氧化性强于氧化产物的氧化性
(7) 证明H2C2O4是弱酸
测Na2C2O4的pH,pH>7说明H2C2O4是弱酸;或将pH=1的H2C2O4溶液稀释10倍,pH<2说明H2C2O4是弱酸
弱酸存在电离平衡,弱酸阴离子存在水解平衡
(8) 证明SO2中含有CO2
先把混合气体通入足量的高锰酸钾溶液中,再通入品红溶液不褪色,最后通入澄清石灰水中,若澄清石灰水变浑浊,说明含有CO2
品红溶液不褪色,说明不含有SO2,澄清石灰水变浑浊说明含有CO2
3. 化学实验条件控制——温度控制的目的
条件控制是化学实验中的重要手段,也是高考命题的一个热点。通过控制条件可以使反应向着实际需要的方向进行和转化,尤其是实验中“温度”的控制。
【考点剖析】
(1) 加热的目的:加快化学反应速率或使化学平衡向某方向移动。
(2) 降温的目的:防止某物质在高温时分解或使化学平衡向某方向移动。
(3) 控制温度在一定范围的目的:若温度过低,则反应速率(或溶解速率)较慢;若温度过高,则某物质(如H2O2、氨水、草酸、浓硝酸、铵盐等)会分解或挥发。
(4) 水浴加热的好处:受热均匀,温度可控,且温度不超过100 ℃。
(5) 冰水浴冷却的目的:防止某物质分解或挥发。
(6) 趁热过滤的原因:保持过滤温度,防止温度降低后某物质析出。
(7) 减压蒸发的原因:减压蒸发降低了蒸发温度,可以防止某物质分解或失去结晶水(如题目要求制备结晶水合物产品)。
常见的操作
思考方向
加过量试剂
使反应完全进行(或增大产率、转化率)
加氧化剂(如H2O2)
氧化还原性物质,生成目标产物或除去某种离子
通入N2或其他惰性气体
除去装置中的空气,排除氧气的干扰
末端放置干燥管
防止空气中的水蒸气干扰实验
调节溶液的pH
①调节溶液的酸碱性,抑制水解(或使其中某些金属离子形成氢氧化物沉淀)
②“酸作用”还可除去氧化物(膜)
③“碱作用”还可除去油污,除去铝片氧化膜,溶解铝、二氧化硅等
④特定的氧化还原反应需要的酸性条件(或碱性条件)
控制温度
(水浴、冰浴、油浴)
①防止副反应的发生
②使化学平衡移动;控制化学反应的方向
③控制固体的溶解与结晶(如趁热过滤能防止某物质降温时析出)
④控制反应速率;使催化剂达到最大活性
⑤升温:促进溶液中的气体逸出,使某物质达到沸点挥发
⑥加热煮沸:促进水解,聚沉后利于过滤分离
⑦趁热过滤:减少因降温而析出的溶质的量
⑧降温:防止物质高温分解或挥发;降温(或减压)可以减少能源成本,降低对设备的要求
洗涤
晶体
①水洗:通常是为了除去晶体表面水溶性的杂质
②“冰水洗涤”:能洗去晶体表面的杂质离子,且防止晶体在洗涤过程中的溶解损耗
③用特定有机试剂清洗晶体:洗去晶体表面的杂
质,降低晶体的溶解度、有利于析出,减少损耗等
④洗涤沉淀方法:往漏斗中加入蒸馏水至浸没沉
淀,待水自然流下后,重复以上操作2~3次
分离、提纯
过滤、蒸发、萃取、分液、蒸馏等
从溶液中得到晶体的方法:蒸发浓缩→冷却结晶→过滤→洗涤→干燥
物质制备与提纯的思维流程
知识点2 涉及气体的物质制备
常见气体发生装置
反应装置类型
反应装置图
适用气体
操作注意事项
固、固加热型
O2、
NH3等
①试管要干燥;
②试管口略低于试管底;
③加热时先均匀加热再固定加强热
固、液加热型或液、液加热型
Cl2、
HCl等
①烧瓶加热时要隔石棉网
②反应物均为液体时,烧瓶内要加碎瓷片(或沸石)
固、液不加热型或液、液不加热型
H2、CO2、
SO2、NO、
NO2等
①使用长颈漏斗时,要使漏斗下端插入液面以下;
②启普发生器只适用于块状固体和液体反应,且气体不溶于水;
③使用分液漏斗既可以增强气密性,又可控制液体流速
无机制备实验基本思维模式
【思维建模】
知识点3 定量实验
1.定量型实验题的解题模板
知识点4 实验方案的设计与评价
1.实验设计思维模型
2.解答评价型化学实验题的一般思维流程
一般通过读题即可明确实验目的。弄清题目有哪些新的信息,综合已学过的知识,通过类比、迁移、分析,从而明确实验原理。对于检验型或性质型实验要注意“操作简单性、现象明显性”的要求;对于制备型实验要注意“产率要高、纯度要高”的要求。
四、回顾高考
1.(2019年全国1卷)硫酸铁铵[NH4Fe(SO4)2·xH2O]是一种重要铁盐。为充分利用资源,变废为宝,在实验室中探究采用废铁屑来制备硫酸铁铵,具体流程如下:
回答下列问题:
(1)步骤①的目的是去除废铁屑表面的油污,方法是_________________。
(2)步骤②需要加热的目的是_________________,温度保持80~95 ℃,采用的合适加热方式是_________________。铁屑中含有少量硫化物,反应产生的气体需要净化处理,合适的装置为_________________(填标号)。
(3)步骤③中选用足量的H2O2,理由是_________________。分批加入H2O2,同时为了_________________,溶液要保持pH小于0.5。
(4)步骤⑤的具体实验操作有______________,经干燥得到硫酸铁铵晶体样品。
(5)采用热重分析法测定硫酸铁铵晶体样品所含结晶水数,将样品加热到150 ℃时,失掉1.5个结晶水,失重5.6%。硫酸铁铵晶体的化学式为______________。
2.(2019年全国2卷)咖啡因是一种生物碱(易溶于水及乙醇,熔点234.5℃,100℃以上开始升华),有兴奋大脑神经和利尿等作用。茶叶中含咖啡因约1%~5%、单宁酸(Ka约为10−4,易溶于水及乙醇)约3%~10%,还含有色素、纤维素等。实验室从茶叶中提取咖啡因的流程如下图所示。
索氏提取装置如图所示。实验时烧瓶中溶剂受热蒸发,蒸汽沿蒸汽导管2上升至球形冷凝管,冷凝后滴入滤纸套筒1中,与茶叶末接触,进行萃取。萃取液液面达到虹吸管3顶端时,经虹吸管3返回烧瓶,从而实现对茶叶末的连续萃取。回答下列问题:
(1)实验时需将茶叶研细,放入滤纸套筒1中,研细的目的是______________,圆底烧瓶中加入95%乙醇为溶剂,加热前还要加几粒______________。
(2)提取过程不可选用明火直接加热,原因是______________,与常规的萃取相比,采用索氏提取器的优点是______________。
(3)提取液需经“蒸馏浓缩”除去大部分溶剂,与水相比,乙醇作为萃取剂的优点是______________。“蒸馏浓缩”需选用的仪器除了圆底烧瓶、蒸馏头、温度计、接收管之外,还有______________(填标号)。
A.直形冷凝管 B.球形冷凝管C.接收瓶D.烧杯
(4)浓缩液加生石灰的作用是中和______________和吸收______________。
(5)可采用如图所示的简易装置分离提纯咖啡因。将粉状物放入蒸发皿中并小火加热,咖啡因在扎有小孔的滤纸上凝结,该分离提纯方法的名称是______________。
3.(2019年全国3卷)乙酰水杨酸(阿司匹林)是目前常用药物之一。实验室通过水杨酸进行乙酰化制备阿司匹林的一种方法如下:
水杨酸
醋酸酐
乙酰水杨酸
熔点/℃
157~159
-72~-74
135~138
相对密度/(g·cm﹣3)
1.44
1.10
1.35
相对分子质量
138
102
180
实验过程:在100 mL锥形瓶中加入水杨酸6.9 g及醋酸酐10 mL,充分摇动使固体完全溶解。缓慢滴加0.5 mL浓硫酸后加热,维持瓶内温度在70 ℃左右,充分反应。稍冷后进行如下操作.
①在不断搅拌下将反应后的混合物倒入100 mL冷水中,析出固体,过滤。
②所得结晶粗品加入50 mL饱和碳酸氢钠溶液,溶解、过滤。
③滤液用浓盐酸酸化后冷却、过滤得固体。
④固体经纯化得白色的乙酰水杨酸晶体5.4 g。
回答下列问题:
(1)该合成反应中应采用__________加热。(填标号)
A.热水浴 B.酒精灯 C.煤气灯 D.电炉
(2)下列玻璃仪器中,①中需使用的有________(填标号),不需使用的_____________________(填名称)。
(3)①中需使用冷水,目的是______________________________________。
(4)②中饱和碳酸氢钠的作用是_________________________________,以便过滤除去难溶杂质。
(5)④采用的纯化方法为____________。
(6)本实验的产率是_________%。
4.(2018年全国1卷)醋酸亚铬[(CH3COO)2Cr·H2O]为砖红色晶体,难溶于冷水,易溶于酸,在气体分析中用作氧气吸收剂。一般制备方法是先在封闭体系中利用金属锌作还原剂,将三价铬还原为二价铬;二价铬再与醋酸钠溶液作用即可制得醋酸亚铬。实验装置如图所示,回答下列问题:
(1)实验中所用蒸馏水均需经煮沸后迅速冷却,目的是_________,仪器a的名称是_______。
(2)将过量锌粒和氯化铬固体置于c中,加入少量蒸馏水,按图连接好装置,打开K1、K2,关闭K3。
①c中溶液由绿色逐渐变为亮蓝色,该反应的离子方程式为_________。
②同时c中有气体产生,该气体的作用是_____________。
(3)打开K3,关闭K1和K2。c中亮蓝色溶液流入d,其原因是________;d中析出砖红色沉淀,为使沉淀充分析出并分离,需采用的操作是___________、_________、洗涤、干燥。
(4)指出装置d可能存在的缺点______________。
5.(2018年全国3卷)硫代硫酸钠晶体(Na2S2O3·5H2O,M=248 g·mol−1)可用作定影剂、还原剂。回答下列问题:
(1)已知:Ksp(BaSO4)=1.1×10−10,Ksp(BaS2O3)=4.1×10−5。市售硫代硫酸钠中常含有硫酸根杂质,选用下列试剂设计实验方案进行检验:
试剂:稀盐酸、稀H2SO4、BaCl2溶液、Na2CO3溶液、H2O2溶液
实验步骤
现象
①取少量样品,加入除氧蒸馏水
②固体完全溶解得无色澄清溶液
③___________
④___________,有刺激性气体产生
⑤静置,___________
⑥___________
(2)利用K2Cr2O7标准溶液定量测定硫代硫酸钠的纯度。测定步骤如下:
①溶液配制:称取1.2000 g某硫代硫酸钠晶体样品,用新煮沸并冷却的蒸馏水在__________中溶解,完全溶解后,全部转移至100 mL的_________中,加蒸馏水至____________。
②滴定:取0.00950 mol·L−1的K2Cr2O7标准溶液20.00 mL,硫酸酸化后加入过量KI,发生反应: Cr2O72—+6I−+14H+=3I2+2Cr3++7H2O。然后用硫代硫酸钠样品溶液滴定至淡黄绿色,发生反应:I2+2S2O32—=S4O62—+2I−。加入淀粉溶液作为指示剂,继续滴定,当溶液__________,即为终点。平行滴定3次,样品溶液的平均用量为24.80 mL,则样品纯度为_________%(保留1位小数)。
6.(2017年全国1卷)凯氏定氮法是测定蛋白质中氮含量的经典方法,其原理是用浓硫酸在催化剂存在下将样品中有机氮转化成铵盐,利用如图所示装置处理铵盐,然后通过滴定测量。已知:NH3+H3BO3=NH3·H3BO3;NH3·H3BO3+HCl= NH4Cl+ H3BO3。
回答下列问题:
(1)a的作用是_______________。
(2)b中放入少量碎瓷片的目的是____________。f的名称是__________________。
(3)清洗仪器:g中加蒸馏水;打开k1,关闭k2、k3,加热b,蒸气充满管路;停止加热,关闭k1,g中蒸馏水倒吸进入c,原因是____________;打开k2放掉水,重复操作2~3次。
(4)仪器清洗后,g中加入硼酸(H3BO3)和指示剂。铵盐试样由d注入e,随后注入氢氧化钠溶液,用蒸馏水冲洗d,关闭k3,d中保留少量水。打开k1,加热b,使水蒸气进入e。
①d中保留少量水的目的是___________________。
②e中主要反应的离子方程式为________________,e采用中空双层玻璃瓶的作用是________。
(5)取某甘氨酸(C2H5NO2)样品m 克进行测定,滴定g中吸收液时消耗浓度为c mol·L–1的盐酸V mL,则样品中氮的质量分数为_________%,样品的纯度≤_______%。
7.(2017年全国2卷)水中溶解氧是水生生物生存不可缺少的条件。某课外小组采用碘量法测定学校周边河水中的溶解氧。实验步骤及测定原理如下:
Ⅰ.取样、氧的固定
用溶解氧瓶采集水样。记录大气压及水体温度。将水样与Mn(OH)2碱性悬浊液(含有KI)混合,反应生成MnO(OH)2,实现氧的固定。
Ⅱ.酸化,滴定
将固氧后的水样酸化,MnO(OH)2被I−还原为Mn2+,在暗处静置5 min,然后用标准Na2S2O3溶液滴定生成的I2(2 S2O32−+I2=2I−+ S4O62−)。
回答下列问题:
(1)取水样时应尽量避免扰动水体表面,这样操作的主要目的是_____________。
(2)“氧的固定”中发生反应的化学方程式为_______________。
(3)Na2S2O3溶液不稳定,使用前需标定。配制该溶液时需要的玻璃仪器有烧杯、玻璃棒、试剂瓶和____________;蒸馏水必须经过煮沸、冷却后才能使用,其目的是杀菌、除____及二氧化碳。
(4)取100.00 mL水样经固氧、酸化后,用a mol·L−1Na2S2O3溶液滴定,以淀粉溶液作指示剂,终点现象为________________;若消耗Na2S2O3 溶液的体积为b mL,则水样中溶解氧的含量为_________mg·L−1。
(5)上述滴定完成后,若滴定管尖嘴处留有气泡会导致测量结果偏___________。(填“高”或“低”)
8.(2016年全国2卷)某班同学用如下实验探究Fe2+、Fe3+的性质。回答下列问题:
(1)分别取一定量氯化铁、氯化亚铁固体,均配制成0.1mol/L的溶液.在FeCl2溶液中需加入少量铁屑,其目的是________。
(2)甲组同学取2mL FeCl2溶液,加入几滴氯水,再加入1滴KSCN溶液,溶液变红,说明Cl2可将Fe2+氧化。FeCl2溶液与氯水反应的离子方程式为_______。
(3)乙组同学认为甲组的实验不够严谨,该组同学在2mLFeCl2溶液中先加入0.5mL煤油,再于液面下依次加入几滴氯水和l滴KSCN溶液,溶液变红,煤油的作用是______。
(4)丙组同学取10 mL0.1mol/LKI溶液,加入6mL0.1mol/LFeCl3溶液混合。分别取2mL此溶液于3 支试管中进行如下实验:
①第一支试管中加入1mLCCl4充分振荡、静置,CCl4层呈紫色;
②第二只试管中加入1滴K3[Fe(CN)6] 溶液,生成蓝色沉淀:
③第三支试管中加入1滴KSCN溶液,溶液变红。
实验②检验的离子是_____(填离子符号);实验①和③说明:在I- 过量的情况下,溶液中仍含有______(填离子符号),由此可以证明该氧化还原反应为______。
(5)丁组同学向盛有H2O2溶液的试管中加入几滴酸化的FeCl3溶液,溶液变成棕黄色,发生反应的离子方程式为________;一段时间后.溶液中有气泡出现,并放热,随后有红褐色沉淀生成。产生气泡的原因是______;生成沉淀的原因是______(用平衡移动原理解释)。
五、预测2020
1.丙炔酸甲酯()是一种重要的有机化工原料,沸点为103~105 ℃。实验室制备少量丙炔酸甲酯的反应为
实验步骤如下:
步骤1:在反应瓶中,加入14 g丙炔酸、50 mL甲醇和2 mL浓硫酸,搅拌,加热回流一段时间。
步骤2:蒸出过量的甲醇(装置见下图)。
步骤3:反应液冷却后,依次用饱和NaCl溶液、5%Na2CO3溶液、水洗涤。分离出有机相。
步骤4:有机相经无水Na2SO4干燥、过滤、蒸馏,得丙炔酸甲酯。
(1)步骤1中,加入过量甲醇的目的是________。
(2)步骤2中,上图所示的装置中仪器A的名称是______;蒸馏烧瓶中加入碎瓷片的目的是______。
(3)步骤3中,用5%Na2CO3溶液洗涤,主要除去的物质是____;分离出有机相的操作名称为____。
(4)步骤4中,蒸馏时不能用水浴加热的原因是________。
2.为测定足量铜与适量一定浓度的浓硝酸反应生成的NO气体和NO2气体的物质的量之比(用m表示),请从下图中选用适当的实验装置,设计一个合理而简单的实验,用于测定m的值。其中E装置由甲、乙两根玻璃管组成,用橡皮管连通,并装入适量水,甲管有刻度(0mL~50mL),供量气用,乙管可上下移动,用来调节液面高低。
回答下列问题:
(1)实验中气体(NO和NO2)发生装置应选择___(填装置序号)。
(2)要测定m值,需要将C中的溶液进行中和滴定,由于浓硝酸具有强氧化性,能把酸碱指示剂氧化褪色而影响实验。因此,中和滴定前必须进行的操作是_________。
(3)装置的连接顺序是(填各装置接口的编号,连结胶管及夹持装置均省略)____。
(4)连接好装置,检查气密性后,应进行两步必要的操作:
第一,打开b,向E装置右管中加适量水;
第二________________________________________________________________。
(5)实验前甲、乙两管液面在同一水平面上,最后读数时乙管的液面高于甲管的液面。此时应进行的操作是________________________________________________。
(6)实验后若量气管中气体的体积(换算成标准状况下)为V(L),C中硝酸的物质的量为 n mol,则用含n和V的式子表示m=_______________。
3.某兴趣小组用镀锌铁皮按下列流程制备七水合硫酸锌(ZnSO4·7H2O)
相关信息如下:①金属离子形成氢氧化物沉淀的相关pH范围。
金属离子
pH
开始沉淀
完全沉淀
Fe3+
1.5
2.8
Fe2+
5.5
8.3
Zn2+
5.4
8.2
②ZnSO4的溶解度(物质在100g水中溶解的质量)随温度变化曲线。
请回答:
(1)①镀锌铁皮上的油污可用Na2CO3溶液去除,理由是_______________________________。②步骤Ⅰ,可用于判断镀锌层完全反应的实验现象是_______________________________。
(2)步骤Ⅱ,需加入过量H2O2,理由是_______________________________。
(3)步骤Ⅲ,合适的pH范围是_______________________________。
(4)步骤Ⅳ,需要用到下列所有操作:a.蒸发至溶液出现晶膜;b.在60℃蒸发溶剂;c.冷却至室温;d.在100℃蒸发溶剂;e.过滤。请给出上述操作的正确顺序___________________(操作可重复使用)。
(5)步骤Ⅴ,某同学采用不同降温方式进行冷却结晶,测得ZnSO4·7H2O晶体颗粒大小分布如图1所示。根据该实验结果,为了得到颗粒大小相对均一的较大晶粒,宜选择_________方式进行冷却结晶。
A.快速降温 B.缓慢降温 C.变速降温
(6)ZnSO4·7H2O产品的纯度可用配位滴定法测定。
① 下列关于滴定分析,正确的是________________。
A.图2中,应将凡士林涂在旋塞的a端和旋塞套内的c端
B.滴定前,锥形瓶和滴定管均须用标准溶液润洗
C.将标准溶液装入滴定管时,应借助烧杯或漏斗等玻璃仪器转移
D.滴定时,通常用左手控制旋塞滴加溶液,右手摇动锥形瓶,使溶液向同一方向旋转
E.滴定前滴定管尖嘴内无气泡,滴定后尖嘴内有气泡,则测得的体积比实际消耗的小
②图3中显示滴定终点时的度数是_____________mL。
4.某兴趣小组在定量分析了镁渣[含有MgCO3、Mg(OH)2、CaCO3、Al2O3、Fe2O3和SiO2]中Mg含量的基础上,按如下流程制备六水合氯化镁(MgCl2·6H2O)。
相关信息如下:
①700℃只发生MgCO3和Mg(OH)2的分解反应。
②NH4Cl溶液仅与体系中的MgO反应,且反应程度不大。
③“蒸氨”是将氨从固液混合物中蒸出来,且须控制合适的蒸出量。
请回答:
(1) 下列说法正确的是________。
A.步骤Ⅰ,煅烧样品的容器可以用坩埚,不能用烧杯和锥形瓶
B.步骤Ⅲ,蒸氨促进平衡正向移动,提高MgO的溶解量
C.步骤Ⅲ,可以将固液混合物C先过滤,再蒸氨
D.步骤Ⅳ,固液分离操作可采用常压过滤,也可采用减压过滤
(2) 步骤Ⅲ,需要搭建合适的装置,实现蒸氨、吸收和指示于一体(用硫酸溶液吸收氨气)。
①选择必须的仪器,并按连接顺序排列(填写代表仪器的字母,不考虑夹持和橡皮管连接):热源→________。
②为了指示蒸氨操作完成,在一定量硫酸溶液中加指示剂。请给出并说明蒸氨可以停止时的现象________。
(3) 溶液F经盐酸酸化、蒸发、结晶、过滤、洗涤和低温干燥得到产品。取少量产品溶于水后发现溶液呈碱性。
①含有的杂质是________。
②从操作上分析引入杂质的原因是________。
(4) 有同学采用盐酸代替步骤Ⅱ中的NH4Cl溶液处理固体B,然后除杂,制备MgCl2溶液。已知金属离子形成氢氧化物沉淀的pH范围:
金属离子
pH
开始沉淀
完全沉淀
Al3+
3.0
4.7
Fe3+
1.1
2.8
Ca2+
11.3
-
Mg2+
8.4
10.9
请给出合理的操作排序(从下列操作中选取,按先后次序列出字母,操作可重复使用):固体B→a→(___)→(___)→(___)→(___)→(___)→(___)→MgCl2溶液→产品。
a.用盐酸溶解 b.调pH=3.0 c.调pH=5.0 d.调pH=8.5
e.调pH=11.0 f.过滤 g.洗涤
5.一氯乙酸(ClCH2-COOH)在有机合成中是一种重要的原料和中间体,在硫单质催化下干燥氯气与乙酸反应制得一氯乙酸:
已知:
请回答下列问题:
(1)选用下图的装置制备一氯乙酸粗品。
①按照气流从左至右依次连接的合理顺序为____→____→____→____→____→i→j→g→h(填接口字母)。____
②洗气瓶中的溶液为____,碱石灰的作用是____。
(2)制备一氯乙酸时,首先采用____(填“水浴”、“油浴”或“沙浴”)加热方法控制温度在95℃左右,待温度稳定后,再打开弹簧夹、____(填操作),如果三颈烧瓶溶液表面观察到大量 ___(填现象)时,应该___(填操作),以减少氯气通入量,以免浪费。
(3)一氯乙酸粗品中含有二氯乙酸、三氯乙酸,多次蒸馏后产品中仍含有少量的____(填物质名称),再进行____(填“过滤”、“分液”或“重结晶”),可得到纯净的一氯乙酸。
6.为测定某铁碳合金中铁的质量分数,并探究铁与浓硫酸的反应设计了图示实验装置。
(1)在装药品开始实验前要进行的操作是_____
(2)a 克铁碳合金中加入过量浓硫酸,未点燃酒精灯前,A 无明显现象,其原因是常温下①_____;②_____。
(3)写出加热时 A 中碳与浓硫酸发生反应的化学方程式_____。
(4)B 中的现象是:_____;C 的作用是:_____。
(5)待 A 中不再逸出气体时,停止加热,拆下 E 并称重,E 增重 bg。则铁碳合金中铁的质量分数为_____(写含 a、b 的表达式)。
(6)经测定,(5)中测得结果偏小,原因可能是_____。
相关试卷
这是一份高考化学二轮复习突破题专题10无机工业流程(知识过关)(2份打包,解析版+原卷版,可预览),文件包含高考化学二轮复习突破题专题10无机工业流程知识过关解析版doc、高考化学二轮复习突破题专题10无机工业流程知识过关原卷版doc等2份试卷配套教学资源,其中试卷共44页, 欢迎下载使用。
这是一份高考化学二轮复习突破题专题09化学反应原理大综合(知识过关)(2份打包,解析版+原卷版,可预览),文件包含高考化学二轮复习突破题专题09化学反应原理大综合知识过关解析版doc、高考化学二轮复习突破题专题09化学反应原理大综合知识过关原卷版doc等2份试卷配套教学资源,其中试卷共45页, 欢迎下载使用。
这是一份高考化学二轮复习突破题专题08实验大综合(强化训练)(2份打包,解析版+原卷版,可预览),文件包含高考化学二轮复习突破题专题08实验大综合强化训练解析版doc、高考化学二轮复习突破题专题08实验大综合强化训练原卷版doc等2份试卷配套教学资源,其中试卷共44页, 欢迎下载使用。

