高考化学三轮冲刺复习专题11无机化工流程推断题的解法(含解析)
展开第十一部分 无机化工流程推断题的解法
无机化工工艺流程题是近年来流行的一种新题型,试题一般是物质分离或提纯为背景考查元素化合物知识和化学实验。
无机化工工艺流程题就是将化工生产过程中的主要生产阶段即生产流程用框图形式表示出来,并根据生产流程中有关化学知识步步设问,形成与化工生产紧密联系的化工工艺试题。
1.考察内容:
无机化工推断题考查的内容主要是元素化合物知识、化学反应原理和化学实验知识。
考试热点:利用化学方法除杂质、物质的分离提纯(过滤、蒸馏、结晶、萃取)、氧化还原反应、离子反应、简单的化学计算、反应热、化学平衡、原电池、沉淀溶解平衡。
2.无机化工工艺流程推断题的考点
①加快反应速率;②溶解浸出;③煅烧焙烧反应;④反应条件控制。
(2)分离提纯阶段的常见考点:
①调pH值除杂;②除杂试剂选择;③加热或降温原因;
④化学方程式书写(氧化还原反应、离子反应、复分解反应);
⑤产品过滤、洗涤、结晶、萃取。
(3)获得产品阶段的常见考点:
①洗涤(冰水、热水、特殊试剂等)
②蒸发、反应时的气体氛围(抑制水解)
③蒸发浓缩、冷却结晶
④蒸发结晶、趁热过滤
⑤完整流程:……结晶、过滤、洗涤、干燥
或……结晶、过滤、洗涤、干燥、灼烧、冷却
(4)其他常见考点:
①试剂作用、循环利用物质的判断;
②实验仪器辨识或作用分析;
③特殊操作原因分析;
④产率或纯度计算。
3.答题技巧:
(1)浏览试题,了解题意:首先认真将题目从头到尾粗读一遍,初步了解大意。知道题目是要求分离提纯、除去杂质、制备物质中的哪一种。其次,分析题目已知的信息有哪些?需要利用什么知识解决问题。
(2)分析推理,理解过程:
①原料与产品:从某原料出发,要得到最终产品,必须除去什么元素、引进什么元素?。
②步骤与目的:加入某种试剂,采取这样的方法,其目的是什么?一般只考虑后面提问有关的步骤,其他不必清楚。
③感觉与结果:有的步骤不能读懂,这时主要看这一步的结果,“跟着感觉走”、“顺藤摸瓜”,用已学过的知识来“圆”这个结果,“难得糊涂”。
④信息与迁移:所给信息一定有用,而且一定用到,有时还需分解、重组、迁移到本题中来。
(3)步步为营,各个击破。
大多数提问用所学知识,可逐步直接回答,但个别地方往往有悖所学知识,这时就要考虑产物、环保、产量、成本 等等。
4.常见操作:
①浸出:固体加入水或酸溶解得到离子。
酸浸:指在酸溶液中反应使可溶金属离子进入溶液,不溶物通过过滤除去溶解的过程。
②水洗:水洗通常是为了除去水溶性的杂质。
用冰水洗去晶体表面的杂质离子,减少晶体在洗涤过程中的溶解损耗。用热水洗去晶体表面的杂质离子,提高纯度。
③调节酸和碱的作用:
酸作用:溶解、去氧化物膜、调节pH促进水解(沉淀)。
碱作用:去油污,去铝片氧化膜,溶解铝、二氧化硅,调节pH促进水解(沉淀)。
控制pH值:促进某离子水解,使其沉淀,利于过滤分离。
控制溶液的酸碱性使其某些金属离子形成氢氧化物沉淀。
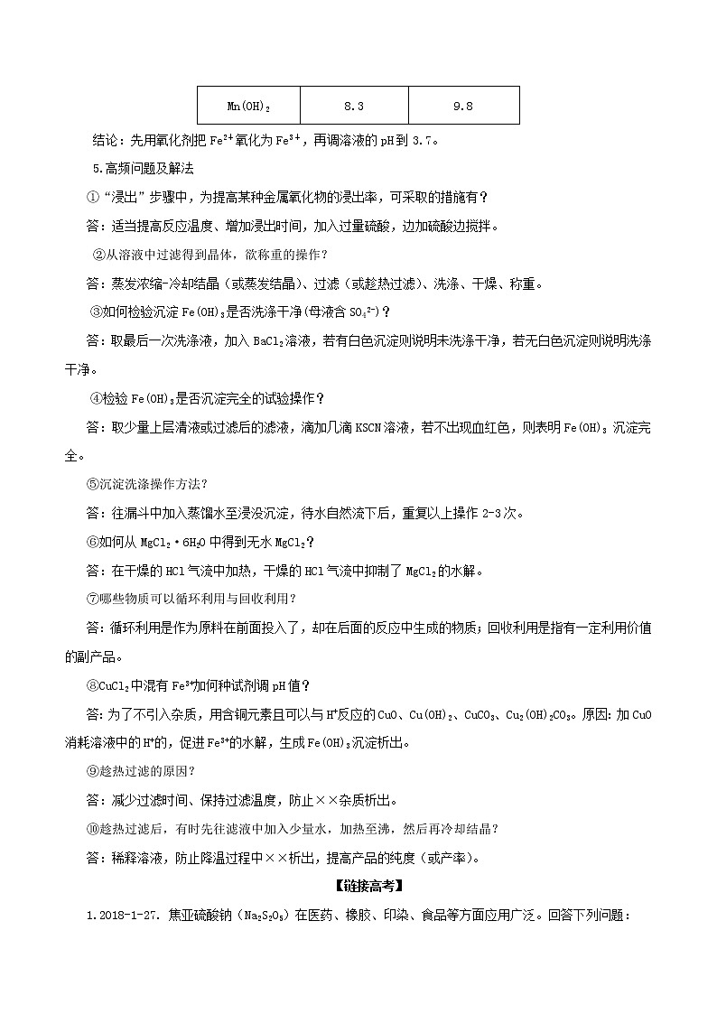
例如:已知下列物质开始沉淀和沉淀完全时的pH如下表所示: 若要除去Mn2+溶液中含有的Fe2+,应该怎样做?
物质 | 开始沉淀 | 沉淀完全 |
Fe(OH)3 | 2.7 | 3.7 |
Fe(OH)2 | 7.6 | 9.6 |
Mn(OH)2 | 8.3 | 9.8 |
结论:先用氧化剂把Fe2+氧化为Fe3+,再调溶液的pH到3.7。
5.高频问题及解法
①“浸出”步骤中,为提高某种金属氧化物的浸出率,可采取的措施有?
答:适当提高反应温度、增加浸出时间,加入过量硫酸,边加硫酸边搅拌。
②从溶液中过滤得到晶体,欲称重的操作?
答:蒸发浓缩-冷却结晶(或蒸发结晶)、过滤(或趁热过滤)、洗涤、干燥、称重。
③如何检验沉淀Fe(OH)3是否洗涤干净(母液含SO42-)?
答:取最后一次洗涤液,加入BaCl2溶液,若有白色沉淀则说明未洗涤干净,若无白色沉淀则说明洗涤干净。
④检验Fe(OH)3是否沉淀完全的试验操作?
答:取少量上层清液或过滤后的滤液,滴加几滴KSCN溶液,若不出现血红色,则表明Fe(OH)3 沉淀完全。
⑤沉淀洗涤操作方法?
答:往漏斗中加入蒸馏水至浸没沉淀,待水自然流下后,重复以上操作2-3次。
⑥如何从MgCl2·6H2O中得到无水MgCl2?
答:在干燥的HCl气流中加热,干燥的HCl气流中抑制了MgCl2的水解。
⑦哪些物质可以循环利用与回收利用?
答:循环利用是作为原料在前面投入了,却在后面的反应中生成的物质;回收利用是指有一定利用价值的副产品。
⑧CuCl2中混有Fe3+加何种试剂调pH值?
答:为了不引入杂质,用含铜元素且可以与H+反应的CuO、Cu(OH)2、CuCO3、Cu2(OH)2CO3。原因:加CuO消耗溶液中的H+的,促进Fe3+的水解,生成Fe(OH)3沉淀析出。
⑨趁热过滤的原因?
答:减少过滤时间、保持过滤温度,防止××杂质析出。
⑩趁热过滤后,有时先往滤液中加入少量水,加热至沸,然后再冷却结晶?
答:稀释溶液,防止降温过程中××析出,提高产品的纯度(或产率)。
【链接高考】
1.2018-1-27. 焦亚硫酸钠(Na2S2O5)在医药、橡胶、印染、食品等方面应用广泛。回答下列问题:
(1)生产Na2S2O5,通常是由NaHSO3过饱和溶液经结晶脱水制得。写出该过程的化学方程式:____________________。
(2)利用烟道气中的SO2生产Na2S2O5的工艺为:
①pH=4.1时,Ⅰ中为__________溶液(写化学式)。
②工艺中加入Na2CO3固体、并再次充入SO2的目的是_________________。
【解析】(1)由NaHSO3过饱和溶液经结晶脱水制Na2S2O5 。所以,化学方程式为:2NaHSO3=Na2S2O5+H2O
(2)①SO2与Na2CO3反应生成Na2SO3和NaHSO3,pH=4.1时显酸性,故不可能是Na2SO3,是NaHSO3。
②由第一问可知,由NaHSO3过饱和溶液经结晶脱水制Na2S2O5,工艺中加入Na2CO3固体、并再次充入SO2的目的是得到NaHSO3过饱和溶液。
2.2018-2-26. 我国是世界上最早制得和使用金属锌的国家。一种以闪锌矿(ZnS,含有SiO2和少量FeS、CdS、PbS杂质)为原料制备金属锌的流程如图所示:
相关金属离子[c0(Mn+)=0.1mol/L]形成氢氧化物沉淀的pH范围如表中所示:
回答下列问题:
(1)焙烧过程中主要反应的化学方程式为________。
(2)滤渣1的主要成分出SiO2外还有_____;氧化除杂工序中ZnO的作用是_________。若不通入氧气,其后果是_______________。
(3)溶液中的Cd2+可用锌粉除去,还原除杂工序中反应的离子方程式为____________________。
(4)电解硫酸锌溶液制备单质锌时,阴极的电极反应式为_______________;沉积锌后的电解液可返回_____工序继续使用。
【解析】(1)焙烧主要反应就是硫化锌与氧气反应,生成氧化锌和二氧化硫。焙烧过程中主要反应的化学方程式为:2ZnS+3O2=2ZnO + 2SO2
(2)焙烧后的固体主要是几种氧化物,稀硫酸溶㓎后不溶物是不溶于水的SiO2和PdSO4。滤渣1的主要成分出SiO2外还有PdSO4。
过滤后的溶液中含有Cd2+、Fe2+、Fe3+,通过氧化将Fe2+转化为Fe3+,通过ZnO调整pH除去Fe3+,若不通入氧气,无法除去Fe2+。
(3)用锌粉除去Cd2+,发生置换反应,所以方程式为:Zn + Cd2+ = Zn2++ Cd。
(4)电解硫酸锌溶液制备单质锌时,电极反应为:阳极:2H2O-4e- =O2+4H+;阴极:Zn 2++2e-= Zn。沉积锌后的电解液是硫酸,所以可以返回溶㓎工序继续使用。
3.2018-3-27. KIO3是一种重要的无机化合物,可作为食盐中的补碘剂。回答下列问题:
(1)KIO3的化学名称是_______。
(2)利用“KClO3氧化法”制备KIO3工艺流程如下图所示:
“酸化反应”所得产物有KH(IO3)2、Cl2和KCl。“逐Cl2”采用的方法是_______。“滤液”中的溶质主要是_______。“调pH”中发生反应的化学方程式为:
(3)KIO3也可采用“电解法”制备,装置如图所示。
①写出电解时阴极的电极反应式_______________。
②电解过程中通过阳离子交换膜的离子主要为_________,其迁移方向是_______。
③与“电解法”相比,“KClO3氧化法”的主要不足之处有________(写出一点)。
【解析】(2)由于 “酸化反应”所得产物有KH(IO3)2、Cl2和KCl,氯气在水中有少量溶解,所以逐氯气采用加热的方法。结晶过滤后,所得晶体用于制取KIO3,所以滤液中的溶质应该是:KCl。
从流程图分析可知,调pH时反应物是KH(IO3)2,生成物是KIO3,为了不引人新杂质,应该用KOH调节,发生复分解反应为:KH(IO3)2+KOH=2KIO3+H2O。
(3)阳极区的单质碘和氢氧化钾反应:3I2+6KOH=KIO3+5KI+3H2O。其中,生成的碘离子在阳极失电子再转化为单质碘,多出的钾离子通过阳离子交换膜进入阴极区生成氢氧化钾,阴极区得到的氢氧化钾可以循环使用。单质碘再与氢氧化钾反应,生成KIO3和KI ,以上反应反复循环最终将所有的碘都转化为碘酸钾。
4.2017-2- 26.水泥是重要的建筑材料。水泥熟料的主要成分为CaO、SiO2,并含有一定量的铁、铝和镁等金属的氧化物。实验室测定水泥样品中钙含量的过程如图所示:
回答下列问题:
(1)在分解水泥样品过程中,以盐酸为溶剂,氯化铵为助溶剂,还需加入几滴硝酸。加入硝酸的目的是________________________ ,还可使用____代替硝酸。
【解析】在测定钙含量时,需要排除其它离子干扰,因而在其中加入氧化剂可以将Fe2+氧化为Fe3+ ,在后续反应中除去。硝酸和过氧化氢及其它不引入新杂质的氧化剂均可以发挥作用。
(2)沉淀A的主要成分是____,其不溶于强酸但可与一种弱酸反应,该反应的化学方程式为________________。
【解析】在第一步反应结束后,除SiO2外,其它物质均溶解,因而过滤后的沉淀A是SiO2。SiO2可以与氢氟酸反应:SiO2+4HF=SiF4↑+2H2O
(3)加氨水过程中加热的目的是_________。沉淀B的主要成分为_______、______(填化学式)。
【解析】反应中加热的目的一般就是加快反应,促进反应发生。加氨水调pH后,产生的沉淀主要是:Fe(OH)3 、Al(OH)3 。pH为4-5时,Ca2+、Mg2+不沉淀。
(4)草酸钙沉淀经稀H2SO4处理后,用KMnO4标准溶液滴定,通过测定草酸的量可间接获知钙的含量,滴定反应为:MnO4-+H++H2C2O4→Mn2++CO2+H2O。实验中称取0.400 g水泥样品,滴定时消耗了0.0500 mol·L-1的KMnO4溶液36.00 mL,则该水泥样品中钙的质量分数为______。
【解析】5Ca2+~5H2C2O4~2KMnO4
n(KMnO4)=0.0500mol/L×36.00×10-3mL=1.80×10-3mol
n(Ca2+)=4.50×10-3mol
水泥中钙的质量分数为:4.50×10-3mol×40.0g/mol/0.400g×100%=45.0%
5. 2017-3-27. 重铬酸钾是一种重要的化工原料,一般由铬铁矿制备,铬铁矿的主要成分为FeO·Cr2O3,还含有硅、铝等杂质。制备流程如图所示:
回答下列问题:
(1)步骤①的主要反应为:
FeO·Cr2O3+Na2CO3+NaNO3 高温 Na2CrO4+ Fe2O3+CO2+ NaNO2
上述反应配平后FeO·Cr2O3与NaNO3的系数比为_______。该步骤不能使用陶瓷容器,原因是____________________________________。
(2)滤渣1中含量最多的金属元素是____,滤渣2的主要成分是____及含硅杂质。
(3)步骤④调滤液2的pH使之变____(填“大”或“小”),原因是_________(用离子方程式表示)。
(4)有关物质的溶解度如图所示。向“滤液3”中加入适量KCl,蒸发浓缩,冷却结晶,过滤得到K2Cr2O7固体。冷却到_____(填标号)得到的K2Cr2O7固体产品最多。
a.80℃ b.60℃ c.40℃ d.10℃
步骤⑤的反应类型是___________________。
(5)某工厂用m1 kg 铬铁矿粉(含Cr2O3 40%)制备K2Cr2O7,最终得到产品 m2 kg,产率为_______。
【解析】(1)由氧化还原反应中的得失电子守恒可知二者系数比应为2:7;该步骤中存在Na2CO3 固体,熔融时会腐蚀陶瓷,故不能使用陶瓷容器。
(2)熔块中的三种物质,只有Fe2O3不溶于水,是滤渣1的成分,所以金属元素是铁。由流程可知,在铝元素进入溶液,调节pH=7后, 产生Al(OH)3沉淀,故滤渣2中除了含硅杂质外还有Al(OH)3 。
(3)分析可知,滤液2中的主要成分是Na2CrO4 ,滤液3中的主要成分应为Na2Cr2O7 ,则第④步调节pH的作用是使 Na2CrO4转化为Na2Cr2O7 ,离子方程式为:2CrO42-+2H+ =Cr2O72-+H2O ,由此可知应调节pH使之变小,有利于反应发生。
(4)由溶解度曲线图可知,10℃时K2Cr2O7 溶解度最小,而 其它三种物质此时溶解度均大于K2Cr2O7 ,故此时得到的K2Cr2O7 固体最多。由流程得到步骤⑤的反应方程式为:2KCl +Na2Cr2O7=2NaCl+K2Cr2O7,故该反应为复分解反应。
(5)产率等于实际产量比理论产量。样品中Cr2O3的质量为m1×40%Kg,则生成K2Cr2O7的理论产量为:(m1×40%÷152)×294 Kg,则所得产品的产率为m2Kg÷(m1×40%÷152)×294Kg×100%=152m2/117.6m1 ×100%。
6.2017-1-27.Li4Ti5O12和LiFePO4都是锂离子电池的电极材料,可利用钛铁矿(主要成分为FeTiO3,还含有少量MgO、SiO2等杂质)来制备,工艺流程如下:
回答下列问题:
(1)“酸浸”实验中,铁的浸出率结果如图所示。由图可知,当铁的净出率为70%时,所采用的实验条件为____________。
(2)“酸浸”后,钛主要以TiOCl42-形式存在,写出相应反应的离子方程式__________________________。
(3)TiO2·xH2O沉淀与双氧水、氨水反应40 min所得实验结果如下表所示:
温度/℃ | 30 | 35 | 40 | 45 | 50 |
TiO2·xH2O转化率% | 92 | 95 | 97 | 93 | 88 |
分析40 ℃时TiO2·xH2O转化率最高的原因__________________。
(4)Li2Ti5O15中Ti的化合价为+4,其中过氧键的数目为_______。
【解析】(1)从图中可知,100℃、2h或90℃、5h;
(2)由题目信息可知,FeTiO3与盐酸反应,产生TiOCl42- 。
根据原子守恒和电荷守恒即可写出反应的离子方程式。
(3)TiO2·xH2O转化率随温度升高而增加,但是,如果温度升高双氧水分解与氨气逸出,导致TiO2·xH2O转化率下降。所以,超过40℃,会使TiO2·xH2O转化率下降。
(4)Li2Ti5O15中Ti的化合价为+4,根据化合价规律,正价为22价,15个O原子共-22价,设有x个-1价O,-x-(15-x)x2=-22,x=8,故过氧键的数目为4个。
7.2016-3-28. 从废钒催化剂中可以回收五氧化二钒(V2O5),废钒催化剂的主要成分为:
物 质 | V2O5 | V2O4 | K2SO4 | SiO2 | Fe2O3 | Al2O3 |
质量分数/% | 2.2~2.9 | 2.8~3.1 | 22~28 | 60~65 | 1~2 | <1 |
以下是一种废钒催化剂回收工艺路线:
回答下列问题:
(1)“酸浸”时V2O5转化为VO2+,反应的离子方程式为___________,同时V2O4转成VO2+。“废渣1”的主要成分是__________。
【解析】“酸浸”时V2O5转化为VO2+,V的化合价没有变化,反应的离子方程式为:V2O5+2H+=2VO2++H2O。酸浸时,只有SiO2不反应,所以“废渣1” 是SiO2
(2)“氧化”中欲使3 mol的VO2+变为VO2+,则需要氧化剂KClO3至少为___mol。
【解析】VO2+变为VO2+化合价升高1价,氧化剂KClO3反应后变为Cl-,化合价降低6价,所以3 mol的VO2+变为VO2+需要氧化剂KClO30.5mol。
(3)“中和”作用之一是使钒以V4O124−形式存在于溶液中。“废渣2”中含有__。
【解析】在中和后,溶液溶液中的Fe 3+、Al3+ 都变成沉淀,“废渣2” 是Fe(OH)3和Al(OH)3。
(4)“离子交换”和“洗脱”可简单表示为:
4ROH+V4O124− R4V4O12+4OH−(ROH为强碱性阴离子交换树脂)。为了提高洗脱效率,淋洗液应该呈___性(填“酸”、“碱”或“中”)。
【解析】由信息可知,“洗脱” 是“离子交换”的逆过程,所以,为了提高洗脱效率,淋洗液应该呈碱性。
(5)“流出液”中阳离子最多的是______。
【解析】由钒催化剂成分表和工艺路线中加入的试剂可知,流出液”中阳离子最多的是K+。
(6)“沉钒”得到偏钒酸铵(NH4VO3)沉淀,写出“煅烧”中发生反应的化学方程式__________________________。
【解析】偏钒酸铵中钒是+5价,和产物V2O5相同,说明不是氧化还原反应,偏钒酸铵属于铵盐分解产物有NH3,所以方程式为:2NH4VO3 =V2O5+2NH3↑+H2O↑。
高考化学一轮复习讲练 第8章 专题讲座六 无机化工流程题的解题策略 (含解析): 这是一份高考化学一轮复习讲练 第8章 专题讲座六 无机化工流程题的解题策略 (含解析),共8页。试卷主要包含了0×10-38,04 mg·L-1、c=1,41 g,CO2的体积为0等内容,欢迎下载使用。
高考化学三轮冲刺专题11 工业流程(含解析): 这是一份高考化学三轮冲刺专题11 工业流程(含解析),共13页。
高考化学一轮复习强化训练五无机化工流程题(含解析): 这是一份高考化学一轮复习强化训练五无机化工流程题(含解析),共6页。试卷主要包含了00 mL 0,6%,4时产生的沉淀有Fe3和Al3等内容,欢迎下载使用。

