还剩4页未读,
继续阅读
2022-2023学年安徽省马鞍山市第二中学高一上学期期中考试历史试卷含答案
展开相关试卷
安徽省定远中学2023-2024学年高一上学期期中考试历史试卷(含答案):
这是一份安徽省定远中学2023-2024学年高一上学期期中考试历史试卷(含答案),共25页。试卷主要包含了单选题,材料题等内容,欢迎下载使用。
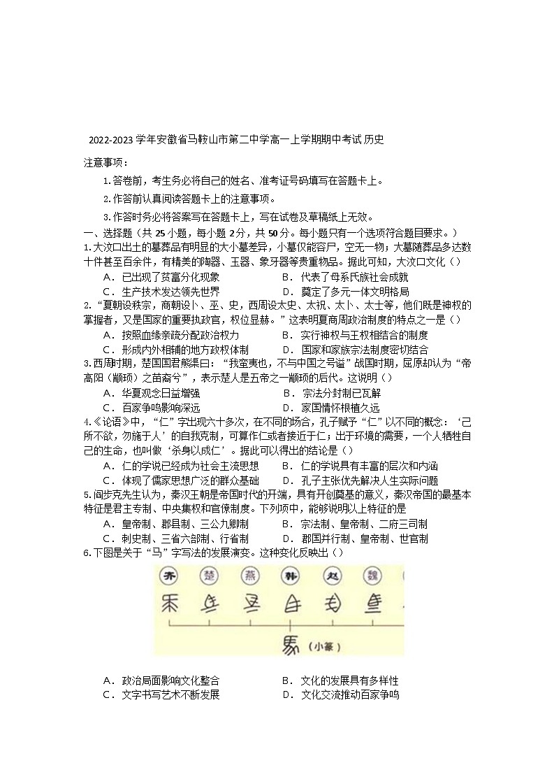
2022-2023学年安徽省马鞍山市第二中学等校高二上学期阶段检测历史试题(Word版):
这是一份2022-2023学年安徽省马鞍山市第二中学等校高二上学期阶段检测历史试题(Word版),共12页。试卷主要包含了本卷命题范围,马丁 等内容,欢迎下载使用。
安徽省凤阳县金阳光高级中学2022-2023学年高一上学期期中考试历史试卷:
这是一份安徽省凤阳县金阳光高级中学2022-2023学年高一上学期期中考试历史试卷,共10页。试卷主要包含了有学者指出,清光绪帝曾发布《罪已诏》说,如表明清之际三位思想家及其主张,《明史·职官志》称等内容,欢迎下载使用。

