- 2022徐州高一上学期期末数学试题含答案 试卷 1 次下载
- 2022徐州高一上学期期末抽测英语试卷含答案 试卷 2 次下载
- 2022徐州高一上学期期末抽测政治试题 试卷 1 次下载
- 2022徐州高一上学期期末地理试题答案 试卷 1 次下载
- 2022徐州高一上期末抽测物理试题含答案 试卷 2 次下载
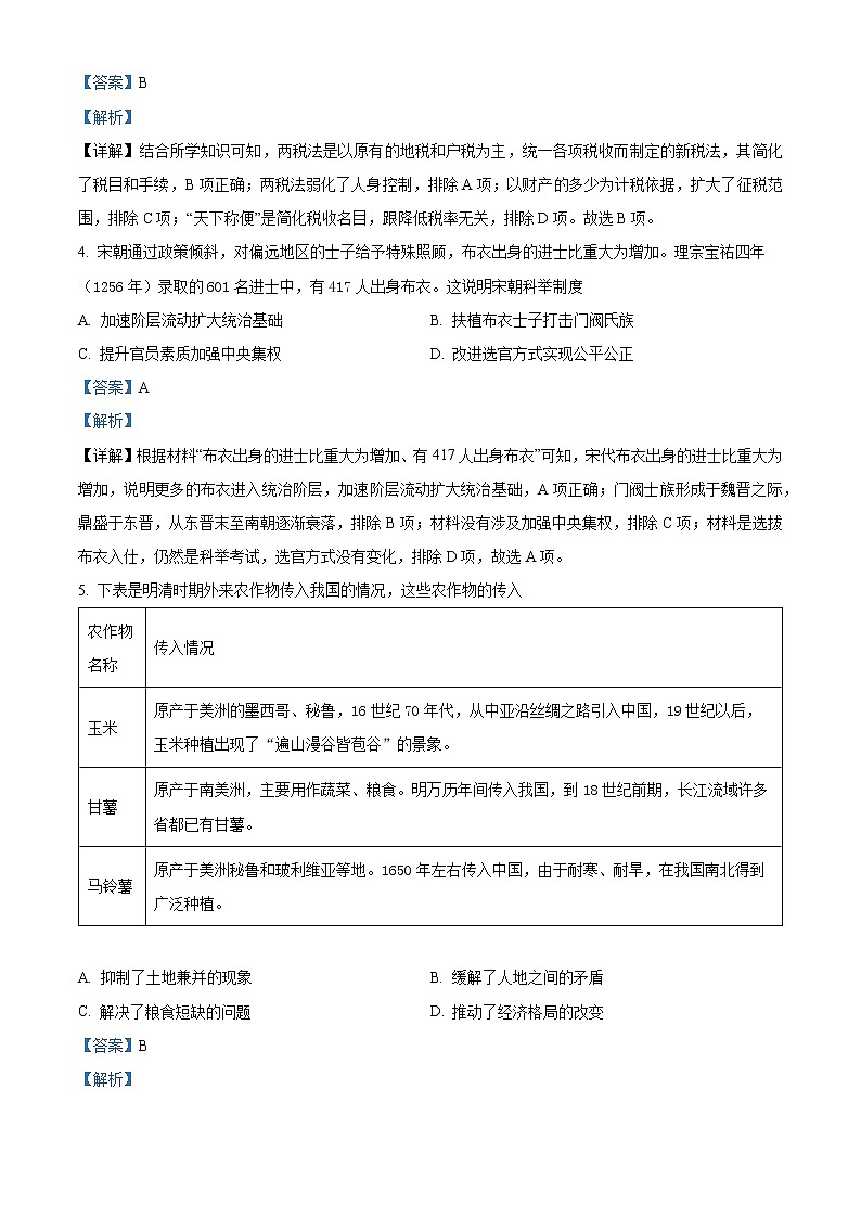
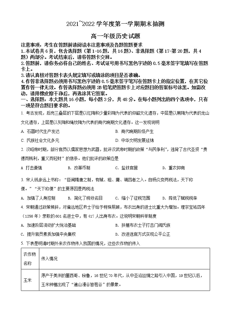
2022徐州高一上学期期末考试历史试题含答案
展开2024徐州铜山区高一上学期期中考试历史试题PDF版含答案: 这是一份2024徐州铜山区高一上学期期中考试历史试题PDF版含答案,共9页。
2022徐州高一下学期期末考试历史试题含解析: 这是一份2022徐州高一下学期期末考试历史试题含解析,文件包含江苏省徐州市2021-2022学年高一下学期期末考试历史试题含解析docx、江苏省徐州市2021-2022学年高一下学期期末考试历史试题无答案docx等2份试卷配套教学资源,其中试卷共21页, 欢迎下载使用。
2023承德高一上学期期末考试历史试题含答案: 这是一份2023承德高一上学期期末考试历史试题含答案,文件包含历史答案docx、河北省承德市2022-2023学年高一上学期期末考试历史试题无答案docx等2份试卷配套教学资源,其中试卷共21页, 欢迎下载使用。

