所属成套资源:2023届高三历史高考二轮复习专题专练
2023届高三历史高考二轮复习专题专练:中国早期政治制度
展开
这是一份2023届高三历史高考二轮复习专题专练:中国早期政治制度,共9页。试卷主要包含了单选题,材料分析题等内容,欢迎下载使用。
一、单选题(本大题共15小题,共60.0分)
1. (本题4.0分)中国社会科学院考古研究所研究员、二里头文化遗址(距今约3800—3500年)考古队队长许宏认为,对二里头文化遗址的讨论,目前仅限于推论和假说的范畴。该文化的族属和王朝的归属问题最终廓清,仍有待于包含丰富信息的文字材料的发现和解读。在这里,将二里头文化遗址视为夏朝存在的标志是一种
A.逻辑推理式的历史解释B.对新的历史现象的理解
C.对历史有效信息的提取D.史料实证式的历史解释
2. (本题4.0分)《春秋·左传》中谈到九鼎的铸造:夏朝初年,夏王令九州牧贡献青铜,铸造九鼎。先派人把各州的名山大川、形胜之地、奇异之物画成图册,然后派工匠将这些画仿刻于九鼎之身,以一鼎象征一州。从此,九鼎象征着九州,夏王亦顺应“天命”,成为天下共主,九州也成为中国的代名词,这表明( )
A.九鼎象征王权高度集中B.夏王拥有特殊的政治地位
C.夏朝王权威渐趋强化D.夏朝加强了对地方的管理
3. (本题4.0分)中文“民主”一词最早出现于《尚书》中,该书提到:“天惟时求民主,乃大降显休命于成汤。”对这里的“民主”理解最准确的是
A.人民主权B.以民为主
C.为民之主D.民为邦主
4. (本题4.0分)通过甲骨文我们可知关于晚商描述的三个范畴:核心的有商、殷地区,即商的中心区,其次为土,有东土、西土、南土、北土,是指商的附属政权。周边为方,或四方是指疆域之外非商政体,由此可知商朝实行的政治制度是
A.王权制
B.内外服制
C.分封制
D.宗法制
5. (本题4.0分)商代内服成员主要由居住于王畿地区的商王同姓或异姓姻亲氏族组成,而西周自建立便对王室及同姓子弟等进行分封,使之到远离王畿的地方“以藩屏周”,又在王畿地区分封了一批功臣、同姓及异姓诸侯。这反映出西周
A.宗族聚居状态逐渐被打破B.强化对统治中心的控制
C.贵族集团的利益得以平衡D.王室血缘观念逐渐淡化
6. (本题4.0分)尽管夏、商两朝已控制了足够广阔的通域,但夏商时授予各部落封号(“封”)更多是对部落
A.继承了夏商两代的制度B.强化了对地方的控制力
C.促进了经济文化交往D.加强了边远地区的开发
7. (本题4.0分)上级对下级的赏赐是古代政治生活的重要内容。西周到春秋时期,赏赐的物品有车马、衣服、祭品、祭器、戎器;战国时,黄金、锦绣、土地、白壁、爵位演变为赏赐之物品。这一转变主要是由于( )
A.经济发展使赏赐物品的价值提高B.赏赐的意义随着社会发展而变化
C.通过战争掠取的财富大幅度增加D.赏赐的政治功能让位于经济功能
8. (本题4.0分)王家范在《中国历史通论》中说:“(中国政制)达臻‘文明’一途,实因归功于西周的创制……,西周政治里显然有深厚的贵族色彩,而‘共主’名义下的地方分权体制……与秦以后一统的君主‘独制’格局泾渭分明。”下列对材料的解读,不正确的是
A.“西周的创制”主要指实行分封制
B.以血缘关系为纽带保持“贵族色彩”
C.“共主”指西周实现了权力的高度集中
D.“地方分权体制”指地方有较大自主权
9. (本题4.0分)《诗经·大雅》祭祀乐歌有谓:“文王在上,於昭于天。周虽旧邦,其命维新。……文王陟(升)降,在帝左右。……文王孙子,本支百世。凡周之士,不显亦世。”诗文形象地反映了西周的政治风格。下列选项中,对此解读正确的是
①神权与王权结合 ②“传贤”演化为“传子”
③以旧邦维护政治联系 ④按血缘宗族关系分配政治权力
A.①④B.②③C.①②④D.②③④
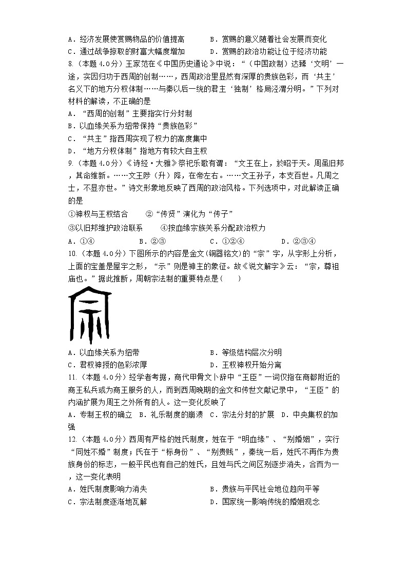
10. (本题4.0分)下图所示的内容是金文(铜器铭文)的“宗”字,从字形上分析,上面的宝盖是屋宇之形,“示”则是神主的象征。故《说文解字》云:“宗,尊祖庙也。”据此推断,周朝宗法制的重要特点是( )
A.以血缘关系为纽带B.等级结构层次分明
C.君权神授的色彩浓厚D.王权神权开始分离
11. (本题4.0分)经学者考据,商代甲骨文卜辞中“王臣”一词仅指在商都附近的商王私兵或为商王服务的人,而到西周晚期的金文和传世文献记录中,“王臣”的内涵扩展为周王之外所有的人。这一变化反映了
A.专制王权的确立B.礼乐制度的崩溃C.宗法分封的扩展D.中央集权的加强
12. (本题4.0分)西周有严格的姓氏制度,姓在于“明血缘”、“别婚姻”,实行“同姓不婚”制度;氏在于“标身份”、“别贵贱”,秦统一后,姓氏不再作为贵族身份的标志,一般平民也有自己的姓氏,且姓与氏之间区别逐步消失,合而为一,这一变化表明
A.姓氏制度影响力消失B.贵族与平民社会地位趋向平等
C.宗法制度逐渐地瓦解D.国家统一影响传统的婚姻观念
13. (本题4.0分)周人由殷商覆亡的教训中体会出天命无常,认为上苍鬼神是否佑助周王朝,并非上苍自己的决定,应该凭恃百姓的意志决定。这表明周人( )
A.萌生尊重祖先的意识B.具有敬德保民的观念
C.否定崇拜先王的行为D.传承天命无常的思想
14. (本题4.0分)西周时期,一些贵族大臣可以对周王“谏议”,平民也可以对朝政发表意见或评论,平民的意向影响周王的决策。这反映出当时
A.贵族等级制度开始瓦解B.原始民主传统尚存
C.新兴地主阶级力量增强D.周王失去共主地位
15. (本题4.0分)殷商社会崇拜天帝,祭祀祖先,认为人间任何事情都要受到冥冥之中神的支配。因此,上至国家大事,下至帝王贵族们的私人生活,都要求神问卜。这说明殷商时期( )
A.神权色彩十分浓厚B.王权至上不可僭越
C.商王大宗地位神圣化D.血缘政治趋向淡化
二、材料分析题(本大题共2小题,共40.0分)
16. (本题20.0分)阅读材料,回答问题。
【材料】
材料一 除了军事与经济资源的互为挹注,这些封君与周王室之间,也依仗宗族纽带,用祖先崇拜的繁缛礼仪,以朝贡、觐见、馈赠、通婚、封赏……不断加强亲戚之间的关系……亲缘网络的伦理要求,是敦睦亲戚的孝道。于是,周人统治的机制,取得了道德的意义。
——摘编自许倬云《万古江河:中国历史文化的转折与开展》
材料二 我将我享(祭献),维羊维牛,维天其右(保佑)之。仪式刑(效法)文王之典,日靖四方。伊嘏(伟大)文王,既右飨(祭献)之。我其夙夜,畏天之威,于时保之。
——《诗经·周颂·我将》
【问题】
(1)阅读材料一并结合所学知识,指出“周人统治的机制”。概括这种机制在当时的积极作用。
(2)结合所学,概括材料二《诗经·周颂·我将》所蕴含的主要意义。综合指出材料一、二所反映的中国古代早期政治制度的特点。
17. (本题20.0分)
【材料】
材料 周初分封以后,周朝将国家分为一系列政治单元,包括王畿和被分封的各诸侯国。在每个单元中,又有国与野之别。被封者率本族族人到达封地后,要建立一个名为“城”的军事据点(后来通常成为封国的都城),逐渐由点向面扩展,完成对封地的控制,这种城(包括其近郊)也被称为“国”,“国”以外的广大田土则称作“野”。国、野的居民分别称为国人、野人。国人是以周部族为主体的统治部族成员,其上层即贵族。占国人大多数的下层成员皆属于平民,他们被置于宗法制控制之下,有自己的职业并承担军赋和当兵作战的义务。遇有“国危”“国迁”和“立君”等重大问题,国君要征询国人的意见。野人是被征服地区的传统居民,包括殷商等古老部族的后裔、周边民族成员及流亡人口等,他们原有的社会组织得到了保留,在贵族统治下虽受到较强的人身束缚,但身份不同于奴隶。作为井田制下的农业劳动者,野人以助耕公田的方式为国家负担劳役。从春秋时期开始,国野制出现破坏迹象,国人和野人逐渐合二为一,成为专制政权下的编户齐民
——据赵世超《周代国野制度研究》等
【问题】
(1)根据材料并结合所学知识,概括西周国野制度的主要特点。
(2)根据材料并结合所学知识,分析西周国野制度的积极作用。
参考答案
1. 【答案】A
【详解】“目前仅限于推论和假说的范畴”等字眼足以证明将二里头文化遗址视为夏朝存在的标志只是一种逻辑推理式的历史解释而已,选A是符合题意的,正确;二里头文化遗址不属于新的历史现象,选项B不符合题意,排除;“仍有待于包含丰富信息文字材料的发现和解读”足以证明还尚未完全对二里头文化遗址有效信息提取,选项C不符合题意,排除;材料反映的是逻辑推理式的历史解释而非史料实证式的历史解释,选项D不符合题意,排除;故本题选A。
2. 【答案】B
【详解】夏王铸造九鼎,象征天下归一,鼎成为王权的象征,材料中“夏王亦顺应“天命”,成为天下共主”,说明夏王拥有特殊的政治地位,B项正确;三代时期,王位没有实现王权的高度集中,排除A项;材料没有体现王权的逐渐强化,排除C项;材料未涉及到对地方的管理,排除D项。故选B项。
3. 【答案】C
【详解】试题分析:本题主要考查学生准确解读材料信息的能力。从材料“求民主……于成汤”可知,民主就是为民之主,所以答案选C。
考点:中国传统文化主流思想的演变·春秋战国时期的百家争鸣·古代民主
4. 【答案】B
【详解】
材料中“核心的有商、殷地区,即商的中心区”属于内服区域,“周边为方,或四方是指疆域之外非商政体”属于外服管理地区,显然材料中论述的是商朝的内外服制度,B正确;王权制是国王和臣民的关系,A错误;分封制体现出一种等级制度的特点,C错误;宗法制的核心是血缘关系的等级制度,D错误。
5. 【答案】A
【详解】
由材料可知,商王的同姓或异姓姻亲氏族主要居住于商王直接统治的王畿,而周代王室及同姓子弟则被分封到远离王畿的各地进行统治,在王畿地区分封了一批功臣、同姓及异姓诸侯,这体现出周王室打破了原先宗族聚居的状态,助推国家形态的发展,A项正确;由材料可知,周代王室及同姓子弟则被分封到远离王畿的各地进行统治,“以藩屏周”,表明周朝也强化了对边远地区的控制,排除B项;材料主旨强调的是原先宗族聚居的状态被打破,与贵族集团利益无关,排除C项;周王室将同姓子弟分封到各地进行统治,“以藩屏周”,体现了对同姓子弟的信任,没有体现周王室血缘观念的淡化,排除D项。故选A项。
6. 【答案】B
【详解】
结合所学内容可知,各部落接受夏、商的封号意味着这些部落接受了夏、商的统治,因此是强化了对地方的控制力,B项正确;授予各部落封号是为了强化对他们的控制,而非是制度继承和促进经济文化交往,排除AC项;仅根据封号不能说明是加强了开发,排除D项。故选B项。
7. 【答案】B
【详解】根据所学可知,西周分封制下,车马、礼器、服饰是象征身份的最主要的赏赐品,但到了战国时期,随着宗法分封制、礼制遭到破坏,这些物品对于受赏者的意义呈现出下降趋势。生产力的发展推动了社会的进步,加强了土地的重要性,土地成为重要的财富来源,同时象征财富身份的黄金、白壁等也成为赏赐的内容之一,B项正确;赏赐物品转变主要体现了社会转型,排除A项;材料没有体现“战争”的影响,排除C项;“赏赐”本身都是体现了政治功能,排除D项。故选B项。
8. 【答案】C
【详解】根据所学知识可知,西周时期实行分封制,周王作为天下“共主”尚未实现权力的高度集中,C项符合题意;“西周的创制”以分封制为代表、血缘关系为纽带、地方有较大自主权均是西周政治的特点,ABD三项不符合题意。
9. 【答案】A
【详解】由材料信息“文王在上,於昭于天。周虽旧邦,其命维新。……文王陟(升)降,在帝左右”得出神权与王权结合,故①正确;由“文王孙子,本支百世。凡周之士,不显亦世”得出按血缘宗族关系分配政治权力,故④正确;夏朝“传贤”就已经演化为“传子”,故②错误;材料信息体现不出以旧邦维护政治联系,故③错误。所以本题答案为A,BCD错误。
10. 【答案】A
【详解】根据材料“从字形上分析,上面的宝盖是屋宇之形,‘示’则是神主的象征。故《说文解字》云:‘宗,尊祖庙也。’ ” 可知,宗法制的“宗”本意是指宗庙,结合所学可知,西周的宗法制是起源于原始社会的父系家长制,而父系家长制实际上是通过氏族内部血缘关系的亲疏确立的,A项正确;材料中的信息并未体现出宗法制的重要特点是等级结构层次分明,排除B项;材料未体现周朝宗法制的重要特点是君权神授的色彩浓厚,排除C项;根据材料“ ‘示’则是神主的象征。”并结合所学可知,早期政治制度具有神权色彩,排除D项。故选A项。
11. 【答案】C
【详解】
依据材料“商代王臣仅指在商都附近的商王私兵或为商王服务的人”、“西周晚期内涵扩展为周王之外所有的人”,结合所学可知,西周时期王臣的范围扩大,是因为分封宗法制的推行,扩大了西周的统治区域,C项正确;材料未涉及专制王权的确立,排除A项;材料未涉及礼乐制度的崩溃,排除B项;商周时期,中央集权尚未形成,排除D项。故选C项。
12. 【答案】C
【详解】
材料反映姓氏由作为贵族身份的标志到成为一般平民百姓的称谓,实质说明西周实行的宗法制度逐渐地瓦解,C项正确;“姓氏制度影响力消失”表述太绝对,错误,排除A项;B项“趋向平等”表述太绝对,不符合史实,排除;材料反映姓氏制度的发展演变,无法体现婚姻观念的变化,排除D项。故选C项。
13. 【答案】B
【详解】根据材料“周人由殷商覆亡的教训中体会出天命无常,认为上苍鬼神是否佑助周王朝,并非上苍自己的决定,应该凭恃百姓的意志决定。”可知,周人认为天命无常,上苍鬼神是否佑助周王朝,并非上苍自己的决定,应该凭恃百姓的意志决定,说明百姓的重要性,具有敬德保民的观念,B项正确;尊重祖先的意识,在材料中没有体现,排除A项;否定崇拜先王的行为,说法过于绝对,排除C项;材料未体现对天命无常的传承,排除D项。故选B项。
14. 【答案】B
【详解】
西周平民、贵族大臣都可以影响朝政,这体现了西周政治中存在原始民主传统尚存,B正确;A中的“开始”错误,排除;西周时期尚未产生地主阶级,排除C;西周时期周天子尚未失去天下共主的地位,排除D。
15. 【答案】A
【详解】依据材料“崇拜天帝”“祭祀祖先”“求神问卜”等信息,可以看出殷商时期重视求神问卜,王权与神权相结合,体现了神权色彩浓厚,A项正确;王权至上不可僭越是皇帝制度的特征,排除B项;“大宗地位”体现的是西周的宗法制,商朝并未形成宗法制,排除C项;血缘政治应是趋向强化,排除D项。故选A项。
16. 【答案】(1)机制:分封制和宗法制。
作用:稳定政治秩序;维护政治联系。
(2)意义:以乐歌形式歌颂周文王的功德。
特点:以血缘关系为纽带形成国家政治结构;神权与王权相结合。
【详解】
(1)据材料一“这些封君与周王室之间,也依仗宗族纽带,用祖先崇拜的繁缛礼节,以朝贡、觐见、馈赠、通婚、封赏”并结合所学知识即可指出“周人统治的机制”是分封制和宗法制。再据材料一“不断加强亲戚之间的关系。……亲缘网络的伦理要求,是敦睦亲戚的孝道”并结合所学知识即可从稳固统治方面概括这种机制在当时的积极作用。
(2)据材料二“仪式刑文王之典,日靖四方。伊嘏文王,既右飨之”并结合所学知识即可概括《周颂•我将》所蕴涵的主要意义是歌颂周文王的功德。再结合所学分封制和宗法制的知识即可从家国一体等方面综括指出材料一、二所反映的中国早期政治制度的特点。
17. 【答案】(1)特点:国人和野人的权利与义务不同(因类而治);行政管理与军事控制相结合;带有集体统治和浓厚的部族色彩;以分封制、宗法制为基础;与井田制相结合。
(2)作用:在一定程度上使国人和野人各安其分、各司其责,维系了西周的长久统治;促进了土地开发和经济发展;扩大了周文化的影响;推动了中国早期国家的发展。
【详解】
(1)特点:根据材料中“王畿和被分封的各诸侯国……有国与野之别”,“(城)军事据点(后来通常成为封国的都城),逐渐由点向面扩展,完成对封地的控制”,“城(包括其近郊)也被称为‘国’,‘国’以外的广大田土则称作‘野’。国、野的居民分别称为国人、野人”,“国人……被置于宗法制控制之下,有自己的职业并承担军赋和当兵作战的义务”,“国君要征询国人的意见”,“野人是被征服地区的传统居民”,“作为井田制下的农业劳动者,野人以助耕公田的方式为国家负担劳役”等信息,结合所学知识,从国和野的主要区别、管理方法、等级划分、与分封、宗法和井田制的关系等方面,概括西周国野制度的主要特点。
(2)作用:根据材料中“被封者率本族族人到达封地后,要建立一个名为“城”的军事据点,逐渐由点向面扩展,完成对封地的控制”,“(平民)被置于宗法制控制之下,有自己的职业并承担军赋和当兵作战的义务”,“但身份不同于奴隶。作为井田制下的农业劳动者,野人以助耕公田的方式为国家负担劳役”等信息,结合所学知识,从政治管理、经济发展、文化扩展和社会进步等方面,分析西周国野制度的积极作用。
相关试卷
这是一份2023届高考历史二轮复习 政治史专题练 第一单元 古代中国的政治制度,共11页。试卷主要包含了《史记》载,时人评价秦始皇,《史记等内容,欢迎下载使用。
这是一份2023届高三历史高考二轮复习专题专练:隋唐时期的政治制度,共10页。试卷主要包含了单选题,材料分析题等内容,欢迎下载使用。
这是一份2023届高三历史高考二轮复习专题专练:中国特色社会主义道路,共12页。试卷主要包含了单选题,材料分析题等内容,欢迎下载使用。

