所属成套资源:23版新高考一轮分层练案【解析版】
23版新高考一轮分层练案(三十八) 分子动理论 内能
展开这是一份23版新高考一轮分层练案(三十八) 分子动理论 内能,共4页。试卷主要包含了下列说法中正确的是,下列选项正确的是等内容,欢迎下载使用。
一轮分层练案(三十八) 分子动理论 内能
1.(多选)关于布朗运动,下列说法中正确的是( )
A.布朗运动是分子的运动,牛顿运动定律不再适用
B.布朗运动是分子无规则运动的反映
C.悬浮在液体中的固体小颗粒的无规则运动是布朗运动
D.布朗运动的剧烈程度跟温度有关,所以布朗运动也叫热运动
【答案】BC 布朗运动是悬浮颗粒的运动,这些颗粒不是微观粒子,牛顿运动定律仍适用,故A错误;悬浮在液体中的固体小颗粒的无规则运动是布朗运动,是液体分子永不停地做无规则运动的反映,其本身不是分子的热运动,故B、C正确,D错误。
2.(多选)某气体的摩尔质量为M,分子质量为m 。若1摩尔该气体的体积为Vm,密度为ρ,则该气体单位体积分子数为(阿伏加德罗常数为NA)( )
A. B.
C. D.
【答案】ABC 1 mol该气体的体积为Vm,则单位体积分子数为n=,气体的摩尔质量为M,分子质量为m,则1 mol气体的分子数为NA=,可得n=,气体的密度为ρ,则1摩尔该气体的体积Vm=,则有n=,故A、B、C正确,D错误。
3.(多选)小张在显微镜下观察水中悬浮的细微粉笔末的运动。从A点开始,他把粉笔末每隔20 s的位置记录在坐标纸上,依次得到B,C,D,…,J点,把这些点连线形成如图所示折线图,则关于该粉笔末的运动,下列说法正确的是( )
A.该折线图是粉笔末的运动轨迹
B.粉笔末的无规则运动反映了水分子的无规则运动
C.经过B点后10 s,粉笔末应该在BC的中点处
D.粉笔末由B到C的平均速度小于由C到D的平均速度
【答案】BD 折线图是每隔20 s记录的粉笔末的位置的连线图,并非粉笔末的运动轨迹,A项错误;粉笔末的无规则运动反映了水分子的无规则运动,B项正确;由于布朗运动的无规则性,我们不能确定经过B点后10 s时粉笔末的具体位置,C项错误;由=,因为xBC<xCD,tBC=tCD,所以D项正确。
4.(多选)近期我国多个城市的PM2.5数值突破警戒线,受影响最严重的是京津冀地区,雾霾笼罩,大气污染严重,PM2.5是指空气中直径等于或小于2.5 μm的悬浮颗粒物,其漂浮在空中做无规则运动,很难自然沉降到地面,吸入后对人体形成危害。矿物燃料燃烧的排放是形成PM2.5的主要原因。下列关于PM2.5的说法中正确的是( )
A.PM2.5的尺寸与空气中氧分子尺寸的数量级相当
B.PM2.5在空气中的运动属于布朗运动
C.温度越低,PM2.5运动越剧烈
D.倡导低碳生活,减少煤和石油等燃料的使用能有效减小PM2.5在空气中的浓度
【答案】BD PM2.5的直径等于或小于2.5 μm,而空气中氧分子尺寸的数量级为
10-10m,故两者大小不相当,选项A错误;PM2.5在空气中的运动属于布朗运动,选项B正确;温度越高,PM2.5运动越剧烈,选项C错误;倡导低碳生活,减少煤和石油等燃料的使用能有效减小PM2.5在空气中的浓度,选项D正确。
5.(多选)关于分子间的作用力和分子势能,下列说法正确的是( )
A.分子之间的斥力和引力同时存在
B.分子之间的引力随分子间距离的增大而增大,斥力则减小,所以在大于平衡距离时,分子力表现为引力
C.分子之间的距离减小时,分子力一直做正功
D.分子之间的距离增大时,分子势能可能增加
【答案】AD 分子间既存在引力,也存在斥力,引力和斥力都随分子间距离的减小而增大,随分子间距离的增大而减小,只是斥力变化的快,所以当分子间距离大于r0时分子力表现为引力,小于r0时表现为斥力,故A正确,B错误;当分子力表现为引力,相互靠近时分子力做正功,当分子力表现为斥力,相互靠近时分子力做负功,故C错误;当分子力表现为引力,分子之间的距离增大时,分子力做负功,分子势能增加,故D正确。
6.(多选)关于物体的内能,下列叙述正确的是( )
A.温度高的物体比温度低的物体内能大
B.物体的内能不可能为零
C.内能相同的物体,它们的分子平均动能一定相同
D.物体的内能与物体的温度、体积、物态和分子数有关
【答案】BD 温度的高低反映了分子平均动能的大小,但由于物体不同,分子数目不同,所处状态不同,无法反映内能的大小,选项A错误;由于分子都在做无规则运动,任何物体的内能都不可能为零,选项B正确;内能相同的物体,它们的分子平均动能不一定相同,选项C错误;物体的内能与物体的温度、体积、物态和分子数有关,选项D正确。
7.(多选)下列说法中正确的是( )
A.水中的花粉颗粒在不停地做无规则运动,反映了液体分子运动的无规则性
B.压缩气体、液体和固体需要用力,都是因为分子间存在斥力
C.拉伸和压缩固体都会使固体内分子势能增大
D.衣柜中充满卫生球的气味,是因为卫生球发生了升华和扩散现象
【答案】ACD 水中的花粉颗粒在不停地做无规则运动,反映了液体分子运动的无规则性,故A正确;压缩气体需要用力,是因为压缩气体,体积减小,压强增大,故B错误;由于分子处于平衡状态时分子势能最小,所以拉伸和压缩固体都会使固体内分子势能增大,故C正确;衣柜中充满卫生球的气味,是因为卫生球发生了升华和扩散现象,故D正确。
8.下列选项正确的是( )
A.液体温度越高,悬浮颗粒越大,布朗运动越显著
B.布朗运动是指悬浮在液体中固体颗粒的分子的无规则运动
C.液体中的扩散现象是液体的对流形成的
D.扩散现象是由物质分子无规则运动产生的
【答案】D 温度越高,分子运动越剧烈,悬浮在液体中的颗粒越小,撞击越容易不平衡,布朗运动就越显著,A错误;布朗运动是悬浮微粒的无规则运动,不是分子的无规则运动,B错误;扩散现象是由物质分子无规则运动产生的,液体中的扩散现象是液体分子的无规则运动引起的,C错误,D正确。
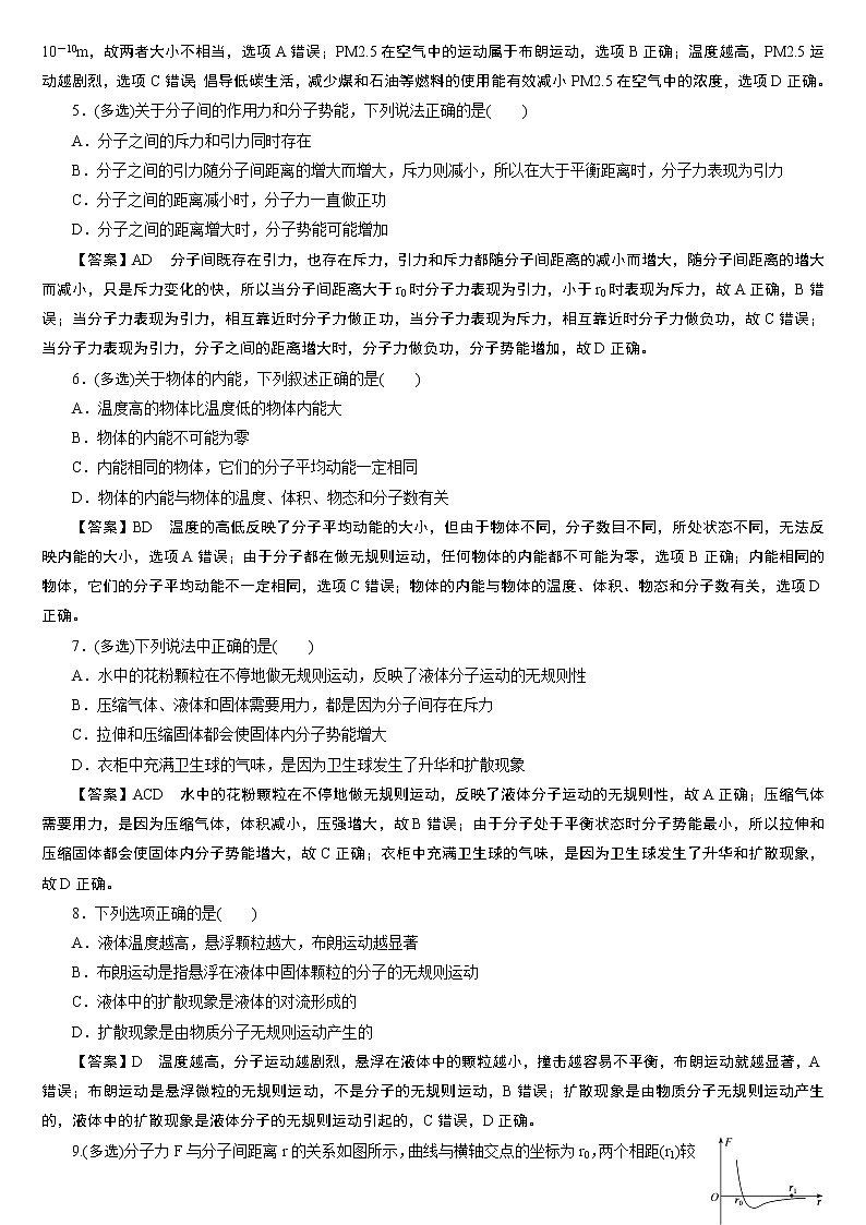
9.(多选)分子力F与分子间距离r的关系如图所示,曲线与横轴交点的坐标为r0,两个相距(r1)较远的分子仅在分子力作用下由静止开始运动,直至不能再靠近。在此过程中,下列说法正确的是( )
A.r=r0时,分子动能最大
B.r=r0时,分子势能最大
C.r>r0阶段,F做正功,分子动能增加,分子势能减小
D.r<r0阶段,F做负功,分子动能减小,分子势能减小
【答案】AC 在r>r0阶段,分子力表现为引力,两分子相互靠近的过程中,分子力做正功,分子动能增加,分子势能减小;在r<r0阶段,分子力表现为斥力,两分子相互靠近的过程中,分子力做负功,分子动能减小,分子势能增加;故在r=r0时,分子势能最小,分子动能最大。故A、C正确,B、D错误。
10.(多选)对分子动理论和物体内能的理解,下列说法正确的是( )
A.温度高的物体内能不一定大,但分子平均动能一定大
B.外界对物体做功,物体内能一定增加
C.温度越高,布朗运动越显著
D.当分子间的距离增大时,分子间作用力就一直减小
【答案】AC 温度高的物体,分子的平均动能一定大,但内能不一定大,故A正确;外界对物体做功,若散热,物体内能不一定增加,故B错误;温度越高,布朗运动越显著,故C正确;当分子间的距离增大时,分子间作用力也可能先增大后减小,故D错误。
11.(多选)已知阿伏加德罗常数为NA(mol-1),某物质的摩尔质量为M(kg/mol),该物质的密度为ρ(kg/m3),则下列叙述中正确的是( )
A.1 kg该物质所含的分子个数是ρNA
B.1 kg该物质所含的分子个数是NA
C.该物质1个分子的质量是
D.该物质1个分子占有的空间是
【答案】BD 1 kg该物质的物质的量为,所含分子数目为n=NA·=,故A错误,B正确;每个分子的质量为m0=,故C错误;每个分子所占体积为V0==,故D正确。
12.(多选)同学们一定都吃过味道鲜美的烤鸭,烤鸭的烤制过程没有添加任何调料,只是在烤制之前,把烤鸭放在腌制汤中腌制一定的时间,盐就会进入肉里。下列说法正确的是( )
A.如果让腌制汤温度升高,盐进入鸭肉的速度就会加快
B.烤鸭的腌制过程说明分子之间有引力,把盐分子吸进鸭肉里
C.在腌制汤中,有的盐分子进入鸭肉,有的盐分子从鸭肉里面出来
D.把鸭肉放入腌制汤后立刻冷冻,将不会有盐分子进入鸭肉
【答案】AC 盐分子进入鸭肉是因为发生了扩散,温度越高,扩散得越快,选项A正确;盐进入鸭肉是因为盐分子的无规则运动,并不是因为分子引力,选项B错误;盐分子永不停息地做无规则运动,有的进入鸭肉,有的离开鸭肉,选项C正确;冷冻后,仍然会有盐分子进入鸭肉,只不过速度慢一些,选项D错误。
13.(多选)1 g 100 ℃的水和1 g 100 ℃的水蒸气相比较,下列说法正确的是( )
A.分子的平均动能和分子的总动能都相同
B.分子的平均动能相同,分子的总动能不同
C.内能相同
D.1 g 100 ℃的水的内能小于1 g 100 ℃的水蒸气的内能
【答案】AD 温度相同,则它们的分子平均动能相同,又因为1 g水和1 g 水蒸气的分子数相同,所以它们的分子总动能相同,A正确,B错误;100 ℃的水变成100 ℃的水蒸气的过程吸收热量,所以1 g 100 ℃的水的内能小于1 g 100 ℃的水蒸气的内能,C错误,D正确。
相关试卷
这是一份高考物理一轮复习课时分层作业33分子动理论内能含答案,文件包含高考物理一轮复习课时分层作业33分子动理论内能docx、高考物理一轮复习课时分层作业33答案与精析docx等2份试卷配套教学资源,其中试卷共9页, 欢迎下载使用。
这是一份新高考物理一轮复习分层提升讲义C分子动理论、内能 提升版(含解析),共40页。试卷主要包含了分子的大小,阿伏加德罗常数,02×1023 ml-1;,几个重要关系,以下关于热运动的说法正确的是等内容,欢迎下载使用。
这是一份新高考物理一轮复习分层提升讲义A分子动理论、内能 基础版(含解析),共41页。试卷主要包含了分子的大小,阿伏加德罗常数,02×1023 ml-1;,几个重要关系,以下关于热运动的说法正确的是等内容,欢迎下载使用。

