2022-2023学年天津市新华中学高三上学期学科练习(一)化学试题含解析
展开天津市新华中学2022-2023学年高三上学期学科练习(一)化学试题
学校:___________姓名:___________班级:___________考号:___________
一、单选题
1.下列物质的分类正确的是
A.酸——硫酸、纯碱、水 B.分散系——空气、食盐水、盐酸
C.非电解质——液氯、乙醇、NH3 D.电解质——盐酸、硫酸、硝酸
【答案】B
【详解】A.酸是电离出的阳离子都是氢离子的化合物;硫酸为酸、纯碱为盐、水为氧化物,A错误;
B.空气为混合物、食盐水为氯化钠溶液、盐酸为氯化氢的水溶液,均为分散系,B正确;
C.电解质是溶于水或在熔融状态下能够导电的化合物;非电解质是溶于水或在熔融状态下不能够导电的化合物;液氯是单质不是化合物,C错误;
D.盐酸为氯化氢的水溶液,属于混合物,D错误;
故选B。
2.下列有关比较正确的是
A.沸点: B.熔点:
C.键的极性: D.热稳定性:
【答案】D
【详解】A.该组物质全部为分子晶体,且分子间都不含有氢键,相对分子质量越大,分子间作用力越强,熔点越高,因此熔点顺序为:CH4<SiH4<GeH4<SnH4,故A错误;
B.离子半径越小,所带电荷越多,形成的离子晶体的晶格能越大,熔点越高,所以熔点:NaBr<NaCl<MgO,故B错误;
C.电负性越强,与氢原子形成的化学键极性越强,同一周期从左往右元素的非金属性逐渐增强,电负性逐渐增大,由于电负性:N<O<F,因此键的极性:N-H键<O-H键<F-H键,故C错误;
D.元素的非金属性越强,简单氢化物的热稳定性越强,非金属性:F>O>N,因此热稳定性:HF>H2O>NH3,故D正确;
答案选D。
3.设为阿伏加德罗常数的值,下列说法正确的是
A.与足量水反应,转移电子数为
B.硫在足量的氧气中充分燃烧,转移电子数为
C.晶体中硅氧键的数目为
D.与反应时转移的电子数为
【答案】A
【详解】A.的物质的量为1mol,发生歧化反应,转移电子数为,A正确;
B.32g硫为1mol,在足量的氧气中充分燃烧生成二氧化硫,转移电子数为4NA,B错误;
C.晶体中硅氧键的数目为,C错误;
D.碘离子还原性大于亚铁离子,1molFeI2与1molCl2反应时氯气不足,只有碘离子和氯气反应生成氯离子和碘,反应转移的电子数为2NA,D错误;
答案选A。
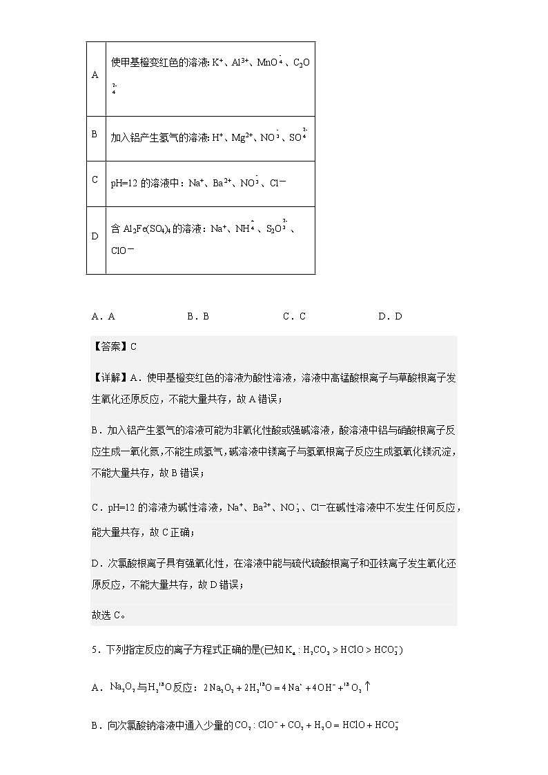
4.下列各组离子在指定的溶液中可能大量共存的是
A
使甲基橙变红色的溶液:K+、Al3+、MnO、C2O
B
加入铝产生氢气的溶液:H+、Mg2+、NO、SO
C
pH=12的溶液中:Na+、Ba2+、NO、Cl—
D
含Al2Fe(SO4)4的溶液:Na+、NH、S2O、ClO—
A.A B.B C.C D.D
【答案】C
【详解】A.使甲基橙变红色的溶液为酸性溶液,溶液中高锰酸根离子与草酸根离子发生氧化还原反应,不能大量共存,故A错误;
B.加入铝产生氢气的溶液可能为非氧化性酸或强碱溶液,酸溶液中铝与硝酸根离子反应生成一氧化氮,不能生成氢气,碱溶液中镁离子与氢氧根离子反应生成氢氧化镁沉淀,不能大量共存,故B错误;
C.pH=12的溶液为碱性溶液,Na+、Ba2+、NO、Cl—在碱性溶液中不发生任何反应,能大量共存,故C正确;
D.次氯酸根离子具有强氧化性,在溶液中能与硫代硫酸根离子和亚铁离子发生氧化还原反应,不能大量共存,故D错误;
故选C。
5.下列指定反应的离子方程式正确的是(已知)
A.与反应:
B.向次氯酸钠溶液中通入少量的
C.溶液中加过量溶液:
D.向胶体中加入溶液:
【答案】B
【详解】A.与反应:,A错误;
B.向次氯酸钠溶液中通入少量的生成次氯酸和碳酸氢钠,B正确;
C.溶液中加过量溶液:,C错误;
D.向胶体中加入溶液,会发生氧化还原反应:,D错误;
答案选B。
6.下列实验操作对应的现象不符合事实的是
A.装置I中a盛放碳酸钠,b盛放碳酸氢钠,可对比二者的热稳定性
B.装置II用于检验铁粉与水蒸气反应产生的氢气
C.装置III用于制备氢氧化铁胶体
D.向FeCl3溶液中滴入KSCN溶液,溶液颜色变红
A.A B.B C.C D.D
【答案】C
【详解】A.碳酸氢钠在小试管,碳酸钠在大试管,大试管直接加热,稳定较高,如温度较高的不分解,而加热温度较低的物质分解,可判断稳定强弱,A正确;
B.Fe与水蒸气高温下反应生成氢气,氢气具有可燃性,则图中装置可检验铁粉与水蒸气反应产生的氢气,B正确;
C.NaOH与氯化铁溶液反应生成的为氢氧化铁沉淀,无法获得氢氧化铁胶体,C错误;
D.向FeCl3溶液中滴入KSCN溶液,形成配合物,溶液颜色变红,D正确;
答案选C。
7.下列有关金属的冶炼的说法不正确的是
A.用铝热法原理炼铁的反应中,被还原成,转移
B.古法炼铜“曾青得铁则化为铜”的反应中,利用的是置换反应的原理
C.电解熔融制取金属钠的反应中,钠元素被还原,氯元素被氧化
D.高炉炼铁的主要反应是用还原进行炼铁
【答案】A
【详解】A.1molFe3O4被Al还原成Fe,转移8mol电子,A错误;
B.古法炼铜“曾青得铁则化为铜”的反应中,是铁与硫酸铜发生置换反应,B正确;
C.电解熔融NaCl制取金属钠的反应中,Na+得电子被还原,Cl-失电子被氧化,C正确;
D.高炉炼铁的主要反应是用CO还原Fe2O3生成Fe和CO2,D正确;
答案选A。
8.实验室常用MnO标定(NH4)2Fe(SO4)2,同时使MnO再生,其反应原理如图所示。下列说法错误的是
A.反应I中Mn2+是还原剂
B.由反应I、II可知,氧化性:S2O>MnO>Fe3+
C.S2O和Fe2+在水溶液中能大量共存
D.发生反应I和反应II时,溶液颜色均发生了变化
【答案】C
【分析】反应Ⅰ中与Mn2+反应生成和,氧化剂的氧化性强于氧化产物,则氧化性强于,反应Ⅱ与Fe2+反应生成Mn2+和Fe3+,同理可得的氧化性强于Fe3+。
【详解】A.反应Ⅰ中Mn2+的化合价升高,被氧化,做还原剂,A正确;
B.反应Ⅰ中,氧化剂是,氧化产物是,故氧化性>,反应Ⅱ中氧化剂是,氧化产物是Fe3+,故氧化性>Fe3+,氧化性:>>Fe3+,B正确;
C.的氧化性强于高锰酸根离子,故其与Fe2+在水溶液中会发生氧化还原反应,故不能共存,C错误;
D.反应1中Mn2+被氧化为,反应中溶液变为紫色,反应2中被还原为Mn2+,反应中溶液的紫色褪去,所以发生反应Ⅰ和反应Ⅱ时溶液颜色均发生了变化,D正确;
故答案选C。
9.今有三个氧化还原反应:①2FeCl3+2KI=2FeCl2+2KCl+I2,②2FeCl2+Cl2=2FeCl3,③K2Cr2O7+14HCl(浓)=2KCl+2CrCl3+3Cl2↑+7H2O。若某溶液中有Fe2+、I-、Cl-共存,要除去I-而不影响Fe2+和Cl-,则可加入的试剂是
A.Cl2 B.K2Cr2O7 C.FeCl3 D.HCl
【答案】C
【详解】氧化还原反应中,氧化剂的氧化性大于氧化产物的,根据三个氧化还原反应可知,氧化性:K2Cr2O7>Cl2>FeCl3>I2,为除去I-而不影响Fe2+,加入的氧化剂的氧化性弱于Cl2,强于I2,可加入FeCl3除去I-且产生Fe2+,答案选C。
10.用低品铜矿(主要含CuS、FeO)制备的一种工艺流程如下:
下列说法正确的是
A.“酸浸”过程中CuS发生反应的离子方程式为:
B.已知酸浸液中含,为检验是否含有,可先加入KSCN溶液,再加氯水观察现象
C.1个晶胞(如图)中含4个氧原子
D.水合肼浓度过大,产率下降,可能的原因是进一步被还原成单质铜
【答案】D
【分析】低品铜矿(主要含CuS、FeO)与稀硫酸、二氧化锰反应生成硫单质,硫酸铜、硫酸锰、硫酸铁等,调节溶液的pH值,过滤后,向滤液中加入除锰的物质,再向溶液中加入水合肼得到氧化亚铜。
【详解】A.CuS是难溶物,“酸浸”过程中CuS发生反应的离子方程式为:,故A错误;
B.已知酸浸液中含,为检验是否含有,可先加入KSCN溶液,再加氯水观察现象,都是一样的现象,应加入酸性高锰酸钾溶液,酸性高锰酸钾与亚铁离子反应,看溶液是否褪色,故B错误;
C.晶胞中白球为2个,黑球为4个,因此1个晶胞中含2个氧原子,故C错误;
D.水合肼浓度过大,产率下降,由于氧化亚铜中铜为+1价,具有氧化性,因此可能的原因是与水合肼进一步被还原成单质铜,故D正确。
综上所述,答案为D。
11.向100 mL NaOH溶液中通入一定量的CO2气体,充分反应后,再向所得溶液中逐滴加入0.2 mol·L-1的盐酸,产生CO2的体积与所加盐酸体积之间关系如图所示。
下列判断正确的是
A.原NaOH溶液的浓度为0.2 mol·L-1
B.通入的CO2在标准状况下的体积为448 mL
C.所得溶液的溶质成分的物质的量之比为n(NaOH)∶n(Na2CO3)=1∶3
D.所得溶液的溶质成分的物质的量之比为n(NaHCO3)∶n(Na2CO3)=1∶1
【答案】A
【详解】A.当向100 mL NaOH溶液中通入一定量的CO2气体时,反应有两种可能情况:2NaOH+CO2===Na2CO3+H2O或NaOH+CO2===NaHCO3,在加入盐酸100 mL时,无论溶液中溶质是NaOH、NaHCO3还是Na2CO3,最终都会生成NaCl,因n(Na+)=n(Cl-),所以n(NaOH)=n(HCl)=0.02 mol,NaOH和盐酸的体积相同,那么浓度也相同,即原NaOH溶液的浓度为0.2 mol·L-1,故A正确;
B.盐酸由25 mL滴至100 mL时,发生的反应为NaHCO3+HCl===NaCl+CO2↑+H2O,消耗盐酸0.015 mol,生成CO2 0.015 mol,即通入的CO2在标准状况下的体积为336 mL,故B错误;
C.设所得溶液中的Na2CO3为x mol,NaHCO3为y mol,根据原子守恒:2x mol+y mol=0.02 mol,x mol+y mol=0.015 mol,解得x=0.005,y=0.01,所得溶液的溶质成分的物质的量之比为n(NaHCO3)∶n(Na2CO3)=2∶1,故C错误;
D.由C项分析可得D错误;
答案选A。
12.将一定质量的铁、氧化铁、氧化铜的混合物粉末放入盐酸中,充分反应后产生(标准状况),残留固体过滤,滤液中无。将滤液加水稀释到,测得其中为。下列说法不正确的是
A.残留固体没有,只有 B.原混合物中单质铁的质量
C.反应中消耗的盐酸的物质的量为 D.溶液中没有,阳离子为和
【答案】B
【分析】由题意可知,反应所得残留固体为铜,滤液为氯化亚铁和盐酸的混合溶液,设混合物粉末中铁、氧化铁、氧化铜的物质的量分别为amol、bmol、cmol,由残留固体为铜可知,氧化铜的物质的量为c==0.02mol,由得失电子数目守恒可得:amol×2=bmol×2×1+0.02mol×2+×2,由原子个数守恒和电荷守恒可得:(a+2b)mol×2+0.300mol/L×0.2L=3.80 mol/L×0.1L,解联立方程可得a=0.06、b=0.04,则原混合物中单质铁的质量为0.06mol×56g/mol=3.36g,反应消耗盐酸的物质的量为3.80 mol/L×0.1L—0.300mol/L×0.2L=0.32mol。
【详解】A.由分析可知,反应所得残留固体为铜,不可能含有铁,故A错误;
B.由分析可知,原混合物中单质铁的质量为3.36g,故B错误;
C.由分析可知,反应消耗盐酸的物质的量为3.80 mol/L×0.1L—0.300mol/L×0.2L=0.32mol,故C正确;
D.由分析可知,滤液为氯化亚铁和盐酸的混合溶液,溶液中不含有铁离子,含有亚铁离子和氢离子,故D正确;
故选B。
二、填空题
13.高铁酸钾为暗紫色固体,可溶于水。结合所学知识回答相关问题:
(1)中铁元素的化合价是___________价。
(2)制备高铁酸钠的主要反应为:(已知中氧元素化合价为价)。该反应中还原剂是___________(填化学式),若有生成,转移电子的物质的量为___________。
(3)某反应体系中有六种数粒:,写出在碱性条件下,制备高铁酸钾的离子反应方程式___________。
(4)在水处理过程中,中的铁元素转化为胶体,使水中悬浮物聚沉。胶体区别于其他分散系的本质特征是___________。
【答案】(1)+6
(2) FeSO4、Na2O2 10
(3)2Fe(OH)3 + 3ClO- + 4OH- = 2FeO+ 3Cl- + 5H2O
(4)分散质粒子直径介于1~100 nm
【详解】(1)化合价代数和为0,中K元素化合价为+1价,O元素化合价为-2价,则中铁元素的化合价是+6价;
(2)反应中FeSO4转化为,Fe元素化合价升高,Na2O2转化为O2,O元素化合价升高,则该反应中还原剂是FeSO4、Na2O2;由反应方程式可知每1molO2生成同时生成2mol,转移电子数为;
(3)湿法制备高铁酸钾,结合物质的性质可知,氢氧化铁被次氯酸根氧化生成高铁酸钾,再根据得失电子守恒和元素守恒配平该离子方程式,则该反应的离子方程式为2Fe(OH)3 + 3ClO- + 4OH- = 2FeO+ 3Cl- + 5H2O;
(4)胶体区别于其他分散系的本质特征是分散质粒子直径介于1~100 nm。
三、实验题
14.实验室里欲用固体来配制的溶液。
(1)计算所需固体的质量为___________g。
(2)配制溶液时,必须用到的玻璃仪器有烧杯、玻璃棒、量筒、___________、___________。
(3)写出配制溶液时的正确操作顺序(用字母表示,每个字母只能用一次)___________。
A.洗涤 B.称量、溶解 C.转移 D.摇匀 E.定容
(4)配制过程中,下列操作导致溶液浓度偏小的是___________(填序号)。
A.加水定容时俯视刻度线
B.容量瓶未干燥处理
C.定容加水时超过刻度线后,立即吸出多余的水
D.溶液从烧杯转移到容量瓶中后没有洗涤烧杯
(5)为了增强高锰酸钾溶液的氧化性,需要加入的稀硫酸溶液。现用其测定某补血剂片中亚铁的含量:称取含的补血剂片a克,充分研磨后溶于水,配成溶液,取的该溶液与的酸性高锰酸钾溶液反应,消耗酸性高锰酸钾溶液。则该补血剂中的质量分数为___________(用含a、c的代数式表示)。
【答案】(1)7.9
(2) 250 mL容量瓶 胶头滴管
(3)BCAED
(4)CD
(5)
【分析】用固体配置一定物质的量浓度的溶液需要经过:计算→称量→溶解→冷却→转移→洗涤→定容→摇匀等步骤,注意需要选择合适的容量瓶,在此基础上分析解答。
【详解】(1)选择250mL容量瓶,所需的n(KMnO4)=0.2mol/L×0.25L=0.05mol,m(KMnO4)=0.05mol×158g/mol=7.9g;
(2)由于没有240mL规格的容量瓶,故选择250mL容量瓶,另需要胶头滴管;
(3)根据分析,答案为:BCAED;
(4)A.加水定容时俯视刻度线会使最终体积变小,浓度偏大;B.容量瓶未干燥,无影响;C.加水时超过刻度线会使最终体积变大,浓度偏小;D.未洗涤会使溶质质量减小,浓度偏小。故答案为:CD;
(5)其中涉及到的离子方程式为:,消耗的n(MnO)=0.025cmol,故n(Fe2+)=0.075cmol,根据元素守恒,有n(FeSO4·7H2O)=0.125cmol,故m(FeSO4·7H2O)=0.125cmol×278g/mol=20.85cg,故质量分数为=。
15.FeBr2是一种黄绿色固体,某学习小组制备并探究它的还原性。
Ⅰ.实验室制备FeBr2
实验室用如图所示装置制取溴化亚铁。其中A为CO2发生装置,D和d中均盛有液溴,为外套电炉丝的不锈钢管,是两个耐高温的瓷皿,其中盛有细铁粉。实验开始时,先将铁粉加热至,然后将干燥、纯净的CO2气流通入D中,管中反应开始。不断将d中液溴滴入温度为的D中。经过几小时的连续反应,在钢管的一端沉积有黄绿色鳞片状溴化亚铁。
(1)若在A中盛固体CaCO3,a中盛6 mol/L盐酸,为使通入D中的CO2为干燥纯净的气体,则图中B、C处的洗气瓶中的试剂:B为___________,C为___________。为防止污染空气,实验时应在F处连接盛___________的尾气吸收装置。
(2)反应过程中要不断通入CO2,其主要作用是①___________,②___________。
Ⅱ.探究的还原性
(3)实验需要90 mL0.1 mol/L FeBr2溶液,配制FeBr2溶液除烧杯、量筒、胶头滴管、玻璃棒外,还需要的玻璃仪器是___________。
(4)取10mL上述FeBr2溶液,向其中滴加少量新制的氯水,振荡后溶液呈黄色。某同学对产生黄色的原因提出了假设。假设1:Br-被Cl2氧化成Br2溶解在溶液中:假设2:Fe2+被Cl2氧化成Fe3+。设计实验证明假设2正确:___________。
(5)请用一个离子方程式来证明还原性Fe2+>Br-:___________。
(6)若在40 mL上述FeBr2溶液中通入3×10-3mol Cl2,则反应的离子方程式为___________。
【答案】(1) 盛有饱和NaHCO3溶液的洗气瓶 盛有浓H2SO4的洗气瓶 NaOH溶液
(2) 用CO2把反应器中空气赶尽 将Br2蒸气带入反应器中
(3)100 mL容量瓶
(4)向黄色溶液中加入少量KSCN溶液,若溶液变血红色,则证明假设2正确
(5)2Fe2++ Br2=2Fe3++2Br-
(6)4Fe2++2Br-+3Cl2=4Fe3++Br2+6Cl-
【详解】(1)(1)实验时用碳酸钙和盐酸制取二氧化碳;盐酸易挥发,使制得的二氧化碳中混有杂质氯化氢和水蒸气,装置B的作用是除去二氧化碳中的氯化氢气体,可以用盛有NaHCO3饱和溶液的洗气瓶洗气;装置C的作用是干燥二氧化碳,可以用盛有浓H2SO4的洗气瓶干燥;挥发的溴蒸汽有毒,不能排到空气中。可根据氢氧化钠溶液能够与溴单质反应的性质,在实验时应在F处连接氢氧化钠溶液的尾气吸收装置。
(2)(2)反应前先通入一段时间CO2,将容器中的空气赶净,避免空气中的氧气干扰实验;同时反应过程中要不断通入CO2,还可以将装置D中溴蒸气带入E管中,使溴能够与铁粉充分反应。
(3)(3)配制90 mL 0.1 mol/L FeBr2溶液的玻璃仪器有烧杯、量筒、胶头滴管、玻璃棒和100 mL容量瓶,因此还缺少 100 mL的容量瓶。
(4)(4)若假设2正确,向FeBr2溶液中滴加少量新制的氯水,Fe2+被Cl2氧化成Fe3+,向反应后的黄色溶液中加入KSCN溶液,溶液会变为红色,据此证明假设2正确。
(5)(5)溶液中Fe2+和Br2能够发生氧化还原反应生成Fe3+和Br-,在该反应中Fe2+为还原剂,Fe3+为氧化产物;Br2为氧化剂,Br-为还原产物,反应的离子方程式为:2Fe2++ Br2=2Fe3++2Br-,由于还原剂的氧化性大于还原产物,因此可证明还原性:Fe2+>Br-。
(6)(6)40 mL0.1 mol/L FeBr2溶液中FeBr2的物质的量n(FeBr2)=0.1 mol/L×0.04 L=0.004 mol,由于还原性:Fe2+>Br-,所以FeBr2溶液中Fe2+先与Cl2反应,0.004 mol Fe2+消耗Cl2的物质的量为0.002 mol;3×10-3mol Cl2中还有0.001 mol Cl2与Br-反应,反应消耗Br-的物质的量为0.002 mol,参与反应的Fe2+、Br-和Cl2的物质的量比为0.004 mol :0.002 mol :0.003 mol=4:2:3。则反应的离子方程式为:4Fe2++2Br-+3Cl2=4Fe3++Br2+6Cl-。
四、有机推断题
16.螺螨酯是一种广谱杀螨剂,它的一种合成路线如下:
回答下列问题:
(1)物质B的分子式为___________。化合物D中所含官能团名称为___________。
(2)反应的化学方程式为___________。
(3)F的结构简式为___________,的反应类型是___________。
(4)满足下列条件的A的芳香族同分异构体有___________种,其中苯环上只有两个取代基的结构简式是___________。
①能发生银镜反应;
②核磁共振氢谱共有三组峰,且峰面积之比为。
(5)以和为原料制备的合成路线为_________ (无机试剂及三个碳以下的有机试剂任选)。
【答案】(1) C7H11ON 酯基、碳氯键
(2)+ +HCl
(3) 取代反应
(4) 6 、
(5)
【分析】由流程可知,A中与羰基相连的氯与B发生取代生成C;C与甲醇反应,C中-CN变为酯基;D和乙醇反应生成E,E中羟基与F发生取代反应生成G。
【详解】(1)物质B的分子式为C7H11 O N,化合物D中所含官能团名称为酯基、氯原子。
(2)A中与羰基相连的氯与B发生取代生成C,A→C反应的化学方程式为。
(3)分析E、G结构简式可知,E中羟基与F发生取代反应生成G,F的结构简式为 ,的反应类型是取代反应。
(4)满足下列条件的A的芳香族同分异构体,①能发生银镜反应,含有醛基;②核磁共振氢谱共有三组峰,且峰面积之比为2∶2∶1,则结构具有对称性;有共6种情况,其中苯环上只有两个取代基的结构简式是。
(5)由A生成E的转换原理可知,制备,首先和发生取代反应生成CH3COOCH2CH2CN,CH3COOCH2CH2CN在甲醇和硫酸作用下生成CH3COOCH2CH2COOCH3,然后在乙醇作用下成环得到 ,故合成路线为:
。
2023天津市新华中学高三下学期二模化学试题含解析: 这是一份2023天津市新华中学高三下学期二模化学试题含解析,文件包含天津市新华中学2023届高三二模化学试题含解析docx、天津市新华中学2023届高三二模化学试题docx等2份试卷配套教学资源,其中试卷共27页, 欢迎下载使用。
2022-2023学年天津市新华中学高三上学期第二次月考化学试题含解析: 这是一份2022-2023学年天津市新华中学高三上学期第二次月考化学试题含解析,共20页。试卷主要包含了单选题,结构与性质,实验题,有机推断题等内容,欢迎下载使用。
2023届天津市新华中学高三上学期第二次月考化学试题含解析: 这是一份2023届天津市新华中学高三上学期第二次月考化学试题含解析,共10页。试卷主要包含了1ml/L溶液中离子数为等内容,欢迎下载使用。

