2022-2023学年福建省三明第一中学高一上学期第一次月考化学试题含解析
展开福建省三明第一中学2022~2023学年高一上学期第一次月考化学试题
学校:___________姓名:___________班级:___________考号:___________
一、单选题
1.下列科研成果不是由我国科学家发明或创造的是
A.结晶牛胰岛素的首次人工合成 B.青蒿素的发现与提取
C.元素周期律的发现 D.黑火药和造纸术
【答案】C
【详解】A.1965年我国科学家完成了牛结晶胰岛素的合成,这是世界上第一次人工合成多肽类生物活性物质,故A不符合题意;
B.中国药学家屠呦呦发现了抗疟药青蒿素和双氢青蒿素,获诺贝尔生物学或医学奖,故B不符合题意;
C.1869年,俄国化学家门捷列夫发现了元素周期律,并编制出元素周期表,故C符合题意;
D.黑火药、造纸术、印刷术、指南针为我国古代四大发明,故D不符合题意;
综上所述答案为C。
2.化学来源于生活,也服务于生活。下列有关生活中的化学知识叙述错误的是
A.漂白粉在空气中久置变质,是因为其中的CaCl2与空气中的CO2反应生成CaCO3
B.洁厕灵不能与“84”消毒液混用,原因是两种溶液混合会产生有毒的Cl2
C.Na2O2可以用作呼吸面具的供氧剂,是因其可以和水、二氧化碳反应生成氧气
D.氯气与烧碱溶液或石灰乳反应都能得到含氯消毒剂
【答案】A
【详解】A.漂白粉有效成分为次氯酸钙,在空气中久置变质,是因为其中的次氯酸钙与空气中的CO2反应生成CaCO3,A错误;
B.洁厕灵含有盐酸,“84”消毒液含有次氯酸,两者混用会发生氧化还原反应产生有毒的Cl2,B正确;
C.Na2O2可以用作呼吸面具的供氧剂,是因其可以和水、二氧化碳反应生成氧气,C正确;
D.氯气能与碱反应,与烧碱溶液或石灰乳反应都能得到含氯消毒剂,D正确。
故选A。
3.下列物质的分类正确的是
选项
碱
酸
盐
碱性氧化物
酸性氧化物
A
NaOH
H2SO4
NaHCO3
Mn2O7
CO
B
Na2CO3
HClO
NaCl
Na2O
CO2
C
KOH
HNO3
CaCO3
CaO
SO2
D
Ba(OH)2
HCl
CaCl2
Na2O2
SO3
A.A B.B C.C D.D
【答案】C
【分析】
【详解】A.Mn2O7为酸性氧化物,CO为不成盐氧化物,故A错误;
B.Na2CO3属于盐,不属于碱,故B错误;
C.各项均符合物质的分类,故C正确;
D.Na2O2属于过氧化物,不属于碱性氧化物,故D错误;
故答案为:C。
4.新冠疫情牵动每个人的心,下列相关说法不正确的是
A.医用消毒酒精中乙醇的体积分数约为
B.向空气中喷洒大量酒精进行消毒,存在安全隐患
C.人打喷嚏时产生的飞沫(直径>5um的含水颗粒)属气溶胶,能产生丁达尔效应
D.用漂白粉居家消毒时,向新配制的漂白粉溶液中加入少量醋酸,能提升杀菌效果
【答案】C
【详解】A.大于酒精会使细菌细胞外面形成保护层,酒精不能完全进入细菌细胞内,达不到杀菌目的,的酒精杀菌效果最好,所以医用酒精中乙醇的浓度为,A正确;
B.酒精易燃,向空气中喷洒大量酒精进行消毒不符合安全要求,存在安全隐患,B正确;
C.根据分散质粒子的直径大小不同,把分散系分为溶液(<1nm)、胶体(1~100nm)、浊液(>100nm),飞沫直径>5um的含水颗粒,不属于胶体,C错误;
D.漂白粉是混合物,主要成分是和,有效成分是,白醋的主要成分为醋酸,醋酸的酸性比次氯酸强,发生2CH3COOH+Ca(ClO)2=(CH3COO)2Ca+2HClO,加入酸则增强漂白能力,D正确;
故答案为:C。
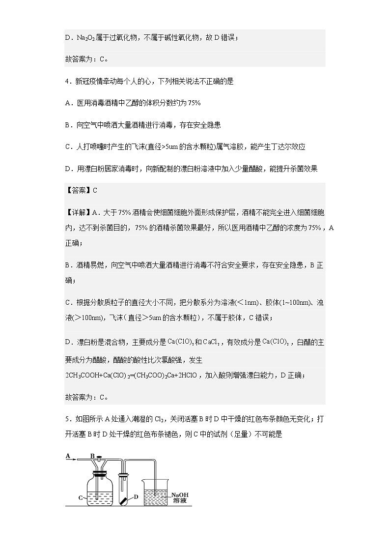
5.如图所示A处通入潮湿的Cl2,关闭活塞B时D中干燥的红色布条颜色无变化;打开活塞B时D处干燥的红色布条褪色,则C中的试剂(足量)不可能是
A.饱和氯化钠溶液 B.氢氧化钙悬浊液 C.饱和碳酸钠溶液 D.浓硫酸
【答案】A
【分析】关闭B阀时,D处的红色布条看不到明显现象,可知D中液体干燥氯气或吸收氯气。
【详解】关闭B阀时,D处的红布条看不到明显现象,可知D中液体干燥氯气或吸收氯气。
A.饱和氯化钠溶液抑制氯气的溶解,关闭B阀时,D处的红色布条褪色,A符合题意;
B.氢氧化钙悬浊液可吸收氯气,关闭B阀时,D处的红色布条看不到明显现象,B不符合题意;
C.饱和碳酸钠溶液可吸收氯气,关闭B阀时,D处的红色布条看不到明显现象,C不符合题意;
D.浓硫酸干燥氯气,关闭B阀时,D处的红色布条看不到明显现象,D不符合题意;
答案选A。
【点睛】氯气使有色物质褪色,不是氯气具有漂白性所致,因为干燥的氯气不能使干燥的有色布条褪色,氯气能使湿的有色布条褪色,原因是氯气与水反应生成次氯酸,次氯酸具有漂白作用。
6.下列反应可用离子方程式“H++OH-=H2O”表示的是
A.H2SO4溶液与Ba(OH)2溶液混合 B.NaHCO3溶液与HCl溶液混合
C.HNO3溶液与KOH溶液混合 D.NaHCO3溶液与NaOH溶液混合
【答案】C
【详解】A.H2SO4溶液与Ba(OH)2溶液混合离子方程式为:Ba2++2OH-+2H++SO=BaSO4↓+2H2O,故A不符合题意;
B.NaHCO3溶液与HCl溶液混合离子方程式为,故B不符合题意;
C.HNO3溶液与KOH溶液混合离子方程式为H++OH-=H2O,故C符合题意;
D.NaHCO3溶液与NaOH溶液混合离子方程式为,故D不符合题意;
综上所述答案为C。
7.下列有关钠、氯及其化合物的说法正确的是
A.常温下,氯水和液氯都可以用钢瓶储存
B.NaHCO3和Na2CO3均可用于制作膨松剂
C.用湿润的蓝色石蕊试纸可检验Cl2中是否混有HCl
D.将Na和Na2O2分别放入CuSO4溶液中,均会有蓝色沉淀生成并有无色气体放出
【答案】D
【详解】A.氯水中氯气和水反应生成盐酸,能够与铁反应,不能用钢瓶储存氯水,故A错误;
B.碳酸钠性质稳定,受热不分解;碳酸氢钠受热分解生成碳酸钠、水和二氧化碳,常用此特性作为制作饼干、糕点、馒头、面包的膨松剂,故B错误;
C.氯气与水反应生成盐酸和次氯酸,酸性溶液能使石蕊试纸变红色,生成的次氯酸又使试纸褪色,不能检验Cl2中是否混有HCl,故C错误;
D.钠具有还原剂,金属钠和硫酸铜溶液反应时,先是钠与水反应生成氢氧化钠和无色气体氢气,然后氢氧化钠与硫酸铜反应生成氢氧化铜蓝色沉淀;过氧化钠加入到硫酸铜溶液中,过氧化钠与水反应生成氢氧化钠和无色氧气,氢氧化钠在与硫酸铜反应生成氢氧化铜蓝色沉淀,故D正确;
故选D。
8.在无色透明的强酸性溶液中能大量共存的离子组是
A.Ba2+、Na+、NO、SO B.K+、NH、CO、NO
C.Ca2+、Fe2+、MnO、NO D.Mg2+、Al3+、Cl-、SO
【答案】D
【详解】A.Ba2+、之间反应生成硫酸钡沉淀,不能大量共存,故A错误;
B.H+、之间发生反应,在强酸性溶液中不能大量共存,故B错误;
C.含有的溶液呈紫色,含有Fe2+的溶液呈绿色,且强酸性溶液中、能够氧化Fe2+,不能大量共存,故C错误;
D.Mg2+、Al3+、Cl-、、H+之间不反应,且为无色溶液,在无色透明的强酸性溶液中能大量共存,故D正确;
故选:D。
9.下列叙述中,正确的是
A.KNO3固体不导电,所以KNO3不是电解质
B.铜丝、石墨均能导电,所以它们都是电解质
C.熔融的MgCl2能够导电,所以MgCl2是电解质
D.NaCl溶于水,在通电的情况下才能发生电离
【答案】C
【详解】A.KNO3固体中离子受到离子键的作用,不能自由移动,所以不导电,但KNO3固体溶于水或熔融状态下能够发生电离,属于电解质,A项错误;
B.铜丝、石墨虽能导电,但均是单质,不是化合物,因此既不是电解质也不是非电解质,B项错误;
C.根据电解质的定义可知,熔融的MgCl2能导电,MgCl2是电解质,C项正确;
D.NaCl溶于水可电离生成钠离子与氯离子,无需外接电源,D项错误;
故选C。
10.下列反应的离子方程式正确的是
A.将氯气通入水中:Cl2+H2O2H++Cl-+ClO-
B.将一小块钠放入水中:Na+2H2O=Na++2OH-+H2↑
C.往NaHCO3溶液中加入稀盐酸:CO+2H+=CO2↑+H2O
D.往稀硫酸中加入氢氧化钡溶液:Ba2++2OH-+2H++SO=BaSO4↓+2H2O
【答案】D
【详解】A.将氯气通入水中生成盐酸和次氯酸,HClO是弱酸应保留化学式,离子方程式为:Cl2+H2OH++Cl-+HClO,故A错误;
B.将一小块钠放入水中,离子方程式为:2Na+2H2O═2Na++2OH-+H2↑,故B错误;
C.往NaHCO3溶液中加入稀盐酸,离子方程式为:+H+═CO2↑+H2O,故C错误;
D.往稀硫酸中加入氢氧化钡溶液,离子方程式为:Ba2++2OH-+2H++═BaSO4↓+2H2O,故D正确;
故选:D。
11.利用数字传感器对氯水的光照实验进行数据采集与分析,下列图示正确的是
A. B.
C. D.
【答案】C
【详解】A.氯水的光照,次氯酸光照分解生成盐酸和氧气,酸性增强,pH应逐渐减小,故A错误;
B.氯水的光照,次氯酸光照分解生成盐酸和氧气,氯离子浓度增大,故B错误;
C.氯水的光照,次氯酸是弱酸,次氯酸光照分解生成盐酸和氧气,盐酸是强电解质,因此电导率增大,故C正确;
D.氯水的光照,次氯酸光照分解生成盐酸和氧气,氧气体积逐渐增大,故D错误。
综上所述,答案为C。
12.观察法是研究物质性质的一种基本方法。一同学将一小块金属钠露置在空气中,观察到下列现象:银白色→变暗→变白色→出现液滴→白色固体粉末。下列说法正确的是
A.银白色变暗是因为生成了过氧化钠 B.出现液滴是因为NaOH易潮解
C.上述每个过程都属于化学变化 D.最后得到的白色固体是NaOH
【答案】B
【详解】A.银白色变暗是因为生成了氧化钠,过氧化钠呈淡黄色,A错误;
B.过程②生成的是NaOH,NaOH易潮解,在空气中潮解形成NaOH溶液,B正确;
C.过程④中NaOH溶液与空气中的CO2反应生成Na2CO3和H2O,水分蒸发后就只剩下Na2CO3白色粉末,该过程既有物理变化,又有化学变化,C错误;
D.过程④中NaOH溶液在空气中最后应得到的白色固体是Na2CO3,D错误;
故选B。
13.有两个无标签的试剂瓶,分别盛有Na2CO3、NaHCO3固体,有四位同学为鉴别它们采用了以下不同方法,其中不可行的是
A.分别将它们配制成溶液,再加入澄清石灰水
B.分别将它们配制成溶液,再加入CaCl2溶液
C.分别将它们配制成溶液,再逐滴滴加稀盐酸
D.分别加热,再用澄清石灰水检验是否有气体产生
【答案】A
【详解】A、加入澄清石灰水,均反应生成白色沉淀,现象相同,不能鉴别,故A选;
B、碳酸钠与氯化钙反应生成沉淀,而碳酸氢钠与氯化钙不反应,现象不同,可以鉴别,故B不选;
C、逐滴加入等浓度的稀盐酸,碳酸氢钠溶液中有气体生成,碳酸钠溶液中开始无气体生成,随加入盐酸增多,后来生成气体,能鉴别,故C不选;
D、分别加热,再用石灰水检测是否有CO2产生,碳酸氢钠受热分解生成二氧化碳气体,碳酸钠不分解,可以鉴别,故D不选;
故选A。
14.向硫酸铜溶液中加入一小块金属钠后,观察到的现象有
①钠浮于液面上 ②熔化成小球 ③发出嘶嘶的响声,放出气体
④钠周围蓝色沉淀部分变黑 ⑤有蓝色沉淀产生 ⑥析出大量红色的铜
⑦小球在溶液中沉浮 ⑧小球在液面上游动、逐渐变小,直至消失
A.①②③④⑤⑥ B.①②③④⑤⑧
C.①②③⑤⑧ D.②⑥⑦
【答案】B
【详解】①钠的密度小于水,所以钠会浮于液面上,故①正确;
②钠的熔点较低,钠和水反应放出的热量而使钠熔化成小球,故②正确;
③钠的性质很活泼,易和水剧烈反应生成氢气,所以发出嘶嘶的响声,放出气体,故③正确;
④钠和水反应放出的大量热而使氢氧化铜分解生成黑色的不溶性氧化铜,则周围蓝色沉淀部分变黑,故④正确;
⑤钠和水反应生成氢氧化钠再与硫酸铜发生复分解反应生成氢氧化铜蓝色沉淀,所以有蓝色沉淀产生,故⑤正确;
⑥钠的性质很活泼,先和水反应,而不是和铜离子发生置换反应,所以不会析出大量红色的铜,故⑥错误;
⑦钠的密度小于溶液的密度,所以钠会浮于液面上,故⑦错误;
⑧钠和水反应生成的氢气而使钠受力不均导致钠四处游动,逐渐变小直至消失,故⑧正确;
综上所述,正确的有①②③④⑤⑧,故选B。
15.在新制氯水中存在多种分子和离子,下列实验现象和结论一致且正确的是
A.新制氯水使红玫瑰变为白玫瑰,说明有Cl2
B.光照新制氯水有气泡逸出,该气体一定是O2
C.将KHCO3固体加入新制的氯水中,有气泡产生,说明有HClO
D.加入石蕊试液,试液变红,说明该溶液一定不含OH-
【答案】B
【详解】A.新制氯水中存在的次氯酸有漂白性,能使红玫瑰变为白玫瑰,说明有次氯酸,故A错误;
B.新制氯水中含有次氯酸,次氯酸不稳定易分解,光照新制氯水,次氯酸发生分解反应:,有气泡逸出,该气体是O2,故B正确;
C.新制的氯水中含有盐酸和次氯酸,酸性:盐酸>H2CO3>HClO>,将KHCO3固体加入新制的氯水中,有气泡产生,说明有盐酸,故C错误;
D.新制的氯水中含有盐酸和次氯酸,溶液显酸性,加入石蕊溶液,溶液先变红,水电离出OH-,该溶液一定含OH-,故D正确;
答案选B。
16.某兴趣小组设计如图所示的装置进行氯气与金属钠的反应,先将钠预热,在钠熔化成小球时撤去热源,并通入氯气即发生反应(氯气可与KI溶液反应置换出碘单质),下列叙述不正确的是
A.钠在氯气中燃烧产生黄色火焰
B.反应产生的大量白烟是氯化钠固体
C.棉球①的作用是吸收过量氯气防止产生污染
D.棉球②变蓝色则证明氯气已被碱完全吸收
【答案】D
【详解】A.钠在氯气中燃烧生成氯化钠,产生大量白烟,火焰为黄色,故A正确;
B.钠在氯气中燃烧生成氯化钠,产生大量白烟,火焰为黄色,故B正确;
C.氯气能与碱溶液反应生成氯离子、次氯酸根离子和水,则浸有碱液的棉球用于吸收有毒的氯气,防止污染空气,故C正确;
D.浸有淀粉—碘化钾溶液的棉球变蓝色,说明与碱液反应时氯气过量,过量氯气与碘化钾溶液发生置换反应反生成的碘遇淀粉变蓝色,故D错误;
故选D。
17.电导率传感器可辅助探究复分解反应的实质。相同条件下,离子浓度越大,电导率越大,溶液导电性越强。将含有酚酞的Ba(OH)2溶液平均分成两份置于两个烧杯中,并插入电导率传感器,往其中一份滴加稀硫酸,往另一份滴加硫酸钠溶液,滴加过程中,这两份溶液的滴加速率始终相同,测得溶液的电导率变化如图所示。下列说法正确的是
A.甲曲线对应氢氧化钡与硫酸钠反应
B.甲曲线上的M点代表两种溶液恰好完全反应
C.乙曲线电导率减小过程中,溶液由红色变为无色
D.乙曲线对应的反应中四种离子数目都减少
【答案】B
【分析】氢氧化钡与稀硫酸反应生成了硫酸钡沉淀和水,恰好反应时,溶液的电导率为0;氢氧化钡与硫酸钠反应生成了硫酸钡沉淀和氢氧化钠,溶液始终显碱性。由此可知,甲为加入稀硫酸的曲线,乙为加入硫酸钠的曲线。
【详解】A.Ba(OH)2溶液与稀硫酸反应生成硫酸钡沉淀和水,恰好反应时,溶液的导电率为0;氢氧化钡与硫酸钠反应生成了硫酸钡沉淀和氢氧化钠,导电性不可能为0。由此可知,甲为加入稀硫酸的曲线,乙为加入硫酸钠的曲线,故A错误;
B.甲曲线上的M点是氢氧化钡溶液与稀硫酸恰好完全反应,生成硫酸钡沉淀和水,故B正确;
C.乙曲线是氢氧化钡溶液与硫酸钠溶液反应生成硫酸钡沉淀和氢氧化钠,所对应的实验过程中观察到溶液始终显红色,故C错误;
D.氢氧化钡溶液与硫酸钠溶液反应生成硫酸钡沉淀和氢氧化钠,钠离子和氢氧根离子的数目没有减少,故D错误;
故选:B。
18.下列变化,不能通过一步反应实现的是( )
A.Na2CO3→NaOH B.BaCl2 →Ba(OH)2 C.FeCl3→Fe(OH)3 D.CaCO3→CaCl2
【答案】B
【详解】A.碳酸钠与氢氧化钙反应生成碳酸钙沉淀和氢氧化钠,能一步实现,不选A;
B.氯化钡不能一步转化为氢氧化钡,选B;
C.氯化铁和氢氧化钠反应生成氢氧化铁沉淀和氯化钠,能一步实现,不选C;
D.碳酸钙和盐酸反应生成氯化钙、水和二氧化碳,能一步实现,不选D;
答案选B。
19.西安交大国家重点实验室设计了一种新型磁流体加速度传感器。在一定条件下,将含一定量的和的溶液混合,再滴入稍过量的溶液,可得到分散质粒子的直径大小在之间的黑色磁流体。下列说法正确的是
A.所得的分散系中分散质为 B.该磁流体能通过过滤的方法分离
C.该磁流体与氯化钠溶液属于不同分散系 D.和均属于铁盐
【答案】C
【详解】A.分散质是黑色的,而是红棕色的,故分散质不是,A项错误;
B.该磁流体中分散质粒子的直径大小为,属于胶体,胶体中分散质粒子能够透过滤纸,不能用过滤的方法分离,B项错误;
C.该磁流体是胶体,与氯化钠溶液不是同种分散系,C项正确;
D.属于亚铁盐,D项错误。
故选C。
20.下列反应①和②可以用同一离子方程式表示的是( )
A.①稀盐酸+碳酸钠溶液;②稀盐酸+碳酸氢钠溶液
B.①氢氧化钠溶液+稀盐酸;②氢氧化钡溶液+稀硫酸
C.①氯化钡溶液+稀硫酸;②氢氧化钡溶液+硫酸钠溶液
D.①稀盐酸+碳酸钙粉末;②稀硫酸+碳酸钠溶液
【答案】C
【详解】A.①稀盐酸+碳酸钠溶液离子方程式为:;②稀盐酸+碳酸氢钠溶液离子方程式为:,不能用同一离子方程式表示,故A不选;
B. ①氢氧化钠溶液+稀盐酸离子方程式为:;;②氢氧化钡溶液+稀硫酸离子方程式为:不能用同一离子方程式表示,故B不选;
C. ①氯化钡溶液+稀硫酸离子方程式为:;②氢氧化钡溶液+硫酸钠溶液离子方程式为:;能同一离子方程式表示,故C选;
D.①稀盐酸+碳酸钙粉末离子方程式为;②稀硫酸+碳酸钠溶液子方程式为:,不能用同一离子方程式表示,故D不选。
故答案选:C。
二、填空题
21.有以下几种物质:①锌丝;②CO2;③75%酒精溶液;④稀盐酸;⑤H2SO4;⑥NaOH固体;⑦熔融KNO3。
(1)以上物质属于单质的是____(填序号,下同),属于电解质的是____,属于非电解质的是_____。
(2)①与⑤的稀溶液反应的化学方程式为____。
(3)写出硝酸银溶液与④反应的离子方程式是____。
(4)在发生离子反应的反应物或生成物中,一定存在的是____(填字母)。
A.单质 B.氧化物 C.酸 D.化合物
(5)有同学认为所有酸碱中和反应均可表示为H++OH-=H2O。请举个例子反驳上述观点(用离子方程式表____。
(6)根据酸能电离出H+的数目可将酸分为一元酸如HCl、二元酸(如H2CO3)、三元酸如(H3PO4),二元酸能与碱反应生成一种正盐(如Na2CO3)和一种酸式盐(如NaHCO3);三元酸能与碱反应生成一种正盐(如Na3PO4)和两种酸式盐(如NaH2PO4、NaH2PO4)。
①H2SO3是二元酸,写出它与Ba(OH)2反应生成的酸式盐的方程式____。
②H3PO3能与KOH反应生成两种盐,则H3PO3是____元酸,生成的正盐的方程式_____。
【答案】(1) ① ⑤⑥⑦ ②
(2)Zn+H2SO4=ZnSO4+H2↑
(3)Ag++Cl-=AgCl↓
(4)D
(5)Ba2++2OH-+SO+2H+=BaSO4↓+2H2O
(6) Ba(OH)2+2H2SO3=Ba(HSO3)2+2H2O 二 2KOH+H3PO3=K2HPO3+2H2O
【分析】电解质是溶于水或在熔融状态下能够导电的化合物;非电解质是溶于水或在熔融状态下不能够导电的化合物;
(1)
①锌丝是金属单质;②CO2属于非电解质;③75%酒精溶液属于混合物;④稀盐酸属于混合物;⑤H2SO4为酸,属于电解质;⑥NaOH固体为碱,属于电解质;⑦熔融KNO3为盐,属于电解质;
故以上物质属于单质的是①,属于电解质的是⑤⑥⑦,属于非电解质的是②;
(2)
①与⑤的稀溶液反应生硫酸锌和氢气,Zn+H2SO4=ZnSO4+H2↑;
(3)
硝酸银溶液与④反应生成氯化银沉淀和硝酸,Ag++Cl-=AgCl↓;
(4)
离子反应是有离子参与的反应,阴阳离子构成化合物,在发生离子反应的反应物或生成物中,一定存在的是化合物,故选D;
(5)
例如氢氧化钡和硫酸反应生成硫酸钡沉淀和水也属于中和反应,离子方程式为Ba2++2OH-+SO+2H+=BaSO4↓+2H2O;
(6)
①H2SO3是二元酸,它与Ba(OH)2反应生成的酸式盐为Ba(HSO3)2,同时生成水,方程式Ba(OH)2+2H2SO3=Ba(HSO3)2+2H2O。
②H3PO3能与KOH反应生成两种盐,说明H3PO3能够电离出1个氢离子,为二元酸,生成的正盐为K2HPO3,同时生成水,方程式2KOH+H3PO3=K2HPO3+2H2O。
22.金属钠是在1807年通过电解氢氧化钠制得的,这个原理应用于工业生产,约在1891年才获得成功。1921年实现了电解氯化钠制钠的工业方法,其反应原理是2NaCl(熔融)2Na+Cl2↑。回答下列有关单质钠的问题:
(1)保存金属钠的正确方法是___________。
A.放在棕色瓶中 B.放在细沙中 C.放在水中 D.放在煤油中
(2)将一小块钠放在水平放置的试管中部,用酒精灯加热充分反应(如图所示),请写出该反应的化学方程式:___________,生成物的颜色为___________。
(3)Na、NaOH久置于空气中最终都变为___________(填化学式)。
(4)除去碳酸钠粉末中混有的少量碳酸氢钠固体的最适宜的方法为___________,所涉及到的化学方程式为___________。
(5)工业上以NaCl、NH3、CO2等为原料先制得NaHCO3,反应的化学方程式为:NaCl+NH3+CO2+H2O=NaHCO3↓+NH4Cl,进而生产纯碱。
某活动小组根据上述原理,制备碳酸氢钠。实验装置如图所示(夹持、固定用仪器未画出)。
乙装置中的试剂是___________;实验中分离出NaHCO3晶体的操作是___________(填分离操作名称)。
【答案】(1)D
(2) 2Na+O2Na2O2 淡黄色
(3)Na2CO3
(4) 加热 2NaHCO3Na2CO3+H2O+CO2↑
(5) 饱和碳酸氢钠溶液 过滤
【解析】(1)
钠是活泼金属,易于水、氧气反应,钠的密度比煤油大、不与煤油反应,因此钠保存在煤油中,以隔绝氧气、水等,答案选D。
(2)
将一小块钠放在水平放置的试管中部,用酒精灯加热充分反应生成过氧化钠,反应的化学方程式为2Na+O2Na2O2,过氧化钠为淡黄色固体。
(3)
钠长时间放在空气中,先与氧气反应生成氧化钠,氧化钠与水反应生成氢氧化钠,氢氧化钠吸收空气中的水和二氧化碳生成碳酸钠晶体,碳酸钠晶体失去结晶水生成碳酸钠,故Na、NaOH久置于空气中最终都变为Na2CO3,答案为Na2CO3。
(4)
碳酸氢钠受热分解生成碳酸钠,故采用加热的方法可以除去碳酸钠粉末中混有的少量碳酸氢钠固体,化学方程式为2NaHCO3Na2CO3+H2O+CO2↑。
(5)
乙装置中主要是除掉挥发出的HCl杂质,因此用饱和碳酸氢钠溶液除HCl,故答案为:饱和碳酸氢钠;实验结束后,从溶液中分离出NaHCO3晶体,因此分离出NaHCO3晶体的操作是过滤;故答案为:过滤。
三、实验题
23.氯及其化合物既是重要化工原料,又是高效、广谱消毒剂。
(1)漂白粉是常见的消毒剂,写出工业制取漂白粉的化学方程式:_____。漂白粉长时期露至在空气中会失效,用化学方程式表示其失效的原因:____。
(2)实验室利用如图装置制备KClO和KClO3。
已知:6OH-+3Cl25Cl-+ClO+3H2O
①盛放浓盐酸的仪器名称是____,A中发生反应的离子方程式为_____。
②B的作用是____;C中试管内盛放的试剂为____。
③用8.7gMnO2与足量浓盐酸充分反应,生成Cl2的质量为____。
(3)某同学设计实验探究84消毒液的漂白性。
I.在2mL84消毒液中加入2mL水后,放入红色纸片,观察到纸片慢慢褪色。
II.在2mL84消毒液中加入2mL白醋后,放入红色纸片,观察到纸片迅速褪色。
III.在不同温度时,测得84消毒液ORP值随时间的变化曲线如图所示。
已知:ORP表示水溶液中物质的氧化性或还原性强弱。ORP值越大,氧化性越强。
(1)实验I、II现象不同的原因是为____。
(2)实验III中,随时间的变化ORP值不同的原因可能是____。
【答案】(1) 2Cl2+Ca(OH)2=CaCl2+Ca(ClO)2+2H2O Ca(ClO)2+H2O+CO2=CaCO3+2HClO、2HClO2HCl+O2↑
(2) 分液漏斗 MnO2+4H++2Cl-Mn2++Cl2↑+2H2O 除去Cl2中的HCl气体 KOH溶液 7.1g
(3) 醋酸和ClO-反应生成HClO,实验II中HClO浓度大于实验I中HClO浓度 温度升高次氯酸分解加快,溶液中次氯酸浓度减小,氧化性减弱
【分析】二氧化锰和浓盐酸加热生成氯化锰、水、氯气,通过装置B除去氯化氢,氯气在C中和氢氧化钾反应生成KClO和KClO3,尾气有毒使用装置E吸收减少污染。
(1)
将氯气通入石灰乳中制取漂白粉反应生成氯化钙和次氯酸钙、水,方程式为:2Cl2+2Ca(OH)2=CaCl2+Ca(ClO)2+2H2O;漂白粉中有效成分次氯酸钙和空气中二氧化碳反应生成碳酸钙和次氯酸,次氯酸不稳定受热分解生成氯化氢和氧气,反应为Ca(ClO)2+H2O+CO2=CaCO3+2HClO、2HClO2HCl+O2↑;
(2)
①由图可知盛放浓盐酸的仪器名称是:分液漏斗;A中为实验室制氯气,二氧化锰和浓盐酸加热生成氯化锰、水、氯气,离子方程式为:MnO2+4H++2Cl-Mn2++Cl2↑+2H2O;
②用浓盐酸制备的氯气中含有挥发出的氯化氢,氯化氢极易溶于水,可以用饱和氯化钠溶液除掉,故B的作用是:除去Cl2中的HCl气体;本题的目的是制备KClO和KClO3,故C中试管内盛放的试剂为KOH溶液;
③二氧化锰的物质的量n(MnO2)=,根据MnO2+4H++2Cl-Mn2++2H2O+Cl2↑可知;氯气的物质的量n(Cl2)=0.1mol,质量为7.1g;
(3)
(1)已知白醋显酸性,不具有漂白性,但醋酸和ClO-反应生成HClO,根据相同浓度时,HClO的氧化性强于ClO-,实验II中HClO浓度大于实验I中HClO浓度,其氧化性越强,因此实验I、II现象不同。
(2)根据图中信息得出温度越高,氧化性越弱,且温度在40℃到50℃,氧化性迅速越弱,ORP值不同的原因可能是次氯酸在较高温度下分解变为盐酸和氧气。
24.现用金属钠和空气制备纯度较高的Na2O2(已知Na2O2能与H2O、CO2发生化学反应),可利用的装置如图。回答下列问题:
(1)各仪器接口的标号字母(a、b……)顺序是:空气进入_______,_______接_______,_______接_______,_______接c。
(2)装置Ⅳ中盛放的药品是_______,其作用是_______。
(3)装置Ⅱ的作用是_______。
(4)操作中通空气和加热的顺序为_______。
【答案】 h g f e a(或b) b(或a) 氢氧化钠溶液 吸收导入的空气中的二氧化硫 防止空气中的水分和二氧化碳倒吸入装置Ⅰ 先通一段时间的空气,再加热装置Ⅰ
【分析】用金属钠和空气制备纯度较高的Na2O2,需要空气中的氧气和钠加热反应生成过氧化钠,空气中的水蒸气和二氧化碳需要先除去;把空气通过IV吸收空气中的二氧化碳气体,再通过装置Ⅲ吸收水蒸气,通过装置I加热钠和氧气反应,连接Ⅱ防止空气中的二氧化碳和水蒸气进入装置I,否则得不到纯净的过氧化钠,据此解答。
【详解】(1)用金属钠和空气制备纯度较高的Na2O2,需要空气中的氧气和那加热反应生成过氧化钠,空气中的水蒸气和二氧化碳需要除去;把空气通过IV吸收空气中的二氧化碳气体,空气→IV→,再通过装置Ⅲ吸收水蒸气,空气→IV→Ⅲ,通过装置I加热钠和氧气反应,空气→IV→Ⅲ→I,连接Ⅱ防止空气中的二氧化碳和水蒸气进入装置I,则各仪器接口的标号字母顺序为:空气→h→g→f→e→a(或b)→b(或a)→c,故答案为:空气→h→g→f→e→a(或b)→b(或a)→c;
(2)装置IV中盛放NaOH溶液,其作用是吸收导入的空气中的二氧化碳,防止二氧化碳与产物反应,故答案为:氢氧化钠溶液;吸收通入空气中的二氧化碳;
(3)装置Ⅱ成分为氢氧化钠和氧化钙,作用是防止空气中的水蒸气和二氧化碳进入装置I,否则得不到纯净的过氧化钠,故答案为:防止空气中的水分和二氧化碳倒吸入装置Ⅰ;
(4)实验时先通入足量空气后再加热,避免生成的过氧化钠和二氧化碳和水蒸气反应生成碳酸钠等杂质,故答案为:先通一段时间的空气,再加热装置Ⅰ。
2022-2023学年福建省石狮市石光中学高一上学期第一次阶段考试(月考)化学试题含解析: 这是一份2022-2023学年福建省石狮市石光中学高一上学期第一次阶段考试(月考)化学试题含解析,共20页。试卷主要包含了单选题,计算题,填空题,元素或物质推断题等内容,欢迎下载使用。
2022-2023学年福建省三明市尤溪县高一上学期第一次月考化学试题含解析: 这是一份2022-2023学年福建省三明市尤溪县高一上学期第一次月考化学试题含解析,共11页。试卷主要包含了单选题,填空题等内容,欢迎下载使用。
2022-2023学年福建省三明第一中学高一上学期第一次月考化学试题含解析: 这是一份2022-2023学年福建省三明第一中学高一上学期第一次月考化学试题含解析,共21页。试卷主要包含了单选题,填空题,实验题等内容,欢迎下载使用。

