2021-2022学年河南省漯河市召陵区五年级(下)期末语文试卷
展开
这是一份2021-2022学年河南省漯河市召陵区五年级(下)期末语文试卷,共12页。试卷主要包含了听两遍材料,完成练习,选择正确答案的序号填空,解答题,阅读理解,习作等内容,欢迎下载使用。
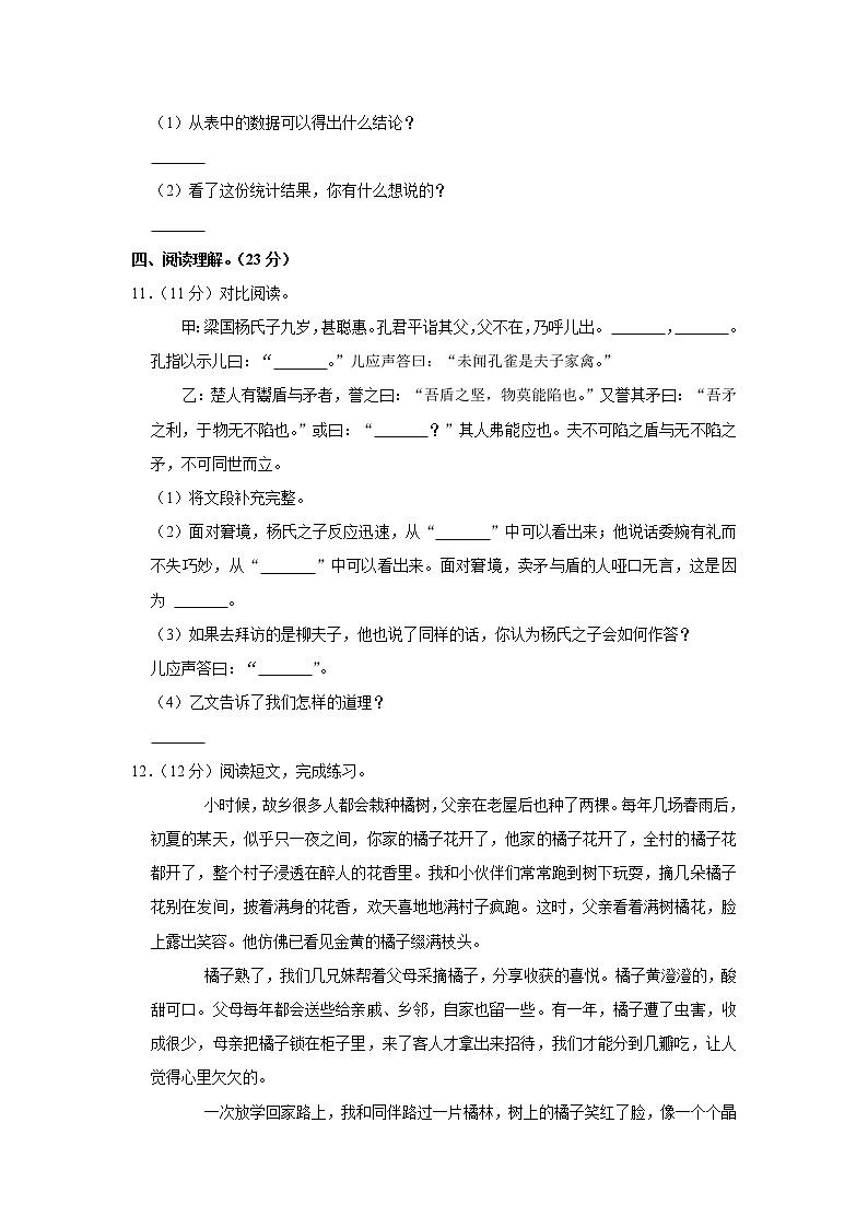
2021-2022学年河南省漯河市召陵区五年级(下)期末语文试卷一、听两遍材料,完成练习。(5分)1.(5分)听材料,完成练习。ㅤㅤ2021年10月9日,第十七届中国戏剧节在 正式开幕,来自全国各地的31部优秀戏剧作品,全面展现了近年来我国戏剧艺术 的优秀成果。2.根据材料判断下面说法的对“√”错“×”。(1)中国戏剧节创办于1988年,每两年举办一次。 (2)本次戏剧节的开幕剧是亲子音乐剧《小蝴蝶的妈妈在哪里》,闭幕剧是京剧《母亲》。 (3)在本届戏剧节中,观众们除了能够欣赏到革命历史题材的作品,还能欣赏到反映脱贫攻坚、抗疫精神的优秀作品。 3.(6分)读语段,看拼音,写字词。 青年时期,他远fù 海外求学;中年时期,他不顾美方shī yā ,历尽艰险,才踏上那sōu 归国之船。他坚信“外国人能gǎo 的科研,中国人也能gǎo ”。晚年时,八十几岁高líng 的他仍旧牵挂中国的háng 天事业。“五年归国路,十年两弹成”,钱学森凭借深厚的学术zào yì 和quán quán 报国之心,为祖国和人民作出了巨大贡献!二、选择正确答案的序号填空。(12分)4.(3分)下面加点多音字读音完全相同的一项是( )A.提供 供应 供认 B.恐吓 吓唬 威吓 C.喧哗 哗然 哗笑 D.停泊 湖泊 淡泊5.(3分)下面加点的四字词语使用不恰当的一项是( )A.我们不能安然地享受养尊处优的生活,要学会自立自强,自觉承担责任。 B.看到杂技表演者在钢丝上摇摇晃晃的样子,我感到心惊胆战。 C.眼看大老虎要扑上来了,武松手疾眼快,迅速地闪开了。 D.人们都说李医生的医术非常高明,扎针时一针见血,不知道是真是假。6.(3分)“古稀之年”指的是多少岁?( )A.50岁 B.60岁 C.70岁 D.80岁7.(3分)下面句子没有语病的一项是( )A.洛阳的一年四季都是观光游览的好地方。 B.为了避免今后不再发生类似的错误,我们必须加强组织纪律性。 C.他那崇高的革命精神,经常浮现在我的脑海中。 D.学习成绩能否提高,取决于学生自身是否努力。三、解答题(共2小题,满分19分)8.(9分)按要求完成句子练习。(1)群鸟飞过湖面,它们时而“一”字排开,时而又聚集成群,浩浩荡荡,景象蔚为壮观。(照样子,写一写景物的动态美) (2)这里的桂花再香,也比不上家乡院子里的桂花。(照样子,写句子) (3)她颓丧地坐在沙发上,一句话也不说,眼睛直直地望着天花板,强忍着泪水。(体会人物的内心,再从下面选择一种情景,运用恰当的描写方法照样子写一写)期待落空 竞赛获奖 无故被批评 9.(10分)根据所学知识填空。(1)诗词中有景:“ ,子规声里雨如烟”展现了江南秀丽动人的风光;诗词中有情:“羌笛何须怨杨柳, ”抒发了作者的思乡之情。(2)“君子坦荡荡, ”启示我们要做胸怀坦荡的正人君子;“ ,仁之端也”告诉我们怀有同情和悲悯之心,是仁义的体现,启示我们应该做善良的人。(3)通过对课文的学习,我不仅认识了 的武松, 的严监生,还认识了 的刘伯承。三、综合实践。(5分)10.(5分)综合实践ㅤㅤ下面是一份对200名小学五年级学生课外阅读情况的调查统计表,请你根据这份调查表呈现的数据回答问题。小学五年级学生课外阅读情况调查统计表阅读内容卡通漫画时文杂志武侠小说文学名著人数112323026百分比56%16%15%13%(1)从表中的数据可以得出什么结论? (2)看了这份统计结果,你有什么想说的? 四、阅读理解。(23分)11.(11分)对比阅读。ㅤㅤ甲:梁国杨氏子九岁,甚聪惠。孔君平诣其父,父不在,乃呼儿出。 , 。孔指以示儿曰:“ 。”儿应声答曰:“未闻孔雀是夫子家禽。”ㅤㅤ乙:楚人有鬻盾与矛者,誉之曰:“吾盾之坚,物莫能陷也。”又誉其矛曰:“吾矛之利,于物无不陷也。”或曰:“ ?”其人弗能应也。夫不可陷之盾与无不陷之矛,不可同世而立。(1)将文段补充完整。(2)面对窘境,杨氏之子反应迅速,从“ ”中可以看出来;他说话委婉有礼而不失巧妙,从“ ”中可以看出来。面对窘境,卖矛与盾的人哑口无言,这是因为 。(3)如果去拜访的是柳夫子,他也说了同样的话,你认为杨氏之子会如何作答?儿应声答曰:“ ”。(4)乙文告诉了我们怎样的道理? 12.(12分)阅读短文,完成练习。 小时候,故乡很多人都会栽种橘树,父亲在老屋后也种了两棵。每年几场春雨后,初夏的某天,似乎只一夜之间,你家的橘子花开了,他家的橘子花开了,全村的橘子花都开了,整个村子浸透在醉人的花香里。我和小伙伴们常常跑到树下玩耍,摘几朵橘子花别在发间,披着满身的花香,欢天喜地地满村子疯跑。这时,父亲看着满树橘花,脸上露出笑容。他仿佛已看见金黄的橘子缀满枝头。 橘子熟了,我们几兄妹帮着父母采摘橘子,分享收获的喜悦。橘子黄澄澄的,酸甜可口。父母每年都会送些给亲戚、乡邻,自家也留一些。有一年,橘子遭了虫害,收成很少,母亲把橘子锁在柜子里,来了客人才拿出来招待,我们才能分到几瓣吃,让人觉得心里欠欠的。 一次放学回家路上,我和同伴路过一片橘林,树上的橘子笑红了脸,像一个个晶莹的红灯笼,刺激着我的味蕾。同伴环顾四周悄然无人,便给我使了个眼色,我们迅速摘下了两个橘子,飞也似地逃离橘林,心怦怦乱跳。掰开橘子一阵狼吞虎咽,酸甜的滋味让我们开心不已。我舍不得全部吃掉,便留下几瓣放进书包里。 晚上,我悄悄拿出剩下的几瓣橘子准备吃掉,不巧被进屋的父亲发现。他沉着脸问:“小惠,哪儿来的橘子?”“我,我,别人给的……”我支支吾吾的,低下头不敢看父亲的脸。“是不是在村头树上摘的?”我的脸“唰”一下红了:“爸,我,我错了!”“你记住了,别人家的东西,咱千万不能拿,做人一定要堂堂正正。”父亲的声音不大,却重重敲打在我心上,让我牢记一生。 橘子花开了一年又一年,父亲已过世多年,不知那老屋后的橘子花开了吗?——于我,它们一定开了,开在我的心里,芬芳着我生命的每一天。 (作者:徐光惠,选文有删改)(1)关于这篇短文,下面说法有误的一项是 A.短文主要写了“我”小时候因偷橘子而被父亲教导的事情。B.“他仿佛已看见金黄的橘子缀满枝头。”这句话使用比喻的修辞手法,形象地写出了父亲对橘子丰收的憧憬。C.短文第2自然段透露出了故乡民风的淳朴和邻里之间的友爱。(2)文中画“ ”句子是对父亲的 描写,表现了他 的品质。(3)你是怎样理解文中画“______”句子的?这句话表达了“我”怎样的感情?、 (4)给短文拟写一个恰当的标题: 五、习作。(30分)13.(30分)完成习作。ㅤㅤ畅游书海,我们认识了许多个性鲜明的人物:神机妙算的诸葛亮、疾恶如仇的孙悟空、多愁善感的林黛玉……其实在我们身边也有个性十足的人。请你运用恰当的描写方法,通过具体事例来描写一个你身边的人,题目自拟。
2021-2022学年河南省漯河市召陵区五年级(下)期末语文试卷参考答案与试题解析一、听两遍材料,完成练习。(5分)1.(5分)听材料,完成练习。ㅤㅤ2021年10月9日,第十七届中国戏剧节在 略 正式开幕,来自全国各地的31部优秀戏剧作品,全面展现了近年来我国戏剧艺术 略 的优秀成果。【解答】略2.根据材料判断下面说法的对“√”错“×”。(1)中国戏剧节创办于1988年,每两年举办一次。 略 (2)本次戏剧节的开幕剧是亲子音乐剧《小蝴蝶的妈妈在哪里》,闭幕剧是京剧《母亲》。 略 (3)在本届戏剧节中,观众们除了能够欣赏到革命历史题材的作品,还能欣赏到反映脱贫攻坚、抗疫精神的优秀作品。 略 【解答】略3.(6分)读语段,看拼音,写字词。 青年时期,他远fù 赴 海外求学;中年时期,他不顾美方shī yā 施压 ,历尽艰险,才踏上那sōu 艘 归国之船。他坚信“外国人能gǎo 搞 的科研,中国人也能gǎo 搞 ”。晚年时,八十几岁高líng 龄 的他仍旧牵挂中国的háng 航 天事业。“五年归国路,十年两弹成”,钱学森凭借深厚的学术zào yì 造诣 和quán quán 拳拳 报国之心,为祖国和人民作出了巨大贡献!【解答】故答案为:赴 施压 艘 搞 搞 龄 航 造诣 拳拳二、选择正确答案的序号填空。(12分)4.(3分)下面加点多音字读音完全相同的一项是( )A.提供 供应 供认 B.恐吓 吓唬 威吓 C.喧哗 哗然 哗笑 D.停泊 湖泊 淡泊【解答】A.供:读[gòng]时,指把祭品陈列在祖先、神佛的像或牌位前以示敬奉。读[gōng]时,指供给(jǐ);提供东西或条件给需要的人应用。故在“提供、供应”中读“gōng”,在“供认”中读“gòng”。读音不同。B.吓:读[xià]时,指使害怕。读[hè]时,指恐吓;恫吓。故在“恐吓、威吓”中读“hè”,在“吓唬”中读“xià”。读音不同。C.哗:读[huá]时,指喧哗;喧闹。读[huā]时,指形容撞击、水流等的声音。故在“喧哗、哗然、哗笑”读“huá”,读音相同。D泊:读[bó]时,指船靠岸;停船。读[pō]时,指湖(多用于湖名)。故在“停泊、淡泊”中读“bó”,在“湖泊”中读“pō”,读音不同。故选:C。5.(3分)下面加点的四字词语使用不恰当的一项是( )A.我们不能安然地享受养尊处优的生活,要学会自立自强,自觉承担责任。 B.看到杂技表演者在钢丝上摇摇晃晃的样子,我感到心惊胆战。 C.眼看大老虎要扑上来了,武松手疾眼快,迅速地闪开了。 D.人们都说李医生的医术非常高明,扎针时一针见血,不知道是真是假。【解答】A、B、C正确。D.有误,一针见血:比喻文章、说话直截了当,切中要害。与语境不符。故选D。6.(3分)“古稀之年”指的是多少岁?( )A.50岁 B.60岁 C.70岁 D.80岁【解答】“古稀之年”指的是七十岁。故选:C。7.(3分)下面句子没有语病的一项是( )A.洛阳的一年四季都是观光游览的好地方。 B.为了避免今后不再发生类似的错误,我们必须加强组织纪律性。 C.他那崇高的革命精神,经常浮现在我的脑海中。 D.学习成绩能否提高,取决于学生自身是否努力。【解答】A.有误,不合逻辑,把“地方”改为“季节”。B.有误,前后矛盾,把“不”去掉。C.有误,词语搭配不当,把“精神”改为“形象”。D.正确。故选:D。三、解答题(共2小题,满分19分)8.(9分)按要求完成句子练习。(1)群鸟飞过湖面,它们时而“一”字排开,时而又聚集成群,浩浩荡荡,景象蔚为壮观。(照样子,写一写景物的动态美) 龙舟上,鼓点紧凑,喊声震天,选手们奋力划桨,龙舟像箭一般快速向前冲去。 (2)这里的桂花再香,也比不上家乡院子里的桂花。(照样子,写句子) 这里的饭菜味道再好,也比不上妈妈做的味道。 (3)她颓丧地坐在沙发上,一句话也不说,眼睛直直地望着天花板,强忍着泪水。(体会人物的内心,再从下面选择一种情景,运用恰当的描写方法照样子写一写)期待落空 竞赛获奖 无故被批评 期待落空——妈妈今天还是没有回来,她答应我的生日礼物终归是没能送到我的面前了,我叹了口气,默默地走回房间。 【解答】(1)本题考查句子仿写。例句用了一组动词,描写了群鸟飞过湖面的景象。仿写时要注意景物的动态美。如:龙舟上,鼓点紧凑,喊声震天,选手们奋力划桨,龙舟像箭一般快速向前冲去。(2)本题考查句子仿写。例句把两种桂花进行了对比。仿写时要注意。如:这里的饭菜味道再好,也比不上妈妈做的味道。(3)本题考查情景写话。例句通过描写人物的动作、神态等,突出了人物当时的心理。仿写时也要注意。如:期待落空——妈妈今天还是没有回来,她答应我的生日礼物终归是没能送到我的面前了,我叹了口气,默默地走回房间。故答案为:(1)龙舟上,鼓点紧凑,喊声震天,选手们奋力划桨,龙舟像箭一般快速向前冲去。(2)这里的饭菜味道再好,也比不上妈妈做的味道。(3)期待落空——妈妈今天还是没有回来,她答应我的生日礼物终归是没能送到我的面前了,我叹了口气,默默地走回房间。9.(10分)根据所学知识填空。(1)诗词中有景:“ 绿遍山原白满川 ,子规声里雨如烟”展现了江南秀丽动人的风光;诗词中有情:“羌笛何须怨杨柳, 春风不度玉门关 ”抒发了作者的思乡之情。(2)“君子坦荡荡, 小人长戚戚 ”启示我们要做胸怀坦荡的正人君子;“ 恻隐之心 ,仁之端也”告诉我们怀有同情和悲悯之心,是仁义的体现,启示我们应该做善良的人。(3)通过对课文的学习,我不仅认识了 嫉恶如仇 的武松, 悭吝节俭 的严监生,还认识了 刚毅果敢 的刘伯承。【解答】(1)分别出自宋代翁卷《乡村四月》和唐代王之涣《凉州词》。(2)分别出自《论语•述而》和《孟子•公孙丑上》。(3)分别出自元末明初施耐庵《水浒传》,清代吴敬梓《儒林外史》和毕必成《军神》。故答案为:(1)绿遍山原白满川 春风不度玉门关;(2)小人长戚戚 恻隐之心;(3)嫉恶如仇 嫉恶如仇 刚毅果敢。三、综合实践。(5分)10.(5分)综合实践ㅤㅤ下面是一份对200名小学五年级学生课外阅读情况的调查统计表,请你根据这份调查表呈现的数据回答问题。小学五年级学生课外阅读情况调查统计表阅读内容卡通漫画时文杂志武侠小说文学名著人数112323026百分比56%16%15%13%(1)从表中的数据可以得出什么结论? 五年级的学生喜欢看卡通漫画,不喜欢读文学名著。 (2)看了这份统计结果,你有什么想说的? 文学名著是经过时间考验经久不衰,被广泛流传的文学作品,有较高的艺术价值,包含永恒的主题,我们应当多引导学生读文学名著。 【解答】(1)从表中的数据可知,五年级同学喜欢读卡通漫画的人数最多,读文学名著的反而很少。(2)从统计结果可知,学生喜欢读图文并茂的卡通漫画,喜欢读文学名著的学生较少。文学名著是经过时间考验经久不衰,被广泛流传的文学作品,有较高的艺术价值,包含永恒的主题,我们应当多引导学生读文学名著。故答案为:(1)五年级的学生喜欢看卡通漫画,不喜欢读文学名著。(2)文学名著是经过时间考验经久不衰,被广泛流传的文学作品,有较高的艺术价值,包含永恒的主题,我们应当多引导学生读文学名著。四、阅读理解。(23分)11.(11分)对比阅读。ㅤㅤ甲:梁国杨氏子九岁,甚聪惠。孔君平诣其父,父不在,乃呼儿出。 为设果 , 果有杨梅 。孔指以示儿曰:“ 此是君家果 。”儿应声答曰:“未闻孔雀是夫子家禽。”ㅤㅤ乙:楚人有鬻盾与矛者,誉之曰:“吾盾之坚,物莫能陷也。”又誉其矛曰:“吾矛之利,于物无不陷也。”或曰:“ 以子之矛,陷子之盾,何如 ?”其人弗能应也。夫不可陷之盾与无不陷之矛,不可同世而立。(1)将文段补充完整。(2)面对窘境,杨氏之子反应迅速,从“ 应声答曰 ”中可以看出来;他说话委婉有礼而不失巧妙,从“ 未闻孔雀是夫子家禽 ”中可以看出来。面对窘境,卖矛与盾的人哑口无言,这是因为 他说的话前后矛盾,不能自圆其说 。(3)如果去拜访的是柳夫子,他也说了同样的话,你认为杨氏之子会如何作答?儿应声答曰:“ 未闻柳树是夫子家树 ”。(4)乙文告诉了我们怎样的道理? 说话做事要前后照应,不能自相矛盾。 【解答】(1)考查古诗文默写。甲短文出自南北朝刘义庆《杨氏之子》,乙文出自先秦韩非《矛与盾》。(2)考查内容理解。联系甲短文可知杨氏之子反应迅速,从“儿应声答曰”可以看出来;杨氏子说话委婉有礼而不失巧妙,从:“未闻孔雀是夫子家禽”可以看出来;联系乙短文可知面对窘境,卖矛与盾的人哑口无言是因为他说的话前后矛盾,不能自圆其说。(3)考查拓展延伸。联系甲短文可知如果去拜访的是柳夫子,孔君平也说了同样的话,杨氏之子会说“未闻柳树是夫子家树”。(4)考查概括文章主旨。联系乙短文可知本文告诉我们说话做事要前后照应,不能自相矛盾。故答案为:(1)为设果 果有杨梅 此是君家果 以子之矛 陷子之盾 何如;(2)应声答曰 未闻孔雀是夫子家禽 他说的话前后矛盾,不能自圆其说;(3)未闻柳树是夫子家树;(4)说话做事要前后照应,不能自相矛盾。12.(12分)阅读短文,完成练习。 小时候,故乡很多人都会栽种橘树,父亲在老屋后也种了两棵。每年几场春雨后,初夏的某天,似乎只一夜之间,你家的橘子花开了,他家的橘子花开了,全村的橘子花都开了,整个村子浸透在醉人的花香里。我和小伙伴们常常跑到树下玩耍,摘几朵橘子花别在发间,披着满身的花香,欢天喜地地满村子疯跑。这时,父亲看着满树橘花,脸上露出笑容。他仿佛已看见金黄的橘子缀满枝头。 橘子熟了,我们几兄妹帮着父母采摘橘子,分享收获的喜悦。橘子黄澄澄的,酸甜可口。父母每年都会送些给亲戚、乡邻,自家也留一些。有一年,橘子遭了虫害,收成很少,母亲把橘子锁在柜子里,来了客人才拿出来招待,我们才能分到几瓣吃,让人觉得心里欠欠的。 一次放学回家路上,我和同伴路过一片橘林,树上的橘子笑红了脸,像一个个晶莹的红灯笼,刺激着我的味蕾。同伴环顾四周悄然无人,便给我使了个眼色,我们迅速摘下了两个橘子,飞也似地逃离橘林,心怦怦乱跳。掰开橘子一阵狼吞虎咽,酸甜的滋味让我们开心不已。我舍不得全部吃掉,便留下几瓣放进书包里。 晚上,我悄悄拿出剩下的几瓣橘子准备吃掉,不巧被进屋的父亲发现。他沉着脸问:“小惠,哪儿来的橘子?”“我,我,别人给的……”我支支吾吾的,低下头不敢看父亲的脸。“是不是在村头树上摘的?”我的脸“唰”一下红了:“爸,我,我错了!”“你记住了,别人家的东西,咱千万不能拿,做人一定要堂堂正正。”父亲的声音不大,却重重敲打在我心上,让我牢记一生。 橘子花开了一年又一年,父亲已过世多年,不知那老屋后的橘子花开了吗?——于我,它们一定开了,开在我的心里,芬芳着我生命的每一天。 (作者:徐光惠,选文有删改)(1)关于这篇短文,下面说法有误的一项是 B A.短文主要写了“我”小时候因偷橘子而被父亲教导的事情。B.“他仿佛已看见金黄的橘子缀满枝头。”这句话使用比喻的修辞手法,形象地写出了父亲对橘子丰收的憧憬。C.短文第2自然段透露出了故乡民风的淳朴和邻里之间的友爱。(2)文中画“ ”句子是对父亲的 语言 描写,表现了他 为人正直 的品质。(3)你是怎样理解文中画“______”句子的?这句话表达了“我”怎样的感情?、 对“我”来说,橘子花的香味让“我”想起了父亲的教导,它一直留在“我”的心中,影响着“我”。这句话表达了“我”对父亲的感激与怀念之情。 (4)给短文拟写一个恰当的标题: 开在心上的橘子花 【解答】(1)考查句子理解与赏析。“他仿佛已看见金黄的橘子缀满枝头”此句不是运用比喻的修辞手法。比喻一般由三个部分组成,即本体(被比喻的事物或情景)、喻体和比喻词(比喻关系的标志性词语)。B句中没有本体和喻体,不构成比喻,只能算是一种猜测与想象。(2)考查句子理解与赏析。联系内容“你记住了,别人家的东西,咱千万不能拿,做人一定要堂堂正正”可知运用了语言描写,体现了父亲为人正直的品质。(3)考查内容理解与赏析。通过“于我,它们一定开了,开在我的心里,芬芳着我生命的每一天”和文章主要内容可知橘子花不仅指橘子树开的花,还指父亲和父亲对“我”的教导。这句话表达了“我”对父亲的感激与怀念之情。(4)考查给文章加标题。短文通过对美丽的橘子花的描写引出了后文“我”偷橘子的事,文末又借橘子花回忆起父亲教育“我”的经历。由此可见,“橘子花”是贯穿全文的线索,既暗示短文主旨,饱含“我”对父亲的感激和怀念之情,也能激发读者的阅读兴趣。所以,可以围绕“橘子花”来拟写题目,比如“开在心里的橘子花”。故答案为:(1)B;(2)语言 为人正直;(3)对“我”来说,橘子花的香味让“我”想起了父亲的教导,它一直留在“我”的心中,影响着“我”。这句话表达了“我”对父亲的感激与怀念之情;(4)开在心里的橘子花。五、习作。(30分)13.(30分)完成习作。ㅤㅤ畅游书海,我们认识了许多个性鲜明的人物:神机妙算的诸葛亮、疾恶如仇的孙悟空、多愁善感的林黛玉……其实在我们身边也有个性十足的人。请你运用恰当的描写方法,通过具体事例来描写一个你身边的人,题目自拟。【解答】范文:一个印象深刻的人 ㅤㅤ在夜空中,总有颗最闪亮的星星。在花丛中,总有朵最漂亮的花朵。在沙滩上,总有个充满阳光的贝壳。在我成长的过程中,碰到过许多不同的人,但是有一个人,在我心中刻下了深深的烙印,他就是我们班的小明。 ㅤㅤ小明今年十一岁了,和我同岁。他长得还挺英俊:黝黑的皮肤,浓黑的眉毛,一双明亮的大眼睛里,闪动着热情的光芒,透着机敏和灵气。我之所以对他印象深刻,并不是因为他的外表,而是他的为人。ㅤㅤ他学习不算好,但他乐于助人。假如你忘记带什么东西了,他准会在第一时间内借给你。他有时甚至会将自己唯一的英语书借给别人,自己却甘愿受罚。而我对他的印象深刻,是因为那件事。ㅤㅤ那一回,是下课时间。我正做着老师布置的习题,突然,闻到了一股刺鼻的、令人恶心的“香”味。我放下笔,寻找气源,哦!原来是一位同学吐了,呕吐物散发出难闻的气味。这些呕吐物不堪入目,班长问:“谁去收拾一下?”大家都无动于衷,这时,有的同学偷偷地溜了出去,有的同学面面相觑,还有的同学若无其事。身为班干部的我,到底是去还是不去呢?我的心里很矛盾,这时,小明站了出来,把拖布和簸箕拿了出来,把呕吐物一点一点装进簸箕,倒进厕所,又坦然地回到自己的座位。ㅤㅤ他做得是那样轻松,那样自然,没有一点儿嫌弃的意思。顿时,他的形象在我心中高大了,我由衷地佩服他! 9:521;
相关试卷
这是一份河南省漯河市临颍县2022-2023学年五年级下学期期末语文试卷,共8页。试卷主要包含了积累和运用,阅读与鉴赏,表达与交流等内容,欢迎下载使用。
这是一份河南省漯河市召陵区实验小学2023-2024学年三年级上学期期中评价语文试卷,共14页。
这是一份河南省漯河市召陵区实验小学2023-2024学年五年级上学期期中评价语文试卷,共19页。

