所属成套资源:全套高三学期开学考试生物试题含解析
2022-2023学年广西桂林联盟校高三上学期入学统一检测生物试题含解析
展开
这是一份2022-2023学年广西桂林联盟校高三上学期入学统一检测生物试题含解析,共25页。试卷主要包含了单选题,综合题等内容,欢迎下载使用。
广西桂林联盟校2022-2023学年高三上学期入学统一检测生物试题
学校:___________姓名:___________班级:___________考号:___________
一、单选题
1.2022年的新冠疫情给全国尤其是上海的生活生产带来了巨大影响。新冠病毒是一种含有单链RNA的病毒。下列关于新冠病毒与肺炎双球菌的叙述,正确的是( )
A.T2噬菌体可感染肺炎双球菌导致其裂解
B.新冠病毒进入宿主细胞的跨膜运输方式属于被动运输
C.新冠病毒的某些蛋白质可以作为抗原引起机体免疫反应
D.新冠病毒与肺炎双球菌均可利用自身的核糖体进行蛋白质合成
【答案】C
【分析】病毒无细胞结构,新冠病毒是RNA病毒,是由RNA和蛋白质组成。
【详解】A、T2噬菌体是专门寄生在大肠杆菌细胞内的病毒,在大肠杆菌体内增殖可导致其裂解,A错误;
B、新冠病毒进入宿主细胞的方式属于胞吞,B错误;
C、抗原是指能够引起机体产生特异性免疫反应的物质,病毒等病原体表面的蛋白质等物质都可以作为引起免疫反应的抗原,C正确;
D、新冠病毒没有细胞结构,利用宿主细胞的核糖体进行蛋白质合成,肺炎双球菌利用自身的核糖体进行蛋白质合成,D错误。
故选C。
2.对生物体而言,细胞的增殖、分化、衰老、凋亡都有重要的意义,下列关于细胞生命历程的说法错误的是( )
A.细胞的增殖、分化、衰老、凋亡都是由基因控制的
B.人体内被病原体感染的细胞的清除,属于细胞坏死
C.动物体内仍然保留着少数具有分裂和分化能力的细胞
D.细胞在分化过程中形态、结构和功能会发生稳定性差异
【答案】B
【分析】1、细胞分化是指在个体发育中,由一个或一种细胞增殖产生的后代,在形态,结构和生理功能上发生稳定性差异的过程。细胞分化的实质:基因的选择性表达。
2、细胞凋亡是由基因决定的细胞编程序死亡的过程。细胞凋亡是生物体正常的生命历程,对生物体是有利的,而且细胞凋亡贯穿于整个生命历程。细胞凋亡是生物体正常发育的基础、能维持组织细胞数目的相对稳定、是机体的一种自我保护机制。在成熟的生物体内,细胞的自然更新、被病原体感染的细胞的清除,是通过细胞凋亡完成的。
3、衰老细胞的特征:
(1)细胞内水分减少,细胞萎缩,体积变小,但细胞核体积增大,染色质固缩,染色加深。
(2)细胞膜通透性功能改变,物质运输功能降低。
(3)细胞色素随着细胞衰老逐渐累积。
(4)有些酶的活性降低。
(5)呼吸速度减慢,新陈代谢减慢。
【详解】A、基因控制了细胞的增殖、分化、衰老、凋亡等生命活动,A正确;
B、被病原体感染细胞的清除要依靠细胞免疫,属于细胞凋亡,B错误;
C、动物体内保留着的少数具有分裂和分化能力的细胞称为干细胞,C正确;
D、细胞分化过程中,其形态、结构、生理功能均发生稳定性的差异,D正确。
故选B。
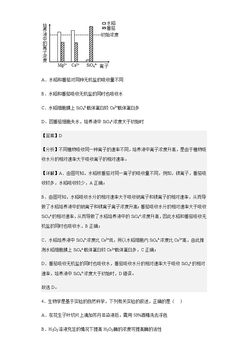
3.科学家将含有一定量Ca2+、Mg2+、SiO44-的培养液分成两等份,再将水稻和番茄分别放在上述培养液中培养。一段时间后,番茄培养液和水稻培养液中离子浓度的变化如图所示,下列分析错误的是( )
A.水稻和番茄对同种无机盐的吸收量不同
B.水稻和番茄吸收无机盐的同时也吸收水
C.水稻细胞膜上SiO44-载体蛋白较Ca2+载体蛋白多
D.因番茄细胞失水,培养液中SiO44-浓度大于初始时
【答案】D
【分析】不同植物吸收同一种离子的速率不同,培养液中离子浓度升高,是由于植物吸收水分的相对速率大于吸收离子的相对速率。
【详解】A、由图可知,水稻核番茄对同一离子的吸收量不同,例如,镁离子,番茄吸收较多,水稻吸收较少,A正确;
B、由图可知,水稻吸收水分的相对速率大于吸收钠离子和镁离子的相对速率,从而导致了水稻培养液中的钠离子和镁离子离子浓度升高;番茄吸收水分的相对速率大于吸收SiO44-的相对速率,从而导致了水稻培养液中的SiO44-浓度升高,因此水稻和番茄吸收无机盐的同时也吸收水,B正确;
C、水稻培养液中SiO44-浓度比Ca2+低,所以水稻细胞内SiO44-浓度比Ca2+高,由此推测水稻细胞膜上SiO44-载体蛋白较Ca2+载体蛋白多,C正确;
D、番茄吸收无机盐的同时也吸收水,番茄吸收水分的相对速率大于吸收SiO44-的相对速率,培养液中SiO44-浓度大于初始时,D错误。
故选D。
4.生物学是基于实验的自然科学,下列有关实验的叙述,正确的是( )
A.在花生子叶切片上滴加苏丹Ⅲ染液后,需用50%酒精洗去浮色
B.H2O2溶液充足的情况下提高H2O2酶的浓度可提高酶的活性
C.绿叶中色素的提取和分离实验中用层析液来提取叶绿体中的色素
D.在青葡萄汁中加入斐林试剂,充分摇匀后即可出现砖红色沉淀
【答案】A
【分析】1、用苏丹Ⅲ溶液染色时,常用体积分数50%的酒精洗去浮色。原因是苏丹Ⅲ溶液溶于50%的酒精。
2、酶活性是指酶催化一定化学反应的能力,酶活性的高低可以用在一定条件下, 酶所催化某一化学反应的速度来表示,可通过比较在一定条件下,单位时间内、单位体积中反应物的消耗量或产物的增加量来表示。
3、绿叶中的色素能够溶解在有机溶剂无水乙醇中,所以,可以用无水乙醇提取绿叶中的色素。绿叶中的色素不只一种,它们都能溶解在层析液中,然而,它们在层析液中的溶解度不同,溶解度高的随层析液在滤纸上扩散得快,反之则慢。
【详解】A、在花生子叶切片上滴加苏丹Ⅲ染液后,需用50%酒精洗去浮色,因为苏丹Ⅲ溶液溶于50%的酒精,A正确;
B、酶活性是指酶催化一定化学反应的能力,温度和pH对酶活性有影响,酶浓度对酶活性没有影响,B错误;
C、绿叶中色素的提取和分离实验中用无水乙醇提取色素,层析液分离色素,C错误;
D、斐林试剂鉴定还原糖时需要水浴加热,因此向葡萄汁中加入斐林试剂,充分摇匀后不会出现砖红色沉淀,D错误。
故选A。
5.在种子萌发和成熟过程中,种子的内部都会发生剧烈的物质变化。下列对种子内部发生的物质变化的描述,不正确的是( )
A.在种子萌发过程中自由水和结合水的比值增大,种子的呼吸作用加强,代谢加快
B.在种子成熟过程中结合水和自由水的比值增大,种子的呼吸作用逐渐减弱,代谢减慢
C.在种子萌发过程中种子的干重减小,酶的活性增强,物质的转化加快,有机物的种类减少
D.在油料种子成熟过程中种子的干重增加,糖类物质减少,脂肪的含量增加
【答案】C
【分析】种子在萌发的过程中,需要大量的能量,能量是由呼吸作用提供的;细胞在进行呼吸作用的过程中会产生很多的中间产物和终产物,例如丙酮酸是中间产物,乳酸等;由于脂肪的C、H含量比较高,相同质量的脂肪和糖类氧化时,释放的能量就多。
【详解】AC、在种子萌发过程中自由水和结合水的比值增大,酶的活性增强,物质的转化加快,种子呼吸增强,代谢加快,干重减小,有机物的种类增加,A正确,C错误;
BD、在种子成熟过程中自由水和结合水的比值降低,种子的呼吸逐渐减弱,代谢减慢,水分减少,干重增加,在油料种子成熟过程中,糖类物质减少,脂肪的含量增加,B、D正确。
故选C。
6.在光合作用过程中,当H+顺浓度梯度穿过ATP合成酶时,该酶可以使ADP+Pi合成ATP。其过程如图所示。相关分析错误的是( )
A.图示的膜上还含有叶绿素等光合色素
B.若叶绿体基质的pH变小,则会导致光合作用过程中合成的ATP增多
C.ATP合成酶对于ATP的合成来说是酶,对于H+的运输来说是载体
D.当该膜两侧的H+浓度差减小时,短时间内C3的含量会增加
【答案】B
【分析】光合作用的光反应阶段(场所是叶绿体的类囊体膜上):水的光解产生[H]与氧气,以及ATP的形成。光合作用的暗反应阶段(场所是叶绿体的基质中):CO2被C5固定形成C3,C3在光反应提供的ATP和[H]的作用下还原生成有机物。
【详解】A、光合作用过程中只有光反应才能合成ATP,场所是叶绿体的类囊体薄膜上,故图示的膜上含有叶绿素等光合色素,A正确;
B、由图可知,该膜两侧H+浓度为内高外低,该膜的外侧为叶绿体基质,若叶绿体基质的pH变小,则膜两侧的H+浓度差变小,不利于ATP的合成,B错误;
C、ATP合成酶能促使ADP与Pi形成ATP,说明ATP合成酶具有催化作用,H+顺浓度梯度穿过ATP合成酶,推测ATP合成酶具有运输H+的作用,C正确;
D、当该膜两侧的H+浓度差减小时,ATP合成量减少,短时间内使C3还原速率减慢,C3的合成速率不变,故C3的含量增加,D正确。
故选B。
7.已知小麦光合作用最适温度为25℃,呼吸作用最适温度为30℃,科学家研究小麦30℃时光照强度与光合作用强度的关系,得到如下图所示曲线。下列有关叙述错误的是( )
A.在25℃条件下研究时,cd段位置会上移,a点会上移
B.a点时叶肉细胞产生ATP的细胞器有线粒体和叶绿体
C.其他条件适宜,当植物缺Mg时,b点将向右移动
D.c点之后小麦光合作用强度不再增加,可能与叶绿体中酶的浓度有关
【答案】B
【分析】分析题图:a点时光照为零,细胞只进行呼吸作用;b点光合作用强度与呼吸作用强度相等,bc段光合作用强度大于呼吸作用强度,cd段光合作用强度不再增加。
【详解】A、酶的活性受温度的影响,由题文知小麦光合作用最适温度为25℃,呼吸作用最适温度为30℃,25℃条件下光合速率将增强,cd段位置会上移,呼吸作用强度会因为酶的活性受到抑制而下降,a点会上移,A正确;
B、a点时因没有光照,叶肉细胞只进行呼吸作用,产生ATP的细胞器只有线粒体;B错误;
C、当植物缺Mg时,叶绿素减少,光反应减弱,暗反应合成的有机物减少,b点将向右移动;C正确;
D、外界条件均适宜时,c点之后小麦光合作用强度不再增加是内因造成的,故可能与叶绿体中酶的浓度有关,D正确。
故选B。
8.玉米为雌雄同株但为单性花,即雄花和雌花分开,而豌豆为两性花,即雌雄花在一朵花上,自然条件下豌豆只能进行自交。两植株都有高茎和矮茎的相对性状,均受一对等位基因控制且高茎表现为显性。现有杂合的高茎玉米和豌豆,下列条件下叙述正确的是( )
A.杂合豌豆连续自交若干代,高茎比例逐渐降低
B.用玉米进行杂交实验,需要对母本进行去雄处理
C.杂合玉米连续自交若干代,纯合子比例不发生改变
D.杂合豌豆连续自交若干代,矮茎基因频率逐渐降低
【答案】A
【分析】豌豆是自花传粉、闭花授粉植物,自然状态进行自交;玉米为雌雄异花植物,因此混合种植的玉米既可以杂交,也可以自交。
【详解】A、杂合豌豆连续自交若干代(设自交n代),杂合子比例(1/2n)逐渐减少,显性纯合子和隐性纯合子的比例相等1/2×(1-1/2n),高茎(显性纯合子和杂合子)比例逐渐降低,最终接近1/2,A正确;
B、玉米为雌雄同株但为单性花,雄花和雌花分开,用玉米进行杂交实验,不需要对母本进行去雄处理,可直接对雌花套袋,B错误;
C、杂合玉米连续自交若干代,杂合子比例逐渐降低,纯合子比例逐渐升高,C错误;
D、杂合豌豆连续自交若干代,矮茎基因频率保持不变,仍为1/2,D错误。
故选A。
9.果蝇翅型有长翅和残翅两种(用A/a表示),体色有灰色和黑色两种(用B/b表示)。研究小组选取一长翅灰体雌果蝇与一残翅黑体雄果蝇杂交,子一代(数量足够多)中雌雄均为长翅灰体:长翅黑体:残翅灰体:残翅黑体=1:1:1:1。不考虑突变和染色体互换及X、Y染色体的同源区段,下列一定可以确定的是( )
A.翅型的显隐性 B.体色的显隐性
C.两亲本中至少有一方为杂合子 D.两对等位基因位于几对染色体上
【答案】C
【分析】判断性状的显隐性时常用一对相对性状的亲本杂交,子代只表现出一种性状,则该性状为显性性状,判断基因位于常染色体上还是性染色体上,通常采用正反交或隐雌和显雄的杂交组合。
【详解】AB、选取一长翅灰体雌果蝇与一残翅黑体雄果蝇杂交,子一代(数量足够多)中雌雄均为长翅灰体∶长翅黑体∶残翅灰体∶残翅黑体=1∶1∶1∶1,单独分析长翅和残翅杂交,后代长翅∶残翅=1∶1;单独分析灰体和黑体杂交,子代灰体∶黑体=1∶1,两组均相当于测交实验,测交无法判断显性和隐性,A、B不符合题意;
CD、两对基因位于一对同源染色体上或两对同源染色体上,都能出现上述结果,因此无法确定两对等位基因是否位于两对同源染色体上,但可以确定两亲本中至少有一方一定是杂合,C符合题意,D不符合题意。
故选C。
10.多发性骨软骨瘤是由EXTI基因突变引起的一种罕见骨骼异常疾病,患者在骨骼上可形成大小不等的骨隆起,严重影响生活质量,下图是该遗传病的某家族系谱图,不考虑X、Y染色体同源区段,据此下列叙述不正确的是( )
A.据图可知该病一定为常染色体遗传病
B.若该病为显性遗传病,则图中患者基因型相同
C.若该病为隐性遗传病,则Ⅱ4和Ⅲ8的基因型相同
D.欲确定该病的显隐性,可对患者的基因进行测序
【答案】D
【分析】遗传系谱图分析:假设该遗传病为伴X隐性遗传,则Ⅱ3患病,Ⅲ8一定患病,与遗传系谱不符,即该病不是伴X隐性遗传;假设该遗传病为伴X显性遗传,Ⅰ2患病,则Ⅱ5一定患病,与遗传系谱不符,即该病不是伴X显性遗传;由于男女都患病,不可能是伴Y遗传,说明该病是常染色体遗传病,根据遗传系谱,显性和隐性都可以,故该遗传病为常染色体显性或隐性遗传病。
【详解】A、由遗传图谱可知,Ⅱ3患病,而Ⅲ8不患病,则该病不是伴X隐性遗传;Ⅰ2患病,而Ⅱ5不患病,则该病不是伴X显性遗传;由于男女都患病,不可能是伴Y遗传,不考虑X、Y染色体同源区段,则该病是常染色体遗传病,显性和隐性都可以,A正确;
B、由A项分析可知,若该病为显性遗传病,则为常染色体显性遗传病,用A/a表示相关基因,结合系谱图可知,Ⅰ2患病,而Ⅱ4和Ⅱ5不患病;Ⅱ3患病,Ⅲ8不患病;患者Ⅲ7的父亲Ⅱ4正常,故图中患者的基因型均为Aa,B正确;
C、结合AB项分析可知,若该病为常染色体隐性遗传病,则父亲Ⅰ2患病(aa)的正常人Ⅱ4的基因型为Aa,Ⅲ8是正常人,而其母亲Ⅱ3患病(aa),其基因型为Aa,故Ⅱ4和Ⅲ8的基因型相同,C正确;
D、若该病为常染色体显性遗传病,则患者的基因型为AA或Aa;若该病为常染色体隐性遗传病,则患者的基因型为aa,若对患者的EXTI基因进行测序,如果只有一种碱基序列,则不能确定是AA还是aa,故对患者的基因进行测序,不能确定该病的显隐性,D错误。
故选D。
11.1866年,美国农民发现两个世纪之前引进的苹果遭到了一种未知蛆虫的攻击,昆虫学家发现,这种新害虫实际上是本地的山楂蝇的一支,只是换了食谱。影响所及,连以蝇卵为目标的寄生蜂都分化为了两种,一种新的寄生蜂专以新分化的山楂蝇为食。据此下列叙述正确的是( )
A.山楂蝇种群所有个体所含的全部等位基因为基因库
B.上述实例中山楂蝇种群基因频率有可能发生了改变
C.若新分支出的蝇与原山楂蝇能杂交产生后代,则该蝇未形成新物种
D.寄生蜂与山楂蝇之间存在协同进化,协同进化只体现于生物之间
【答案】B
【分析】生物进化的实质是种群基因频率的改变,自然选择通过直接作用于不同个体的表现型,使生物的种群基因频率发生定向改变,进而使生物朝着一定的方向进化,影响基因频率变化的因素有突变、迁入和迁出、自然选择、遗传漂变等。
【详解】A、山楂蝇种群所有个体所含的全部的基因为基因库,A错误;
B、影响基因频率变化的因素有突变、迁入和迁出、自然选择、遗传漂变等,因此上述实例中山楂蝇种群基因频率有可能发生了改变,B正确;
C、若新分支出的蝇与原山楂蝇能杂交产生可育后代,则该蝇未形成新物种,C错误;
D、协同进化体现在生物与无机环境之间以及生物与生物之间,寄生蜂与山楂蝇之间存在协同进化,D错误。
故选B。
12.羽毛球是一项老少皆宜的运动。东京奥运会上,我国羽毛球选手谌龙在比赛过程中,发挥出色,球场上尽情挥洒汗水,脚上更是磨出了很大的水疱,他表示与享受比赛的过程相比,这点不算什么,更何况水疱过不了多久就会消失。对此下列叙述不正确的是( )
A.水疱主要是由血浆中的水分进入组织液形成
B.水疱中的液体会进入毛细血管和毛细淋巴管
C.比赛过程中,谌龙的内环境的化学成分和理化性质在不断变化
D.细胞为生命系统结构和功能的基本单位,因此稳态体现的最小层次为细胞
【答案】D
【分析】血浆、组织液和淋巴液通过动态的有机联系,构成内环境。组织液主要由血浆通过毛细血管壁渗出到细胞间而形成,大部分物质能够被重新吸收回血浆,一部分组织液经毛细淋巴管壁进入毛细淋巴管形成淋巴液,淋巴液最终汇入血浆。
【详解】A、水疱里面是组织液,所以主要是由血浆中的水分进入组织液形成,A正确;
B、水疱里面是组织液,所以会进入毛细血管和毛细淋巴管,B正确;
C、随着外界环境的变化和体内细胞代谢活动的进行,内环境的各种化学成分和理化性质在不断变化,C正确;
D、机体通过调节作用,使各个器官、系统协调活动,共同维持内环境的相对稳定状态叫稳态。细胞不属于内环境,因此稳态体现的最小层次不是细胞,D错误。
故选D。
13.研究者利用河豚毒素以及枪乌贼的神经组织进行实验,研究神经元之间兴奋的传递过程,操作过程及结果见表。已知河豚毒素对突触后膜识别信息分子的敏感性无影响。根据表中数据,下列叙述不正确的是( )
实验组号
处理
室温,微电极刺激突触前神经元测得动作电位(mV)
室温,0.5ms后测得突触后神经元动作电位(mV)
I
未加河豚毒素(对照)
75
75
II
浸润在等量河豚毒素中
5 min
63
63
III
10min
50
25
IV
15 min
40
0
A.微电极刺激枪乌贼突触前神经元出现动作电位,此时兴奋区膜内为正电位
B.0.5ms后才能测到突触后动作电位,说明兴奋在神经元间传递速度低于在神经元上传导速度
C.根据实验结果可知,河豚毒素对神经兴奋的传递起抑制作用
D.结合II、III、IV组推断,突触后神经元动作电位的降低可能是神经递质释放减少引起的
【答案】B
【分析】动作电位是指可兴奋细胞受到刺激时在静息电位的基础上产生的可扩布的电位变化过程。产生动作电位时,Na+通道开放,Na+进入细胞,造成膜两侧的电位表现为内正外负。当兴奋沿轴突传到突触时,突触小泡就向突触前膜移动,与突触前膜接触融合后就将递质释放到突触间隙里,与突触后膜上的特异性受体结合,使后一个神经元兴奋或抑制,这样就使兴奋从一个神经元传到另一个神经元。
【详解】A、微电极刺激枪乌贼突触前神经元出现动作电位,此时钠离子内流,兴奋区膜电位为内正外负,A正确;
B、0.5ms后才能测到突触后神经元动作电位,说明兴奋在突触间传递需要时间,但是此处并未与神经元传导对比,无法得出结论,B错误;
C、根据II、III、IV实验组数据分析可以看出,当神经组织浸润在等量河豚毒素中,随着时间的延长,突触后神经元动作电位逐渐降低,因此河豚毒素对神经兴奋的传递起抑制作用,C正确;
D、河豚毒素对突触后膜识别信息分子的敏感性无影响,即对受体无影响,则突触后神经元动作电位的降低可能是神经递质释放减少引起的,D正确;
故选B。
14.当血糖浓度降低时,机体会启动三条调节途径:途径1,血糖直接作用于胰岛A细胞;途径2,血糖作用于下丘脑,通过传出神经支配胰岛A细胞;途径3,通过传出神经支配肾上腺分泌肾上腺素。下列叙述错误的是( )
A.胰岛素是机体内唯一能够降低血糖浓度的激素
B.血糖浓度降低后的调节过程中具有反馈调节
C.调节血糖升高的过程中只存在体液调节,没有神经调节
D.胰高血糖素和肾上腺素在血糖调节方面具有协同作用
【答案】C
【分析】人体血糖的三个来源:食物、肝糖原的分解、非糖物质的转化;三个去路:氧化分解、合成肝糖原肌糖原、转化成脂肪、蛋白质等。血糖平衡调节:由胰岛A细胞分泌胰高血糖素提高血糖浓度,促进血糖来源;由胰岛B细胞分泌胰岛素降低血糖浓度,促进血糖去路,减少血糖来源。
【详解】A、胰岛素是机体内唯一能够降低血糖浓度的激素,A正确;
B、当血糖浓度降低后,胰高血糖素和肾上腺素分泌增加,而两种激素分泌后会导致血糖浓度升高,所以在血糖浓度降低后的调节过程中具有反馈调节,B正确;
C、血糖降低后的调节过程中有传出神经和激素参与,所以调节过程中既有神经调节也有体液调节,C错误;
D、血糖浓度降低后,胰岛A细胞分泌的胰高血糖素和肾上腺分泌的肾上腺素都增加,可判断在血糖调节过程中胰高血糖素和肾上腺素具有协同作用,D正确。
故选C。
15.瘦素是一种蛋白类激素,与下丘脑神经细胞膜上受体结合产生饱腹感信号,抑制食欲。研究发现,蛋白酶P能够影响瘦素的作用。科研人员用不同饮食饲喂三组小鼠(处理方式不同),结果发现,高脂饮食野生型小鼠细胞膜上瘦素受体明显低于正常饲喂野生型小鼠,而高脂饮食饲喂敲除蛋白酶P基因小鼠中瘦素受体略高于正常组。据此下列叙述正确的是( )
A.瘦素与受体结合后在下丘脑上产生饱腹感
B.实验结果说明蛋白酶P能够抑制瘦素受体的产生
C.高脂饲喂野生型小鼠摄食行为低于正常饲喂组
D.通过促进蛋白酶P基因的表达能够作为减肥产品思路
【答案】B
【分析】根据题意可以总结出:高脂饮食饲喂敲除蛋白酶P基因小鼠中瘦素受体>正常组>高脂饲喂野生型小鼠。瘦素具有抑制食欲的作用,因此,瘦素受体越高,食欲越弱,高脂饮食饲喂敲除蛋白酶P基因小鼠食欲
相关试卷
这是一份2022-2023学年广西桂林联盟校高三上学期入学统一检测生物试题含答案,共17页。试卷主要包含了单选题,综合题等内容,欢迎下载使用。
这是一份2023届广西桂林联盟高三9月入学考试生物试题,共7页。
这是一份2022年9月广西桂林联盟校入学统一检测卷高三年级生物试题含答案,共8页。

