所属成套资源:全套高二上学期月考生物试题含解析
2022-2023学年湖北省襄阳市襄州区一中高二9月月考生物试题含解析
展开
这是一份2022-2023学年湖北省襄阳市襄州区一中高二9月月考生物试题含解析,共27页。试卷主要包含了单选题,综合题,非选择题组等内容,欢迎下载使用。
湖北省襄阳市襄州区一中2022-2023学年高二9月月考生物试题
学校:___________姓名:___________班级:___________考号:___________
一、单选题
1.研究人员对珍珠贝(2n)有丝分裂和减数分裂细胞中染色体数目和分布进行了观察分析,下图细胞类型是依据不同时期细胞中染色体数和核DNA分子数的数量关系而划分的。一定具有同源染色体的细胞类型是( )
A.a、b B.a、c C.c、d D.d、e
【答案】A
【分析】a染色体数为体细胞的2倍,处于有丝分裂后期;b细胞处于减数第一次分裂或者处于有丝分裂前期、中期;c可以是体细胞也可以是处于减数第二次分裂后期的细胞;d为减数第二次分裂的前期或中期细胞;e细胞为精细胞、卵细胞或极体。
【详解】同源染色体存在体细胞、有丝分裂过程和减数第一次分裂过程中,体细胞、有丝分裂前期、中期和减数第一次分裂过程中细胞内的染色体数为2n,有丝分裂后期细胞内染色体数为4n,而减数第二次分裂前期和中期细胞内的染色体数为n,减数第二次分裂结束形成的子细胞内染色体数为n,减数第二次分裂后期细胞内染色体数为2n,减数第一次分裂或者处于有丝分裂前期、中期的细胞内DNA数量为4n,有丝分裂后期的DNA数量也是4n,因此a(有丝分裂后期)、b(减数第一次分裂或者处于有丝分裂前期、中期)时期一定含有同源染色体,c时期可以是处于减数第二次分裂后期的细胞,因此不一定含有同源染色体,d时期为减数第二次分裂的前期或中期细胞,不含同源染色体,e细胞为精细胞、卵细胞或极体,不含同源染色体,A正确,BCD错误。
故选A。
2.图1为某单基因遗传病的家庭系谱图,图2表示两条性染色体的三个区段。据图分析不合理的是( )
A.该遗传病的致病基因不可能位于图2中的A段
B.该遗传病可能是红绿色盲,且致病基因位于图2中的C段
C.如果该遗传病是白化病,则图1中Ⅲ2和Ⅲ4是携带者的概率相同
D.如果该遗传病的致病基因位于图2中的B段,则不患该遗传病的基因型有5种
【答案】C
【分析】分析图示可知,图1中,Ⅱ1和Ⅱ2不患病,而其儿子Ⅲ1患病,说明该单基因遗传病为隐性遗传病,设该病的致病基因为a;图2中,X、Y染色体上有同源区段B和非同源区段C、A,基因在性染色体上不同位置的遗传特点存在差异。
【详解】A、若该致病基因位于Y染色体的非同源区段(A),则该病只在男性中传递,且父亲患病儿子也患病,但图1中父亲Ⅱ3患病,其儿子Ⅲ4不患病,其女儿Ⅲ3却患病,与上述不符,说明该遗传病的致病基因不可能位于图2中的A段,A正确;
B、红绿色盲为伴X染色体隐性遗传病,致病基因位于X染色体的非同源区段(C),分析图1可知,红绿色盲的遗传方式与系谱图相符,则该病可能为红绿色盲,B正确;
C、白化病是常染色体隐性遗传病,若该遗传病是白化病,患者均为隐性纯合子(aa),由图1中Ⅲ1和Ⅲ3患病可知,Ⅱ1、Ⅱ2、Ⅱ4基因型均为Aa,又Ⅱ3也患病(aa),则Ⅲ4一定是携带者(Aa),但Ⅲ2是携带者(Aa)的概率为2/3,C错误;
D、如果该遗传病的致病基因位于图2中的B段,则不患该遗传病的基因型有XAXA、XAXa、XAYA、XAYa、XaYA,共5种,D正确。
故选C。
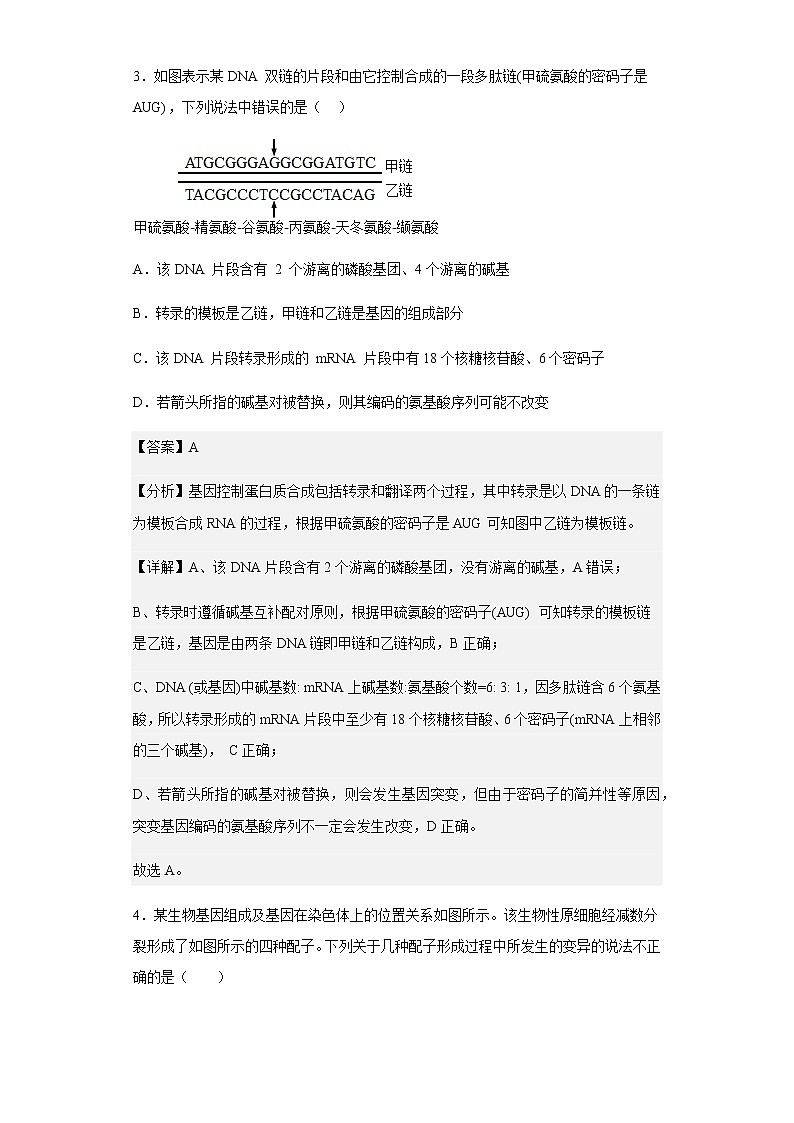
3.如图表示某DNA 双链的片段和由它控制合成的一段多肽链(甲硫氨酸的密码子是AUG),下列说法中错误的是( )
A.该DNA 片段含有 2 个游离的磷酸基团、4个游离的碱基
B.转录的模板是乙链,甲链和乙链是基因的组成部分
C.该DNA 片段转录形成的 mRNA 片段中有18个核糖核苷酸、6个密码子
D.若箭头所指的碱基对被替换,则其编码的氨基酸序列可能不改变
【答案】A
【分析】基因控制蛋白质合成包括转录和翻译两个过程,其中转录是以DNA的一条链为模板合成RNA的过程,根据甲硫氨酸的密码子是AUG可知图中乙链为模板链。
【详解】A、该DNA片段含有2个游离的磷酸基团,没有游离的碱基,A错误;
B、转录时遵循碱基互补配对原则,根据甲硫氨酸的密码子(AUG) 可知转录的模板链是乙链,基因是由两条DNA链即甲链和乙链构成,B正确;
C、DNA (或基因)中碱基数: mRNA上碱基数:氨基酸个数=6: 3: 1,因多肽链含6个氨基酸,所以转录形成的mRNA片段中至少有18个核糖核苷酸、6个密码子(mRNA上相邻的三个碱基), C正确;
D、若箭头所指的碱基对被替换,则会发生基因突变,但由于密码子的简并性等原因,突变基因编码的氨基酸序列不一定会发生改变,D正确。
故选A。
4.某生物基因组成及基因在染色体上的位置关系如图所示。该生物性原细胞经减数分裂形成了如图所示的四种配子。下列关于几种配子形成过程中所发生的变异的说法不正确的是( )
A.配子一的变异属于基因重组,发生在减数第一次分裂过程中
B.配子二发生了染色体变异,最可能发生在减数第二次分裂过程中
C.配子三发生了染色体易位,原因可能是基因b转移到非同源染色体上
D.配子四的变异属于基因突变,原因可能是染色体复制发生错误导致基因A或a缺失
【答案】D
【分析】可遗传变异包括基因突变、基因重组和染色体变异:(1)基因突变是指基因中碱基对的增添、缺失或替换,这会导致基因结构的改变,进而产生新基因。(2)基因重组是指在生物体进行有性生殖的过程中,控制不同性状的非等位基因重新组合。(3)染色体变异包括染色体结构变异(重复、缺失、易位、倒位)和染色体数目变异。
【详解】A、配子一形成过程中,在减数第一次分裂后期,发生了非同源染色体上非等位基因的自由组合,属于基因重组,A正确;
B、配子二形成的原因是减数第二次分裂后期,姐妹染色单体分开后未分离,移向了同一极,这属于染色体变异,B正确;
C、a和b是非同源染色体上的基因,而配子三中a和b位于同一条染色体上,原因可能是基因b转移到非同源染色体上,属于染色体结构变异中的易位,C正确;
D、配子四的变异属于染色体变异,可能原因是染色体复制发生错误导致基因A或a缺失,D错误。
故选D。
5.下列关于人类遗传病的叙述,正确的是( )
A.通过遗传咨询可了解遗传病的遗传方式并计算其在人群中的发病率
B.若一个人体内没有致病基因,则这个人就不会患遗传病
C.21三体综合征患者的体细胞中有三个染色体组
D.某家庭中丈夫患抗维生素D佝偻病,妻子表现正常,则该家庭应选择生育男孩
【答案】D
【分析】遗传病的监测和预防:
(1)产前诊断:胎儿出生前,医生用专门的检测手段确定胎儿是否患某种遗传病或先天性疾病,产前诊断可以大大降低病儿的出生率。
(2)遗传咨询:在一定的程度上能够有效的预防遗传病的产生和发展。
(3)禁止近亲婚配:降低隐性遗传病的发病率。
【详解】A、通过遗传咨询可了解遗传病的遗传方式,但计算其在人群中的发病率是在足够大的群体中随机调查,A错误;
B、一个人体内没有致病基因,也可能会患遗传病,如染色体异常遗传病,B错误;
C、21三体综合征患者的21号染色体为三条,并不是三倍体,C错误;
D、抗维生素D佝偻病是伴X染色体显性遗传病,其特点是“男病母女病”,即男患者的母亲和女儿肯定患病,该家庭中丈夫患抗维生素D佝偻病,妻子正常,则他们的女儿均患病,儿子均正常,所以该家庭应该选择生育男孩,D正确。
故选D。
6.如图为某家族的遗传系谱图。甲病为白化病,由一对等位基因(A、a)控制,乙病由另一对等位基因(B、b)控制。已知Ⅲ-4不携带乙病的致病基因,但其母亲为白化病患者。下列说法错误的是( )
A.A、a和B、b两对等位基因独立遗传
B.导致Ⅳ-2患病的致病基因最终来自Ⅰ-1
C.Ⅲ-3和Ⅲ-4生一个两病皆患男孩的概率是1/24
D.Ⅳ-1两对基因均杂合的概率是1/4
【答案】D
【分析】遗传病是指由遗传物质发生改变而引起的或者是由致病基因所控制的疾病。遗传病是指完全或部分由遗传因素决定的疾病,常为先天性的,也可后天发病。如先天愚型、多指(趾)、先天性聋哑、血友病等,这些遗传病完全由遗传因素决定发病,并且出生一定时间后才发病,有时要经过几年、十几年甚至几十年后才能出现明显症状。
【详解】A、“无中生有为隐性”,由Ⅲ-3和Ⅲ-4不患乙病,但Ⅳ-2、Ⅳ-3患乙病,可知乙病为隐性遗传病,结合题干信息“Ⅲ-4不携带乙病的致病基因”可推测乙病为伴X染色体隐性遗传病。白化病为常染色体隐性遗传病,结合上述分析可知,控制甲病、乙病的基因A、a和B、b分别位于常染色体、X染色体上,它们独立遗传,A正确;
B、由上述分析可知,乙病为伴X染色体隐性遗传病,Ⅳ-2有关乙病的基因型为XbY,Ⅲ-3和Ⅲ-4有关乙病的基因型分别为XBXb、XBY,由题图可知,Ⅱ-1、Ⅱ-2和Ⅰ-1、Ⅰ-2不患乙病,由此可知,Ⅱ-2、Ⅰ-1有关乙病的基因型都为XBXb,因此导致Ⅳ-2患病的致病基因最终来自Ⅰ-1,B正确;
C、由于Ⅲ-4的母亲为白化病患者,则其有关甲病的基因型为Aa,故其基因型为AaXBY,Ⅲ-3的基因型为2/3AaXBXb和1/3AAXBXb,他们生一个两病皆患男孩的概率为(2/3)×(1/4)×(1/4)=1/24,C正确;
D、结合C项分析可知Ⅲ-3基因型为2/3 AaXBXb和1/3AAXBXb,Ⅲ-4的基因型为AaXBY,则Ⅳ-1两对基因均杂合的概率为Aa/(AA+Aa)×XBXb=[(2/3)×(1/2)+(1/3)×(1/2)]/[1-(2/3)×(1/4)]×(1/2)=3/10,D错误。
故选D。
7.控制鹌鹑(2n=78)细胞膜上某受体合成的等位基因,有三种不同的碱基序列。其基因分别表示为E、F、R。统计某群体中6种基因型的个体数量(只)分别为:EE:35、FF:15、RR:30、EF:20、FR:20、ER:30。下列分析错误的是( )
A.控制该受体合成的基因在体细胞中成对存在
B.E、F和R的形成体现基因突变具有不定向性
C.该鹌鹑种群中,R基因的基因频率约为0.69
D.对E、F、R进行选择可导致该种群发生进化
【答案】C
【分析】1、基因突变是基因中碱基对的增添、缺失或替换而引起基因结构的改变,基因突变具有随机性、不定向性等特点。
2、基因频率是种群基因库中某基因占该基因及其等位基因的比例。
【详解】A、据题可知,鹌鹑(2n=78)为二倍体生物,体细胞中的基因成对存在,A正确;
B、E、F、R是等位基因,等位基因是由基因突变产生的,可以突变成多种形式的等位基因,体现了基因突变的不定向性,B正确;
C、该鹌鹑种群中,R基因的基因频率=(30×2+20+30)/(35+15+30+20+20+30)×2≈0.37,C错误;
D、种群进化的实质是基因频率的改变,对E、F、R进行选择可导致种群基因频率定向改变,从而导致种群发生进化,D正确。
故选C。
8.某蝴蝶幼虫的体色有青色和浅灰色两种,受常染色体上一对等位基因Aa控制。基因型AA的个体表现为青色,aa的个体表现为浅灰色,Aa个体雄性表现为青色、雌性表现为浅灰色。一个足够大的该昆虫种群的雌性和雄性个体中雌雄之比为1:1,基因型 AA、Aa、aa个体数之比均为3∶2∶1。下列相关叙述正确的是( )
A.该种群中A与 a 基因频率的之比为 1∶2
B.随机交配一代,子一代纯合青色个体占5/9
C.该种群浅灰色个体中杂合子所占比例为 1/2
D.该种群全部个体的全部A和a构成了种群基因库
【答案】C
【分析】分析题意,杂合子在雌性中表现为隐性性状,在雄性中表现为显性性状,所以雌性中青色为AA,浅灰色为Aa,aa。雄性中青色为AA,Aa,浅灰色为aa。
【详解】A、根据基因型AA∶Aa∶aa=3∶2∶1,可知A的基因频率为(2×3+2×1)/[2×(3+2+1)]=2/3,a的基因频率为1/3,故A与 a 基因频率之比为 2∶1,A错误;
B、结合A分析可知,A的基因频率为2/3,a的基因频率是1/3,随机交配一代,子一代纯合青色个体AA占2/3×2/3=4/9,B错误;
C、该种群浅灰色个体占比为雄性(aa)=1/12,雌性(Aa+aa)=2/12+1/12=3/12,该种群浅灰色个体中杂合子所占比例为 1/2,C正确;
D、种群的基因库是指种群全部个体所含有的全部基因,仅有A和a基因不能构该种群的基因库,D错误。
故选C。
9.在一个随机交配的大种群中,经调查发现控制某性状的基因型只有两种:AA基因型的频率为40%,Aa基因型的频率为60%,aa基因型(致死型)的频率为0,那么随机交配繁殖一代后,AA基因型的个体占( )
A.2/3 B.49/91 C.11/17 D.49/100
【答案】B
【分析】已知某种群中某性状的基因型只有两种:AA基因型的频率为40%,Aa基因型的频率为60%,aa基因型(致死型)的频率为0,则A的基因频率=40%+1/2×60%=70%,a的基因频率=1/2×60%=30%,据此答题。
【详解】由以上分析可以知道,A的基因频率为70%,a的基因频率为30%,根据遗传平衡定律,其随机交配繁殖一代后,AA基因型频率=70%×70%=49%,Aa的基因型频率=2×70%×30%=42%,aa的基因型频率=30%×30%=9%,其中aa为致死型,因此AA基因型的个体占49%÷(49%+42%)=49/91,故选B。
【点睛】考查基因频率的计算方式,考生需掌握。
10.下表是新冠病毒(RNA病毒)突变株德尔塔和奥密克戎的对比。下列叙述正确的是( )
德尔塔突变株
奥密克戎突变株
棘突蛋白突变数量
15个
32个
传播速度
快,15天传五六代
传播速度是德尔塔的2倍,每3天增长速度翻一倍
传染性
极强,无接触14秒可传播
极强,使疫苗效果锐降70%
毒性
重型、危重型比例增加
目前数据不足,无法确定
症状
1/3~2/3不典型,仅表现为乏力、嗅觉障碍、肌肉酸痛
肌肉酸痛、疲倦,并伴有轻度咳嗽,非常口渴
A.宿主细胞基因突变导致棘突蛋白突变
B.奥密克戎突变株传播速度加快是病毒基因频率定向改变的结果
C.两种突变株的根本区别是核酸种类不同
D.新冠病毒一旦发生变异将导致原有疫苗完全失去作用
【答案】B
【分析】病毒是一类没有细胞结构的特殊生物,主要由蛋白质外壳和内部的遗传物质构成,不能独立的生活和繁殖,只有寄生在其他生物的活细胞内才能生活和繁殖。一旦离开了活细胞,病毒就无法进行生命活动。
【详解】A、新冠病毒的RNA发生突变,导致棘突蛋白的突变,A错误;
B、奥密克戎突变株传播速度加快是生物对环境的适应,是病毒基因频率定向改变的结果,B正确;
C、两种突变株的核酸都是RNA,根本区别是核糖核苷酸的排列顺序不同,C错误;
D、新冠病毒发生的变异不一定导致其所有抗原发生改变,因此不一定导致原有疫苗完全失去作用,D错误。
故选B。
11.下列有关遗传、变异、生物进化的相关叙述中,正确的是( )
A.物种之间的共同进化都是通过物种之间的生存斗争实现的
B.在一个种群基因库中,某个基因型占全部基因型的比率,叫做基因频率
C.新物种的形成通常要经过突变和基因重组、自然选择及隔离三个基本环节,种群基因频率发生改变,一定会形成新物种
D.一个随机交配的足够大的种群中,某一相对性状中显性性状表现型的频率是0.36,则该种群繁殖一代后杂合子Aa的频率是0.32
【答案】D
【分析】现代生物进化理论的基本观点:种群是生物进化的基本单位,生物进化的实质在于种群基因频率的改变。突变和基因重组、自然选择及隔离是物种形成过程的三个基本环节,通过它们的综合作用,种群产生分化,最终导致新物种的形成。其中突变和基因重组产生生物进化的原材料,自然选择使种群的基因频率发生定向的改变并决定生物进化的方向,隔离是新物种形成的必要条件。
【详解】A、物种之间的生存斗争和种间互助都可以是物种之间共同进化的方式,A错误;
B、在一个种群基因库中,某个基因占全部等位基因数的比率叫做基因频率,B错误;
C、种群基因频率发生改变,会发生进化,但是要出现生殖隔离,才会形成新物种,C错误;
D、某一相对性状中显性性状表现型的频率是0.36,隐性性状的表现型频率是0.64,因此隐性性状的基因频率为0.8,显性性状的基因频率为0.2,该种群在繁殖一代后,杂合子的基因型频率是2×0.8×0.2=0.32,D正确。
故选D。
【点睛】
12.人体生命活动的正常进行与内环境稳态的维持密切相关,也需要机体组织细胞的协调配合,如图表示相关体液之间的转化关系。下列相关叙述错误的是( )
A.与甲相比,乙和淋巴液中的蛋白质含量较少
B.丙产生的乳酸可由甲中的NaHCO3进行中和
C.图中实线和虚线可以分别表示O2和CO2的扩散途径
D.当内环境稳态遭到破坏时,会引起酶促反应速率加快
【答案】D
【分析】 血浆、组织液和淋巴液通过动态的有机联系,构成内环境。组织液主要由血浆通过毛细血管壁渗出到细胞间而形成,大部分物质能够被重新吸收回血浆,一部分组织液经毛细淋巴管壁进入毛细淋巴管形成淋巴液,淋巴液最终汇入血浆。
【详解】A、与甲血浆相比,乙组织液和淋巴液中的蛋白质含量较少,A正确;
B、丙细胞内液产生的乳酸可由甲组织液中的NaHCO3进行中和,B正确;
C、实线可表示O2扩散路径:成熟红细胞内液→血浆→组织液→组织细胞内液;虚线可表示CO2扩散路径:组织细胞内液→组织液→血浆→成熟红细胞内液,C正确;
D、当内环境稳态遭到破坏时,会引起酶促反应速率减慢,D错误。
故选D。
13.下列有关内环境的说法正确的是( )
A.人体的血浆中不可能出现淀粉、蔗糖、葡萄糖等物质
B.浮肿、手足抽搐、贫血症都是内环境成分发生明显变化而引起的病症
C.血浆中的葡萄糖可被肌细胞的线粒体氧化分解,从而维持机体能量供给
D.体内细胞一般都要通过内环境,才能与外界环境进行物质交换
【答案】D
【分析】人体的细胞外液血浆、淋巴和组织液构成了人体的内环境,凡是血浆、淋巴、组织液的成分,都是内环境的成分。内环境的成分有:机体从消化道吸收的营养物质;细胞产生的代谢废物如尿素;机体细胞分泌的物质如激素、分泌蛋白等;氧气、二氧化碳。
【详解】A、葡萄糖属于单糖,能直接被细胞吸收利用,人体的血浆中可以出现葡萄糖,A错误;
B、浮肿、手足抽搐都是内环境成分发生明显变化而引起的病症,但贫血症不属于内环境成分发生明显变化而引起的病症,其原因是血红蛋白或细胞数量偏少引起的,B错误;
C、线粒体不能直接利用葡萄糖,葡萄糖需要先在细胞质基质中分解形成丙酮酸,丙酮酸再进入线粒体进一步氧化分解 ,C错误;
D、内环境是细胞和外界环境进行物质交换的媒介,体内细胞一般都要通过内环境,才能与外界环境进行物质交换,D正确。
故选D。
14.抽血检查是常见的疾病检查项目,成人一般采用静脉采血,婴幼儿可采用指尖采血。有的血项指标能体现内环境的某些成分含量,可反映机体的健康状况。下图为人体内环境示意图,请据图分析以下说法错误的是( )
A.无论是采用静脉采血还是指尖采血,所得检样中的液体成分均为图中的④和①
B.这些血项指标可包括血红蛋白、血糖、血脂、激素、抗体、尿素和无机盐等
C.某病原体感染导致③所在管道的盲端堵塞,可导致①总量增多而引起组织水肿
D.血检能反映健康状况是由于②需要的营养物质和产生的代谢废物依赖血液运输
【答案】A
【分析】图中①-④依次为组织液、组织细胞、淋巴、血浆。
【详解】A、静脉采血液体成分为④血浆,指尖采血液体成分为④血浆和①组织液,A错误;
B、血红蛋白存在于血细胞中,血糖、血脂、激素、抗体、尿素和无机盐存在于血浆中,都可以通过静脉采血或指尖采血进行检测,B正确;
C、③所在的盲端淋巴管被堵塞,使淋巴回流到血浆受阻,导致①组织液总量增多从而引起组织水肿,C正确;
D、由内环境是细胞与外界进行物质交换的媒介可知,血检能反应健康状况是由于②组织细胞需要的营养物质和产生的代谢废物依赖血液运输,D正确。
故选A。
15.下列有关内环境的理解,正确的有几项( )
①人体内环境由细胞外液构成
②任何细胞都要生活在内环境中
③内环境的本质是一种盐溶液
④人体内环境是细胞生存的直接环境
⑤血浆中的水可以来自组织液和淋巴
⑥组织液中的水一定来自外界环境
⑦内环境的各种组分恒定不变
A.一项 B.两项 C.四项 D.全部正确
【答案】C
【分析】内环境即细胞外液,包括血浆、组织液和淋巴,内环境中的血浆、组织液和淋巴之间物质是可以转化的,其中血浆和组织液之间物质交换是双向的,组织液中的大分子物质可以进入淋巴,然后通过淋巴循环进入血浆。内环境是细胞与外界环境进行物质交换的媒介。
【详解】①人体内环境由细胞外液构成,包括血浆、组织液和淋巴,①正确;
②内环境是针对多细胞动物而言的,因此并不是任何细胞都要生活在内环境中,如单细胞生物的细胞直接生活在外界环境中,②错误;
③内环境的本质是一种盐溶液,③正确;
④人体内环境是细胞生存的直接环境,④正确;
⑤内环境中的血浆、组织液和淋巴之间物质是可以转化的,其中血浆和组织液之间物质交换是双向的,组织液中的大分子物质可以进入淋巴,然后通过淋巴循环进入血浆,血浆中的水可以来自组织液和淋巴,⑤正确;
⑥组织液中的水可以来自外界环境,也可以来自血浆,⑥错误;
⑦内环境的各种组分保持相对稳定,而不是恒定不变,⑦错误。
综上分析,①③④⑤共四项正确,即C正确,ABD错误。
故选C。
16.如图为人体体液各成分之间的相互关系,下列相关叙述正确的是( )
A.b、c、d为细胞外液,因此三者含量及成分完全相同
B.b、c、d的渗透压90%以上均来自Na+和K+
C.b是组织液,其渗入c的量远多于渗入d的量
D.某人淋巴管阻塞会导致b液增多而出现组织水肿
【答案】D
【分析】据图分析,a表示细胞内液,b表示组织液,c表示淋巴,d表示血浆。
【详解】A、b表示组织液,c表示淋巴,d表示血浆,b、c、d表示细胞外液,占体液1/3,成分存在差异,血浆中含有的蛋白质较多,A错误;
B、b、c、d的渗透压90%以上均来自Na+和Cl-,B错误;
C、b是组织液,绝大部分渗入d血浆,少部分渗入c淋巴,C错误;
D、淋巴管阻塞,组织液不能通过淋巴循环回流到血浆,b液增多,引起组织水肿,D正确。
故选D。
17.科学家研制了一个充满电解质溶液的大塑料袋,并用它来抚育早产的羔羊,该塑料袋中有血氧交换系统,并通过营养输入口输送营养物质、通过废液输出口排出代谢废物。早产羔羊在此“人造子宫”中待了4周后,它们与在母羊子宫中待到足月出生的小羊一样健康。下列叙述中错误的是( )
A.如果将“人造子官”中的电解质溶液换成蒸馏水,则羔羊不会成活
B.如果“人造子宫”的血氧交换系统发生障碍,则羔羊会立即死亡
C.“人造子宫”中的羔羊要经循环系统、泌尿系统将废液排出体外计
D.如果营养输入的葡萄糖含量过高,则羔羊的胰岛素分泌量可能会增加
【答案】B
【分析】关于“内环境稳态的调节”应掌握以下几点:
(1)实质:体内渗透压、温度、pH等理化特性呈现动态平衡的过程。
(2)定义:在神经系统和体液的调节下,通过各个器官、系统的协调活动,共同维持内环境相对稳定的状态。
(3)调节机制:神经-体液-免疫调节网络。
(4)层面:水、无机盐、血糖、体温等的平衡与调节。
(5)意义:机体进行正常生命活动的必要条件。
【详解】A、动物细胞在蒸馏水中会吸水膨胀,甚至会发生细胞吸水涨破,所以羊羔在蒸馏水中不会存活,A正确;
B、如果羔羊一段时间内氧气供应不足,可以通过无氧呼吸为生命活动提供能量,所以羔羊缺氧后也不会立即死亡,B错误;
C、羊羔通过细胞代谢产生的废物,可通过自身的循环系统和泌尿系统排出,C正确;
D、如果营养输入的葡萄糖含量过高,则羔羊的胰岛素分泌量可能会增加,D正确。
故选B。
18.下列关于神经细胞的叙述,正确的是( )
①组成神经系统的细胞主要包括神经元和神经胶质细胞两大类
②神经胶质细胞对神经元有辅助作用,二者共同完成神经系统的调节功能
③神经元一般包含细胞体、树突和轴突三部分
④神经元的长轴突称为神经纤维
⑤多数神经元有一个树突和多个轴突
A.①②③ B.①②④ C.②③④ D.①④⑤
【答案】A
【分析】神经元(又叫神经细胞)是神经系统结构和功能的基本单位。神经元的基本结构包括细胞体和突起两部分,细胞体内有细胞核。神经元的突起一般包括一条长而分支少的轴突和数条短而呈树枝状的树突,轴突以及套在外面的髓鞘叫神经纤维,神经纤维末端的细小分支叫神经末梢,神经末梢分布在全身各处,神经元的功能是受到刺激后能产生和传导冲动。
【详解】①神经系统主要由神经元和神经胶质细胞组成,神经元是组成神经系统结构与功能的基本单位,①正确;
②神经胶质细胞对神经元有辅助(主要有营养、修复、支持和保护)作用,二者共同完成神经系统的调节功能,②正确;
③神经元一般包含细胞体、树突和轴突三部分,细胞体内有细胞核,③正确;
④神经元的长轴突及其髓鞘形成神经纤维,④错误;
⑤多数神经元有一个长的轴突和多个短的树突,⑤错误。
故选A。
19.某同学突然抓起一个烫手的馒头后,来不及考虑就迅速松手。如图是该反射反射弧的结构模式图。下列有关叙述正确的是( )
A.a 是手指肌肉,能接受刺激并产生收缩
B.c 是脊髓中的神经中枢,能使人感到烫
C.如果d 被切断,人不会及时松手,但还是会感到烫
D.图中箭头表示高温能从a 传到c ,再从c 传到e
【答案】C
【分析】神经调节的基本方式是反射,反射活动的结构基础称为反射弧,包括感受器、传入神经、神经中枢、传出神经和效应器。反射必须通过反射弧来完成,缺少任何一个环节反射活动都不能完成,因此,该反射的神经结构是反射弧。神经冲动产生和传导的顺序是: a 感受器→ b 传入神经→ c 神经中枢→ d 传出神经 → e 效应器。
【详解】A、a 是感受器,感受器接受刺激并产生神经冲动,A错误;
B 、c 是脊髓中的神经中枢,缩手反射是简单反射,完成该反射的神经中枢位于脊髓,神经冲动可以通过脊髓传到大脑的感觉中枢,产生感觉,B错误;
C、c 至 e 的传导神经纤维被切断,反射弧不完整,神经冲动就不能由传出神经传到效应器,效应器就无法做出反应,即反射活动不能进行。但是神经冲动仍然可以通过脊髓传到大脑的感觉中枢,产生感觉,C正确;
D、图中箭头传导的是神经冲动,而不是高温,D错误。
故选C。
20.某人腰椎部位因受外伤造成右侧下肢运动障碍,但刺激右侧下肢有感觉,受伤的腰椎部位与右侧下肢的反射弧如下图所示,其中③④分别表示腰椎部神经中枢的背部侧和腹部侧,该病人受损伤的具体部位可能是( )
A.①② B.③④ C.④⑤ D.⑤⑥
【答案】C
【分析】本题旨在考查反射弧的构成及作用,要求考生从题目提取有效信息,结合所学知识进行解答。神经调节的基本方式是反射,反射必须通过反射弧来完成,题图中反射弧的组成:①感受器→②传入神经→③④神经中枢→⑤传出神经→⑥效应器;缺少任何一个环节反射活动都不能完成,在反射弧中,神经冲动的传导过程是:感受器接受刺激并产生神经冲动,然后神经冲动由传入神经传导神经中枢,脊髓中分灰质和白质,白质在外,连接传入神经和大脑;灰质在内,连接传出神经;神经中枢位于脊髓中央的灰质内(神经元细胞体集中的部位),能接受神经冲动,产生新的神经冲动(即做出指令),传出神经再将来自神经中枢的神经冲动传至效应器,最后由效应器接受神经冲动并作出相应的反应。
【详解】腰椎部受外伤,此处有传入神经、传出神经、低级神经中枢(脊髓);有感觉,说明传入神经正常,右侧下肢运动障碍,可能传入神经和脊髓受损伤,大脑的躯体运动中枢发出的神经冲动支配下肢运动需要低级神经中枢脊髓的配合,由题意可知下肢是正常的,所以效应器没问题。
“有感觉”说明①感受器和②传入神经正常,“下肢运动障碍”,说明⑥效应器是下肢肌肉,而伤在腰部,下肢肌肉未损伤,说明⑥效应器没损伤,冲动从传入神经进入神经中枢后,先进入白质,再传到大脑,这样就会有感觉,然后经信号处理后经灰质传出到达效应器,如果受伤的地方在灰质,则会出现有感觉无效应的现象,所以连接传出神经的神经中枢腹部侧④可能受伤,故选C④⑤受损。
【点睛】首先要求考生识记反射弧的组成;其次采用排除法,根据题干信息“有感觉”、“下肢运动障碍”排除感受器、传入神经和效应器,再进一步选出正确的答案,有一定难度。
二、综合题
21.下图是体内细胞与内环境之间的物质交换示意图,根据图完成下列问题:
(1)人体的内环境指的是______。(填图中的数字标号)。图中______(填序号)的氧气浓度最高。
(2)血浆中的葡糖分子被细胞利用,至少要通过______层磷脂分子。
(3)内环境稳态是一种动态平衡,实质是______维持相对稳定的范围。现在普遍认为______调节网络是机体维持稳态的主要调节机制。
(4)如果乙图表示此人的肌肉组织,则B端比A端明显少的物质有______。
(5)为了探究血浆pH维持的机制,某同学以清水、缓冲液(含Na2HPO4、KH2PO4的溶液,pH=7)和血浆为材料进行实验,主要实验步骤如下:加入25mL实验材料→测pH并记录→滴加5 mL0.1 mol/L HCl、摇匀→测pH并记录→倒去烧杯中溶液后充分冲洗→重复实验并记录。实验开始时三种材料的pH都应测量,其目的是______。在每组实验结束时均应冲洗烧杯,再进行下一组实验,其目的是______。
【答案】(1) ①②③ ①
(2)6
(3) 各种化学成分和理化性质 神经-体液-免疫
(4)氧气和营养物质
(5) 获得实验初始数据,以便与实验后溶液的pH比较 避免前面实验结束时溶液的pH对后面的实验影响
【分析】分析题图:图示是人体内组织细胞和内环境之间进行物质交换示意图,其中A是毛细血管动脉端,B为毛细血管静脉端;①为血浆,②为组织液,③为淋巴,④为细胞内液,①②③构成内环境。
(1)
内环境是由②组织液、①血浆和③淋巴等组成的。氧气通过血液中红细胞的血红蛋白运输,通过自由扩散最后进入细胞,因此①血浆中氧气浓度高于图中其它序号位置的氧气浓度。
(2)
血浆中的葡萄糖分子被组织细胞利用,至少要通过毛细血管壁细胞(2层)+组织细胞(1层)共3层生物膜结构,而每层膜含两层磷脂分子,所以共6层磷脂分子。
(3)
内环境稳态是一种动态平衡,实质是各种化学成分和理化性质维持相对稳定的范围。现在普遍认为神经-体液-免疫调节网络是机体维持稳态的主要调节机制。
(4)
组织细胞从组织液中获取营养物质和氧气,因此如果乙图表示此人的肌肉组织,则B端比A端明显少的物质有氧气和营养物质。
(5)
为了探究血浆pH维持的机制,某同学以清水、缓冲液(含Na2HPO4、KH2PO4的溶液,pH=7)和血浆为材料进行实验,主要实验步骤如下:加入25mL实验材料→测pH并记录→滴加5mL0.1mol/LHCl、摇匀→测pH并记录→倒去烧杯中溶液后充分冲洗→重复实验并记录。为了获得实验初始数据,以便与实验后溶液的pH比较,实验开始时三种材料的pH都应测量。为了避免前面实验结束时溶液的pH对后面的实验影响,在每组实验结束时均应冲洗烧杯,再进行下一组实验。
22.如图为某家系中甲、乙两种单基因遗传病的患病情况,已知甲病为家族性高胆固醇血症(基因为A,a),其中II4不携带乙病致病基因(基因为B,b),该两种遗传病的系谱图如下,请回答下列问题:
(1)以上两种遗传病基因发生的突变可能是由于DNA分子中发生碱基的替换、增添或缺失,而引起______的改变。
(2)甲病和乙病的遗传方式分别为______、______,Ⅲ5基因型是______。
(3)我国婚姻法禁止近亲结婚,若Ⅲ4和Ⅲ5婚配,生育正常孩子的概率是______,若Ⅲ4和Ⅲ5婚配,第一胎生了个甲病孩子,该孩子为甲病纯合子概率为______,
(4)Ⅲ1的甲病患病基因是由______(父母双方/一方提供/父母双方或一方提供)。
(5)以下哪些遗传病类型属于甲种病的遗传方式______。
A.白化病 B.冠心病 C.血友病
D.多指 E.软骨发育不全 F.镰状细胞贫血
【答案】(1)基因碱基序列(基因结构)
(2) 常染色体显性遗传 伴X染色体隐性遗传 AaXBXB或AaXBXb
(3) 7/48 2/5
(4)父母双方或一方提供
(5)DE
【分析】分析遗传系谱图:Ⅱ1和Ⅱ2患甲病,但有一个不患甲病的女儿Ⅲ3,故甲病为常染色体显性遗传病;Ⅱ3和Ⅱ4都不患乙病,且Ⅱ4不携带乙病的致病基因,但是有患乙病的儿子Ⅲ6,所以乙病为伴X染色体隐性遗传病。
(1)
以上两种遗传病基因发生的突变可能是由于DNA分子中发生碱基的替换、增添或缺失,而引起基因碱基序列(基因结构)的改变。
(2)
据图可知,Ⅱ1和Ⅱ2患甲病,有一个不患甲病的女儿Ⅲ3,因此甲病为常染色体显性遗传病,即其遗传方式常染色体显性遗传;Ⅱ3和Ⅱ4都不患乙病,且Ⅱ4不携带乙病的致病基因,但是有患乙病的儿子Ⅲ6,因此乙病为伴X染色体隐性遗传病;Ⅲ5患甲病,其父亲Ⅱ3不患甲病(aa),故Ⅲ5的基因型为Aa,Ⅲ6患乙病(XbY),故Ⅱ3和Ⅱ4的基因型分别为XBXb、XBY,因此Ⅲ5的基因型为1/2XBXB或1/2XBXb,综合两种遗传病,因此Ⅲ5基因型是AaXBXB或AaXBXb。
(3)
单独分析每一种病,Ⅲ4患甲病,Ⅲ3不患甲病(aa),故Ⅱ1和Ⅱ2的基因型分别为Aa和Aa,因此Ⅲ4的基因型为1/3AA或2/3Aa,Ⅲ4不患乙病,其基因型为XBY,故Ⅲ4的基因型为1/3AAXBY或2/3AaXBY,与Ⅲ5(1/2AaXBXB或1/2AaXBXb)婚配,生育正常孩子(aaXB-)的概率是2/3×1/4×(1-1/2×1/4)=7/48;若Ⅲ4和Ⅲ5婚配,第一胎生了个甲病孩子,其基因型为AA:Aa=(1/3×1/2+2/3×1/4):(1/3×1/2+2/3×1/2)=2:3,因此该孩子为甲病纯合子概率为2/5。
(4)
只考虑甲病,Ⅲ1的基因型为AA或Aa,若其基因型为AA,则其甲病患病基因是由父母双方提供。若其基因型为Aa,则其甲病患病基因是由一方提供。
(5)
甲病为常染色体显性遗传病,白化病属于常染色体隐性遗传病,冠心病属于多基因遗传病,血友病伴X染色体隐性遗传病,多指属于常染色体显性遗传病,软骨发育不全属于常染色体显性遗传病,镰状细胞贫血属于常染色体隐性遗传病,DE符合题意。
故选DE。
23.某倍体植物宽叶(M)对窄叶(m)为显性,红花(R)对白花(r)为显性。m、r的位置如图1所示。一批纯种窄叶白花植株经诱导产生了如图2甲、乙、丙所示的突变。现有一株由纯种宽叶红花诱导得到的突变体,其体细胞内发生的变异与M无关,且为图2甲、乙、丙所示变异类型中的一种,其他同源染色体数目及结构正常。现只有甲、乙、丙植株可供选择,请设计一代杂交实验确定该宽叶红花突变体的变异类型是图示甲、乙、丙类型中的哪一种。(注:各型配子活力相同,控制某一性状的基因都缺失时,幼胚死亡)
(1)图2甲、乙、两所示的变异类型依次是________ 、________ 、________ (请具体表述)。
(2)实验步骤:
①用该突变体与 _________ (填"甲"或“乙”或“丙” )植株杂交。
②观察、统计后代表现型及比例。
(3)结果预测:
Ⅰ.若_____________________, 则该宽叶红花突变体为图2甲所示变异类型;
Ⅱ.若___________________,则该宽叶红花突变体为图2乙所示变异类型;
Ⅲ. 若___________________,则该宽叶红花突变体为图2丙所示变异类型。
【答案】(1) 基因突变 染色体结构变异(缺失) 染色体数目变异
(2)乙(或丙)
(3) 宽叶红花与宽叶白花植株的比为1∶1 宽叶红花与宽叶白花植株的比为2∶1 宽叶红花与窄叶白花植株的比为2∶1
【分析】1、根据题意分析图1可知:基因m与基因r在一对同源染色体上,则这两对基因表现为连锁遗传。
2、生物可遗传变异:基因突变、基因重组、染色体变异:
(1)基因突变是指基因中碱基对的增添、缺失或替换,这会导致基因结构的改变,进而产生新基因;
(2)基因重组是指在生物体进行有性生殖的过程中,控制不同性状的非等位基因重新组合;
(3)染色体变异包括染色体结构变异(重复、 缺失、易位、倒位)和染色体数目变异。
(1)
据图分析,纯种窄叶白花植株的基因型为mmrr,且两对基因位于一对同源染色体上。图2甲中一条染色体上的r变成了R,发生了基因突变,属于显性突变;图乙中一条染色体上r所在的片段丢失,属于染色体结构变异中的缺失;图丙中一条染色体缺失,属于染色体数目的变异。
(2)
要通过一代杂交实验确定该宽叶红花突变体的变异类型(其体细胞内发生的变异与M无关)是图甲、乙、丙所示类型中的哪一种,可以让该宽叶红花突变体与乙(丙)植株杂交(mmr0),然后通过观察;统计后代表现型及比例进行判断。
(3)
Ⅰ.若该宽叶红花突变体为图甲所示变异类型,即亲本杂交组合为:MMRr×mmr0,因为突变类型为甲,因此所以后代基因型及比例为:MmRr:Mmrr:MmR0:Mmr0=1:1:1:1,即后代的宽叶红花植株与宽叶白花植株之比为 1 : 1。
Ⅱ.若该宽叶红花突变体为图乙所示变异类型,即亲本杂交组合为:MMr0×mmr0,后代基因型及比例为:MmRr:MmR0:Mmr0:Mm00=1:1:1:1,又因为控制某一性状的基因都缺失时,幼胚死亡,所以基因型为Mm00死亡,即后代的宽叶红花植株与宽叶白花植株之比为 2 : 1.
Ⅲ.若该宽叶红花突变体为图丙所示变异类型,即亲本杂交组合为:M0R0×m0r0,因为控制某一性状的基因都缺失时,幼胚死亡,所以后代基因型及比例为:MmRr:M0R0:m0r0=1:1:1,即后代宽叶红花与窄叶白花植株的比为2∶1。
三、非选择题组
24.(I)如图①为某地区中某种老鼠原种群被一条河分割成甲、乙两个种群后的进化过程图,图②为在某段时间内种群甲中的A基因频率的变化情况,请思考回答下列问题。
(1)图①中b过程的实质是______,其直接作用对象是______
(2)图②中在______时间段内甲种群生物发生了进化,在T点时______(填“是”“否”或“不一定")形成新物种。
(3)若A和a基因位于X染色体上,在某个时间点统计甲种群中XAXA个体占42%、XAXa个体占6%、XaXa个体占2%,XAY个体占45%、XaY个体占5%,则该种群的a基因频率为______。
(II)根据下图回答有关问题:
自主神经系统的组成和功能示例
(4)图中A是______,B是______;
(5)人在剧烈运动时,此时会发生______;
A .①瞳孔缩小 B.胆汁分泌增加
C.③支气管扩张 D.肠胃蠕动增强
(6)A和B在中枢神经系统发出的部位不同,都是______(传出、传入、混合)纤维。
【答案】(1) 定向改变种群的基因频率 生物个体的表现型
(2) QR 不一定
(3)10%
(4) 交感神经 副交感神经
(5)C
(6)传出
【分析】1、自然选择通过作用于种群中个体的表现型,使适应环境的个体生存,不适应环境的个体逐渐被淘汰而定向改变种群的基因频率,进而使生物向着一定的方向进化。
2、支配内脏、血管和腺体的传出神经的活动不受意识支配,称为自主神经系统。自主神经系统由交感神经和副交感神经两部分组成,它们的作用通常是相反的。例如,当人体处于兴奋状态时,交感神经活动占据优势,心跳加快,支气管扩张,但胃肠的蠕动和消化腺的分泌活动减弱。
(1)
图①中b过程为自然选择,其实质是定向改变种群的基因频率。自然选择直接作用对象是生物个体的表现型。
(2)
生物进化的实质是种群基因频率的改变,图②中在QR时间段内甲种群基因频率发生了变化,所以生物发生了进化。新物种形成的标志是产生生殖隔离,在T点时不一定形成生殖隔离,所以不一定形成新物种。
(3)
若A和a基因位于X染色体上,在某个时间点统计甲种群中XAXA个体占42%、XAXa个体占6%、XaXa个体占2%,XAY个体占45%、XaY个体占5%,可将不同基因型的个体所占的百分比具体为整数进行计算,假设该种群共有100个个体,则XAXA个体数目为42、XAXa个体数目为6、XaXa个体数目为2,XAY个体数目为45、XaY个体数目为5,则该种群的a基因频率为(6+2×2+5)÷(42×2+6×2+2×2+45+5)×100%=10%。
(4)
若图中A、B代表某中枢发出的传出神经,则A、B分别为交感神经(使血管收缩)、副交感神经(促进胃肠蠕动)。
(5)
人在剧烈运动时,机体处于兴奋状态,此时交感神经活动占据优势,瞳孔扩大,心跳加快,支气管扩张,但胃肠的蠕动和消化腺的分泌活动减弱,即C正确,ABD错误。故选C。
(6)
交感神经和副交感神经在中枢神经系统发出的部位不同,都是传出纤维。
相关试卷
这是一份2022-2023学年湖北省襄阳市一中高二12月线上考试生物试题含解析,共26页。试卷主要包含了单选题,综合题等内容,欢迎下载使用。
这是一份2022-2023学年湖北省襄阳市五中高二12月月考生物试题含解析,共30页。试卷主要包含了单选题,多选题,综合题等内容,欢迎下载使用。
这是一份2022-2023学年湖北省襄阳市五中高一12月月考生物试题含解析,共29页。试卷主要包含了单选题,综合题等内容,欢迎下载使用。

