专题21 中国地理-备战2023年高考地理一轮复习精讲精练
展开
专题21 中国地理
知识梳理
知识点1.地形
1.中国地形特征
(1)中国地势西高东低,呈三级阶梯分布:西部的高原,中部一系列的盆地和高原,东部的平原和丘陵。
(2)我国地形种类复杂多样,五种基本地形都有分布,但主要来看我国是一个山地面积广大的国家,各种大小山脉构成咯我国地形的主要骨架。
山地33% 高原26% 盆地19% 平原12% 丘陵10%
2.地势地形的影响
(1)多种多样的地形,为我国因地制宜,发展农、林、牧、副多种经营提供了有利条件。
(2)地势呈阶梯状,河流从高一级阶梯流向低一级阶梯地段,产生巨大水能。
(3)西高东低的地势,有利于湿润空气深入内地形成降水。
(4)西高东低的地势,使许多大河东流,沟通东西交通。
(5)山区面积广大,限制了耕地面积,造成我国耕地比重小。
3.主要的山脉及其走向
东西走向:
北列:天山山脉----阴山山脉
中列:昆仑山脉----秦岭
南列:南岭
东北—西南走向:
西列:大兴安岭--太行山脉--巫山--雪峰山
中列:长白山脉----武夷山脉
东列:台湾山脉
南北走向:
横断山脉、贺兰山等
西北—东南走向:
祁连山、阿尔泰山等
弧形走向:
喜马拉雅山等
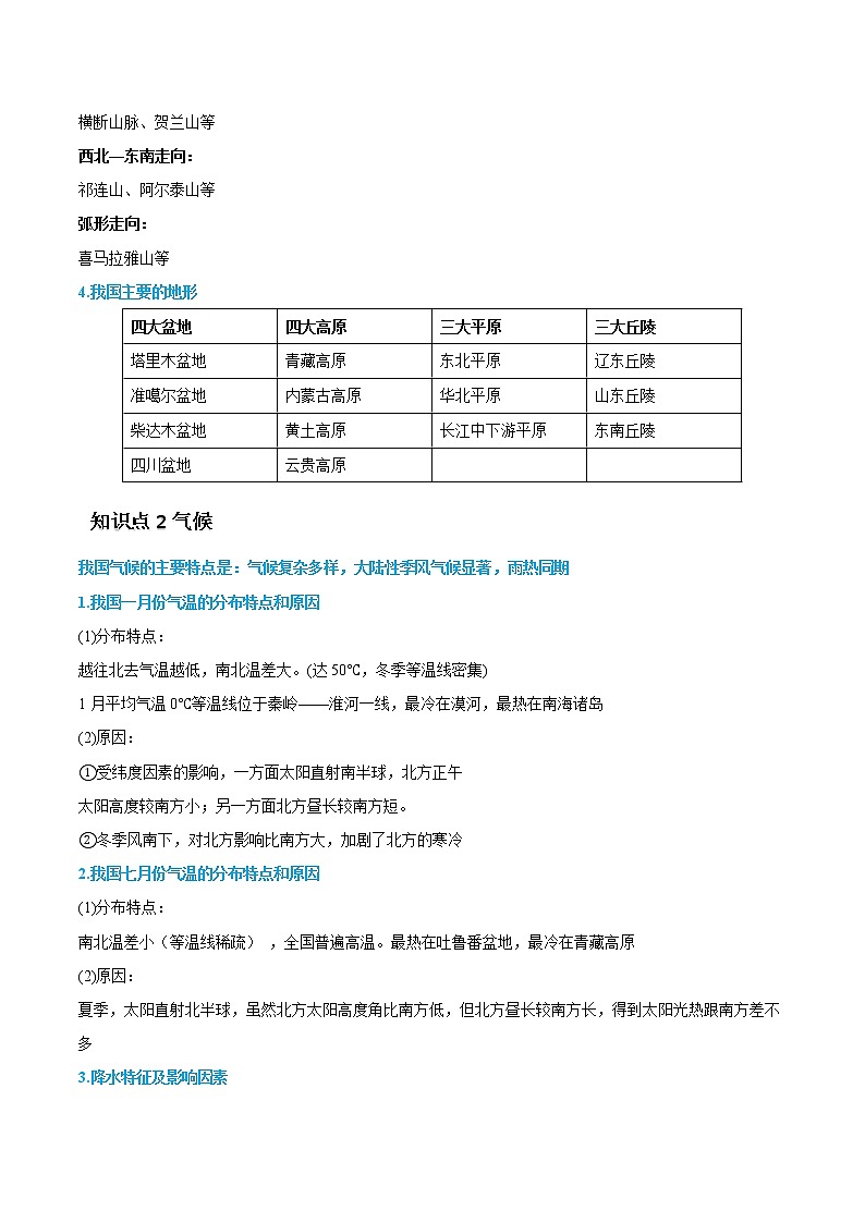
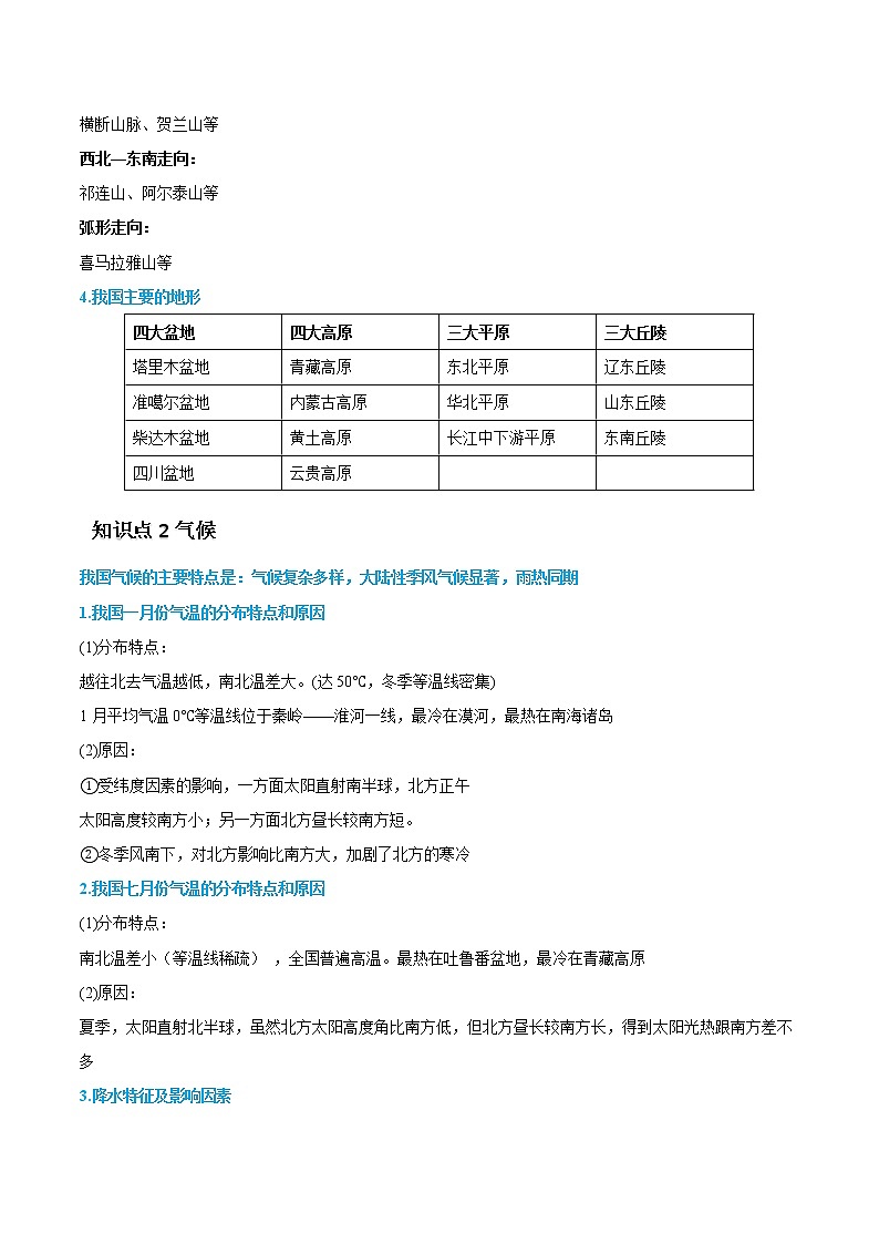
4.我国主要的地形
四大盆地
四大高原
三大平原
三大丘陵
塔里木盆地
青藏高原
东北平原
辽东丘陵
准噶尔盆地
内蒙古高原
华北平原
山东丘陵
柴达木盆地
黄土高原
长江中下游平原
东南丘陵
四川盆地
云贵高原
知识点2气候
我国气候的主要特点是:气候复杂多样,大陆性季风气候显著,雨热同期
1.我国一月份气温的分布特点和原因
(1)分布特点:
越往北去气温越低,南北温差大。(达50℃,冬季等温线密集)
1月平均气温0℃等温线位于秦岭——淮河一线,最冷在漠河,最热在南海诸岛
(2)原因:
①受纬度因素的影响,一方面太阳直射南半球,北方正午
太阳高度较南方小;另一方面北方昼长较南方短。
②冬季风南下,对北方影响比南方大,加剧了北方的寒冷
2.我国七月份气温的分布特点和原因
(1)分布特点:
南北温差小(等温线稀疏) ,全国普遍高温。最热在吐鲁番盆地,最冷在青藏高原
(2)原因:
夏季,太阳直射北半球,虽然北方太阳高度角比南方低,但北方昼长较南方长,得到太阳光热跟南方差不多
3.降水特征及影响因素
4.气候对农业的影响
知识点3.主要河流及其特点
1.长江
长江为中国第一大河,也是亚洲第一大河,全长6,397公里,位居世界第三。
2.黄河
中国的母亲河。是中国第二大河。世界含沙量最高的河流。
知识点4.辽阔的疆域
1.位置优越
(1)纬度位置:大部分位于中纬度地区
(2)属北温带,南部少数地区位于热带
(3)海陆位置:东临太平洋,背靠亚欧大陆
(4)海陆兼备
2.国土辽阔:陆地领土面积约960万平方千米,管辖的海域面积约300万平方千米
3.陆上疆域
1)我国领土
(1)最北端:为黑龙江省漠河以北的黑龙江主航道的中心线上
(2)最东端:为黑龙江与乌苏里江主航道中心线的相交处
(3)最南端:为南海的南沙群岛中的曾母暗沙
(4)最西端:为新疆的帕米尔高原上
2)我国的陆上邻国
东亚:蒙古、朝鲜
北亚:俄罗斯
中亚:哈萨克斯坦、吉尔吉斯斯坦、坦吉克斯坦
西亚:阿富汗
南亚:印度、尼泊尔、不丹、巴基斯坦
东南亚:缅甸、老挝、越南
知识点5. 34个省级行政区
1.省级行政单位:目前有23个省,5个自治区,4个直辖市和 2个特别行政区。
2.众多的人口
(1)人口数量:2000年我国总人口为12.95亿,占世界人口1/5以上 。
(2)人口政策:实行计划生育是我国政府的基本国策。
(3)人口分布:不均。黑河—腾冲一线以东,人口密度大,此线以西人口密度小。
3.56个民族:少数民族中,人口最多的是壮族。
4.分布
(1)状况:汉族分布遍及全国,以东部和中部最为集中,少数民族主要分布在西南、西北和东北
(2)特点:大杂居、小聚居
知识点6.农业与工业
1.主要农作物的地区分布差异
(1)粮食作物:分布格局为“南稻北麦”。
(2)油料作物:两大生产区为长江油菜带、黄淮花生区。
(3)糖料作物:分布特点为“南甘北甜”。
(4)棉花:三大棉区为新疆南部、黄河流域和长江流域。
2.工业的空间分布
(1)京广、京沪、京哈铁路沿线:以沿线城市为主要工业中心。
(2)黄河流域:以能源开发为主的工业带。
(3)长江沿线:以上海、南京、武汉、重庆为工业中心。
(4)沿海地区:由四大工业基地、经济特区和沿海开放城市组成。
3.高新技术产业开发区
(1)分布特点:大分散、小集中 。
(2)地区差异
知识点7.交通运输网
我国铁路干线的分布
(1)南北铁路干线:图中的① 京哈线;②京沪线;③京九线;
④京广线;⑤同蒲线—太焦线—焦柳线;⑥宝成线—成昆线。
(2)东西铁路干线:图中的⑦京包线 — 包兰线;
⑧北疆线—兰新线—陇海线;
⑨沪杭线—浙赣线—湘黔线— 贵昆线;
⑩兰青线—青藏线。
知识点8.我国四大地理区域的划分
1.四大地理区域的划分
根据各地的地理位置、自然和人文地理特点的不同,将我国划分为四大地理区域,即北方地区、南方地区、西北地区和青藏地区。
2.四大地理区域的分界线
(1)北方地区和南方地区的分界线为秦岭一淮河一 一线,大致与1月0C等温线和800毫米年等降水量线一致
(2)北方地区和西北地区的分界线,大致以季风区和非季风区界线和400毫米年等降水量线为界。
(3)青藏地区与其他三个地区的分界线与地势第一、二级阶梯的界线基本吻合。
知识点9.北方地区
(1)位置范围:大兴安岭、内蒙古高原以南,青藏高原以东,秦岭、淮河以北,即我国东部季风区的北部地区。
(2)地形区:东北平原、华北平原和黄土高原。
(3)气候:大部分属于温带季风气候,从南向北跨暖温带、中温带、寒温带,大部分属
于半湿润地区,植被以温带落叶阔叶林为主。
(4) 农业:多为旱地,以小麦、大豆为主, 一年一熟或两年三熟。
(5)资源:煤、铁、石油资源丰富。图中d鞍山铁矿,e大同煤矿,f胜利油田,g大庆油田。
(6)工业:北方最大的综合性工业基地——京津唐工业基地,重工业基地——辽中南工业基地。城市工业石油工业、机械制造工业。
(7)交通:经过济南的南北铁路干线是京沪线,经过石家庄的南北铁路干线是京广线。
知识点10.南方地区
(1)位置范围:东部季风区南部,秦岭—淮河以南,青藏高原以东地区。
(2)地形:平原、高原、盆地、丘陵交错分布,图中a南岭(山脉),b武夷山(山脉)。
(3)气候:大部分为亚热带、热带季风气候,植被以亚热带常绿阔叶林为主。
(4)农业:多水田,以种植水稻、油菜为主,一年两熟至三熟
(5)资源:有色金属和水能资源丰富。平果铝矿,铜仁汞矿,
攀枝花铁矿。
(6)工业:沪宁杭为全国最大的综合性工业基地,珠江三角洲是以轻工业为主的综合性工业基地。
(7)交通:从上海到昆明的铁路干线是
沪杭-浙赣-湘黔-贵昆线;
昆明至南宁的铁路干线为南昆线。
知识点11.西北地区
(1)位置范围:大兴安岭以西、长城和昆仑山-阿尔金山-祁连山以北。
(2)地形:以高原和盆地为主,内蒙古高原,天山(山脉),塔里木盆地。
(3)气候:属温带大陆性气候,从东向西自然景观依次为草原、荒漠草
原、荒漠。
(4)农业:在河套平原、宁夏平原、河西走廊和天山山麓发展了灌溉农业;该地区为我国主要牧区,内蒙古主要为温带草原牧场,新疆为山地牧场。
(5)资源:本区具有全国意义的资源有煤炭、石油、稀土等
归纳
地形
内蒙古高原、准噶尔盆地、塔里木盆地、天山、河西走廊、宁夏平原、河套平原、贺兰山、阴山
气候
温带大陆性气候,夏季炎热、冬季寒冷,全年降水少
河流
有利:光照充足,太阳辐射强
不利:降水不足;严重干旱,水源有限
资源
陇海—兰新工业带西段:钢铁、冶金、纺织、航天等工业部门
知识点12.青藏地区
(1)位置范围:横断山脉以西、昆仑山-阿尔金山-祁连山以南。
(2)地形区:祁连山山脉,巴颜喀拉山脉,唐古拉山脉,柴达木盆地。
(3)气候:典型特征是气温低(高寒)。
(4)河流:金沙江,黄河,澜沧江。三江源自然保护区的“三
江”是指长江、黄河、澜沧江。
(5)交通:①公路运输是最重要的交通运输方式。②西宁至拉萨的铁路是青藏铁路。
(6)农业
①高寒牧业:牦牛、藏绵羊、藏山羊等优良畜种。
②河谷农业
分布:雅鲁藏布江谷地和湟水谷地
农作物:青稞、小麦、豌豆
归纳
地形
柴达木盆地、青藏高原、昆仑山、巴颜喀拉山、唐古拉山、冈底斯山、喜马拉雅山
气候
高山气候,气候寒冷,降水稀少
河流
有利:日照时间长
不利:热量不足
资源
西宁(毛织);拉萨(皮革、毛毯);林芝(毛织)
青藏高原的自然环境特征
(1)高原东南部适宜发展河谷农业,其有利条件是热量。水分条件好。高原北部适宜发展的农业类型是畜牧业,若过度发展可能带来的问题是生态破坏。
(2)高原北部可开发利用的主要能源是太阳能。东南部水能资源丰富,其原因是降水丰富,河流径流量大;落差大
(3)我国在高原东部建立了三江源自然保护区,“三江”是指长江、黄河和澜沧江,建立该保护区的目的是保护水源地的生态系统
重难点探究
我国发展农业的自然条件复杂多样具有显著的区域差异:
(1)东部季风区雨热同期,发展农业条件整体良好;
(2)北方适宜发展旱田农业,但常受春旱影响;
(3)南方用水充足,适宜发展水田农业,但也受伏旱天气影响;
(4)西北内陆干旱少雨,但可利用冰雪融水发展绿洲农业;
(5)青藏高原则可发展高寒畜牧业和河谷农业。
我国四大工业基地的对比分析
辽中南工业基地
发展条件:①丰富的煤、铁和有色金属资源;②便利的海陆交通运输
存在问题:①淡水资源供应不足,环境污染严重;②高科技产业发展不足,工业产品类型单一、技术落后
发展方向:①加大科技投入,更新设备,提高产品质量;②调整工业结构,发展第三产业和高科技工业;③适当限制某些能耗大、当地缺乏原料资源的工业的发展
京津塘工业基地
发展条件:①丰富的煤、铁、石油、盐等资源;②统一的电网;③便利的铁路、公路和近海运输;④紧靠山西能源基地,并有输油管道连接东北、华北的油田
存在问题:①淡水资源供应不足,环境污染严重;②高科技产业发展不足
发展方向:①积极发展高科技产业,增加产品类型,加强技术改造;②重点放在钢铁、石油化工、海洋化工、电子、高档精纺和精细化工方面
沪宁杭工业基地
发展方向:①工业历史悠久,工业基础雄厚;②技术力量雄厚;③统一的电网;④发达的水、陆、空交通运输
存在问题:能源和矿产资源缺乏
发展方向:继续使结构轻型化,实行内联外引,加强新技术、新产品的研制与开发,开拓国际市场
珠江三角洲工业基地
发展方向:①毗邻港澳,邻近东南亚,多侨乡,可利用外资发展工业;②水、陆运输便利
存在问题:①能源和矿产资源不足;②重工业和机械制造业不发达
发展方向:①调整产业结构,促进产业升级;②加强区内各城市的相互分工与合作,构建大珠江三角洲城市群;③加强规划与管理
例题探究
例题1.(2022·安徽·合肥市第八中学模拟)露是空气中的水汽凝结在地物上的液态水。粮食温度过高和粮仓内结露都会影响粮食存储。下图为国家粮食储备局位于郑州的粮仓通风环流熏蒸装置示意图。据此完成下面小题。
1.仓内温度对粮食储存安全影响较大,下列区域中最需要通过实施仓壁保温措施的是( )
A.青藏地区 B.西北地区 C.东北地区 D.华南地区
2.在春夏之交,粮仓工作人员利用图中的环流熏蒸系统将毒性较强的磷化铝汽化,对粮仓内部进行熏蒸,主要目的是( )
A.增湿 B.灭虫 C.除草 D.增温
3.下列对粮仓结露现象产生原因解释正确的是( )
A.仓内温度低于仓外温度时,仓外空气由顶部通风孔进入仓内冷凝成露
B.仓内温度低于仓外温度时,仓外空气由底部通风系统进入仓内冷凝成露
C.仓内温度高于仓外温度时,仓内空气在地面遇冷凝结成露
D.仓内温度高于仓外温度时,仓内空气在内舱壁遇冷凝结成露
例题2.(2022·河南·模拟)21世纪初期,我国各地为了满足大学对空间扩展的巨大需求,同时为了提升城市的综合实力以及发展城市新市区,在城市边缘建造了将大学、研究所等提供高等教育的机构聚集在一起的大学城。大学城的建成对高新技术产业具有一定的吸引力。据此完成下面小题。
1.建成的大学城主要降低了高新技术产业的( )
A.员工生活成本 B.劳动力价格
C.研发交流成本 D.地租成本
2.在部分中小城市,大学城周边就业者的平均受教育年限反而低于市区平均水平,可能是由于当地( )
①民众受教育门槛较高②生活服务业蓬勃发展③高新技术产业基础较弱④居住环境较差
A.①② B.①④ C.②③ D.③④
例题3.(2022·四川·石室中学模拟)青稞是藏族人民的主要粮食,青稞酒是游客特别喜爱的旅游产品。下图是我国西藏自治区不同播种时间的青稞分布区示意图,据此完成下面小题。
1.图中A、B、C分别代表的青稞是( )
A.冬青稞、春冬青稞、春青稞 B.春青稞、春冬青稞、冬青稞
C.冬青稞、春青稞、春冬青稞 D.春青稞、冬青稞、春冬青稞
2.影响西藏自治区青稞地域分异的主导因素是( )
A.降水 B.热量 C.光照 D.土壤
3.外地游客在西藏自治区购买青稞酒最多的季节是( )
A.春季 B.夏季 C.秋季 D.冬季
例题4.(2021·山东淄博·三模)淤地坝是指在水土流失地区各级沟道中,以拦泥淤地为目的而修建的坝,其拦泥淤成的地叫坝地,主要由坡面上流失下来的表层土淤积而成。下图为淤地坝淤满后沟道纵剖面变化图(单位:米)。据此完成下面小题。
1.淤地坝淤满后,坝的上游( )
A.平均坡度会变大 B.平均径流长度变长
C.沟底侵蚀基准面抬高 D.沟道从原来的“U”型演变为“V”型
2.淤地坝淤满后对其下游的影响是( )
A.冲刷增加 B.产沙量减少 C.径流量减少 D.洪峰滞时延长
同步练习
一、单选题
(2022·云南·昆明一中模拟)每年5月下旬至6月中旬是广东前汛期雨量最多、降水最集中的时期,该期间的降水俗称“龙舟水”。一般在5月第5候(5天一候),南海短短几天内风向及性质发生突变,具有持续时间长、暴雨落区局地性强、强对流突发性高、造成灾情重等特点,“龙舟水”雨量年际变化较大,在某些年份出现增多或减少的突变。下图为广东1961-2015年平均“龙舟水”的降水量空间分布图(单位:mm)。读图完成下列小题。
1.“龙舟水”发生期间时值我国( )
A.元宵节 B.清明节
C.端午节 D.中秋节
2.影响“龙舟水”降水量空间分布的主要因素有( )
①地形状况 ②锋面天气 ③沿岸洋流 ④城市分布
A.①③ B.①② C.②③ D.②④
3.影响“龙舟水”雨量突变的气压带或风带可能是( )
A.副热带高压 B.蒙古高压 C.赤道低气压带 D.中纬西风带
(2022·江苏省如皋中学模拟)下图示意我国部分地区某月多年平均降水量的空间分布。据此完成下面小题。
4.图示月份可能为( )
A.1月 B.4月 C.7月 D.10月
5.该月甲地降水的水汽源地及盛行风向是( )
A.印度洋西南风 B.印度洋东南风
C.太平洋东南风 D.太平洋西南风
6.影响该月乙、丙两地降水差异主要因素是( )
A.海陆位置 B.雨带移动 C.台风影响 D.地形格局
(2022·辽宁·育明高中一模)通常情况下,自然条件较差的耕地会先遭到弃耕,而青藏高原出现了“逆向弃耕”现象,即自然条件较好的区域弃耕率反而较大。“逆向弃耕”现象造成了耕地资源禀赋和开发利用程度的错配,加剧了人地矛盾。据此完成下面小题。
7.青藏高原自然条件较好的地区出现“逆向弃耕”的原因是( )
A.常住人口密度小 B.耕地生产效率低
C.农业依赖程度高 D.对外开放程度高
8.除了荒芜外,青藏高原“逆向弃耕”地宜更多转向( )
A.畜牧业 B.林果业 C.城镇建设 D.交通建设
(2022·湖南·岳阳市十四中模拟)藏族小伙丁真是四川省甘孜州理塘县格聂镇下则通村的一名村民,因为一名摄影师拍摄的一段短视频而在网络上走红。2020年11月25日,丁真为家乡拍摄的宣传片《丁真的世界》正式上线。据此,完成下面小题。
9.下列关于丁真家乡地理环境的说法,正确的是( )
A.位于亚热带地区,气温日较差小,年较差大
B.位于我国一二阶梯交界处,地势起伏大
C.该地旅游资源丰富,旅游业发达
D.位于亚热带地区,农作物可以一年两熟
10.下列关于丁真走红后对当地影响的说法正确的是( )
A.提高了甘孜州的知名度,有利于促进当地经济发展
B.有利于吸引大量人口迁入,促进当地经济发展
C.使政府扶贫工作从台前转到幕后
D.吸引大量游客进入,当地环境遭到破坏
(2022·湖南省隆回县第二中学高三)石斑鱼是世界名贵海产经济鱼类,被称为中国四大名鱼之一,是一种低脂肪、高蛋白的上等食用鱼,主要分布于热带和亚热带海域,目前我国石斑鱼海洋捕捞产量主要集中在我国东南沿海。图示意2012—2019年中国海洋石斑鱼捕捞产量。据此完成下面小题。
11.目前我国海洋捕捞石斑鱼销售量最大的省级行政单位最可能是( )
A.海南 B.福建 C.广东 D.上海
12.最初养殖场地只限于南方沿海地区,近年北方也出现石斑鱼养殖产业,主要得益于( )
A.养殖技术革新 B.全球气候变暖 C.市场需求增大 D.国家政策支持
13.近年来石斑鱼捕捞产量在下降,主要原因有( )
①人类的过度捕捞②养殖产量的上升③海洋环境污染④营养价值降低
A.①②④ B.②③④ C.①③④ D.①②③
(2022·广东汕头·三模)据国家统计局数据,2021年全国夏季粮食总产量145282万吨,比2020年增长2.1%,单产稳步提高喜获“十八连丰收”。图为2020年我国夏粮主产区产量图,据此完成下面小题。
14.据图推测我国夏粮主产区的主要粮食种类最可能是( )
A.水稻 B.玉米 C.春小麦 D.冬小麦
15.对我国夏粮主产区“望三月(阴历)雨,怕四月(阴历)风”的解释合理的是( )
A.春季降水较少,蒸发旺盛 B.夏季生长旺盛,需水量大
C.农历三月作物灌浆,耗水多 D.农历四月收割季,风大易倒伏
(2022·江苏·金陵中学模拟)下图所示,此刻弧线AMB上的太阳高度角为0°,且A点的地方时为12:00,B点的地方时为0:00,M为AB线上的中点,该日M点的日出方位角为东偏南18°。下表是不同纬度日出方位角的测量数据表。据此完成下面小题。
太阳直射点纬度(°)
0(春分)
5.85(清明)
11.32(谷雨)
16.37(立夏)
20.07(小满)
23.43(夏至)
赤道的日出方位角(°)
0
5.85
11.32
16.37
20.07
23.43
30°N日出方位角(°)
0
6.8
13.1
19.0
23.3
27.3
16.关于该日南京的日出方位和正午太阳高度说法正确的是( )
A.东北40° B.东南40° C.东北76° D.东南76°
17.关于图示日期,下列说法正确的是( )
A.是攀登喜马拉雅山的最佳时节 B.我国主要受夏威夷高压控制
C.四川盆地气温高于同纬度地区 D.我国东北地区河流开始封冻
下图显示黄河桃花峪附近花园口水文站监测的1958年7月、1996年8月两次洪水过程的水位与流量的关系。读图,完成下面小题。
18.1958年7月洪水过程中,图中O、P两点水位变化趋势及两点流速相比( )
A.O点水位上涨,流速较快 B.O点水位回落,流速较慢
C.P点水位上涨,流速较慢 D.P点水位回落,流速较快
19.图示资料表明,1996年8月比1958年7月( )
A.洪水含沙量大 B.洪峰水位低 C.河床高 D.洪峰流量大
(2022·江苏·模拟)2021年汛前黄河调水调沙于7月8日正式结束。此次调水调沙历时20天,小浪底水库累计排沙6374万吨。随着黄河调水调沙的结束,河南省境内的黄河水位下降,河床大面积裸露。从空中俯瞰,河床上的巨幅“浮雕版画”蔚为壮观(如图)。据此完成下面小题。
20.小浪底进行定期调沙的主要目的是( )
①防止水库淤积 ②保障下游农业生产
③减缓河口三角洲的退缩速度 ④扩大下游流域范围
A.①② B.①③ C.②④ D.③④
21.形成“浮雕版画”的主要外力作用是( )
A.流水沉积 流水侵蚀 B.风力沉积 风化剥蚀
C.风化剥蚀 流水沉积 D.风力侵蚀 流水沉积
二、综合题
22.(2022·云南·昆明一中模拟)阅读图文材料,完成下列要求。
芯片在智能产品中大量应用,但其生产有100多个工序,且对材料和生产设备有极高的技术要求,我国芯片需求量很大,但严重依赖进口,目前我国芯片生产与国际先进水平存在较大差距,是遭遇“卡脖子”的关键技术领域。国内芯片设计,设备、材料生产主要集中在长三角、珠三角、京津冀地区。在2021年全国芯片产量中,作为西部省份的甘肃产量位居第二,而甘肃的芯片主要在天水生产。
天水市有百年工业建设历史,辛亥革命后,天水“办工厂,兴实业”,现代工业显现雏形。建国后六、七十年代,迫于国外严峻局势,大批东部地区工厂迁入天水,逐渐形成了一个西部重要工业基地。近年来,天水市将芯片的封装测试产业作为重点发展领域,在该市集聚了30余家电子企业,并计划进一步引进相关企业,朝芯片产业链的纵深方向发展。下图为天水位置及芯片产业链示意图。
(1)试从产业链的角度,分析我国芯片遭遇“卡脖子”的原因。
(2)分析六、七十年代在天水形成了西部重要工业基地的原因。
(3)分析天水芯片产量占比高的原因。
(4)你是否同意当地芯片产业的进一步发展方向,请说明理由。
23.(2022·湖南·模拟)阅读图文材料,完成下列要求。
气候生产潜力指除气候条件外其他条件都得到满足的情况下,仅由农业气候资源决定的单位面积土地上作物的生物学产量最大值。下图示意1995年、2000年、2010年和2018年我国粮食主产区小麦实际单产水平重心与气候生产潜力重心的变化。
(1)指出小麦实际单产水平重心所处的地形区及该地区小麦种植面临的主要气象灾害。
(2)指出小麦实际单产水平重心与气候生产潜力重心的位置关系,并说明原因。
(3)推测长江中下游平原与东北、华北平原种植小麦在农业气候资源利用率的差异。
24.(2022·浙江·三模)阅读图文材料,完成下列要求。
材料一:我国首次发布的《气候变化国家评估报告》:未来百年我国将继续变暖。
材料二:2020年9月,中国明确提出2030年“碳达峰”与2060年“碳中和”目标。实现碳达峰与碳中和,是以习近平总书记为核心的党中央统筹国内国际两个大局做出的两个重大决策。2021年,中国出台了碳达峰行动方案,启动了全国碳排放交易市场;2022年,中国政府工作报告提出,碳达峰碳中和工作要有序推进。
材料三:下图为北方15个省(区、市)2008年1月气温距平及采暖能耗变率图。
(1)从图中看,北方大部分省(区、市)1月平均气温____(偏高或偏低):其中1月平均气温偏向明显且采暖能耗减少最多的省级行政区在我国三大自然区中的____区。
(2)根据你的理解,说说“碳达峰”和“碳中和”的含义。
(3)为抑制气候变暖的趋势,顺利实现碳排放的目标,你认为我国应采取哪些环境管理措施。
新高考地理一轮复习精讲精练专题21 中国地理(含解析): 这是一份新高考地理一轮复习精讲精练专题21 中国地理(含解析),共27页。试卷主要包含了地形,地势地形的影响,主要的山脉及其走向,我国主要的地形, 34个省级行政区,农业与工业,交通运输网,我国四大地理区域的划分等内容,欢迎下载使用。
专题18 世界地理概况-备战2023年高考地理一轮复习精讲精练(解析版): 这是一份专题18 世界地理概况-备战2023年高考地理一轮复习精讲精练(解析版),共24页。试卷主要包含了世界的海陆分布,地球表面积,61亿km2,占71%,四大洋差异比较,五大海湾,海陆地形等内容,欢迎下载使用。
专题19 世界地理分区-备战2023年高考地理一轮复习精讲精练: 这是一份专题19 世界地理分区-备战2023年高考地理一轮复习精讲精练,文件包含专题19世界地理分区-备战2023年高考地理一轮复习精讲精练解析版docx、专题19世界地理分区-备战2023年高考地理一轮复习精讲精练原卷版docx等2份试卷配套教学资源,其中试卷共39页, 欢迎下载使用。

