陕西省西安市莲湖区2021-2022学年七年级上学期期末语文试题(含答案)
展开陕西省西安市莲湖区2021-2022学年七年级上学期期末语文试题
学校:___________姓名:___________班级:___________考号:___________
一、选择题
1.下列各组词语中,加点字的读音全都正确的一组是( )
A.嗔怪(zhēn) 黄晕(yùn) 哺乳(pǔ) 花团锦簇(cù)
B.嫩芽(nèn) 祷告(dǎo) 徘徊(huí) 混为一谈(hún)
C.流转(zhuǎn) 攲斜(qī) 宿儒(sù) 拈轻怕重(niān)
D.掺和(cān) 殉职(xùn) 鄙薄(báo) 怪诞不经(dàn)
2.下列各组词语中,汉字书写全都正确的一组是( )
A.狡滑 萧瑟 翻来复去 喜出望外
B.瘫痪 烂慢 人迹罕至 油然而升
C.狭隘 坍踏 截然不同 麻木不人
D.怂恿 凝望 刨根问底 骇人听闻
二、填空题
3.请从所给的三个词语中,选出一个最符合语境的填写在横线上。
(1)家乡的事情处理__________(适当 妥当 稳妥)之后,他又回到了自己工作的城市,继续他的科研工作。
(2)我们班的同学来自市内不同的小学,因此开学时英语口语水平__________(七零八落 参差不齐 乱七八糟)。
三、句子默写
4.经典诗文默写。
(1)杨花落尽子规啼,_______________。(李白《闻王昌龄左迁龙标遥有此寄》)
(2)_______________,江春入旧年。(王湾《次北固山下》)
(3)_______________,尚思为国戍轮台。(陆游《十一月四日风雨大作·其二》)
(4)_______________,影入平羌江水流。(李白《峨眉山月歌》)
(5)正是江南好风景,_______________。(杜甫《江南逢李龟年》)
(6)非淡泊无以明志,_______________。(诸葛亮《诫子书》)
(7)_______________,却话巴山夜雨时。(李商隐《夜雨寄北》)
(8)远远的街灯明了,_______________。(郭沫若《天上的街市》)
(9)“_______________”,不错的,像母亲的手抚摸着你。(朱自清《春》)
(10)春天像小姑娘,_______________,笑着,走着。(朱自清《春》)
四、基础知识综合
5.阅读语段,按要求完成下面的题目。
①梁实秋的散文,追求的是“绚烂之极归于平淡”的境界。②不过,要达到这境界谈何容易。③宋代诗人梅尧臣说:“作诗无古今,唯造平淡难”。④达到平淡境界之所以难,我想除了文字上要上下锤炼的功夫外,还因为这不单单是下文字功夫能奏效的。⑤平淡不但是一种__________,更是一种胸怀,一种__________。
(1)请提取第①句的主语部分,并写在下面的横线上。
(2)请将下面的语句分别填在第③句的横线上。(只填序号)
A.人生的境界 B.文字的境界
(3)第③句有一处标点符号使用有误,请将修改意见写在下面的横线上。
五、名著阅读
6.名著阅读。
这是一个高大身材,长头发,眼球白多黑少的人,看人总像在渺视。他蹲在席子上,我发言大抵就是反对;我早觉得奇怪,注意着他的了,到这时才打听别人:说这话的是谁呢,有那么冷?
以上文段选自散文集《__________》,文段中的“他”是__________(人名),他是一个正直爱国、倔强耿直、愤世嫉俗、认真负责的人。
六、综合性学习
7.请你参加以“少年正是读书时”为主题的综合性学习活动。
(1)【活动一:品内涵】以下是几条关于“读书”的格言,请把格言中画线的文字,正确、规范、工整地书写在田字格中。
黑发不知勤学早,白首方悔读书迟。
学习永远不晚。
书犹药也,善读之可以医愚。
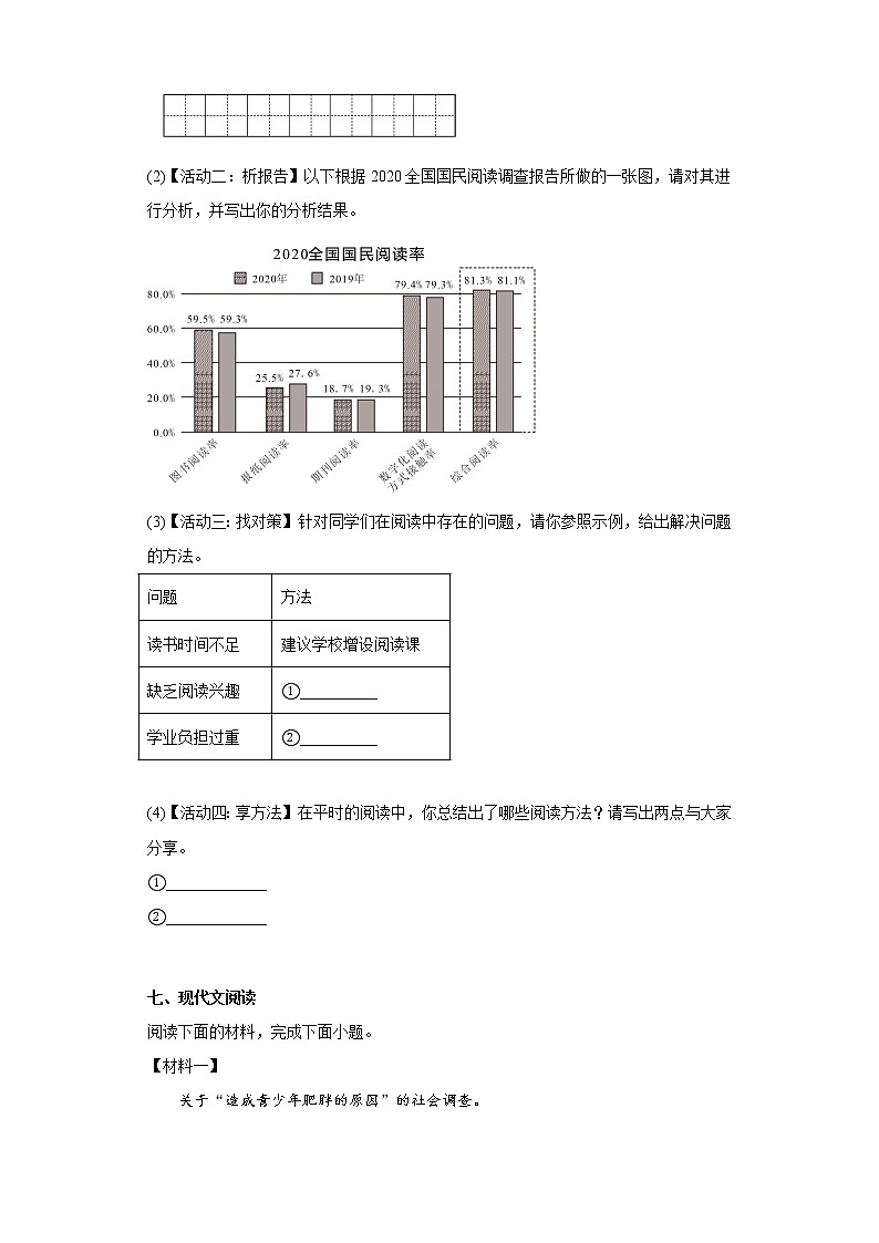
(2)【活动二:析报告】以下根据2020全国国民阅读调查报告所做的一张图,请对其进行分析,并写出你的分析结果。
(3)【活动三:找对策】针对同学们在阅读中存在的问题,请你参照示例,给出解决问题的方法。
问题 | 方法 |
读书时间不足 | 建议学校增设阅读课 |
缺乏阅读兴趣 | ①__________ |
学业负担过重 | ②__________ |
(4)【活动四:享方法】在平时的阅读中,你总结出了哪些阅读方法?请写出两点与大家分享。
①_____________
②_____________
七、现代文阅读
阅读下面的材料,完成下面小题。
【材料一】
关于“造成青少年肥胖的原因”的社会调查。
(选自《中国青年报》2021年11月4日,有删改)
【材料二】
①哈佛大学公共卫生学院助理教授琳赛·加亚科斯告诉CNN:“有证据表明,儿童时期的超重将被‘带入’成年阶段,并增加患糖尿病、心血管疾病和一些癌症的风险……在缺乏有效营养管理的情况下,随着儿童和青少年的年龄增长,中国成人的肥胖率可能大幅上升。”
②人口肥胖可能导致医疗支出增加,推高社会成本。如何面对激增的“小胖墩儿”?
③专治肥胖的医院应运而生。《日本经济新闻》网站报道称,一些医院为超重人群提供减肥套餐,结合针灸、中药和运动等手段帮助减重。很多前来减肥的患者是儿童,就饮食过量和运动不足等问题接受专业的指导。此外,各种减肥夏令营也颇受家长和孩子们的欢迎。
④其实,不只是中国,很多国家的儿童肥胖问题都很严重。《日本经济新闻》援引世界卫生组织发布的一份报告称,全球5岁以下的超重和肥胖儿童已达4200万人。报告指出,很多超重和肥胖儿童生活在新兴市场国家,这些国家超重和肥胖儿童的增长率较发达国家高出30%。
⑤给含糖饮料加税,几乎成为世界各国的“控肥标配”。汤加、墨西哥、英国、阿联酋近年来相继用高税收对含糖饮料“说不”。日本也经历过儿童肥胖率升高的阶段,从1970年的3%增至2000年的10%。通过科普等活动,日本2010年之后的儿童肥胖率呈现出略微下降的趋势。
(选自《河南日报》2019年6月19日,有删改)
【材料三】
⑥学校的体育教育是素质教育的一部分,必须遵循科学的教育规律,秉持科学的育人态度,采取科学的教学方法,这与赛场上的体育竞技目的不同,方向也不太一样。具有较高专业水平的前职业运动员,要胜任体育老师一职、做到知行教合一,还需接受师德师风、教学规则、教育心理等教书育人方面的素质培训。有关部门不妨尽快探索建立一套可靠的培训、考核和准入机制,畅通退役运动员获得从运动员到体育老师身份转变的合法渠道。
⑦体育不是可有可无的“佐料”,体育教育是经世致用的学问。“让孩子们跑起来”,目的既在于增强体质以应对“小眼镜”“小胖墩”频出等问题,更在于从娃娃抓起,让下一代懂得“一身动则一身强”“一国动则一国强”的道理,在快乐的运动中学好体育、强健体魄,增强国民身体素质,抖擞中华儿女精神。
(选自《光明日报》2021年1l月1日﹐有删改)
【材料四】
⑧北京市“双减”政策也对学生和家长提出了一些新要求。“对于同学们来说,要加强体育锻炼,防止自己变成小胖墩、小眼镜;要帮助爸爸妈妈做一些力所能及的家务劳动;要多关注生活实际和各种事物,多阅读思考,把学到的知识在实践中应用起来。家长也要加强学习,当然不是说让家长去学习学科知识,而是了解、研读‘双减’工作中,家长参与、家校联动的内容,家长应该怎样从孩子的个性爱好出发,帮助孩子选择合适的教辅材料、安排合适的活动,应该怎样设计家庭教育才能既保护和发挥孩子的个性特长,又能补齐短板,家长还需要学会跟孩子沟通。要安排好孩子的居家生活,细心关注孩子的思想情绪变化,倾听孩子心声,做孩子的朋友,形成良好沟通互动模式。要指导孩子合理用好在家时间,督促孩子按时就寝,确保充足睡眠。希望在全社会的努力下,共同完成立德树人的教育目标。”北京市委教育工委副主任、新闻发言人李奕说。
(选自《光明日报》2021年8月18日,有删改)
8.学校体育与竞技体育有何不同?请简要概括。
9.北京市“双减”政策分别给学生和家长提出了怎样的要求?请结合【材料四】简要概括。
10.下列关于“如何面对激增的‘小胖墩’”的做法,不正确的一项是( )
A.培养孩子健康规律的饮食习惯,教育孩子不能暴饮暴食。
B.号召父母带小孩去专治肥胖的医院做减肥手术,以控制孩子的肥胖。
C.指导孩子积极参加体育锻炼,让孩子少喝含糖的饮料等。
D.减轻孩子的课业负担与心理压力,保障孩子的睡眠时间。
11.下列对材料有关内容的概括与分析,正确的一项是( )
A.调查表明,户外运动的时间过少是造成青少年肥胖的最主要的原因。而户外运动时间过少,主要是因为现在的青少年过于懒惰、不喜爱运动。
B.过度肥胖会大大加重孩子的身体与心理负担,并增加患糖尿病、心血管疾病的风险,因此,必须引起足够的重视。
C.退役运动员直接兼职学校的体育老师,因为本身的专业知识已经非常丰富,因此无须经过任何培训即可上岗工作,完全能够胜任体育课的教学工作。
D.“双减”不仅减轻了学生的课业负担,更减轻了家长的照管负担。“双减”完全实施之后,家长只需提供学生的一日三餐,其他无须再操心。
阅读下面的文字,完成下面小题。
善良人家(节选)
周伯文
①我忧心忡忡地路过洋湖小学旁边时,突然,一个敦厚的声音传入我的耳中:“小文,你从哪里来啊?”是舒大爷在喊我,虽然离开舒大爷家四年多了,但他的声音对我来说依然很熟悉。
②“爷——”我连忙停住双拐,扭头喊了一声,说,“我从公社来。”
③“找公社干什么?”舒大爷迅速走出屋子,来到我面前,关切地问。舒大爷家就在小学边,读小学时,我寄宿在舒大爷家,因此有了很深的情谊。
④“公社说,我这样的处境,只有进福利院,叫我写一份申请,送到县民政局去。”
⑤“只能如此了,唉——”舒大爷叹了一声,怜悯地说,“你命咋这么苦呢,双腿残了,现在又成了举目无亲的孤儿。”思忖片刻后,舒大爷又对我说:“小文,没去福利院之前,你就待在我家吧。”
⑥舒大爷的话声迅速传进屋里,传进正在厨房炒菜的舒大妈耳朵里,舒大妈连忙放下锅铲,飞快地走到屋外,也来到我面前,说:“快进屋,快进屋,小文,我家吃什么你就吃什么。”和舒大爷一样,舒大妈亲切的话语也透着深深的慈爱,刹那间,一股暖流迅速涌遍全身。
⑦其实,舒大爷家境并不好,可以用寒酸、窘迫来形容。一家五口挤住在一个又低又矮的茅草屋里。
⑧“小文,晚上你还是跟星亮睡。”舒大爷指着客厅里的简易木床对我说。四年前寄宿在舒大爷家时,我就是跟星亮一起睡的,但那时是求学,这次却是求生,我不由心生悲哀,真是此一时彼一时,命途多舛啊!
⑨晌午,舒大爷儿女陆续回家了。大女星云扛着锄头,儿子星亮提着一把锹,小女星霞挎着一只小竹篮,篮里装着猪草。由于家境不大好,三个孩子都没读完小学就辍学了。吃饭时舒大爷首先盛了一碗饭亲自端给我吃。
⑩“星云,星亮,星霞——”舒大爷把三个孩子喊得响响的,神情严肃地说,“跟你们说件事,小文他妈妈去世了,他一个人在家弄不了吃喝,公社想把他送到福利院去,我和你们妈妈想让他在没去福利院之前就在我们家待着,希望你们不要嫌弃。”
⑪在舒大爷家安顿下来之后,我不再流落街头四处乞讨了。第二天,我就搭车去县民政局,没想到民政局说政策规定福利院只收养城镇人口,我是农村的,进不了。
⑫当知道我进不了福利院后,舒大爷家的气氛顿时不和谐了。连续好几天,星云每次干完活儿回家,脸都阴沉沉的,嘴也噘得高高的,对她父母也不理不睬,见到我时更是远远就把头转向一边,好像要避开瘟神一样。
⑬一天早上,星云的怨忿终于爆发了。
⑭“他进不了福利院怎么办?难道就一直待在我们家吗?”星云的低吼声从厨房里传入我的耳中,我那时还躺在床上。
⑮“先让他在我们家待些日子看看吧,”舒大妈轻轻地说,“政府不可能丢下他不管的。”
⑯星云继续发泄着不满:“一日三餐还要端给他吃,端给他喝,还要给他洗衣服,本来家里就很忙,还找一个瘫子来伺候。”
⑰这时,我心里似乎被刀捅了般难受,这才意识到我来舒大爷家是一个错误,不但连累了舒大爷、舒大妈,而且让星云也遭受了莫大的委屈。我的双眼酸酸的,后面的争吵我没有再听下去,连忙穿衣起床,悄悄离开了舒大爷家。
⑱我又四处流浪了。
⑲直到第三天傍晚,当我像丧家之犬一样无精打采地游荡到洋湖街一个巷道口时,突然又被人叫住了。“小文哥,小文哥——”我扭头一看,是星云。星云还是穿着红底碎黑花的褂子,淡青色的裤子,脚上一双军绿色解放鞋上粘着星星点点的泥土,显然也是刚干完农活儿才回来。“小文哥,”星云又走近两步,声调诚恳又温柔地说,“你还来我们家吧。”见我没吱声,身子也没动,星云低下头,怯怯地说:“请你原谅我,是我错了。我爸爸狠狠地骂了我。”这一刻,我浑身猛地一颤……看着她歉疚而恳切的目光,我又回到了舒大爷家。
⑳好在过了不久公安局把我户口转了,我有城镇户口了,民政局也接受了我进福利院的申请。基本生存条件有了保障,我心里踏实多了。舒大爷一家人也替我高兴,特别是星云,晚饭后的闲暇之际,她还跟我谈乡间的趣味,谈农活儿的艰辛,谈对未来的憧憬……
㉑友好的气氛使我感到少有的快乐,恍惚间,我仿佛有了家的感觉。
(选自《散文选刊·下半月》2021年第10期,有删改)
12.作为“善良人家”的首要成员,舒大爷的善良主要体现在哪些方面?请结合全文内容分条概括。
13.下面的语句是如何描写人物的?请分别从词语运用与描写方法的角度加以赏析。
星云还是穿着红底碎黑花的褂子,淡青色的裤子,脚上一双军绿色解放鞋上粘着星星点点的泥土,显然也是刚干完农活儿才回来。
14.第㉑段在全文中起到了怎样的作用?
15.选文第⑲段中写道:“这一刻,我浑身猛地一颤……”此刻,“我”会想些什么呢?请你展开想象,用第一人称描写“我”当时的心理活动。(50字左右)
16.请结合全文分析,作者通过这篇文章寄托了哪些情感?
八、对比阅读
阅读下面的文言文,完成下面小题。
【甲】
子曰:“学而时习之,不亦说乎?有朋自远方来,不亦乐乎?人不知而不愠,不亦君子乎?”(《学而》)
曾子曰:“吾日三省吾身:为人谋而不忠乎?与朋友交而不信乎?传不习乎?”(《学而》)
子曰:“贤哉,回也!一箪食,一瓢饮,在陋巷,人不堪其忧,回也不改其乐。贤哉,回也!”(《雍也》)
子曰:“三人行,必有我师焉。择其善者而从之,其不善者而改之。”(《述而》)
(选自《〈论语)十二章》)
【乙】
子曰:“知①者不惑,仁者不忧,勇者不惧。”(《子罕》)
子贡问曰:“孔文子何以谓之‘文’也?”子曰:“敏而好学,不耻下问,是以谓之‘文’也。”(《公冶长》)
子曰:“质胜文则野,文胜质则史。文质彬彬,然后君子。”(《雍也》)
子曰:“不患人之不己知,患不知人也。”(《学而》)
(选自《论语》)
【注释】①知:同“智”,机智,聪明。
17.解释下列句中加点的词语。
(1)人不知而不愠( ) (2)吾日三省吾身( )
(3)知者不惑( ) (4)勇者不惧( )
18.下列句子中加点的“之”,和“是以谓之‘文’也”中“之”的意义和用法全都相同的一项是( )
A.久之,目似瞑,意暇甚(《狼》) B.友人惭,下车引之(《陈太丘与友期行》)
C.夫君子之行(《诫子书》) D.而两狼之并驱如故(《狼》)
19.请将文中画横线的句子翻译成现代汉语。
(1)人不堪其忧,回也不改其乐。
(2)不患人之不己知,患不知人也。
20.【甲】【乙】两文都涉及虚心求学的问题。请写出相关的句子。
九、诗歌鉴赏
阅读下面的元曲,完成下面小题。
天净沙·秋思
马致远
古藤老树昏鸦,小桥流水人家,古道西风瘦马。夕阳西下,断肠人在天涯。
21.这首曲中最能触发游子思乡之情的一种景物是“_________”。
22.简要分析“夕阳西下”一句的表达效果。
十、作文
23.题目:__________的背影
要求:①将题目补充完成;②文体自选,诗歌除外;③不要套作,不得抄袭;④不得透露真实地名、校名、人名等相关信息;⑤不少于600字。
参考答案:
1.C
2.D
3. 妥当 参差不齐
4. 闻道龙标过五溪 海日生残夜 僵卧孤村不自哀 峨眉山月半轮秋 落花时节又逢君 非宁静无以致远 何当共剪西窗烛 好像闪着无数的明星 吹面不寒杨柳风 花枝招展的
5.(1)梁实秋的散文
(2)B A
(3)句号应该在双引号之内。
6. 朝花夕拾 范爱农
7.(1)善读之可以医愚。
(2)示例:与2019年相比,2020年我国国民图书阅读率、数字化阅读方式接触率及综合阅读率均呈上升态势。
(3) 建议多与同学交流阅读心得,培养阅读兴趣。 建议学校主动减负,合理分配阅读时间。
(4) 学会圈点批注,养成“不动笔墨不读书”的好习惯。 写读书笔记,让阅读和思考深入下去。
8.①学校体育与竞技体育的目的不同:前者是为了强健体魄,后者是为了获得好成绩;②学校体育与竞技体育的方向也不相同:前者是为了促进学生德、智、体全面发展;后者是为了培养专业的体育人才。 9.①学生:加强体育锻炼,帮助家长做力所能及的家务,把学到的知识在实践中应用起来。②家长:积极做好家校互动,做好孩子的家庭教育工作,照顾好孩子的生活,监督好孩子的学习,同孩子好好交流,做孩子的知心朋友。 10.B 11.B
12.①关切地了解“我”的基本情况;②热情邀请流落街头的“我”暂时去他家里居住;③亲自安排“我”的住处;④亲自盛饭端给“我”吃;⑤嘱咐孩子们不要嫌弃“我”。 13.①“词语运用”示例:“泥土”与“干完农活”两个短语,突出了星云的纯朴勤劳、踏实能干的农家女孩的优秀品格,为下文写星云向“我”道歉做好了铺垫。
②“描写方法”示例:“褂子”“裤子”与“解放鞋”属于外貌描写。这句话通过描写星云的穿着,突出了其朴实端庄、衣着得体的农家孩子的身份特征,揭示出其落落大方、自然坦荡的性格特征。 14.内容上:通过描写“我”内心的感觉,营造出温暖的情感氛围,点明了全文的主旨。结构上:尾段的描写让人倍感温馨,同标题“善良人家”相呼应,结构严谨。 15.示例:没想到星云不仅亲自来找我,还向我道款。其实她根本就没有错,错的是我,道歉的也应该是我。谢谢你的真诚,星云! 16.①对“善良人家”的感激与感恩之情;②对人间真情的渴望与呼唤,对真、善、美的赞美;③对社会弱势群体的关爱与呵护之情。
17. 生气,恼怒 自我检查、反省 迷惑,疑惑 畏惧,恐惧 18.B 19.(1)别人都不能忍受这种穷困清苦,颜回却没有改变他(学习)的乐趣。
(2)不担心别人不了解自己,只担心自己不了解别人。 20.【甲】:三人行,必有我师焉。(择其善者而从之,其不善者而改之)【乙】:敏而好学,不耻下问,是以谓之“文”也。
21.人家 22.点明了游子思乡的特定时间;渲染了悲凉的氛围;太阳即将落山,而游子却还在旅途中,烘托了游子的悲苦无依。
23.例文
窗外的背影
“哗哗……哗哗……”又是一个雨夜,豆大的雨点打在窗上,发出“噼啪噼啪”的响声。推开门,雨滴落在地上,绽开一朵朵水花。雨水顺着地势流入水沟,从下水道排出,地面上并没有多少积水。看到这儿,我不由得想起那一次我透过窗户看到的那个掏水沟的背影。
那也是一个雨夜,大雨倾盆,雷声轰轰,几朵树状的乌云笼罩着大地。没膝的积水让路上的行人不知所措,不少人躲在街道两旁的屋檐下,着急地走来走去。
突然,一个身穿白西装的青年撑着一把雨伞踏入雨中,径直走向水沟。他蹲下身,弯下腰,把手伸进堵塞的水沟里,卖力地向外掏杂物。一次、两次、三次……可里头的堵塞物像长了吸盘似的,不管他多么卖力,就是掏不出来。
青年站了起来,我以为他要走,没想到他将雨伞夹在脖颈处,双手并用,将秽物一点点往外掏。用脖颈夹着伞并不稳固,在风的吹拂下,伞左右摇摆。
雨滴打在青年身上,淋湿了他的衣服和头发,他不得不一再停下来扶一扶雨伞。他身上的白西装此时已沾满泥污,在路灯照耀下格外醒目。过往车辆的灯光一晃而过,照亮了他的身影,雨水顺着他的脸庞流下来,钻进他的脖子里。后来,他索性将伞一丢,把头埋得更低,大概是想看清这个排水沟的情况,以便清理。
慢慢地,路上的行人也注意到了他,一个人,两个人,越来越多的人走过去,和他一起清理起杂物来。青年似乎并没有注意到这些变化,依然猫着腰,双手并用,一次次地将秽物往外掏。终于,“哗哗”的流水声响起,路面上的积水顺着排水沟快速往下流。
“成功了!”人群里发出一阵欢呼声。而他只是站在那里,张着双臂,胸口一起一伏,大口喘着气。他浑身湿漉漉的,手上满是泥浆、秽物,他的白西装早已变成灰西装,整个人活像一只落汤鸡。但他却毫不在意,看着那流淌的雨水,嘴角漾起一丝微笑……
随后,他拾起旁边的雨伞,飞快地钻进停在不远处的车里,不久,道路恢复了通畅。
“噼啪……噼啪……”雨点越来越大,雨势越来越猛,我赶紧关上窗子,将瓢泼的雨水关在了窗外,但透过窗户看到的那个掏水沟的背影,永远地留在了我的心里……
2021-2022学年陕西省西安市莲湖区九年级上学期语文期末试题及答案: 这是一份2021-2022学年陕西省西安市莲湖区九年级上学期语文期末试题及答案,共19页。试卷主要包含了请将各题答案填写在答题卡上, 经典诗文默写, 名著阅读等内容,欢迎下载使用。
陕西省西安市莲湖区2023-2024学年七年级下学期4月期中语文试题(含答案): 这是一份陕西省西安市莲湖区2023-2024学年七年级下学期4月期中语文试题(含答案),共13页。试卷主要包含了请将各题答案填写在答题卡上,请根据拼音写汉字,阅读语段,按要求完成下面的题目,名著阅读等内容,欢迎下载使用。
52,陕西省西安市莲湖区2023-2024学年七年级上学期期末语文试题: 这是一份52,陕西省西安市莲湖区2023-2024学年七年级上学期期末语文试题,共15页。试卷主要包含了请将各题答案填写在答题卡上, 将“发扬”和“传承”调换位置等内容,欢迎下载使用。

