河南省许昌市北大公学禹州国际学校2022-2023学年高一上学期第一次月考物理试题
展开2022-2023学年高一上学期第一次月考物理试题
一、单项选择题(本题共6小题,每小题4分,共24分。在每小题给出的四个选项中,只有一个选项正确)
1. 2017年11月24日,某中学举行运动会,高一新生在各个比赛项目中展现了较高的竞技水平.下列有关校运会的各种说法中正确的是( )
A. 跳远冠军张小杰的成绩是5.30m,这是他跳跃过程中的路程
B. 在200m决赛中,李凯同学在第一道,他跑完全程的位移为零
C. 研究俞小辉同学跳过1.55m 横杆的跨越式动作时,能把他看作质点
D. 在100m决赛中,小史同学获得冠军,决赛选手中他的平均速度最大
2. 北京已成功申办2022年冬奥会.如图所示为部分冬奥会项目.下列关于这些冬奥会项目的研究中,可以将运动员看作质点的是
A. 研究速度滑冰运动员滑冰的快慢
B. 研究自由滑雪运动员的空中姿态
C. 研究单板滑雪运动员的空中转体
D. 研究花样滑冰运动员的花样动作
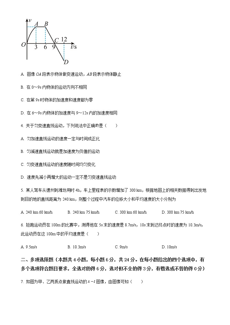
3. 一个物体沿直线运动的图像如图所示,则下列说法正确的是( )
A. 图像OA段表示物体做变速运动,AB段表示物体静止
B. 在0~9s内物体的运动方向不相同
C. 在第9s时物体的加速度和速度都为零
D. 在6~9s内物体的加速度与9~12s内的加速度相同
4. 关于匀变速直线运动,下列说法中正确是( )
A. 匀加速直线运动的速度一定与时间成正比
B. 匀减速直线运动就是加速度为负值的运动
C. 匀变速直线运动的速度随时间均匀变化
D. 速度先减小再增大的运动一定不是匀变速直线运动
5. 某人驾车从德州到潍坊用时4h,车上里程表的示数增加了300 km,根据地图上的相关数据得到出发地到目的地的直线距离为240 km,则整个过程中汽车的位移大小和平均速度的大小分别为
A. 240 km 60 km/h B. 240 km 75 km/h C. 300 km 60 km/h D. 300 km 75 km/h
6. 短跑运动员在100m的比赛中,测得他在5s末的速度是8.7m/s,10s末到达终点时的速度为10.3m/s,此运动员在这100m中的平均速度是( )
A. 9.5m/s B. 10.3m/s C. 9m/s D. 10m/s
二、多项选择题(本题共4小题,每小题6分,共24分。在每小题给出的四个选项中,有多个选项符合题目要求,全选对的得6分,选对但不全的得3分,有错选或不答的得0分)
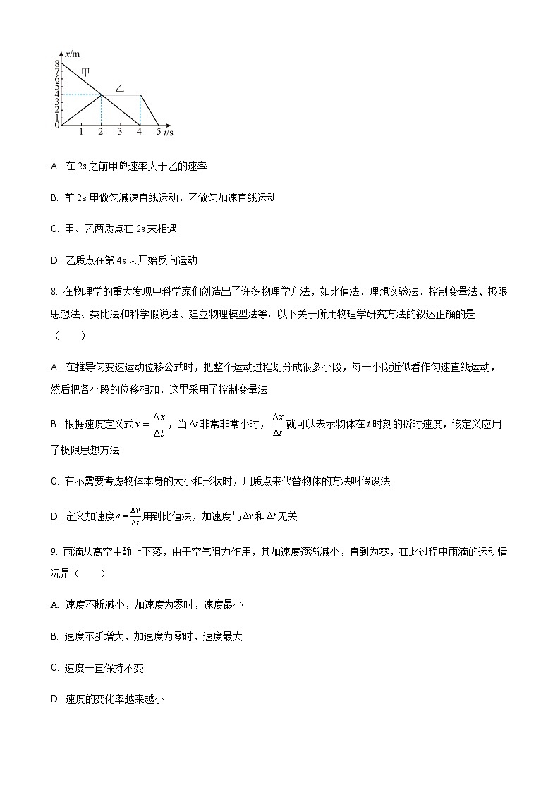
7. 如图为甲、乙两质点做直线运动的图像,由图像可知( )
A. 在2s之前甲速率大于乙的速率
B. 前2s甲做匀减速直线运动,乙做匀加速直线运动
C. 甲、乙两质点在2s末相遇
D. 乙质点在第4s末开始反向运动
8. 在物理学的重大发现中科学家们创造出了许多物理学方法,如比值法、理想实验法、控制变量法、极限思想法、类比法和科学假说法、建立物理模型法等。以下关于所用物理学研究方法的叙述正确的是( )
A. 在推导匀变速运动位移公式时,把整个运动过程划分成很多小段,每一小段近似看作匀速直线运动,然后把各小段的位移相加,这里采用了控制变量法
B. 根据速度定义式,当非常非常小时,就可以表示物体在t时刻的瞬时速度,该定义应用了极限思想方法
C. 在不需要考虑物体本身的大小和形状时,用质点来代替物体的方法叫假设法
D. 定义加速度用到比值法,加速度与和无关
9. 雨滴从高空由静止下落,由于空气阻力作用,其加速度逐渐减小,直到为零,在此过程中雨滴的运动情况是( )
A. 速度不断减小,加速度为零时,速度最小
B. 速度不断增大,加速度为零时,速度最大
C. 速度一直保持不变
D. 速度的变化率越来越小
10. 物体从静止开始做匀加速直线运动,第3s内通过的位移是3m,则( )
A. 第3s内的平均速度是3m/s B. 物体的加速度是
C. 前3s内的位移是6m D. 3s末的速度是3.6m/s
三、实验题(本题共2小题,每空2分,共16分)
11. 在“练习使用打点计时器”的实验中,用电火花计时器在纸带上打的点记录了小车的运动情况。
(1)使用的电源是___________(填“交流8V”或“交流220V”)
(2)某同学做此实验时的步骤如下,其中错误的两项是( )
A.将打点计时器固定在长木板上
B.将纸带固定在小车尾部,并穿过打点计时器的限位孔
C.拉住纸带,把小车停在靠近打点计时器的位置,放开纸带,再接通电源
D.把一条细绳拴在小车上,细绳跨过定滑轮,下面挂上适当的钩码
E.小车停止运动后,直接取下纸带,进行测量并数据处理
12. 在“探究小车速度随时间变化的规律”的实验中,如图所示为一次记录小车运动情况的纸带,图中A、B、C、D、E为相邻的计数点(A点为第一个点),相邻计数点间还有4个点没有在图1中画出。
(1)则相邻计数点时间间隔T=___________s。计算各点的瞬时速度,则___________m/s,___________m/s,求出a=___________。
(2)在如图所示坐标系中画出小车的图线_____。
(3)将图线延长与纵轴相交,交点物理意义:___________
四、计算题(本题共3小题,共36分。要有必要的文字说明和解题步骤,有数值计算的要注明单位)
13. 汽车的加速、减速性能是衡量汽车性能的一项重要指标,一辆汽车以的速度匀速行驶.
(1)若汽车以的加速度加速,求8s后汽车的速度大小.
(2)若汽车以的加速度刹车,分别求刹车8s时和12s时的速度大小.
14. 一质点沿直线做单向的运动,若前一半时间的平均速度为4 m/s,后一半时间的平均速度为6m/s,求
(1)整个过程的平均速度大小;
(2)其它条件不变,若物体前一半位移的平均速度为4m/s,后一半位移的平均速度为6m/s,则整个过程的平均速度大小是多少?
15. 一辆汽车从静止开始做匀加速直线运动,已知途中先后经过相距27m的A、B两点所用时间为2s,汽车经过B点时的速度为15m/s.求:
(1)汽车经过A点时的速度大小和加速度大小;
(2)汽车从出发点到A点经过的距离;
(3)汽车经过B点后再经过2s到达C点,则BC间距离为多少?
2022-2023学年高一上学期第一次月考物理试题
一、单项选择题(本题共6小题,每小题4分,共24分。在每小题给出的四个选项中,只有一个选项正确)
【1题答案】
【答案】D
【2题答案】
【答案】A
【3题答案】
【答案】D
【4题答案】
【答案】C
【5题答案】
【答案】A
【6题答案】
【答案】D
二、多项选择题(本题共4小题,每小题6分,共24分。在每小题给出的四个选项中,有多个选项符合题目要求,全选对的得6分,选对但不全的得3分,有错选或不答的得0分)
【7题答案】
【答案】CD
【8题答案】
【答案】BD
【9题答案】
【答案】BD
【10题答案】
【答案】AD
三、实验题(本题共2小题,每空2分,共16分)
【11题答案】
【答案】 ①. 交流220V ②. CE##EC
【12题答案】
【答案】 ①. 0.1 ②. 0.69 ③. 1.95 ④. 6.3 ⑤. ⑥. 纸带打下A点时纸带瞬时速度
四、计算题(本题共3小题,共36分。要有必要的文字说明和解题步骤,有数值计算的要注明单位)
【13题答案】
【答案】(1) (2) ,0
【14题答案】
【答案】(1)5 m/s;(2)48 m/s
【15题答案】
【答案】(1);;(2);(3)
2023-2024学年河南省许昌市禹州市高三上学期11月月考物理质量检测模拟试题(含解析): 这是一份2023-2024学年河南省许昌市禹州市高三上学期11月月考物理质量检测模拟试题(含解析),共12页。试卷主要包含了必修二和动量,多选题,实验题,解答题等内容,欢迎下载使用。
2022-2023学年河南省禹州市高级中学高一上学期线上学情调查物理试题含解析: 这是一份2022-2023学年河南省禹州市高级中学高一上学期线上学情调查物理试题含解析,共18页。试卷主要包含了单项选择,多项选择,实验题,解答题等内容,欢迎下载使用。
2022-2023学年河南省洛阳市宜阳县第一中学清北园高一上学期物理试题(解析版): 这是一份2022-2023学年河南省洛阳市宜阳县第一中学清北园高一上学期物理试题(解析版),共12页。试卷主要包含了选择题,非选择题等内容,欢迎下载使用。

