2023浙江省A9协作体高一上学期期中联考试题历史含解析
展开浙江省A9协作体2022学年第一学期期中联考高一历史试题
一、选择题
1. 进入新石器时代晚期,黄河中下游流域原有文化被龙山文化所代替。大致同一时期,长江下游也出现了( )
A. 仰韶文化 B. 河姆渡文化 C. 红山文化 D. 良渚文化
2. 据《左传》记载:“(周)王夺郑伯政,郑伯不朝。秋,王以诸侯伐郑,郑伯击之王卒大败,祝聃(郑伯手下)射王中肩。”该材料从本质上反映了( )
A. 周王室权威强化 B. 诸侯间纷争不断
C. 分封制走向崩溃 D. 宗法制逐渐瓦解
3. 统一后的秦王朝只存在了十几年时间,秦的速亡与其暴政有着不可分割的关系。下列词句的描述与秦暴政无关的是( )
A. “蜀山兀,阿房出” B. “赭衣塞路,囹圄成市”
C. “废井田,开阡陌” D. “坑灰未冷山东起”
4. 两汉人民创造了灿烂的文化,成就斐然,司马迁的《史记》是典例。其文字精炼,人物刻画与叙、事生动,是部兼具史学与文学特色的名著。下列记载不可能在《史记》中找到的是( )
A. 北京人用火 B. 禹建立夏朝 C. 秦始皇统一 D. 汉景帝削藩
5. 如图为中国古代某一历史时期的朝代更迭示意图。其中正确的是( )
A. ① B. ② C. ③ D. ④
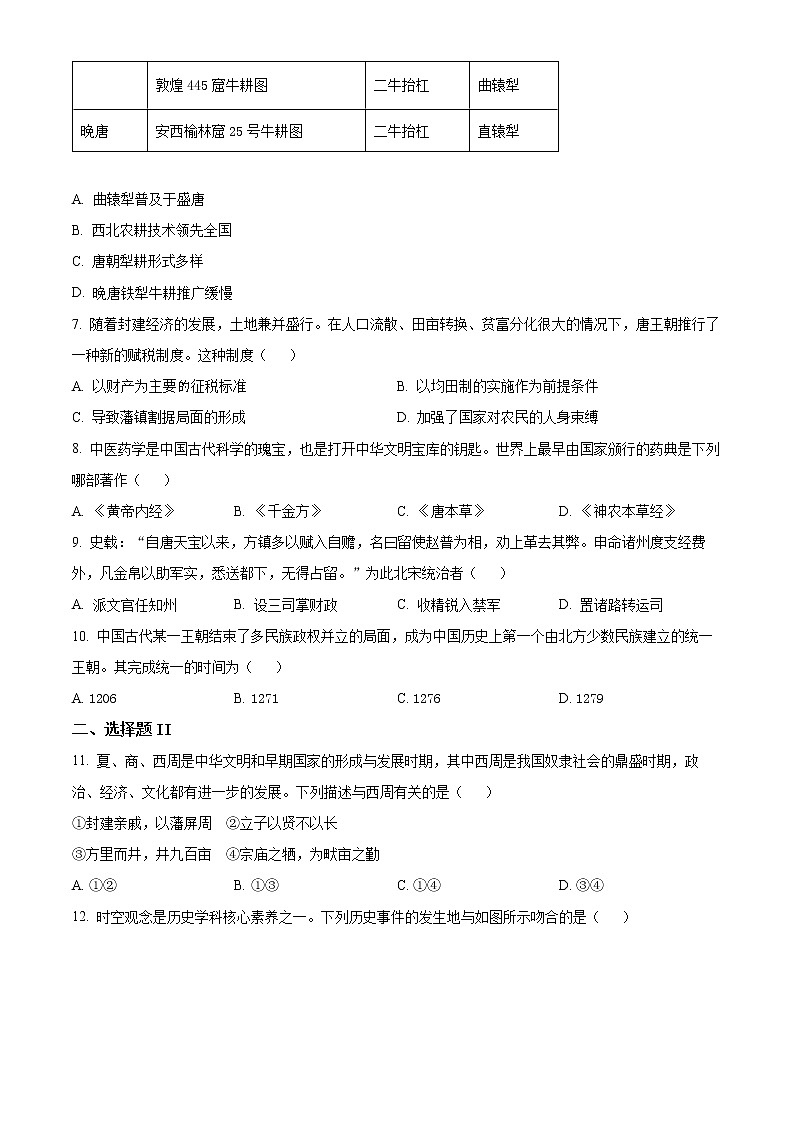
6. 下表信息在一定程度上反映了唐朝的农业现实。据表中信息推断合理的是
时期 | 图像名称 | 牛耕法 | 耕犁 |
初唐 | 陕西三原季寿墓壁画牛耕图 | 二牛抬杠 | 直辕犁 |
盛唐 | 敦煌23窟牛耕图 | 一牛牵引 | 直辕犁 |
敦煌445窟牛耕图 | 二牛抬杠 | 曲辕犁 | |
晚唐 | 安西榆林窟25号牛耕图 | 二牛抬杠 | 直辕犁 |
A. 曲辕犁普及于盛唐
B. 西北农耕技术领先全国
C. 唐朝犁耕形式多样
D. 晚唐铁犁牛耕推广缓慢
7. 随着封建经济的发展,土地兼并盛行。在人口流散、田亩转换、贫富分化很大的情况下,唐王朝推行了一种新的赋税制度。这种制度( )
A. 以财产为主要征税标准 B. 以均田制的实施作为前提条件
C. 导致藩镇割据局面的形成 D. 加强了国家对农民的人身束缚
8. 中医药学是中国古代科学的瑰宝,也是打开中华文明宝库的钥匙。世界上最早由国家颁行的药典是下列哪部著作( )
A. 《黄帝内经》 B. 《千金方》 C. 《唐本草》 D. 《神农本草经》
9. 史载:“自唐天宝以来,方镇多以赋入自赡,名曰留使赵普为相,劝上革去其弊。申命诸州度支经费外,凡金帛以助军实,悉送都下,无得占留。”为此北宋统治者( )
A. 派文官任知州 B. 设三司掌财政 C. 收精锐入禁军 D. 置诸路转运司
10. 中国古代某一王朝结束了多民族政权并立的局面,成为中国历史上第一个由北方少数民族建立的统一王朝。其完成统一的时间为( )
A. 1206 B. 1271 C. 1276 D. 1279
二、选择题II
11. 夏、商、西周是中华文明和早期国家的形成与发展时期,其中西周是我国奴隶社会的鼎盛时期,政治、经济、文化都有进一步的发展。下列描述与西周有关的是( )
①封建亲戚,以藩屏周 ②立子以贤不以长
③方里而井,井九百亩 ④宗庙之牺,为畎亩之勤
A. ①② B. ①③ C. ①④ D. ③④
12. 时空观念是历史学科核心素养之一。下列历史事件的发生地与如图所示吻合的是( )
A. 三家分晋发生于① B. 商鞅曾在②处变法
C. 蚁鼻钱曾流行于③ D. 孔子诞生之处是④
13. 殷周时代可能已经有“中国”意识,但只有到秦汉建立统一帝国……一个初步同一的“中国”才真正形成。以下属于其形成原因的有
①民心所向,人民渴望统一 ②经济发展要求打破割据
③采取正确的方针,远攻近交 ④历代秦王的雄才大略
A. ①②③ B. ①③④ C. ①②③④ D. ①②④
14. 吕思勉在《中国通史》一书中论述秦朝治天下的政策时写到:“一是对内建立一个久安长治的规模;二是对外把力所能及的地方都收入中国版图之内,其未能的,则确立起一条防线来”。下列史实能佐证上述观点的是( )
①确立皇权至上,三公九卿辅佐 ②修筑西起敦煌、东至辽东的长城
③地方废除分封,开创郡县制度 ④征服南方越族,加强控制西南夷
A. ① B. ①② C. ①③ D. ①④
15. 顾炎武曾评价汉代某一做法:“夫秩卑而命之尊,官小而权之重,此小大相制,内外相维之意也。”这种做法的意图是( )
A. 推行酷吏政治 B. 加强地方监察 C. 选拔精干官员 D. 便于削弱相权
16. 汉代某时期规定在盛产铁的地区设铁官,负责铁矿开采、冶炼及铁器产销;不产铁的地区设小铁官,负责收集民间废弃铁器,改铸供民间使用。各铁官所获利益归大司农(九卿之一,管财政)。该法实施后,民间有评论:“县官鼓铸铁器,大抵多为大器,务应员程(规定人数、期限的工作指标)民用钝弊,割草不痛。”对此做法评价不正确的是( )
A. 利于充实国家财政 B. 促进大件铁器制作
C. 推动冶铁产业发展 D. 便利民间农业耕作
17. 田余庆学者认为:“从宏观看东晋南朝和十六国北朝全部运动的总体,其主流毕竟在北而不在南。最终是北方得以统一南朝,是北朝而非南朝构成了隋唐盛世的来源,这不是偶然的。”支撑该学者观点的史实不包括( )
A. 北方整体经济发展水平高于南方 B. 北方推动民族交融强化内部凝聚
C. 北方政权结合实际进行制度革新 D. 北方政权修建郑国渠等水利工程
18. 英国科技史专家李约瑟认为:中国在3—13世纪之间保持着西方望尘莫及的科技水平。而隋唐时期的科技成就更是走在世界前列。下列成就属于该时期的是( )
A. 精确计算圆周率 B. 提出绘制地图的方法
C 蔡伦改进造纸术 D. 测算地球子午线长度
19. 唐朝对外交通发达,与域外的经济文化联系频繁,在不同文化的碰撞过程中,唐朝文化得到了极大的发展,最终形成了以唐为核心向四周辐射的文化圈,下列人物中推动唐朝文化向外辐射的有
①法显 ②玄奘 ③鉴真 ④空海
A. ①② B. ②③ C. ③④ D. ①④
20. 如表为宋神宗即位时(公元1067年)北宋的财政收支表。据此直接可知( )
年财政收入 | 年财政支出 | |
6300—6800万缗 | 军费 | 约4800万缗 |
官俸 | 约1200万缗 | |
皇室 | 约720万缗 | |
祭祀 | 约325万缗 | |
岁币 | 75万两绢 | |
A. 军费支出过于庞大,直接导致北宋灭亡
B. 政府机构设置重叠,养官负担日益沉重
C. 国家财政入不敷出,出现明显经济困难
D. 王安石变法成效弱,未能挽救政权衰亡
21. 史载:“和议成,立盟书,约以淮水中流画疆,岁奉银二十五万两、绢二十五万匹。”关于此盟书表述正确的是( )
A. 盟约双方分别北宋和辽 B. 岁奉银两又名“岁赐”
C. 历史称之为“绍兴和议” D. 疆界东起淮水西至开封
22. 《大夏国葬舍利碣铭》为西夏碑铭,记载了元昊为安放佛舍利而建造连云宝塔之事。碑文由元昊重臣汉人张陟署名“右仆射兼中书侍郎平章事臣张陟奉制撰”。由此可以得出的结论是( )
A. 元昊所用臣僚均为汉族儒士 B. 西夏的相权威胁皇权
C. 西夏以宗教维系上下级关系 D. 西夏仿宋建立官制
23. 元代河南行省管辖着今河南全省及江苏、安徽北部、湖北北部、山东西南部。从东到西跨度将近2000里,人为地造成犬牙交错和以北制南的局面。这一设计旨在( )
A. 强化中央集权制度 B. 促进边疆经济发展
C 改变南北经济格局 D. 抑制民族融合趋向
24. 年号是中国古代常用的纪年方式,中国历史上很多重大事件都是以此来命名。下列事件以此方式命名的有( )
①文景之治 ②安史之乱 ③贞观之治 ④靖康之耻
A. ①② B. ③④ C. ①③ D. ②④
25. 西域虽地处边陲,但历代王朝对其却相当重视,通过多种举措加以管控与治理。下列时代与举措对应正确的是( )
A. 秦始皇击退匈奴后,修五尺道以便交流
B. 汉武帝控制西域后,设置了西域都护府
C. 唐高宗灭西突厥后,设置了澎湖巡检司
D. 元朝完成大一统后,设置北庭都元帅府
三、非选择题
26. 魏晋至隋唐是中国统一多民族封建国家发展的重要阶段,阅读材料,回答问题。
材料一
关于孝文帝及其改革,历来为史学家所关注。《魏书》载“帝雅好读书,手不释卷。“五经”之义,览之便讲,学不师受,探其精奥”。学者蔡美彪研究得出“自北魏建国至孝文帝执政前近100年间,北魏境内各族人民起义多达80余次”。历史学家朱大渭认为“孝文帝改革是西晋末年以来将近200年间北方民族关系大变动的一个历史总结。它以政权的力量,采取行政措施和法律形式,促使内迁的数以万计的鲜卑人和其他少数民族同汉族更快地融合起来。”
——摘编自《魏书·高祖纪》、蔡美彪《中华史纲》、《朱大渭说魏晋南北朝》
材料二 隋唐与魏晋南北朝时民族交融相比,有其自身的特点。……不同于“自古贱夷狄、贵中华”的理念,在统一政权下内地汉族统治阶级通过各种政令、措施,逐渐同化、融合周边各族,或周边各族与邻近汉族和其他民族的自然融合。
——摘编自周伟洲《试论隋唐时期西北民族融合的趋势和特点》
(1)根据材料一,归纳这一时期民族交融特征和孝文帝促使胡汉“更快”融合的原因。结合所学,简述该时期北方民族关系大变动给中国南方带来的影响。
(2)根据材料二,指出唐朝统治者奉行的民族理念。结合所学,分别列举其对周边各部族采取的措施及其产生的整体效果。
27. 人才兴则国家兴,在历朝历代,人才始终发挥着重要作用。阅读材料,回答问题。
材料一 今者王公大人为政于国家者……不得富而得贫,不得众而得寡,不得治而得乱,是其故何也?曰:是在王公大人为政于国家者,不能以尚贤事能为政也。故古者圣王甚尊尚贤而任使能,不党父兄,不偏贵富,不嬖颜色。
——《墨子》
所举者必有贤,所用者必有能。……今夫上贤,任智、无常,逆道也,而天下常以为治……是废常上贤则乱,舍法任智则危,故日:上法不上贤……故明主使法择人,不自举也;使法量功,不自度也。
——《韩非子》
材料二 考生“皆怀牒(证件)自列于州县”的自由报考原则,不论贵族和平民皆可参加考试。……举凡政治、经济、军事、文化、天文、地理、民族等各种与国计民生相关的大事,皆可为考试内容。……一切以程文(文章)定去留,为草野寒酸之士开辟了登仕之途。
——杨齐福《科举制度与近代文化》
(1)根据材料一,概括两位学者在用人之道上认识的异同及各自代表的利益方。结合所学,指出当时各学派争鸣实质及由此产生的影响。
(2)根据材料二,总结科举制的特点。结合所学,简述科举制出台的背景及该制度对中国历史发展所起的作用。
2023浙江省A9协作体高一上学期期中联考试题历史含答案: 这是一份2023浙江省A9协作体高一上学期期中联考试题历史含答案,共6页。试卷主要包含了考试结束后,只需上交答题卷,史载,田余庆学者认为等内容,欢迎下载使用。
2023浙江省A9协作体高二上学期期中联考历史含答案: 这是一份2023浙江省A9协作体高二上学期期中联考历史含答案
2023浙江省A9协作体高一上学期期中联考历史试题含解析: 这是一份2023浙江省A9协作体高一上学期期中联考历史试题含解析,文件包含精品解析浙江省A9协作体2022-2023学年高一上学期期中联考历史试题解析版docx、精品解析浙江省A9协作体2022-2023学年高一上学期期中联考历史试题原卷版docx等2份试卷配套教学资源,其中试卷共21页, 欢迎下载使用。

