2023湖南省五市十校教研教改联合体高二上学期期中地理试卷含解析
展开2023湖南省湖湘名校教育联合体、五市十校教研教改共同体高三上学期第二次大联考地理试卷含解析: 这是一份2023湖南省湖湘名校教育联合体、五市十校教研教改共同体高三上学期第二次大联考地理试卷含解析
湖南省五市十校教研教改联合体2022-2023学年高二地理上学期期中试卷(Word版附解析): 这是一份湖南省五市十校教研教改联合体2022-2023学年高二地理上学期期中试卷(Word版附解析),共13页。试卷主要包含了选择题,非选择题等内容,欢迎下载使用。
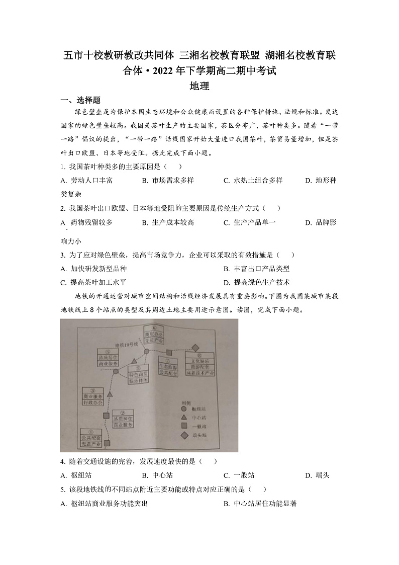
2023湖南省五市十校教研教改共同体、三湘名校教育联盟、湖湘名校教育联合体高二上学期期中考试地理试题含答案: 这是一份2023湖南省五市十校教研教改共同体、三湘名校教育联盟、湖湘名校教育联合体高二上学期期中考试地理试题含答案,共9页。试卷主要包含了选择题,非选择题等内容,欢迎下载使用。

