【三年高考真题】最新三年物理高考真题分项汇编——专题06《功和能》(2023新高考地区专用)
展开专题06 功和能
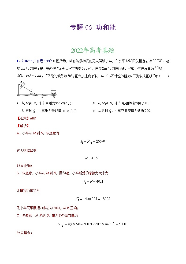
1、(2022·广东卷·T9)如图所示,载有防疫物资的无人驾驶小车,在水平段以恒定功率、速度匀速行驶,在斜坡段以恒定功率、速度匀速行驶。已知小车总质量为,,段的倾角为,重力加速度g取,不计空气阻力。下列说法正确的有( )
A. 从M到N,小车牵引力大小为 B. 从M到N,小车克服摩擦力做功
C. 从P到Q,小车重力势能增加 D. 从P到Q,小车克服摩擦力做功
【答案】ABD
【解析】
A.小车从M到N,依题意有
代入数据解得
故A正确;
B.依题意,小车从M到N,因匀速,小车所受的摩擦力大小为
则摩擦力做功为
则小车克服摩擦力做功为800J,故B正确;
C.依题意,从P到Q,重力势能增加量为
故C错误;
D.依题意,小车从P到Q,摩擦力为f2,有
摩擦力做功为
联立解得
则小车克服摩擦力做功为700J,故D正确。
故选ABD。
2、(2022·浙江6月卷·T13)小明用额定功率为、最大拉力为的提升装置,把静置于地面的质量为的重物竖直提升到高为的平台,先加速再匀速,最后做加速度大小不超过的匀减速运动,到达平台速度刚好为零,取,则提升重物的最短时间为( )
A. 13.2s B. 14.2s C. 15.5s D. 17.0s
【答案】C
【解析】
为了以最短时间提升重物,一开始先以最大拉力拉重物做匀加速上升,当功率达到额定功率时,保持功率不变直到重物达到最大速度,接着做匀速运动,最后以最大加速度做匀减速上升至平台速度刚好为零,重物在第一阶段做匀加速上升过程,根据牛顿第二定律可得
当功率达到额定功率时,设重物速度为,则有
此过程所用时间和上升高度分别为
重物以最大速度匀速时,有
重物最后以最大加速度做匀减速运动的时间和上升高度分别为
设重物从结束匀加速运动到开始做匀减速运动所用时间为,该过程根据动能定理可得
又
联立解得
故提升重物的最短时间为
C正确,ABD错误;
故选C。
3、(2022·浙江1月卷·T1)单位为J/m的物理量是( )
A. 力 B. 功 C. 动能 D. 电场强度
【答案】A
【解析】
根据功的定义式可知
则有
因N是力的单位,故单位为J/m的物理量是力。
故选A。
4.(2022·河北·T9)如图,轻质定滑轮固定在天花板上,物体和用不可伸长的轻绳相连,悬挂定滑轮上,质量,时刻将两物体由静止释放,物体的加速度大小为。时刻轻绳突然断开,物体能够达到的最高点恰与物体释放位置处于同一高度,取时刻物体所在水平面为零势能面,此时物体的机能为。重力加速度大小为,不计摩擦和空气阻力,两物体均可视为质点。下列说法正确的是( )
A. 物体和的质量之比为 B. 时刻物体的机械能为
C. 时刻物体重力的功率为 D. 时刻物体的速度大小
【答案】BCD
【解析】
A.开始释放时物体Q的加速度为,则
解得
选项A错误;
B.在T时刻,两物体的速度
P上升的距离
细线断后P能上升的高度
可知开始时PQ距离为
若设开始时P所处的位置为零势能面,则开始时Q的机械能为
从开始到绳子断裂,绳子的拉力对Q做负功,大小为
则此时物体Q的机械能
此后物块Q的机械能守恒,则在2T时刻物块Q的机械能仍为,选项B正确;
CD.在2T时刻,重物P的速度
方向向下;此时物体P重力的瞬时功率
选项CD正确。
故选BCD。
5、(2022·湖北·T7)一质点做曲线运动,在前一段时间内速度大小由v增大到2v,在随后的一段时间内速度大小由2v增大到5v。前后两段时间内,合外力对质点做功分别为W1和W2,合外力的冲量大小分别为I1和I2。下列关系式一定成立的是( )
A. , B. ,
C. , D. ,
【答案】C
【解析】
根据动能定理可知
可得
由于速度是矢量,具有方向,当初、末速度方向相同时,动量变化量最小,方向相反时,动量变化量最大,因此冲量的大小范围是
可知
故选C。
6、(2022·浙江1月卷·T20)如图所示,处于竖直平面内的一探究装置,由倾角=37°的光滑直轨道AB、圆心为O1的半圆形光滑轨道BCD、圆心为O2的半圆形光滑细圆管轨道DEF、倾角也为37°的粗糙直轨道FG组成,B、D和F为轨道间的相切点,弹性板垂直轨道固定在G点(与B点等高),B、O1、D、O2和F点处于同一直线上。已知可视为质点的滑块质量m=0.1kg,轨道BCD和DEF的半径R=0.15m,轨道AB长度,滑块与轨道FG间的动摩擦因数,滑块与弹性板作用后,以等大速度弹回,sin37°=0.6,cos37°=0.8。滑块开始时均从轨道AB上某点静止释放,
(1)若释放点距B点的长度l=0.7m,求滑块到最低点C时轨道对其支持力FN的大小;
(2)设释放点距B点的长度为,滑块第一次经F点时的速度v与之间的关系式;
(3)若滑块最终静止在轨道FG的中点,求释放点距B点长度的值。
【答案】(1)7N;(2);(3)见解析
【解析】
(1)到C点过程
C点时
(2)能过最高点时,则能到F点,则恰到最高点时
解得
要能过F点
(3)设摩擦力做功为第一次到达中点时的n倍
解得
当时
当时
当时
7、(2022·山东卷·T16)某粮库使用额定电压,内阻的电动机运粮。如图所示,配重和电动机连接小车的缆绳均平行于斜坡,装满粮食的小车以速度沿斜坡匀速上行,此时电流。关闭电动机后,小车又沿斜坡上行路程L到达卸粮点时,速度恰好为零。卸粮后,给小车一个向下的初速度,小车沿斜坡刚好匀速下行。已知小车质量,车上粮食质量,配重质量,取重力加速度,小车运动时受到的摩擦阻力与车及车上粮食总重力成正比,比例系数为k,配重始终未接触地面,不计电动机自身机械摩擦损耗及缆绳质量。求:
(1)比例系数k值;
(2)上行路程L值。
【答案】(1);(2)
【解析】
(1)设电动机的牵引绳张力为,电动机连接小车的缆绳匀速上行,由能量守恒定律有
解得
小车和配重一起匀速,设绳的张力为,对配重有
设斜面倾角为,对小车匀速有
而卸粮后给小车一个向下的初速度,小车沿斜坡刚好匀速下行,有
联立各式解得
,
(2)关闭发动机后小车和配重一起做匀减速直线运动,设加速度为,对系统由牛顿第二定律有
可得
由运动学公式可知
解得
8、(2022·湖北·T16)打桩机是基建常用工具。某种简易打桩机模型如图所示,重物A、B和C通过不可伸长的轻质长绳跨过两个光滑的等高小定滑轮连接,C与滑轮等高(图中实线位置)时,C到两定滑轮的距离均为L。重物A和B的质量均为m,系统可以在如图虚线位置保持静止,此时连接C的绳与水平方向的夹角为60°。某次打桩时,用外力将C拉到图中实线位置,然后由静止释放。设C的下落速度为时,与正下方质量为2m的静止桩D正碰,碰撞时间极短,碰撞后C的速度为零,D竖直向下运动距离后静止(不考虑C、D再次相碰)。A、B、C、D均可视为质点。
(1)求C的质量;
(2)若D在运动过程中受到的阻力F可视为恒力,求F的大小;
(3)撤掉桩D,将C再次拉到图中实线位置,然后由静止释放,求A、B、C的总动能最大时C的动能。
【答案】(1);(2)6.5mg;(3)
【解析】
(1)系统在如图虚线位置保持静止,以C为研究对象,根据平衡条件可知
解得
(2)CD碰后C的速度为零,设碰撞后D的速度v,根据动量守恒定律可知
解得
CD碰撞后D向下运动 距离后停止,根据动能定理可知
解得
F=6.5mg
(3)设某时刻C向下运动的速度为v′,AB向上运动的速度为v,图中虚线与竖直方向的夹角为α,根据机械能守恒定律可知
令
对上式求导数可得
当时解得
即
此时
于是有
解得
此时C的最大动能为
1.(2021·山东卷)如图所示,粗糙程度处处相同的水平桌面上有一长为L的轻质细杆,一端可绕竖直光滑轴O转动,另一端与质量为m的小木块相连。木块以水平初速度出发,恰好能完成一个完整的圆周运动。在运动过程中,木块所受摩擦力的大小为( )
A. B. C. D.
【答案】B
【解析】
在运动过程中,只有摩擦力做功,而摩擦力做功与路径有关,根据动能定理
可得摩擦力的大小
故选B。
2.(2021·浙江卷)中国制造的某一型号泵车如图所示,表中列出了其部分技术参数。已知混凝土密度为,假设泵车的泵送系统以的输送量给高处输送混凝土,则每小时泵送系统对混凝土做的功至少为( )
发动机最大输出功率()
332
最大输送高度(m)
63
整车满载质量()
最大输送量()
180
A. B. C. D.
【答案】C
【解析】
泵车的泵送系统以的输送量给高处输送混凝土,每小时泵送系统对混凝土做的功
故选C。
3.(2021·湖南卷)“复兴号”动车组用多节车厢提供动力,从而达到提速的目的。总质量为的动车组在平直的轨道上行驶。该动车组有四节动力车厢,每节车厢发动机的额定功率均为,若动车组所受的阻力与其速率成正比(,为常量),动车组能达到的最大速度为。下列说法正确的是( )
A.动车组在匀加速启动过程中,牵引力恒定不变
B.若四节动力车厢输出功率均为额定值,则动车组从静止开始做匀加速运动
C.若四节动力车厢输出的总功率为,则动车组匀速行驶的速度为
D.若四节动力车厢输出功率均为额定值,动车组从静止启动,经过时间达到最大速度,则这一过程中该动车组克服阻力做的功为
【答案】C
【解析】
A.对动车由牛顿第二定律有
若动车组在匀加速启动,即加速度恒定,但随速度增大而增大,则牵引力也随阻力增大而变大,故A错误;
B.若四节动力车厢输出功率均为额定值,则总功率为4P,由牛顿第二定律有
故可知加速启动的过程,牵引力减小,阻力增大,则加速度逐渐减小,故B错误;
C.若四节动力车厢输出的总功率为,则动车组匀速行驶时加速度为零,有
而以额定功率匀速时,有
联立解得
故C正确;
D.若四节动力车厢输出功率均为额定值,动车组从静止启动,经过时间达到最大速度,由动能定理可知
可得动车组克服阻力做的功为
故D错误;
故选C。
4.(2021·河北卷)一半径为R的圆柱体水平固定,横截面如图所示,长度为、不可伸长的轻细绳,一端固定在圆柱体最高点P处,另一端系一个小球,小球位于P点右侧同一水平高度的Q点时,绳刚好拉直,将小球从Q点由静止释放,当与圆柱体未接触部分的细绳竖直时,小球的速度大小为(重力加速度为g,不计空气阻力)( )
A. B. C. D.
【答案】A
【解析】
小球下落的高度为
h = πR - R + R = R
小球下落过程中,根据动能定理有
mgh = mv2
综上有
v =
故选A。
5.(2021·浙江卷)一辆汽车在水平高速公路上以80km/h的速度匀速行驶,其1s内能量分配情况如图所示则汽车( )
A.发动机的输出功率为70kW
B.每1s消耗的燃料最终转化成的内能是5.7×104J
C.每1s消耗的燃料最终转化成的内能是6.9×104J
D.每1s消耗的燃料最终转化成的内能是7.0×104J
【答案】C
【解析】
A.由图可知,发动机1s内克服转动阻力做功为0.45×104J,则输出功率为
选项A错误;
BCD.每1s消耗的燃料有6.9×104J进入发动机,则最终转化成的内能的量为6.9×104J,选项C正确,BD错误。
故选C。
6.(2021·浙江卷)如图所示,同学们坐在相同的轮胎上,从倾角相同的平直雪道先后由同高度静止滑下,各轮胎与雪道间的动摩擦因数均相同,不计空气阻力。雪道上的同学们( )
A.沿雪道做匀速直线运动 B.下滑过程中机械能均守恒
C.前后间的距离随时间不断增大 D.所受重力沿雪道向下的分力相同
【答案】C
【解析】
A.同学坐在轮胎上从静止开始沿雪道下滑,做加速运动,受力分析如图
根据牛顿第二定律可知加速度
又因为相同,所以同学们做匀加速直线运动,A错误;
B.下滑过程中摩擦力做负功,雪道上的同学们机械能减小,B错误;
C.根据匀加速直线运动位移与时间的关系,可知同学们前后距离随着时间不断增大,也可以从速度的角度分析,同学们做匀加速直线运动,随着时间的增加,速度越来越大,相等时时间内通过的位移越来越大,所以同学们前后距离随着时间不断增大,C正确;
D.各同学质量可能不同,所以重力沿雪道向下的分力也可能不相同,D错误。
故选C。
7.(2021·浙江卷)如图所示是我国自主研发的全自动无人值守望远镜,它安装在位于南极大陆的昆仑站,电力供应仅为1×103W。若用国际单位制基本单位的符号来表示W,正确的是( )
A.N・s B.N・m/s C.kg・m/s D.kg・m2/s3
【答案】D
【解析】
A.不是国际单位制基本单位,根据冲量的定义可知,是冲量的的单位,A错误;
B.根据功率的计算公式可知功率的单位可以表示为,但不是国际单位制基本单位,B错误;
C.根据动量的定义可知,是动量的单位,C错误;
D.根据可知功率的单位可以表示为,结合可知,则功率得单位,D正确。
故选D。
8.(2021·广东卷)长征途中,为了突破敌方关隘,战士爬上陡销的山头,居高临下向敌方工事内投掷手榴弹,战士在同一位置先后投出甲、乙两颗质量均为m的手榴弹,手榴弹从投出的位置到落地点的高度差为h,在空中的运动可视为平抛运动,轨迹如图所示,重力加速度为g,下列说法正确的有( )
A.甲在空中的运动时间比乙的长
B.两手榴弹在落地前瞬间,重力的功率相等
C.从投出到落地,每颗手榴弹的重力势能减少
D.从投出到落地,每颗手榴弹的机械能变化量为
【答案】BC
【解析】
A.由平抛运动规律可知,做平抛运动的时间
因为两手榴弹运动的高度差相同,所以在空中运动时间相等,故A错误;
B.做平抛运动的物体落地前瞬间重力的功率
因为两手榴弹运动的高度差相同,质量相同,所以落地前瞬间,两手榴弹重力功率相同,故B正确;
C.从投出到落地,手榴弹下降的高度为h,所以手榴弹重力势能减小量
故C正确;
D.从投出到落地,手榴弹做平抛运动,只有重力做功,机械能守恒,故D错误。
故选BC。
9.(2021·湖南卷)如图,两端开口、下端连通的导热汽缸,用两个轻质绝热活塞(截面积分别为和)封闭一定质量的理想气体,活塞与汽缸壁间无摩擦。在左端活塞上缓慢加细沙,活塞从下降高度到位置时,活塞上细沙的总质量为。在此过程中,用外力作用在右端活塞上,使活塞位置始终不变。整个过程环境温度和大气压强保持不变,系统始终处于平衡状态,重力加速度为。下列说法正确的是( )
A.整个过程,外力做功大于0,小于
B.整个过程,理想气体的分子平均动能保持不变
C.整个过程,理想气体的内能增大
D.整个过程,理想气体向外界释放的热量小于
E.左端活塞到达位置时,外力等于
【答案】BDE
【解析】
A. 根据做功的两个必要因素有力和在力的方向上有位移,由于活塞没有移动,可知整个过程,外力F做功等于0,A错误;
BC. 根据气缸导热且环境温度没有变,可知气缸内的温度也保持不变,则整个过程,理想气体的分子平均动能保持不变,内能不变,B正确,C错误;
D. 由内能不变可知理想气体向外界释放的热量等于外界对理想气体做的功:
D正确;
E. 左端活塞到达 B 位置时,根据压强平衡可得:
即:
E正确。
故选BDE。
10.(2021·山东卷)某乒乓球爱好者,利用手机研究乒乓球与球台碰撞过程中能量损失的情况。实验步骤如下:
①固定好手机,打开录音功能;
②从一定高度由静止释放乒乓球;
③手机记录下乒乓球与台面碰撞的声音,其随时间(单位:s)的变化图像如图所示。
根据声音图像记录的碰撞次序及相应碰撞时刻,如下表所示。
碰撞次序
1
2
3
4
5
6
7
碰撞时刻(s)
1.12
1.58
2.00
2.40
2.78
3.14
3.47
根据实验数据,回答下列问题:
(1)利用碰撞时间间隔,计算出第3次碰撞后乒乓球的弹起高度为___________m(保留2位有效数字,当地重力加速度)。
(2)设碰撞后弹起瞬间与该次碰撞前瞬间速度大小的比值为k,则每次碰撞损失的动能为碰撞前动能的___________倍(用k表示),第3次碰撞过程中___________(保留2位有效数字)。
(3)由于存在空气阻力,第(1)问中计算的弹起高度___________(填“高于”或“低于”)实际弹起高度。
【答案】0.20 0.95 高于
【解析】
(1)[1]第3次碰撞到第4次碰撞用时,根据竖直上抛和自由落体运动的对称性可知第3次碰撞后乒乓球弹起的高度为
(2)[2]碰撞后弹起瞬间速度为,碰撞前瞬间速度为,根据题意可知
则每次碰撞损失的动能与碰撞前动能的比值为
[3]第2次碰后从最高点落地瞬间的速度
第3次碰撞后瞬间速度为
则第3次碰撞过程中
(3)[4]由于存在空气阻力,乒乓球在上升过程中受到向下的阻力和重力,加速度变大,上升的高度变小,所以第(1)问中计算的弹起高度高于实际弹起的高度。
11.(2021·河北卷)某同学利用图1中的实验装置探究机械能变化量与力做功的关系,所用器材有:一端带滑轮的长木板、轻细绳、的钩码若干、光电门2个、数字计时器、带遮光条的滑块(质量为,其上可放钩码)、刻度尺,当地重力加速度为,实验操作步骤如下:
①安装器材,调整两个光电门距离为,轻细绳下端悬挂4个钩码,如图1所示;
②接通电源,释放滑块,分别记录遮光条通过两个光电门的时间,并计算出滑块通过两个光电门的速度;
③保持最下端悬挂4个钩码不变,在滑块上依次增加一个钩码,记录滑块上所载钩码的质量,重复上述步骤;
④完成5次测量后,计算出每次实验中滑块及所载钩码的总质量M、系统(包含滑块、滑块所载钩码和轻细绳悬挂钩码)总动能的增加量及系统总机械能的减少量,结果如下表所示:
0.200
0.250
0.300
0.350
0.400
0.582
0.490
0.392
0.294
0.195
0.393
0.490
0.686
0.785
回答下列问题:
(1)实验中轻细绳所悬挂钩码重力势能的减少量为______J(保留三位有效数字);
(2)步骤④中的数据所缺数据为______;
(3)若M为横轴,为纵轴,选择合适的标度,在图2中绘出图像______;
若系统总机械能的减少量等于克服摩擦力做功,则物块与木板之间的摩擦因数为______(保留两位有效数字)
【答案】0.980 0.588 0.40(0.38~0.42)
【解析】
(1)[1]四个钩码重力势能的减少量为
(2)[2]对滑块和钩码构成的系统,由能量守恒定律可知
其中系统减少的重力势能为
系统增加的动能为
系统减少的机械能为,则代入数据可得表格中减少的机械能为
(3)[3]根据表格数据描点得的图像为
[4]根据做功关系可知
则图像的斜率为
解得动摩擦因数为
(0.38~0.42)
12.(2021·山东卷)如图所示,三个质量均为m的小物块A、B、C,放置在水平地面上,A紧靠竖直墙壁,一劲度系数为k的轻弹簧将A、B连接,C紧靠B,开始时弹簧处于原长,A、B、C均静止。现给C施加一水平向左、大小为F的恒力,使B、C一起向左运动,当速度为零时,立即撤去恒力,一段时间后A离开墙壁,最终三物块都停止运动。已知A、B、C与地面间的滑动摩擦力大小均为f,最大静摩擦力等于滑动摩擦力,弹簧始终在弹性限度内。(弹簧的弹性势能可表示为:,k为弹簧的劲度系数,x为弹簧的形变量)
(1)求B、C向左移动的最大距离和B、C分离时B的动能;
(2)为保证A能离开墙壁,求恒力的最小值;
(3)若三物块都停止时B、C间的距离为,从B、C分离到B停止运动的整个过程,B克服弹簧弹力做的功为W,通过推导比较W与的大小;
(4)若,请在所给坐标系中,画出C向右运动过程中加速度a随位移x变化的图像,并在坐标轴上标出开始运动和停止运动时的a、x值(用f、k、m表示),不要求推导过程。以撤去F时C的位置为坐标原点,水平向右为正方向。
【答案】(1)、;(2);(3);(4)
【解析】
(1)从开始到B、C向左移动到最大距离的过程中,以B、C和弹簧为研究对象,由功能关系得
弹簧恢复原长时B、C分离,从弹簧最短到B、C分离,以B、C和弹簧为研究对象,由能量守恒得
联立方程解得
(2)当A刚要离开墙时,设弹簧得伸长量为,以A为研究对象,由平衡条件得
若A刚要离开墙壁时B得速度恰好等于零,这种情况下恒力为最小值,从弹簧恢复原长到A刚要离开墙得过程中,以B和弹簧为研究对象,由能量守恒得
结合第(1)问结果可知
根据题意舍去,所以恒力得最小值为
(3)从B、C分离到B停止运动,设B的路程为,C的位移为,以B为研究对象,由动能定理得
以C为研究对象,由动能定理得
由B、C得运动关系得
联立可知
(4)小物块B、C向左运动过程中,由动能定理得
解得撤去恒力瞬间弹簧弹力为
则坐标原点的加速度为
之后C开始向右运动过程(B、C系统未脱离弹簧)加速度为
可知加速度随位移为线性关系,随着弹簧逐渐恢复原长,减小,减小,弹簧恢复原长时,B和C分离,之后C只受地面的滑动摩擦力,加速度为
负号表示C的加速度方向水平向左;从撤去恒力之后到弹簧恢复原长,以B、C为研究对象,由动能定理得
脱离弹簧瞬间后C速度为,之后C受到滑动摩擦力减速至0,由能量守恒得
解得脱离弹簧后,C运动的距离为
则C最后停止的位移为
所以C向右运动的图象为
13.(2021·湖南卷)如图,竖直平面内一足够长的光滑倾斜轨道与一长为的水平轨道通过一小段光滑圆弧平滑连接,水平轨道右下方有一段弧形轨道。质量为的小物块A与水平轨道间的动摩擦因数为。以水平轨道末端点为坐标原点建立平面直角坐标系,轴的正方向水平向右,轴的正方向竖直向下,弧形轨道端坐标为,端在轴上。重力加速度为。
(1)若A从倾斜轨道上距轴高度为的位置由静止开始下滑,求经过点时的速度大小;
(2)若A从倾斜轨道上不同位置由静止开始下滑,经过点落在弧形轨道上的动能均相同,求的曲线方程;
(3)将质量为(为常数且)的小物块置于点,A沿倾斜轨道由静止开始下滑,与B发生弹性碰撞(碰撞时间极短),要使A和B均能落在弧形轨道上,且A落在B落点的右侧,求A下滑的初始位置距轴高度的取值范围。
【答案】(1);(2)(其中,);(3)
【解析】
(1)物块从光滑轨道滑至点,根据动能定理
解得
(2)物块从点飞出后做平抛运动,设飞出的初速度为,落在弧形轨道上的坐标为,将平抛运动分别分解到水平方向的匀速直线运动和竖直方向的自由落体运动,有
,
解得水平初速度为
物块从点到落点,根据动能定理可知
解得落点处动能为
因为物块从点到弧形轨道上动能均相同,将落点的坐标代入,可得
化简可得
即
(其中,)
(3)物块在倾斜轨道上从距轴高处静止滑下,到达点与物块碰前,其速度为,根据动能定理可知
解得
------- ①
物块与发生弹性碰撞,使A和B均能落在弧形轨道上,且A落在B落点的右侧,则A与B碰撞后需要反弹后再经过水平轨道-倾斜轨道-水平轨道再次到达O点。规定水平向右为正方向,碰后AB的速度大小分别为和,在物块与碰撞过程中,动量守恒,能量守恒。则
解得
-------②
-------③
设碰后物块反弹,再次到达点时速度为,根据动能定理可知
解得
-------④
据题意, A落在B落点的右侧,则
-------⑤
据题意,A和B均能落在弧形轨道上,则A必须落在P点的左侧,即:
-------⑥
联立以上,可得的取值范围为
14.(2021·浙江卷)如图所示,竖直平面内由倾角α=60°的斜面轨道AB、半径均为R的半圆形细圆管轨道BCDE和圆周细圆管轨道EFG构成一游戏装置固定于地面,B、E两处轨道平滑连接,轨道所在平面与竖直墙面垂直。轨道出口处G和圆心O2的连线,以及O2、E、O1和B等四点连成的直线与水平线间的夹角均为θ=30°,G点与竖直墙面的距离。现将质量为m的小球从斜面的某高度h处静止释放。小球只有与竖直墙面间的碰撞可视为弹性碰撞,不计小球大小和所受阻力。
(1)若释放处高度h=h0,当小球第一次运动到圆管最低点C时,求速度大小vc及在此过程中所受合力的冲量的大小和方向;
(2)求小球在圆管内与圆心O1点等高的D点所受弹力FN与h的关系式;
(3)若小球释放后能从原路返回到出发点,高度h应该满足什么条件?
【答案】(1),,水平向左;(2)(h≥R);(3)或
【解析】
(1)机械能守恒
解得
动量定理
方向水平向左
(2)机械能守恒
牛顿第二定律
解得
满足的条件
(3)第1种情况:不滑离轨道原路返回,条件是
第2种情况:与墙面垂直碰撞后原路返回,在进入G之前是平抛运动
其中,,则
得
机械能守恒
h满足的条件
15.(2021·浙江卷)如图所示,质量m=2kg的滑块以v0=16m/s的初速度沿倾角θ=37°的斜面上滑,经t=2s滑行到最高点。然后,滑块返回到出发点。已知sin37°=0.6,cos37°=0.8,求滑块
(1)最大位移值x;
(2)与斜面间的动摩擦因数;
(3)从最高点返回到出发点的过程中重力的平均功率P。
【答案】(1)16m;(2)0.25;(3)67.9W
【解析】
(1)小车向上做匀减速直线运动,有
得
(2)加速度
上滑过程
得
(3)下滑过程
由运动学公式
重力的平均功率
1.(2020·北京卷)在无风的环境,某人在高处释放静止的篮球,篮球竖直下落;如果先让篮球以一定的角速度绕过球心的水平轴转动(如图)再释放,则篮球在向下掉落的过程中偏离竖直方向做曲线运动。其原因是,转动的篮球在运动过程中除受重力外,还受到空气施加的阻力和偏转力。这两个力与篮球速度的关系大致为:,方向与篮球运动方向相反;,方向与篮球运动方向垂直。下列说法正确的是( )
A.、是与篮球转动角速度无关的常量
B.篮球可回到原高度且角速度与释放时的角速度相同
C.人站得足够高,落地前篮球有可能向上运动
D.释放条件合适,篮球有可能在空中持续一段水平直线运动
【答案】C
【解析】
A.篮球未转动时,篮球竖直下落,没有受到偏转力的作用,而篮球转动时,将受到偏转力的作用,所以偏转力中的与篮球转动角速度有关,故A错误;
B.空气阻力一直对篮球做负功,篮球的机械能将减小,篮球的角速度也将减小,所以篮球没有足够的能量回到原高度,故B错误;
C.篮球下落过程中,其受力情况如下图所示
篮球下落过程中,由受力分析可知,随着速度不断增大,篮球受到和的合力沿竖直方向的分力可能比重力大,可使篮球竖直方向的分速度减小为零或变成竖直向上,所以篮球可能向上运动,故C正确;
D.如果篮球的速度变成水平方向,则空气阻力的作用会使篮球速度减小,则篮球受到的偏转力将变小,不能保持与重力持续等大反向,所以不可能在空中持续一段水平直线运动,故D错误。
故选C。
2.(2020·江苏卷)质量为的汽车在水平路面上匀速行驶,速度为,受到的阻力大小为。此时,汽车发动机输出的实际功率是( )
A. B. C. D.
【答案】C
【解析】
汽车匀速行驶,则牵引力与阻力平衡
汽车发动机的功率
故选C。
3.(2020·江苏卷)如图所示,一小物块由静止开始沿斜面向下滑动,最后停在水平地面上。斜面和地面平滑连接,且物块与斜面、物块与地面间的动摩擦因数均为常数。该过程中,物块的动能与水平位移x关系的图象是( )
A. B.
C. D.
【答案】A
【解析】
由题意可知设斜面倾角为θ,动摩擦因数为μ,则物块在斜面上下滑距离在水平面投影距离为x,根据动能定理,有
整理可得
即在斜面上运动时动能与x成线性关系;
当小物块在水平面运动时,根据动能定理由
即
为物块刚下滑到平面上时的动能,则即在水平面运动时物块动能与x也成线性关系。
故选A。
4.(2020·山东卷)如图所示,质量为M的物块A放置在光滑水平桌面上,右侧连接一固定于墙面的水平轻绳,左侧通过一倾斜轻绳跨过光滑定滑轮与一竖直轻弹簧相连。现将质量为m的钩码B挂于弹簧下端,当弹簧处于原长时,将B由静止释放,当B下降到最低点时(未着地),A对水平桌面的压力刚好为零。轻绳不可伸长,弹簧始终在弹性限度内,物块A始终处于静止状态。以下判断正确的是( )
A.M<2m
B.2m
D.在B从释放位置运动到速度最大的过程中,B克服弹簧弹力做的功等于B机械能的减少量
【答案】ACD
【解析】
AB.由题意可知B物体可以在开始位置到最低点之间做简谐振动,故在最低点时有弹簧弹力T=2mg;对A分析,设绳子与桌面间夹角为θ,则依题意有
故有,故A正确,B错误;
C.由题意可知B从释放位置到最低点过程中,开始弹簧弹力小于重力,物体加速,合力做正功;后来弹簧弹力大于重力,物体减速,合力做负功,故C正确;
D.对于B,在从释放到速度最大过程中,B机械能的减少量等于弹簧弹力所做的负功,即等于B克服弹簧弹力所做的功,故D正确。
5.(2020·天津卷)复兴号动车在世界上首次实现速度350km/h自动驾驶功能,成为我国高铁自主创新的又一重大标志性成果。一列质量为m的动车,初速度为,以恒定功率P在平直轨道上运动,经时间t达到该功率下的最大速度,设动车行驶过程所受到的阻力F保持不变。动车在时间t内( )
A.做匀加速直线运动 B.加速度逐渐减小
C.牵引力的功率 D.牵引力做功
【答案】BC
【解析】
AB.动车的功率恒定,根据可知动车的牵引力减小,根据牛顿第二定律得
可知动车的加速度减小,所以动车做加速度减小的加速运动,A错误,B正确;
C.当加速度为0时,牵引力等于阻力,则额定功率为
C正确;
D.动车功率恒定,在时间内,牵引力做功为
根据动能定理得
D错误。
故选BC。
6.(2020·浙江卷)如图所示,系留无人机是利用地面直流电源通过电缆供电的无人机,旋翼由电动机带动。现有质量为、额定功率为的系留无人机从地面起飞沿竖直方向上升,经过到达高处后悬停并进行工作。已知直流电源供电电压为,若不计电缆的质量和电阻,忽略电缆对无人机的拉力,则( )
A.空气对无人机的作用力始终大于或等于
B.直流电源对无人机供电的额定电流为
C.无人机上升过程中消耗的平均功率为
D.无人机上升及悬停时均有部分功率用于对空气做功
【答案】BD
【解析】
A.无人机先向上加速后减速,最后悬停,则空气对无人机的作用力先大于200N后小于200N,最后等于200N,选项A错误;
B.直流电源对无人机供电的额定电流
选项B正确;
C.若空气对无人机的作用力为
F=mg=200N
则无人机上升过程中消耗的平均功率
但是由于空气对无人机向上的作用力不是一直为200N,则选项C错误;
D.无人机上升及悬停时,螺旋桨会使周围空气产生流动,则会有部分功率用于对空气做功,选项D正确。
故选BD。
7.(2020·江苏卷)如图所示,鼓形轮的半径为R,可绕固定的光滑水平轴O转动。在轮上沿相互垂直的直径方向固定四根直杆,杆上分别固定有质量为m的小球,球与O的距离均为。在轮上绕有长绳,绳上悬挂着质量为M的重物。重物由静止下落,带动鼓形轮转动。重物落地后鼓形轮匀速转动,转动的角速度为。绳与轮之间无相对滑动,忽略鼓形轮、直杆和长绳的质量,不计空气阻力,重力加速度为g。求:
(1)重物落地后,小球线速度的大小v;
(2)重物落地后一小球转到水平位置A,此时该球受到杆的作用力的大小F;
(3)重物下落的高度h。
【答案】(1);(2);(3)
【解析】
(1)由题意可知当重物落地后鼓形轮转动的角速度为ω,则根据线速度与角速度的关系可知小球的线速度为
(2)小球匀速转动,当在水平位置时设杆对球的作用力为F,合力提供向心力,则有
结合(1)可解得杆对球的作用力大小为
(3)设重物下落高度为H,重物下落过程中对重物、鼓形轮和小球组成的系统,根据系统机械能守恒可知
而重物的速度等于鼓形轮的线速度,有
联立各式解得
8.(2020·天津卷)长为l的轻绳上端固定,下端系着质量为的小球A,处于静止状态。A受到一个水平瞬时冲量后在竖直平面内做圆周运动,恰好能通过圆周轨迹的最高点。当A回到最低点时,质量为的小球B与之迎面正碰,碰后A、B粘在一起,仍做圆周运动,并能通过圆周轨迹的最高点。不计空气阻力,重力加速度为g,求
(1)A受到的水平瞬时冲量I的大小;
(2)碰撞前瞬间B的动能至少多大?
【答案】(1);(2)
【解析】
(1)A恰好能通过圆周轨迹的最高点,此时轻绳的拉力刚好为零,设A在最高点时的速度大小为v,由牛顿第二定律,有
①
A从最低点到最高点的过程中机械能守恒,取轨迹最低点处重力势能为零,设A在最低点的速度大小为,有
②
由动量定理,有
③
联立①②③式,得
④
(2)设两球粘在一起时速度大小为,A、B粘在一起后恰能通过圆周轨迹的最高点,需满足
⑤
要达到上述条件,碰后两球速度方向必须与碰前B的速度方向相同,以此方向为正方向,设B碰前瞬间的速度大小为,由动量守恒定律,有
⑥
又
⑦
联立①②⑤⑥⑦式,得碰撞前瞬间B的动能至少为
⑧
9.(2020·浙江卷)小明将如图所示的装置放在水平地面上,该装置由弧形轨道、竖直圆轨道、水平直轨道和倾角的斜轨道平滑连接而成。质量的小滑块从弧形轨道离地高处静止释放。已知,,滑块与轨道和间的动摩擦因数均为,弧形轨道和圆轨道均可视为光滑,忽略空气阻力。
(1)求滑块运动到与圆心O等高的D点时对轨道的压力;
(2)通过计算判断滑块能否冲出斜轨道的末端C点;
(3)若滑下的滑块与静止在水平直轨道上距A点x处的质量为的小滑块相碰,碰后一起运动,动摩擦因数仍为0.25,求它们在轨道上到达的高度h与x之间的关系。(碰撞时间不计,,)
【答案】(1)8N,方向水平向左;(2)不会冲出;(3) ();()
【解析】
(1)机械能守恒定律
牛顿第二定律
牛顿第三定律
方向水平向左
(2)能在斜轨道上到达的最高点为点,功能关系
得
故不会冲出
(3)滑块运动到距A点x处的速度为v,动能定理
碰撞后的速度为,动量守恒定律
设碰撞后滑块滑到斜轨道的高度为h,动能定理
得
10.(2020·浙江卷)如图所示,一弹射游戏装置由安装在水平台面上的固定弹射器、竖直圆轨道(在最低点E分别与水平轨道和相连)、高度h可调的斜轨道组成。游戏时滑块从O点弹出,经过圆轨道并滑上斜轨道。全程不脱离轨道且恰好停在B端则视为游戏成功。已知圆轨道半径,长,长,圆轨道和光滑,滑块与、之间的动摩擦因数。滑块质量m=2g且可视为质点,弹射时从静止释放且弹簧的弹性势能完全转化为滑块动能。忽略空气阻力,各部分平滑连接。求
(1)滑块恰好能过圆轨道最高点F时的速度大小;
(2)当且游戏成功时,滑块经过E点对圆轨道的压力大小及弹簧的弹性势能;
(3)要使游戏成功,弹簧的弹性势能与高度h之间满足的关系。
【答案】(1) (2) (3)
【解析】
(1)滑块恰过F点的条件:
解得:
(2)滑块从E到B,动能定理:
在E点根据牛顿第二定律:
解得:
从O到B点,根据能量守恒定律:
解得:
(3)滑块恰能过F点的弹性势能:
到B点减速到0:
解得:
能停在B点,则:
解得:,此时
从O到B点:
其中
高考物理真题分项汇编(3年(2021-2023)(北京专用)专题06 功和能: 这是一份高考物理真题分项汇编(3年(2021-2023)(北京专用)专题06 功和能,文件包含高考物理真题分项汇编三年2021-2023专题06功和能解析版docx、高考物理真题分项汇编三年2021-2023专题06功和能原卷版docx等2份试卷配套教学资源,其中试卷共46页, 欢迎下载使用。
【五年高考真题】最新五年物理高考真题分项汇编——专题06《功和能》(2023全国卷地区通用): 这是一份【五年高考真题】最新五年物理高考真题分项汇编——专题06《功和能》(2023全国卷地区通用),文件包含2018-2022高考真题高考物理五年真题汇编专题06《功和能》解析版全国卷地区通用docx、2018-2022高考真题高考物理五年真题汇编专题06《功和能》原卷版全国卷地区通用docx等2份试卷配套教学资源,其中试卷共41页, 欢迎下载使用。
【三年高考真题】最新三年物理高考真题分项汇编——专题07《动量》(2023新高考地区专用): 这是一份【三年高考真题】最新三年物理高考真题分项汇编——专题07《动量》(2023新高考地区专用),文件包含2020-2022高考真题最新三年高考物理真题汇编专题07《动量》新高考地区专用解析版docx、2020-2022高考真题最新三年高考物理真题汇编专题07《动量》新高考地区专用原卷版docx等2份试卷配套教学资源,其中试卷共58页, 欢迎下载使用。

