2022年全国职业院校技能大赛中职组 现代物流综合作业赛项模拟赛题(word版)
展开作业调度与实施
一、背景材料
(一)比赛场景
华盛集团股份有限公司(以下简称“华盛集团”)是一家国有大型物流企业,主营业务为仓储、运输、配送和物流信息处理等服务项目,经营范围覆盖全国大部分地区。目前,华盛集团在 A 市设立了一个物流中心,该物流中心位于 A 市崇明区普照大道 88 号(联系人: 王璐;联系号码:13879719092),业务经营范围主要开展除易燃易爆危险品、有毒物品、生鲜货品之外的普通商品的存储、保管、装卸搬运、市内配送、长途干线运输以及物流信息处理等业务。
第二阶段现场作业以华盛集团 A 市物流中心仓库(以下简称“A 市物流中心”)的日常业务为背景,结合客户具体要求和企业管理制度,模拟 2022年 3月 16 日当天的物流作业场景。A 市物流中心仓库每日的工作时间为 8:00-18:00。
(二)基础信息
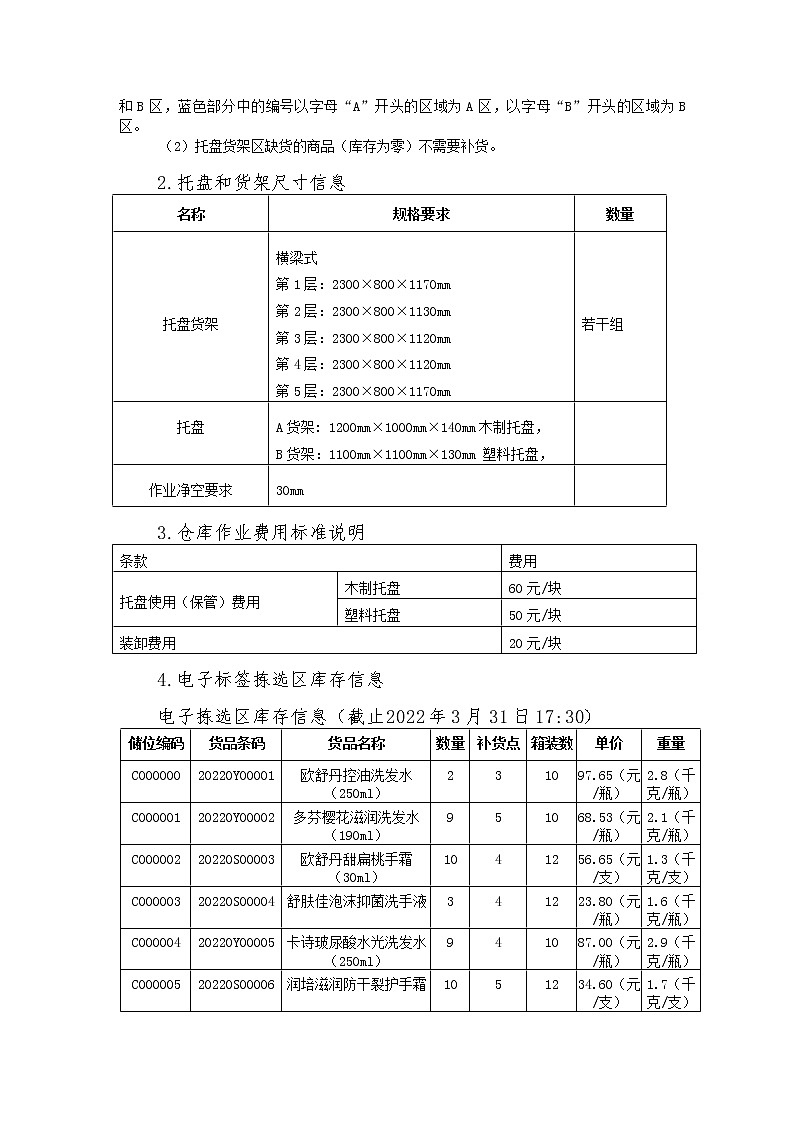
1.初始库存
(1)电子标签拣选区
(2)托盘货架区(方括号内数字表示批号)
(3)收货区
(4)干线到达
(5)市内到达
ABC分类
2.运输线路和月台信息
(1)长途运输班线信息
A 市物流中心发往外地的干线班车的发运路线信息如下表。
(2)月台信息
A 市物流中心发货月台信息如下表。
(2)配送车辆信息
A 市物流中心有自用货车 2 辆,用于执行市内配送的取派作业。
二、作业任务和要求
1.移库作业
移库作业时应满足以下要求:
(1)货品的存放符合分区要求,日用品类货品存放于 A 区,饮料类货品存放于 B 区。
(2)根据 ABC 分类表中的分类结果,按照 A 类货品放置在货架第一层,B 类货品放置在货架第二层,C 类货品放置在货架第三层。
(3)移库货位按照从左至右的空货位依次存放,相同名称货品按照批号日期从小到大顺序存放。
2.使用手持RF完成对电子标签区的盘单工作,处理异常商品,打印盘点报表。
3.干线到达作业
4.市内到货作业
市内到货结合物流要求和单据信息完成相关作业。
5.入库作业
按照华盛集团的采购入库要求,规范完成入库作业,整托入库的货品无需验收,分托入库按照先满托后散托的原则。
根据兴隆便利店和百佳来超市退货要求,处理到货月台货品退回。华盛集团要求及时处理退货并按规范完成入库,同时根据实际情况进行下一步处理。
6.出库作业
(1)出库作业规则
1)托盘货架区出库时,相同名称的货品应根据出库要求决定出库顺序,电子拣选区出库货品无需按此规则出库。
2)电子拣选区出库时,应根据要求确定是否进行补货作业, 当同一种货品有多个储位有货品时,按照批次日期从小到大的顺序进
行下架补货。(注:当库存小于或等于补货点时都需要进行补货)
3)所有货品在完成出库后,其库存量需要满足大于补货点。
(2)出库作业任务
根据华盛集团按照相应客户提出的出货要求,将送货货品搬运发货月台,准备装车。
按照客户的订货要求,规范完成出库订单 3 、出库订单 4,等待进一步处理。
7.长途运输作业
根据所提供的《运输通知单》(1-4),分析是否受理运输作业任务,对于受理的运输作业任务,分工协作完成下列操作:
(1)完成 3 月 16 日所有的月台入站、仓储入库作业。
(2)完成 3 月 16日所有货品的验收、单据交接任务;
(3)将3 月 16 日所有需要干线运输的货品按照要求放置于干线发运区。
序号
储位编码
货品条码
货品名称
数量
品类
补货点
单位
箱装数
1
A00100
6901586105032
威猛先生 84 消毒液
10
日用品
2
瓶
10
2
A00101
6901586103861
威猛先生洁厕液
9
日用品
1
瓶
10
3
A00102
6910019001841
雕牌全效洗洁精
10
日用品
2
瓶
10
4
A00103
6910019405007
雕牌高效洗洁精
10
日用品
2
瓶
10
5
A00104
6910019008536
超能棕榈透明皂
12
日用品
2
个
10
6
A00105
6910019011154
雕牌净爽透明皂
12
日用品
1
个
10
7
A00000
6910019013509
雕牌除菌洗衣皂
12
日用品
2
个
10
8
A00001
6970399920033
果の每日茶石榴绿茶
9
饮料
1
瓶
10
9
A00002
6970399920019
果の每日茶柠檬绿茶
9
饮料
2
瓶
10
10
A00003
6970399920156
果の每日茶百香果绿茶
9
饮料
2
瓶
10
11
A00004
6920459958674
康师傅炼乳奶茶
10
饮料
3
瓶
10
12
A00005
6920459958698
康师傅经典奶茶
10
饮料
3
瓶
10
日用品区(A区)
A00200
A00201
A00202
A00203
A00204
A00205
雕牌高效洗洁精(15 箱) [20190321]
350mm*350mm* 245mm
雕牌高效洗洁精(17 箱) [20190420]
190mm*370mm* 270mm
果の每日茶柠 檬绿茶(18 箱)[20190218]
190mm*370mm*270mm
果の每日茶柠檬绿茶(17 箱 ) [20190222]
190mm*370mm*270mm
A00100
A00101
A00102
A00103
A00104
A00105
雕牌净爽透明皂(16 箱) [20190403]
190mm*370mm*270mm
A00000
A00001
A00002
A00003
A00004
A00005
饮料区(B区)
果の每日茶石榴绿茶(9 箱) [20190312]
190mm*370mm*270mm
果の每日茶石榴绿茶(9 箱) [20190418]
190mm*370mm*270mm
康师傅炼乳奶茶(10 箱) [20190416]
190mm*370mm*270mm
康师傅炼乳奶茶(10 箱) [20180419]
190mm*370
mm*270mm
威猛先生 84 消毒液(15 箱)
[20190206]
190mm*370mm*270mm
威猛先生 84
消毒液(14 箱)
[20190202]
190mm*370m m*270mm
B00200
B00201
B00202
B00203
B00204
B00205
雕牌除菌洗衣皂(11 箱) [20190311]
190mm*370mm*270mm
雕牌除菌洗衣皂(11 箱) [20190320]
190mm*370mm*270mm
B00100
B00101
B00102
B00103
B00104
B00105
果の每日茶百 香果绿茶(16 箱)
[20190131]
190mm*370mm* 270mm
果の每日茶百香果绿茶(16箱)[20190228]
190mm*370mm*270mm
B00000
B00001
B00002
B00003
B00004
B00005
货品条码
货品名称
批号
数量
摆放方式
包装规格(mm)
6910019405007
雕牌高效洗洁精
20190421
30 箱
托盘
285×380×270
6910019001841
雕牌全效洗洁精
20190421
32 箱
地面
350×350×245
6970399920156
果の每日茶百香果绿茶
20190317
20 箱
地面
350×350×245
6970399920019
果の每日茶柠檬绿茶
20190119
30 箱
托盘
350×350×245
6970399920033
果の每日茶石榴绿茶
20190117
30 箱
托盘
285×380×270
6920459958698
康师傅经典奶茶
20190309
18 箱
托盘
350×350×245
6901586105032
威猛先生 84 消毒液
20190124
18 箱
托盘
350×350×245
货品条码
货品名称
包装规格(mm)
总体积
(m³)
总重量
(KG)
数量
月台
6920459958674
康师傅炼乳奶茶
285×380×270
0.114
30
10 箱
收货月台1
6920459958698
康师傅经典奶茶
285×380×270
0.114
30
10 箱
收货月台1
6787332678606
迪士尼简约笔袋
285×380×270
0.114
30
10 箱
收货月台1
6955067435628
锐度男士洗面奶
350×350×245
0.174
30
10箱
收货月台1
客户名称:欧乐便利店
货品条码
货品名称
包装规格(mm)
总体积(M3)
总重量(KG)
数量
月台
6945892313491
雀巢中老年奶粉
350×350×245
0.114
30
7 箱
收货月台2
客户名称:兴隆便利店
货品条码
货品名称
包装规格(mm)
总体积(M3)
总重量(KG)
数量
月台
6956823890656
苏泊尔电热水壶
285×380×270
0.114
30
7 箱
收货月台2
6903456980457
天堂折叠晴雨伞
285×380×270
0.203
42
8 箱
收货月台2
客户名称:百佳来超市
货品条码
货品名称
包装规格(mm)
体积(M3/箱)
重量(KG/箱)
数量
月台
6945718525368
迪士尼儿童文具盒
285×380×270
0.174
24
9 箱
收货月台2
6945727517289
得力迷你吸尘器
285×380×270
0.174
30
8箱
收货月台2
威猛先生 84 消毒液
A
威猛先生洁厕液
雕牌全效洗洁精
雕牌高效洗洁精
超能棕榈透明皂
B
雕牌净爽透明皂
雕牌除菌洗衣皂
康师傅炼乳奶茶
康师傅经典奶茶
果の每日茶石榴绿茶
C
果の每日茶柠檬绿茶
果の每日茶百香果绿茶
班线
经停站
进站时间
发车时间
预计运输时间
A 市—B 市
无
08:00
11:00
2 天整
A 市—D 市
A 市—C 市—D 市
09:30
11:00
A 市—C 市:1 天整
C 市—D 市:2 天整
A 市—F 市
A 市—E 市—F 市
10:30
13:00
A 市—E 市:2 天整
E 市—F 市:1.5 天整
A 市—I 市
A 市—G 市—H 市—I 市
08:00
13:00
A 市—G 市:1 天整
G 市—H 市:1.5 天整
H 市—I 市:1 天整
A 市—L 市
A 市—J 市—K 市—L 市
09:30
17:30
A 市—J 市:2 天整
J 市—K 市:1 天整
K 市—L 市:1 天整
A 市—T 市
A 市—M 市—N 市—T 市
10:30
17:30
A 市—M 市:1 天整
M 市—N 市:1.5 天整
N 市—T 市:2 天整
月台名称
区域功能
班线安排
备注
发货月台1
干线运输发货
A 市—B 市
A 市—D 市
A 市—F 市
发货月台2
干线运输发货
A 市—I 市
A 市—L 市
A 市—T 市
发货月台3
市内运输发货
市内
好邻居专用
发货月台4
市内运输发货
市内
收货月台1
干线到达收货
市外班线
收货月台2
市内到达收货
市内
车辆编号
司机
最大载重量(KG)
PSCL001
关平
250
PSCL002
李盐
220
到货通知单号:DHD202103
收货信息
收货人
欧乐便利店
兴隆便利店
百佳来超市
是否送货
是
是
是
收货地址
A 市文昌区霞飞路 66号
A 市洪武区金源路 91号
A 市红湖区明灯路 32 号
联系人
郑鑫骅
陈瑜丽
刘晓薇
联系电话
13664796531
13852497661
13647234934
收货时间
2021 年 3月16日
08:00——17:30
2021 年3 月 16 日
08:00——17:30
2021 年 3 月16日
08:00——17:30
托运信息
托运人
Z 市润恒商贸有限公司
Z 市飞龙工贸有限公司
Z 市元华工贸集团有限公司
联系地址
Z 市开发区明发路288
Z 市镜湖区光明路661 号
Z 市姑苏区前进路 99 号
联系人
周薇
姚雨欣
王俊
联系方式
13557805532
13657832057
15846320953
货品条码
6920459958698
6955067435628
6937547413782
货品名称
康师傅经典奶茶
锐度男士洗面奶
奥利奥夹心饼干
包装规格(mm)
285×380×270
350×350×245
350×350×245
批号
20190302
20190316
20190326
总体积(M3)
0.114
0.174
0.174
总重量(KG)
30
30
30
数量(箱)
6
6
6
备注
/
/
/
入库订单 1
客户指令号
RKD20210310001
客户名称
华盛集团
紧急程度
一般
库房
A 市物流中心
入库类型
正常入库
是否取货
否
预计入库时间
2021年 03月 16日
货品编码
货品名称
包装规格(mm)
总重量
数量
批号
备注
6970399920156
果の每日茶百香果
绿茶
350×350×245
250kg
18 箱
20190317
限高三层
6910019405007
雕牌高效洗洁精
285×380×270
250kg
30 箱
20190421
限高两层
退货订单 1
客户指令号
RKD202101002
客户名称
华盛集团
紧急程度
一般
库房
A 市物流中心
入库类型
退货入库
是否取货
否
客户地址
兴隆便利店
预计入库时间
2021 年 03 月 16 日
货品编码
货品名称
包装规格(mm)
总重量
数量
批号
备注
6956823890656
苏泊尔电热水壶
285×380×270
30kg
6 箱
20200421
/
退货订单 2
客户指令号
RKD202101002
客户名称
华盛集团
紧急程度
一般
库房
A 市物流中心
入库类型
退货入库
是否取货
否
客户地址
百佳来超市
预计入库时间
2021 年 03 月 16 日
货品编码
货品名称
包装规格(mm)
总重量
数量
批号
备注
6945718525368
迪士尼儿童文具盒
285×380×270
24kg
6 箱
20200921
/
出库订单 1
客户指令号
CKD20210310001
客户名称
华盛集团
紧急程度
一般
库房
A 市物流中心
出库类型
正常出库
是否送货
是
收货人
兴隆便利店(陈瑜丽)
预计出库时间
2021 年 03 月 16 日
货品编码
货品名称
包装规格(mm
) 总重量
数量
批号
备注
6970399920019
果の每日茶柠檬绿茶
/
30kg
6 箱
/
/
6910019001841
雕牌全效洗洁精
/
/
6 瓶
/
/
6920459958698
康师傅经典奶茶
/
/
4 瓶
/
/
出库订单 2
客户指令号
CKD20210310002
客户名称
华盛集团
紧急程度
一般
库房
A 市物流中心
出库类型
正常出库
是否送货
是
收货人
好邻居生活馆(徐浩雷)
预计出库时间
2021 年 03 月 17 日
货品编码
货品名称
包装规格(mm
) 总重量
数量
批号
备注
6970399920019
果の每日茶柠檬绿茶
/
30kg
6 箱
20190222
/
6970399920033
果の每日茶石榴绿茶
/
/
4 瓶
/
/
6910019008536
超能棕榈透明皂
/
/
6 个
/
/
出库订单 3
客户指令号
CKD20210310004
客户名称
华盛集团
紧急程度
一般
库房
A 市物流中心
出库类型
正常出库
是否送货
否
收货人
欧乐便利店(郑鑫骅)
预计出库时间
2021年 03月 16 日
货品编码
货品名称
包装规格
单位
数量
批次
备注
6920459958674
康师傅炼乳奶茶
/
瓶
7
/
/
6970399920156
果の每日茶百香果绿
茶
/
瓶
4
/
/
6910019405007
雕牌高效洗洁精
350×350×2
45
箱
10
/
/
6970399920156
果の每日茶百香果绿
茶
/
箱
20
/
先进先出
出库订单 4
客户指令号
CKD20210310005
客户名称
华盛集团
紧急程度
一般
库房
A 市物流中心
出库类型
正常出库
是否送货
否
收货人
百佳来超市(刘晓薇)
预计出库时间
2021 年 03 月 17 日
货品编码
货品名称
包装规格
单位
数量
批次
备注
6901586103861
威猛先生洁厕液
/
瓶
4
/
/
6970399920019
果の每日茶柠檬绿茶
/
瓶
4
/
/
6910019405007
雕牌高效洗洁精
/
瓶
5
/
/
运输通知单 1
客户指令号
YSD20190410001
托运客户
兴隆便利店
始发站
A 市
目的站
F 市
托运人
陈瑜丽
客户地址
A 市洪武区金源路 91 号
联系方式
11385249766
取货时间
,08:
00——17:30
收货人
F 市大华工贸有限公司(胡明发)
收货地址
F 市开发区鑫隆路 33 号
联系方式
13556215353
收货时间
, 08:00—17:30
货品条码
货品名称
单位
包装规格
(mm)
总体积(M3)
总重量(KG)
数量
备注
6956823890656
苏泊尔电热水壶
箱
285×380×270
0.114
30
6
/
运输通知单 2
客户指令号
YSD20210310002
托运客户
欧乐便利店
始发站
A 市
目的站
D 市
托运人
郑鑫骅
取货地址
A 市文昌区霞飞路 66 号
联系方式
13664796531
取货时间
,08:
00—17:30
收货人
D 市飞翔贸易有限公司(高宇鹏)
收货地址
D 市马元区高桥路 36 号
联系方式
13896807821
收货时间
, 08:00—17:30
货品条码
货品名称
单位
包装规格(mm)
总体积(M3)
总重量(KG)
数量
备注
6945892313491
雀巢中老年奶粉
箱
350×350×245
0.114
30
6
/
运输通知单 3
客户指令号
YSD20210310003
托运客户
百佳来超市
始发站
A 市
目的站
I 市
托运人
刘晓薇
取货地址
A 市红湖区明灯路 32 号
联系方式
13647234934
取货时间
,
08:00——17:30
收货人
I 市美豪贸易有限公司(陈达华)
收货地址
I 市高新区澎湖路 523 号
联系方式
13845211569
收货时间
,
08:00——17:30
货品条码
货品名称
单位
包装规格(mm)
总体积(M3)
总重量(KG)
数量
备注
6945718525368
迪士尼儿童文具盒
箱
285×380×270
0.174
24
6
/
运输通知单 4
客户指令号
YSD20210310004
托运客户
兴隆便利店
始发站
A 市
目的站
B 市
托运人
陈瑜丽
取货地址
A 市洪武区金源路 91 号
联系方式
13852497661
取货时间
,08:
00—17:30
收货人
B 市文渊贸易有限公司(卞志华)
收货地址
B 市宏明区盘锦路 92 号
联系方式
13888912784
收货时间
, 08:00—17:30
货品条码
货品名称
单位
包装规格
(mm)
总体积(M3
)总重量
(KG)
数量
备注
6903456980457
天堂折叠晴雨伞
箱
285×380×270
0.203
42
7
/
2022年全国职业院校技能大赛高职组 智慧物流作业方案设计与实施赛项模拟赛题(Word版): 这是一份2022年全国职业院校技能大赛高职组 智慧物流作业方案设计与实施赛项模拟赛题(Word版),文件包含物流管理1+X职业能力测评模块1docx、物流管理1+X职业能力测评模块7docx、物流管理1+X职业能力测评模块4docx、物流管理1+X职业能力测评模块10docx、物流管理1+X职业能力测评模块9docx、物流管理1+X职业能力测评模块8docx、物流管理1+X职业能力测评模块3docx、物流管理1+X职业能力测评模块2docx、物流管理1+X职业能力测评模块5docx、物流管理1+X职业能力测评模块6docx、仓库布局设计与设备仿真搭建模块10docx、仓库布局设计与设备仿真搭建模块1docx、仓库布局设计与设备仿真搭建模块汇报PPT制作要求docx、仓库布局设计与设备仿真搭建模块3docx、仓库布局设计与设备仿真搭建模块汇报PPT制作要求docx、仓库布局设计与设备仿真搭建模块8docx、仓库布局设计与设备仿真搭建模块7docx、仓库布局设计与设备仿真搭建模块汇报PPT制作要求docx、仓库布局设计与设备仿真搭建模块6docx、仓库布局设计与设备仿真搭建模块汇报PPT制作要求docx、仓库布局设计与设备仿真搭建模块4docx、仓库布局设计与设备仿真搭建模块2docx、仓库布局设计与设备仿真搭建模块评分标准docx、仓库布局设计与设备仿真搭建模块汇报PPT制作要求docx、仓库布局设计与设备仿真搭建模块汇报PPT制作要求docx、仓库布局设计与设备仿真搭建模块汇报PPT制作要求docx、仓库布局设计与设备仿真搭建模块汇报PPT制作要求docx、仓库布局设计与设备仿真搭建模块汇报PPT制作要求docx、仓库布局设计与设备仿真搭建模块汇报PPT制作要求docx、操作规定doc、出库作业周报6doc、出库作业周报6doc、物流作业方案设计模块评分标准docx、物流作业方案实施模块评分标准docx、操作规定doc、操作规定doc、操作规定doc、操作规定doc、操作规定doc、操作规定doc、操作规定doc、操作规定doc、操作规定doc、出库作业周报6doc、出库作业周报6doc、出库作业周报6doc、出库作业周报6doc、出库作业周报6doc、出库作业周报6doc、货架存储信息doc、货架存储信息doc、运输调度资料doc、采购计划doc、采购计划doc、采购计划doc、采购计划doc、采购计划doc、采购计划doc、采购计划doc、采购计划doc、采购计划doc、运输调度资料doc、运输调度资料doc、运输调度资料doc、运输调度资料doc、货架存储信息doc、运输调度资料doc、运输调度资料doc、运输调度资料doc、运输调度资料doc、运输调度资料doc、货架存储信息doc、货架存储信息doc、出库作业周报6doc、货架存储信息doc、货架存储信息doc、货架存储信息doc、货架存储信息doc、货架存储信息doc、出库作业周报6doc、采购计划doc、出库作业周报5doc、出库作业周报2doc、出库作业周报4doc、出库作业周报2doc、出库作业周报2doc、出库作业周报2doc、出库作业周报2doc、出库作业周报2doc、出库作业周报2doc、出库作业周报1doc、出库作业周报4doc、出库作业周报1doc、出库作业周报1doc、出库作业周报1doc、出库作业周报1doc、出库作业周报1doc、出库作业周报1doc、出库作业周报1doc、出库作业周报4doc、出库作业周报4doc、出库作业周报1doc、出库作业周报3doc、出库作业周报2doc、出库作业周报2doc、出库作业周报3doc、出库作业周报3doc、出库作业周报3doc、出库作业周报3doc、出库作业周报3doc、出库作业周报3doc、出库作业周报4doc、出库作业周报3doc、出库作业周报3doc、出库作业周报5doc、出库作业周报3doc、出库作业周报4doc、出库作业周报4doc、出库作业周报4doc、出库作业周报4doc、出库作业周报1doc、出库作业周报4doc、仓库布局设计与设备仿真搭建答题纸docx、仓库布局设计与设备仿真搭建模块5docx、仓库布局设计与设备仿真搭建答题纸docx、仓库布局设计与设备仿真搭建答题纸docx、仓库布局设计与设备仿真搭建答题纸docx、仓库布局设计与设备仿真搭建答题纸docx、仓库布局设计与设备仿真搭建答题纸docx、仓库布局设计与设备仿真搭建答题纸docx、仓库布局设计与设备仿真搭建模块9docx、出库作业周报5doc、仓库布局设计与设备仿真搭建答题纸docx、出库作业周报5doc、出库作业周报5doc、出库作业周报5doc、出库作业周报5doc、出库作业周报5doc、出库作业周报5doc、出库作业周报5doc、仓库布局设计与设备仿真搭建答题纸docx、出库作业周报2doc、仓库布局设计与设备仿真搭建答题纸docx、配送时效分析docx、盘点作业docx、车辆配装要求doc、盘点作业docx、盘点作业docx、盘点作业docx、盘点作业docx、盘点作业docx、盘点作业docx、车辆配装要求doc、盘点作业docx、车辆配装要求doc、盘点作业docx、车辆配装要求doc、车辆配装要求doc、车辆配装要求doc、车辆配装要求doc、车辆配装要求doc、配送时效分析docx、配送时效分析docx、配送时效分析docx、配送时效分析docx、配送时效分析docx、盘点作业docx、车辆配装要求doc、配送时效分析docx、补货作业计划doc、配送时效分析docx、配送时效分析docx、配送路线设计参考资料docx、配送路线设计参考资料docx、配送路线设计参考资料docx、配送路线设计参考资料docx、配送路线设计参考资料docx、补货作业计划doc、补货作业计划doc、补货作业计划doc、补货作业计划doc、车辆配装要求doc、补货作业计划doc、配送时效分析docx、补货作业计划doc、补货作业计划doc、补货作业计划doc、配送路线设计参考资料docx、配送路线设计参考资料docx、配送路线设计参考资料docx、配送路线设计参考资料docx、配送路线设计参考资料docx、补货作业计划doc、月台托盘物流箱信息doc、物流管理1+X职业能力测评模块评分标准docx、客户档案德鄢公司doc、客户档案德鄢公司doc、客户档案德鄢公司doc、客户档案德鄢公司doc、客户档案德鄢公司doc、客户档案德鄢公司doc、客户档案德鄢公司doc、客户档案德鄢公司doc、客户档案德鄢公司doc、客户档案德福公司doc、客户档案德鄢公司doc、客户档案德麟公司doc、客户档案德麟公司doc、客户档案德麟公司doc、客户档案德麟公司doc、客户档案德麟公司doc、客户档案德麟公司doc、客户档案德福公司doc、客户档案德福公司doc、客户档案德麟公司doc、客户档案德来公司doc、客户档案德来公司doc、客户档案德来公司doc、客户档案德来公司doc、客户档案德来公司doc、客户档案德来公司doc、客户档案德来公司doc、客户档案德来公司doc、客户档案德来公司doc、客户档案德福公司doc、客户档案德来公司doc、客户档案德福公司doc、客户档案德福公司doc、客户档案德福公司doc、客户档案德福公司doc、客户档案德福公司doc、客户档案德福公司doc、客户档案德麟公司doc、客户档案德麟公司doc、月台托盘物流箱信息doc、搬运工具信息doc、搬运工具信息doc、搬运工具信息doc、搬运工具信息doc、搬运工具信息doc、搬运工具信息doc、搬运工具信息doc、搬运工具信息doc、月台托盘物流箱信息doc、搬运工具信息doc、月台托盘物流箱信息doc、月台托盘物流箱信息doc、月台托盘物流箱信息doc、月台托盘物流箱信息doc、月台托盘物流箱信息doc、月台托盘物流箱信息doc、月台托盘物流箱信息doc、搬运工具信息doc、托盘码放示意图绘制规定doc、客户档案德麟公司doc、工时信息doc、工时信息doc、工时信息doc、工时信息doc、工时信息doc、工时信息doc、工时信息doc、工时信息doc、工时信息doc、托盘码放示意图绘制规定doc、托盘码放示意图绘制规定doc、托盘码放示意图绘制规定doc、托盘码放示意图绘制规定doc、托盘码放示意图绘制规定doc、托盘码放示意图绘制规定doc、托盘码放示意图绘制规定doc、托盘码放示意图绘制规定doc、托盘码放示意图绘制规定doc、工时信息doc等274份试卷配套教学资源,其中试卷共581页, 欢迎下载使用。
2022年全国职业院校技能大赛中职组 网络布线赛项模拟赛题(word版): 这是一份2022年全国职业院校技能大赛中职组 网络布线赛项模拟赛题(word版),文件包含2022网络布线-赛题1docx、2022网络布线-赛题10docx、2022网络布线-赛题2docx、2022网络布线-赛题3docx、2022网络布线-赛题4docx、2022网络布线-赛题5docx、2022网络布线-赛题6docx、2022网络布线-赛题7docx、2022网络布线-赛题8docx、2022网络布线-赛题9docx、2022网络布线赛项评分标准pdf等11份试卷配套教学资源,其中试卷共353页, 欢迎下载使用。
2022年全国职业院校技能大赛中职组 农机维修赛项模拟赛题(word版): 这是一份2022年全国职业院校技能大赛中职组 农机维修赛项模拟赛题(word版),共24页。试卷主要包含了未佩戴安全防护用品扣1分;,检查漏一项扣1分;,清洁漏一项扣1分,测量部位不正确每处扣1分;,测量方法不正确扣1分;,调整结果有误每项扣1分;,工具及零件脱手落地每次扣1分;,量具脱手落地每次扣2分;等内容,欢迎下载使用。

