第1章 人体的内环境与稳态(测试卷)-2022-2023学年高二生物上学期期中期末考点大串讲
展开一、选择题(本题共25小题,每小题2分,共50分。在每小题给出的四个选项中,只有一项是符合题目要求的)
1.有氧运动(如慢跑、快走等)是维持身体健康和增强体质的有效措施。下列有关叙述正确的是( )
A.在运动过程中,由血浆进入组织液中的O2量会增加
B.体液中的葡萄糖进入线粒体氧化分解释放的能量供肌肉细胞收缩利用
C.人体剧烈运动会使血浆中O2浓度下降,刺激呼吸中枢,使呼吸频率加快
D.运动过程中人体体温会略微升高,说明内环境失去了稳态
【答案】A
【解答】解:A、在运动过程中,机体需要大量能量,与之相适应,由血浆进入组织液中的O2含量会增加,进而由组织液进入细胞的O2增加,以促进有氧呼吸,A正确;
B、葡萄糖只有分解成丙酮酸才能进入线粒体,B错误;
C、人体剧烈运动时产生二氧化碳会刺激呼吸中枢,使呼吸频率加快刺激呼吸中枢,使呼吸频率加快,C错误;
D、运动过程中人体体温会略微升高,但维持在正常范围内,内环境并没有失去稳态,D错误。
故答案为:A。
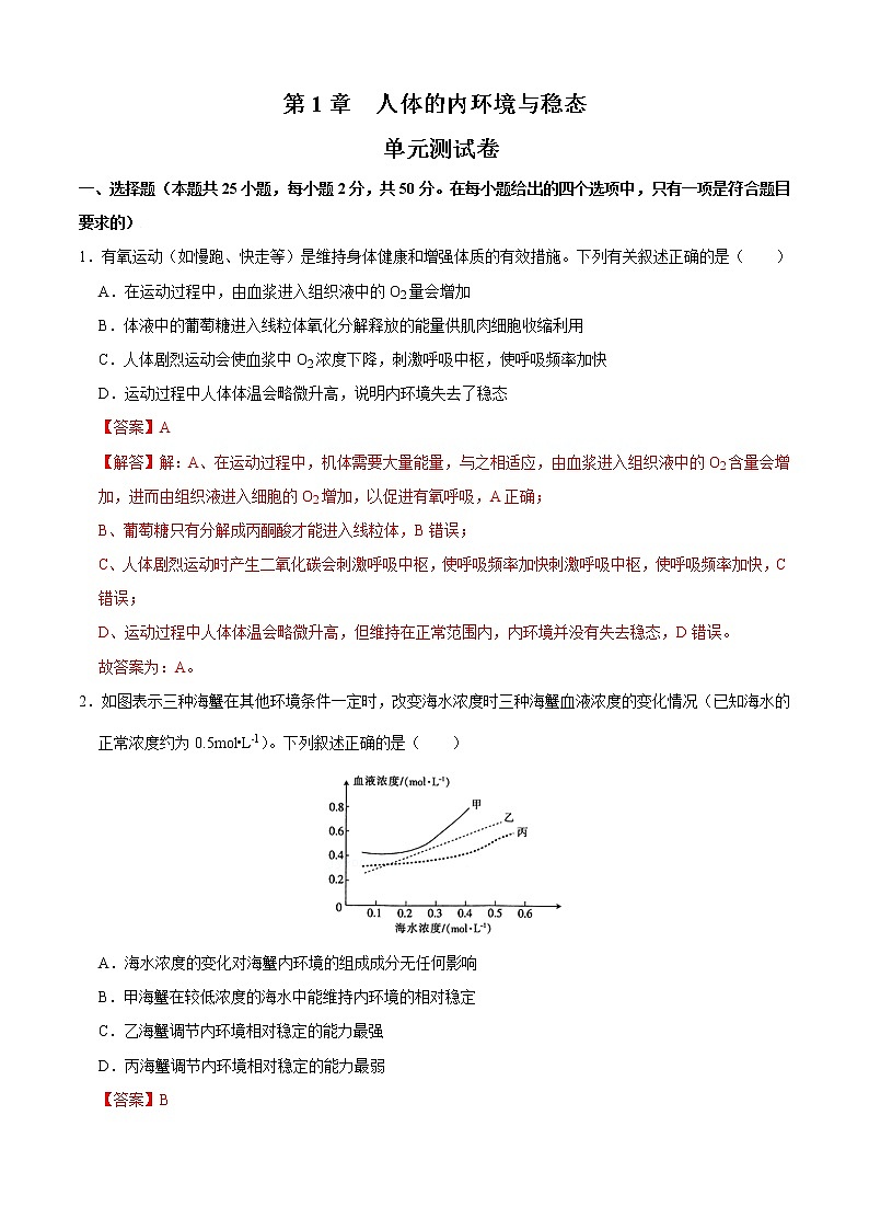
2.如图表示三种海蟹在其他环境条件一定时,改变海水浓度时三种海蟹血液浓度的变化情况(已知海水的正常浓度约为0.5ml•L﹣1)。下列叙述正确的是( )
A.海水浓度的变化对海蟹内环境的组成成分无任何影响
B.甲海蟹在较低浓度的海水中能维持内环境的相对稳定
C.乙海蟹调节内环境相对稳定的能力最强
D.丙海蟹调节内环境相对稳定的能力最弱
【答案】B
【解答】解:A、在正常情况下,内环境的各项理化性质随着自身代谢和外界环境变化而处于变动之中,因此海蟹内环境的组成成分会随着海水浓度的变化而变化,A错误;
B、据图分析,甲海蟹在浓度低于0.2ml•L﹣1的海水中,血液浓度保持稳定,海水浓度超过0.2ml•L﹣1后,其血液浓度显著升高,说明甲海蟹在较低浓度的海水中能维持内环境的相对稳定,B正确;
C、乙海蟹的血液浓度随着海水浓度的升高而升高,说明其调节能力最弱,C错误;
D、而丙海蟹在浓度高于0.45ml•L﹣1的海水中,血液浓度才显著升高,丙海蟹的内环境调节能力最强,D错误。
故答案为:B。
3.缺氧条件下,脑部毛细血管通透性增加,脑脊液增加形成脑水肿;同时细胞膜钠泵功能障碍,导致细胞内Na+堆积,继而水分聚集形成脑细胞肿胀。由以上信息叙述正确的是( )
A.形成脑水肿时,水的扩散路径为:脑细胞→脑脊液→血浆
B.脑细胞生活在脑脊液中,脑脊液和组织液的物质组成相近
C.脑脊液含有葡萄糖、氨基酸、激素和DNA聚合酶等物质
D.缺氧条件下,各部位氧气浓度由高到低是:神经细胞>脑脊液>血浆
【答案】B
【解答】解:A、形成脑水肿时,脑部毛细血管通透性增加,脑脊液增加,因此水的扩散路径为:血浆→脑脊液,A错误;
B、脑细胞生活在脑脊液中,脑脊液和组织液的物质组成相近,B正确;
C、DNA聚合酶属于细胞内的物质,脑脊液中不存在,C错误;
D、氧气的运输属于自由扩散,因此顺着氧气运输方向,氧气浓度逐渐降低,因此缺氧条件下,各部位氧气浓度由高到低是:血浆>脑脊液>神经细胞,D错误。
故答案为:B。
4.肝硬化患者早期时会出现肝腹水,随着病情加重,体内腹水将逐渐增多,继而出现下肢水肿,医生常通过静脉输入血浆蛋白促进体内多余水分的排出,减缓病症。下列有关叙述错误的是( )
A.肝细胞内蛋白质含量往往多于组织液
B.肝腹水是由于血浆渗透压过高造成的
C.肝腹水增多往往会导致肝细胞渗透压升高
D.静脉输入血浆蛋白可能导致患者尿液增多
【答案】B
【解答】解:A、蛋白质是在细胞内合成的,细胞选择其中的一小部分,即分泌蛋白通过胞吐作用运输到组织液等中,所以细胞内蛋白质浓度大于组织液,A正确;
B、肝腹水形成的原因是肝细胞功能异常,合成输送往血浆的血浆蛋白减少,血浆渗透压降低,回流到组织液的液体增多,B错误;
C、肝腹水是造成组织液增多,组织液可来源于细胞内液和血浆,肝细胞失水使得细胞渗透压升高,C正确;
D、静脉输入血浆蛋白使得血浆渗透压升高,从组织液吸收水分,血浆中多余的水分经泌尿系统排出体外,因此尿液可能增多,D正确。
故答案为:B。
5.过酸、过碱都会影响细胞正常的代谢,人体血浆pH的主要调节过程如图所示。下列有关叙述错误的是( )
A.CO2只能从组织细胞单向进入组织液
B.人体血浆pH维持相对稳定离不开神经调节
C.人体无氧呼吸产生的过多CO2会使血浆pH降低
D.若人体内多余的Na+没有排出,会影响渗透压大小
【答案】C
【解答】解:A、CO2是人体组织细胞有氧呼吸的产物,在线粒体基质中产生,经过自由扩散只能从组织细胞单向进入组织液,A正确;
B、人体血浆pH维持相对稳定离不开神经调节,B正确;
C、人体无氧呼吸产物是乳酸,不会产生CO2,C错误;
D、Na+维持了细胞外液的渗透压,若人体内多余的Na+没有排出,会影响渗透压大小,D正确。
故答案为:C。
6.运动后的血液乳酸浓度通常在一小时内回落到休息时的水平。血液中乳酸浓度的快速“回落”依赖于( )
A.细胞外的HCO3﹣/H2CO3调节
B.细胞内的HCO3﹣/H2CO3调节
C.细胞外的无氧分解
D.细胞内的无氧分解
【答案】A
【解答】解:已知运动后的血液乳酸浓度通常在1小时内回落到休息时的水平,乳酸是人体细胞内无氧呼吸形成的,释放到细胞外,在内环境中被缓冲物质中和。
故答案为:A。
7.稳态失衡是机体病理生理变化之一,下列恢复机体稳态的方法中错误的是( )
A.脑组织水肿患者可使用降低血浆渗透压的药物
B.对急性腹泻患者注射含特定无机盐的生理盐水
C.肾功能衰竭的患者采用血液透析来清除有害物质
D.对中暑患者采用物理方法降温,并应补充水分和电解质
【答案】A
【解答】解:A、脑组织水肿患者可使用升高血浆渗透压的药物,可一定程度吸收组织液中的水,来治疗组织水肿,A错误;
B、急性腹泻患者有一定的水分和盐分的丢失,注射含特定无机盐的生理盐水可起到治疗作用,B正确;
C、肾功能衰竭的患者不能排出有害代谢物,采用血液透析来清除有害物质是有效的治疗措施,C正确;
D、对中暑患者采用物理方法降温,并应补充水分和电解质,有助于使中暑患者体温降低到正常水平,并避免了体内水盐失衡,D正确。
故答案为:A。
8.2017年,科学家利用“人造子宫”抚育出了一只健康的小羊羔。从内环境稳态的角度分析,以下不属于“人造子宫”必备条件的是( )
A.一定的营养物质,如蛋白质、糖类等
B.适宜的温度、酸碱度,一定的液体环境
C.专门的营养物质输入和代谢废物输出的通道
D.以高浓度的NaCl溶液维持渗透压
【答案】D
【解答】解:A、“人造子宫”能为胚胎提供必备的营养条件,其中含有如蛋白质、糖类等营养,A错误;
B、“人造子宫”需要为胚胎提供适宜的温度、酸碱度,以及一定的液体环境,B错误;
C、由于“人造子宫”需要为胚胎提供适宜的生存环境和营养条件,因此需要设置专门的营养物质输入和代谢废物输出的通道,C错误;
D、“人造子宫”中的渗透压应该与血浆的渗透压相等,以维持内环境的稳态,高浓度的NaC1溶液不是培养胚胎所需要的,D正确。
故答案为:D。
9.下列有关内环境稳态调节的说法,不正确的是( )
A.内环境稳态的变化会引起机体自动地调节器官和系统的活动
B.内环境稳态的形成与内环境稳态的调节都需要许多器官、系统共同参与
C.免疫系统能发现并清除异物、外来病原微生物等引起内环境波动的因素
D.健康人通过内环境稳态的调节,可以适应任何环境变化
【答案】D
【解答】解:A、内环境的变化会引起机体自动地调节器官和系统的活动来维持内环境的相对稳定,A正确;
B、内环境稳态的形成与内环境稳态的调节都需要许多器官、系统共同参与,B正确;
C、免疫系统能发现并清除异物、外来病原微生物等引起内环境波动的因素,参与内环境稳态的维持,C正确;
D、稳态调节能力具有一定限度,健康人通过内环境稳态的调节,不可能适应任何环境变化,D错误。
故答案为:D。
10.下列有关内环境及稳态的说法,正确的是( )
A.内环境稳态的实质是渗透压、温度和pH保持恒定不变
B.内环境的成分中有葡萄糖、无机盐、激素、消化酶等
C.维持内环境中Na+、K+浓度的相对稳定有利于维持神经细胞的正常兴奋性
D.细胞不参与内环境的形成和维持
【答案】C
【解答】解:A、内环境稳态的实质是内环境的理化性质和各种化学成分保持相对稳定状态,A错误;
B、消化酶位于消化道中,不属于内环境的成分,B错误;
C、静息电位的维持主要依赖于钾离子外流,动作电位产生和维持依赖于钠离子内流,维持持内环境中Na+、K+浓度的相对稳定有利于维持神经细胞的正常兴奋性,C正确;
D、内环境是体内细胞直接生存的环境,同时细胞也参与内环境的形成与维持,D错误。
故答案为:C。
11.下列关于人体内环境的理化特性的叙述,不正确的是( )
A.人体血浆的pH通常为7.35~7.45
B.人体细胞外液的温度为37℃,并恒定不变
C.正常情况下,人的血浆渗透压与细胞内液渗透压相当
D.血浆的pH之所以能保持相对稳定,与它含有大量的缓冲对有关
【答案】B
【解答】解:A、正常人的血浆略偏碱性,pH为7.35~7.45,A正确;
B、人体细胞外液的温度为37℃左右,并保持相对稳定,并非恒定不变,B错误;
C、正常情况下,人的血浆渗透压约为770kPa,相当于细胞内液的渗透压,C正确;
D、血浆中含有大量的缓冲对,可调节血浆pH,使之保持相对稳定,D正确。
故答案为:B。
12.某人体检化验单显示血浆中转氨酶指标超出正常范围,推测可能是某种原因使肝脏细胞或心肌细胞细胞膜通透性增强,从而导致大量转氨酶进入血浆所致。这项事实说明了( )
A.由于各种影响因素的存在,内环境很难保持稳定状态
B.内环境的生化指标可作为诊断某些疾病的重要依据
C.内环境的动态变化将不利于机体的正常生命活动
D.内环境的稳态是由细胞膜通透性的大小决定的
【答案】B
【解答】解:A、由于神经﹣体液﹣免疫调节网络的存在,内环境可以保持相对稳定,A错误;
B、结合题意“某人体检化验单显示血浆中转氨酶指标超出正常范围...致大量转氨酶进入血浆所致”,这说明内环境的生化指标能反映机体的健康状况,可作为诊断疾病的依据,B正确;
C、稳态的动态变化是机体进行正常生命活动的基础,将有利于机体的正常代谢,C错误;
D、内环境的稳态受细胞代谢过程的影响,但其稳态不是由细胞膜通透性的大小决定的,D错误。
故答案为:B。
13.下列各组化合物都能在内环境中找到的是( )
A.DNA聚合酶、二氧化碳、血红蛋白
B.血浆蛋白、葡萄糖、胰岛素
C.载体蛋白、尿素、氨基酸
D.呼吸酶、纤维素、血清白蛋白
【答案】B
【解答】解:A、DNA聚合酶和血红蛋白都位于细胞内,不属于内环境的成分,A错误;
B、血浆蛋白、葡萄糖、胰岛素均属于内环境的成分,B正确;
C、载体蛋白位于细胞膜上,不属于内环境的成分,C错误;
D、呼吸酶位于细胞内,纤维素不能被吸收,不属于内环境的成分,D错误。
故答案为:B。
14.人体剧烈运动产生过多乳酸时会导致肌肉酸痛,但体液酸碱度没有明显降低,维持在7.35~7.45,体液的酸碱平衡需要HCO3﹣等离子的参与。下列叙述错误的是( )
A.无机盐与维持细胞的酸碱平衡有关
B.乳酸可在人体的线粒体基质中产生
C.适当进行有氧运动可避免机体过多地积累乳酸
D.静脉注射碳酸氢钠可纠正代谢性酸中毒
【答案】B
【解答】解:A、体液的酸碱平衡需要HCO3﹣等缓冲物质(无机盐)的参与,A正确;
B、乳酸是人体细胞无氧呼吸的产物,其场所是细胞质基质,B错误;
C、剧烈运动会造成细胞进行无氧呼吸,从而造成乳酸的积累,适当进行有氧运动可避免机体过多地积累乳酸,C正确;
D、静脉注射碳酸氢钠可以补充血浆中的HCO3﹣,纠正代谢性酸中毒,D正确。
故答案为:B。
15.下列病状或疾病与内环境稳态失调间的对应关系,正确的是( )
A.小雨去西藏探亲出现高原反应——机体散热受阻,体温升高
B.小林淋雨之后出现感冒发热,食欲不振的症状——体温过高,酶活性过高
C.某年夏天,连续高温天气导致的热射病——机体丢失大量水和无机盐,导致水盐平衡失调
D.研究表明,肾脏功能障碍的人群长期熬夜易患尿毒症,尿毒症患者出现全身水肿、尿素氮升高、呕吐等症状——尿素等代谢产物在体内积累
【答案】D
【解答】解:A、高原反应是人体暴露于低压低氧环境后产生的各种病理性反应,但机体体温调节没有失调,A错误;
B、感冒发烧导致食欲不振是因为体温升高,酶活性降低,导致代谢活动紊乱,B错误;
C、热射病时机体丢失大量水和无机盐,导致水盐平衡失调,但最主要的原因是机体散热受阻,导致散热量<产热量,体温升高,C错误;
D、肾脏功能障碍的人群长期熬夜易患尿毒症,无法排出体内多余的尿素、水、无机盐等代谢废物和有毒物质,出现全身水肿、尿素氮升高、呕吐等症状,D正确。
故答案为:D。
16.生活在低海拔地区的健康人到高海拔地区旅游时,容易出现血浆中乳酸浓度升高、肺水肿、脑水肿等症状,补救措施是针对性输液、吸氧和强心治疗。下列有关叙述错误的是( )
A.出现肺水肿的原因可能是血浆的渗透压升高导致组织液含量增多
B.血浆中的乳酸可与缓冲物质发生反应
C.补充适当的高浓度葡萄糖溶液可使血浆渗透压升高,从组织液中吸收的水分增多而减轻脑水肿
D.人体稳态会随外界环境的变化而变化
【答案】A
【解答】解:A、出现肺水肿的原因可能是组织液的渗透压升高导致组织液含量增多,A错误;
B、乳酸与NaHCO3反应生成弱酸H2CO3和乳酸钠,B正确;
C、高浓度葡萄糖溶液可减轻脑水肿的原因是高浓度葡萄糖使血浆渗透压升高,组织液中水分进入血浆,C正确;
D、当外界环境剧烈变化时,可能会导致人体自身的调节功能出现障碍,进而导致内环境的稳态遭到破坏,D正确。
故答案为:A。
17.下列关于人体内环境的叙述,错误的是( )
A.内环境的成分中有葡萄糖、胰蛋白酶、激素、尿素、CO2等
B.正常情况下,冬季和夏季人体细胞内酶的活性一般是相同的
C.皮下注射药物作用于肌细胞的途径是组织液→血浆→组织液→靶细胞
D.内环境各成分之间物质交换的量是不相等的
【答案】A
【解答】解:A、内环境的化学成分中含有各种营养物质(如葡萄糖)、水、无机盐、激素、各种代谢废物(如尿素、CO2)等物质,胰蛋白酶属于消化酶,位于消化道,不属于内环境的成分,A错误;
B、正常情况下,冬季和夏季人体的体温是相对稳定的,人体内酶的活性一般是相同的,B正确;
C、皮下注射药物作用于肌细胞的途径是组织液→血浆→组织液→靶细胞,C正确;
D、内环境各成分之间物质交换的量是不相等的,组织液大部分可以回流进入血浆,只有少部分进入淋巴,D正确。
故答案为:A。
18.小明因关节疼就医,被诊断为尿酸过高引起的痛风,医生告诉小明嘌呤代谢会产生尿酸,建议他多喝水、控制饮食。下列说法错误的是( )
A.尿液中有尿酸而细胞外液中没有尿酸
B.多喝水可以促进尿酸通过尿液排出
C.小明要少吃富含嘌呤的海洋鱼类
D.小明痛风发作说明内环境稳态失衡
【答案】A
【解答】解:A、尿液来源于细胞外液,细胞外液和尿液中都有尿酸,A错误;
B、多喝水可以促进尿酸通过尿液排出,B正确;
C、嘌呤代谢会产生尿酸,尿酸过高引起的痛风,因此小明要少吃富含嘌呤的海洋鱼类,C正确;
D、小明痛风发作是内环境中化学成分尿酸含量过高,说明内环境稳态失衡,D正确。
故答案为:A。
19.某人因咽喉肿痛、声音嘶哑去医院就诊,医生诊断为急性喉炎,需注射头孢呋辛钠治疗,并叮嘱使用头孢呋辛钠期间不能饮酒。如图是酒精在肝脏细胞中的代谢途径,已知头孢呋辛钠可抑制乙醛脱氢酶活性,造成乙醛中毒,重者可致呼吸抑制、急性心衰等。下列有关叙述正确的是( )
A.肺泡壁细胞生活的内环境是血浆
B.酒精进入肝脏细胞的方式是主动运输
C.肌肉注射头孢呋辛钠治疗时,药物首先进入的是组织液
D.饮酒者血浆中的少量酒精随肺部呼吸排出体外,该过程酒精至少穿过2层生物膜
【答案】C
【解答】解:A、肺泡壁细胞生活的内环境是组织液,A错误;
B、酒精进入肝脏细胞的方式是自由扩散,不需要载体协助也不消耗能量,B错误;
C、肌肉细胞生活的内环境是组织液,所以在肌肉注射头孢呋辛钠治疗时,药物首先进入的是组织液,C正确;
D、饮酒者血浆中的酒精少量随肺部呼吸排出体外,该过程酒精至少穿过毛细血管壁细胞膜2层+肺泡壁细胞膜2层=4层生物膜,D错误。
故答案为:C。
20.日常生活中,很多因素会引起内环境发生变化,下列相关叙述错误的是( )
A.剧烈运动时会产生较多的乳酸,但内环境的pH维持相对稳定
B.食物中长期缺少蛋白质可能会引起组织水肿
C.镰状细胞贫血是内环境稳态失调的结果
D.中暑说明人体内环境稳态的调节能力有一定限度
【答案】C
【解答】解:A、人剧烈运动时会产生较多的乳酸,由于内环境中有缓冲对,会调节内环境中的pH,故内环境的pH维持相对稳定,A正确;
B、食物中长期缺少蛋白质,使血浆渗透压下降,组织液积累,而引起组织水肿,B正确;
C、镰状细胞贫血是基因突变造成的,不是内环境稳态失调的结果,C错误;
D、中暑说明人体内环境稳态的调节能力有一定限度,D正确。
故答案为:C。
21.如图为高等动物体内细胞与外界环境的物质交换示意图。下列叙述错误的是( )
A.组成内环境的液体约占人体体液的
B.①需要通过消化系统才能完成
C.细胞与内环境交换的⑤为养料和氧气
D.⑦可表述为体细胞,可与外界环境直接进行物质交换
【答案】D
【解答】解:A、人体的体液包括细胞内液和细胞外液,细胞外液被称为内环境,约占人体体液的,A正确;
B、①表示食物的消化吸收,需要通过消化系统才能完成,B正确;
C、⑤表示养料和氧气进入细胞,C正确;
D、高等动物的体细胞不能直接和外界环境进行物质交换,必须通过内环境,体细胞可与外界环境是通过内环境间接进行物质交换,D错误。
故答案为:D。
22.下列组织液、淋巴和血浆之间的关系图中,正确的是( )
A.甲B.乙C.丙D.丁
【答案】C
【解答】解:组织液与血浆之间可以进行双向物质交换,但组织液→淋巴→血浆是单向的。
故答案为:C。
23.淋巴液来源于组织液,毛细淋巴管吸收组织液的动力源于组织液与淋巴液之间的压力差。有关内环境的叙述不正确的是( )
A.组织液大部分进入毛细血管,少部分进入毛细淋巴管
B.组织液一旦进入淋巴管就成为淋巴,该处淋巴成分与组织液相近
C.淋巴管内的淋巴可以直接透过毛细血管壁回流进入血浆
D.毛细血管壁通透性增强会导致血浆蛋白渗入组织液,组织液增多,引起水肿
【答案】C
【解答】解:A、血浆和组织液可以相互转换,其中组织液大部分进入毛细血管,组织液单向少量流向淋巴,淋巴单向回流血浆,A正确;
B、组织液进入毛细淋巴管形成淋巴,该处淋巴成分与组织液相近,B正确;
C、淋巴经淋巴循环由左右锁骨下静脉汇入血浆中,C错误;
D、毛细血管壁通透性增强会导致血浆蛋白渗入组织液,组织液渗透压升高,组织液增多,引起水肿,D正确。
故答案为:C。
24.内环境稳态是人体进行正常生命活动的必要条件。有关内环境及稳态的叙述正确的是( )
A.细胞外液包括组织液、血液和淋巴液
B.正常情况下,内环境中含有血红蛋白和呼吸酶
C.内环境是细胞与外界环境进行物质交换的媒介
D.内环境稳态是指各种化学成分的相对稳定
【答案】C
【解答】解:A、细胞外液主要包括血浆、组织液和淋巴液,不包括血液,A错误;
B、血红蛋白和呼吸酶都是胞内蛋白,不是内环境的成分,B错误;
C、内环境的作用是细胞与外界环境进行物质交换的媒介,C正确;
D、内环境稳态是指机体内的各种化学成分和理化性质都维持相对稳定,处于动态平衡,D错误。
故答案为:C。
25.剧烈运动时,血浆中乳酸含量大增而pH基本不变,下列对此现象的解释不正确的是( )
A.大量乳酸进入血液后立刻被稀释或被彻底分解
B.乳酸与NaHCO3反应生成弱酸H2CO3
C.H2CO3分解产生的CO2可经呼吸排出
D.血浆是一种缓冲溶液体系
【答案】A
【解答】解:A、大量乳酸进入血液后会与内环境中的缓冲物质反应生成乳酸钠,然后排出体外,A错误;
B、乳酸可与NaHCO3反应生成H2CO3和乳酸钠,乳酸钠可由肾脏排出体外,碳酸分解为水和二氧化碳,B正确;
C、H2CO3不稳定,分解产生的CO2可经呼吸排出,C正确;
D、血浆中含有缓冲物质,属于缓冲溶液体系,D正确。
故答案为:A。
二、非选择题(本题共5小题,共50分)
26.如图1是人体局部内环境与细胞代谢示意图,图2是内环境稳态与各系统的功能联系示意图。请分析回答:
(1)图1细胞中过程③发生的场所是 ,有氧呼吸利用O2的过程是 (用图中数字表示),CO2不从f进入g的原因 。
(2)图1中细胞g最可能是 细胞,当血糖浓度升高时,胰岛素分泌增加,抑制过程 (用图中数字表示)。b生活的液体环境有 (用图中字母表示)。f中液体的来源有 (填体液名称)
(3)内环境与外界的物质交换过程,需要体内各个系统、器官的参与,其中图2中的Ⅲ代表 系统,②代表 过程。
(4) 调节网络是机体维持稳态的主要调节机制。若某人长期营养不良,血浆中蛋白质含量降低,导致血浆 降低,进而引起 。
【分析】题图分析,图1中a为毛细淋巴管,其中流动的液体是淋巴;b为毛细淋巴管壁细胞,其生活的具体环境是淋巴和组织液;c为毛细血管壁细胞,其生活的具体环境是血浆和组织液;d为血浆;e为血细胞;f表示组织液;g表示组织细胞。图中①~⑤分别表示合成肝糖原和肌糖原、肝糖原分解、有氧呼吸的第一阶段、有氧呼吸的第二、三阶段。
【解答】解:(1)图1中过程③是细胞呼吸的第一阶段,发生的场所是细胞质基质,有氧呼吸利用O2的过程是⑤有氧呼吸的第三阶段,f表示组织液;g表示组织细胞,CO2不从f进入g的原因是组织细胞内的CO2浓度高于组织液。
(2)图1中细胞g可以发生糖原的合成和分解,最可能是肝细胞,当血糖浓度升高时,胰岛素分泌增加,抑制过程②肝糖原的分解,b为毛细淋巴管壁细胞,其生活的具体环境是淋巴和组织液,f中液体的来源有血浆和细胞内液。
(3)图2中的Ⅲ代表泌尿系统,②代表肾小管和集合管的重吸收过程。
(4)神经﹣体液﹣免疫调节网络是机体维持稳态的主要调节机制。若某人长期营养不良,血浆中蛋白质含量降低,导致血浆渗透压降低,进而引起组织水肿。
故答案为:
(1)细胞质基质 ⑤组织细胞内的CO2浓度高于组织液
(2)肝 ②a、f 血浆和细胞内液
(3)泌尿 肾小管和集合管的重吸收
(4)神经﹣体液﹣免疫 渗透压 组织水肿
27.如图是胰腺组织局部结构模式图,请据图回答下列有关问题。
(1)内环境主要由图中的 组成(填字母)。
(2)正常情况下,图中 (填字母)中的CO2浓度最高。
(3)毛细血管壁细胞直接生活的内环境是 。
(4)该胰腺组织能产生胰蛋白酶和胰岛素,这两种物质可以进入血浆的是 。
(5)某人喝入些许食醋后不会引起血浆pH明显下降,与它含有的 、HPO42﹣/H2PO4﹣等缓冲对有关。
【分析】分析题图:题图是胰腺组织局部结构模式图,其中A液为组织液,是组织细胞直接生存的环境;B液为血浆,是血细胞直接生存的环境;C液为淋巴,是淋巴细胞和吞噬细胞直接生存的环境;D液为细胞内液。
【解答】解:(1)A组织液、B血浆、C淋巴三者共同构成了细胞生活的液体环境,这个液体环境称为内环境。
(2)正常情况下,图中D细胞内液中的CO2浓度最高。
(3)毛细血管壁细胞直接生活的内环境是血浆和组织液。
(4)该胰腺组织能产生胰蛋白酶和胰岛素,这两种物质可以进入血浆的是胰岛素,胰蛋白酶进入消化道。
(5)某人喝入些许食醋后不会引起血浆pH明显下降,与它含有的HCO3﹣/H2CO3、HPO42﹣/H2PO4﹣等缓冲对有关。
故答案为:
(1)A、B、C
(2)D
(3)血浆和组织液
(4)胰岛素
(5)HCO3﹣/H2CO3
28.常规体检时,通常要做血液生化六项检查,以了解身体各器官或生理功能等是否正常。如表为某病人的检验单,回答下列问题:
××医院化验单
姓名:×××
(1)化验单显示血液中每种成分的参考值是一个变化范围,而不是具体的某数值,说明内环境稳态是 ,内环境稳态的意义是 。
(2)检测血糖最好在空腹时进行,医学上的“空腹”一般要求采血前12~14小时内禁食,其原因是 。
(3)此人血清葡萄糖含量显著高于正常值,可能原因是 细胞分泌的激素不足,该激素的作用是 。
(4)新冠肺炎的诊疗中还需监测肝酶(如:丙氨酸氨基转氨酶),肝酶主要存在于肝细胞内,属于 (填体液成分)的成分。若监测到某新冠肺炎患者的血浆肝酶浓度明显高于参考值,说明患者的 。
【分析】表格是某人血液生化六项检查的化验单,其中肌酐、血清葡萄糖、甘油三酯的含量均高于正常值。
【解答】解:(1)血液中每种成分的参考值都有一个变化范围,说明健康人的血液中每一种成分不是固定不变的静止状态,而是处于动态平衡中。内环境稳态是细胞维持正常生理功能的必要条件,也是机体维持正常生命活动的必要条件,内环境稳态失衡可导致疾病。
(2)采血前12﹣14小时内禁食的原因是排除因进食引起的血糖浓度升高。
(3)此人血清葡萄糖含量显著高于正常值,很可能是糖尿病,可能原因是胰岛B细胞分泌的胰岛素不足,胰岛素促进组织细胞对葡萄糖的摄取、利用和贮存,从而使血糖下降。
(4)肝酶主要存在于肝细胞内,属于细胞内液的成分。若检测到某新冠肺炎患者的血浆肝酶浓度明显高于参考值,说明患者的肝细胞受损,肝酶被释放出来。
故答案为:
(1)动态平衡 维持机体正常生命活动的必要条件
(2)排除因进食引起的血糖浓度升高
(3)胰岛B 促进组织细胞加速摄取、利用、储存血糖,从而降低血糖浓度
(4)细胞内液 肝细胞受损
29.内环境稳态是机体进行正常生命活动的必要条件。回答下列有关问题:
(1)人体血浆pH保持在7.35~7.45,对溶液酸碱度起调节作用的缓冲物质有 、 等。
(2)由于外界环境因素的变化和体内细胞代谢活动的进行,内环境的各种 和理化性质在不断发生变化,从而会导致内环境稳态发生变化。免疫系统对内环境的稳态维持起着重要的作用,是因为它除具有防卫功能外,还具有 功能。
(3)人体血浆渗透压的大小主要与无机盐和蛋白质的含量有关,细胞外液渗透压的90%以上来源于 、 。当人体由于剧烈运动导致大量排汗,细胞外液渗透压会上升,导致 渗透压感受器兴奋,一方面将兴奋传至大脑皮层产生渴觉,增加饮水,另一方面 释放的抗利尿激素增加,激素进入血液后作用于 ,导致水的重吸收增强,调节渗透压下降。
(4)目前普遍认为, 调节网络是机体维持稳态的主要调节机制。
【分析】1、人体的水平衡调节过程:
(1)当人体失水过多、饮水不足或吃的食物过咸时→细胞外液渗透压升高→下丘脑渗透压感受器受到刺激→垂体释放抗利尿激素增多→肾小管、集合管对水分的重吸收增加→尿量减少。同时大脑皮层产生渴觉(主动饮水)。
(2)体内水过多时→细胞外液渗透压降低→下丘脑渗透压感受器受到刺激→垂体释放抗利尿激素减少→肾小管、集合管对水分的重吸收减少→尿量增加。
2、关于“内环境稳态的调节”应掌握以下几点:
(1)实质:体内渗透压、温度、pH等理化特性和化学成分呈现动态平衡的过程;
(2)定义:在神经系统和体液的调节下,通过各个器官、系统的协调活动,共同维持内环境相对稳定的状态;
(3)调节机制:神经﹣体液﹣免疫调节网络;
(4)层面:水、无机盐、血糖、体温等的平衡与调节;
(5)意义:机体进行正常生命活动的必要条件。
【解答】解:(1)血液中的缓冲物质主要有HCO3﹣、HPO42﹣等离子,维持血浆pH保持在7.35~7.45之间。
(2)由于外界环境因素的变化和体内细胞代谢活动的进行,内环境的各种化学成分和理化性质在不断发生变化,从而会导致内环境稳态发生变化。免疫系统的功能包括防卫功能、监控和清除功能。
(3)细胞外液渗透压的90%以上来源于无机盐和蛋白质,说明人体血浆渗透压的大小主要与无机盐和蛋白质的含量有关。运动后大量排汗会导致细胞外液渗透压会上升,导致下丘脑渗透压感受器兴奋,一方面将兴奋传至大脑皮层产生渴觉,增多饮水,另一方面下丘脑合成的抗利尿激素增加,促进肾小管、集合管对水分的重吸收,最终导致渗透压下降。
(4)目前普遍认为,神经﹣体液﹣免疫调节网络是机体维持稳态的主要调节机制。
故答案为:
(1)HCO3﹣ HPO42﹣
(2)化学成分 监控和清除
(3)无机盐 蛋白质 下丘脑 垂体 肾小管、集合管
(4)神经—体液—免疫
30.如图是人体局部内环境与细胞代谢示意图,请分析回答:(“[]”中填字母,“横线”上填文字)
(1)细胞外液约占人体体液的 ;d与f在成分上的主要区别是d中含有较多的 ;d的渗透压大小主要与 的含量有关。
(2)与血红蛋白结合的O2进入组织细胞被利用至少要穿过 层磷脂分子层,CO2浓度最高的部位为图中的[ ]内。
(3)某人喝入大量的食醋后不会引起血浆中的pH值明显下降,原因是图中[ ]内存在着 物质。
(4)目前普遍认为, 调节网络是机体维持稳态的主要调节机制。
【分析】题图分析:图中a为淋巴,b为毛细淋巴管壁,c为毛细血管壁,d为血浆,e为红细胞,f为组织液。细胞g中能完成葡萄糖与多糖的相互转化,可知多糖为肝糖原,细胞g为肝细胞。
【解答】解:(1)细胞内液约占人体体液的,细胞外液约占人体体液的;d血浆与f组织液在成分上的主要区别是d血浆中含有较多的蛋白质;d血浆的渗透压大小主要与无机盐、蛋白质的含量有关。
(2)细胞有氧呼吸利用O2的过程是④,血液中的O2进入组织细胞所经过的途径为e红细胞→d血浆→c毛细血管壁→f组织液→g肝细胞,其中红细胞1层膜、毛细血管壁2层膜、组织细胞1层膜、线粒体2层膜,共6层生物膜,12层磷脂分子层;CO2是肝细胞产生的,自由扩散到细胞外,因此CO2浓度最高的部位为图中的g肝细胞。
(3)图中d血浆内存在着缓冲物质,因此某人喝入大量的食醋后不会引起血浆中的pH明显下降。
(4)目前普遍认为,神经﹣体液﹣免疫调节网络是机体维持稳态的主要调节机制。
故答案为:
(1) 蛋白质 无机盐、蛋白质
(2)12 g
(3)d 缓冲
(4)神经﹣体液﹣免疫
项目
测定值
单位
参考范围
丙氨酸氨基转氨酶
ALT
17
IU/L
0~45
肌酐
CRE
1.9
mg/dL
0.5~1.5
尿素氮
BUN
14.6
mg/dL
6.0~23.0
血清葡萄糖
GLU
223
mg/dL
60~110
甘油三酯
TG
217
mg/dL
50~200
总胆固醇
TCH
179
mg/dL
150~220
第4章 免疫调节(考点串讲)-2022-2023学年高二生物上学期期中期末考点大串讲: 这是一份第4章 免疫调节(考点串讲)-2022-2023学年高二生物上学期期中期末考点大串讲,共7页。
第3章 体液调节(考点串讲)-2022-2023学年高二生物上学期期中期末考点大串讲: 这是一份第3章 体液调节(考点串讲)-2022-2023学年高二生物上学期期中期末考点大串讲,共6页。
第2章 神经调节(考点串讲)-2022-2023学年高二生物上学期期中期末考点大串讲: 这是一份第2章 神经调节(考点串讲)-2022-2023学年高二生物上学期期中期末考点大串讲,共9页。

