所属成套资源:【最新版】23届生物新高考二轮专题总结+练习
【最新版】23届生物新高考二轮专题总结+练习之专题8 植物的激素调节
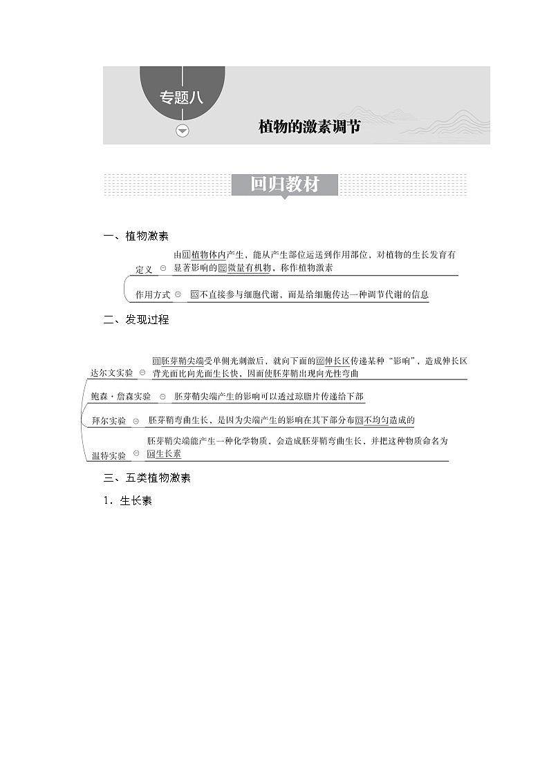
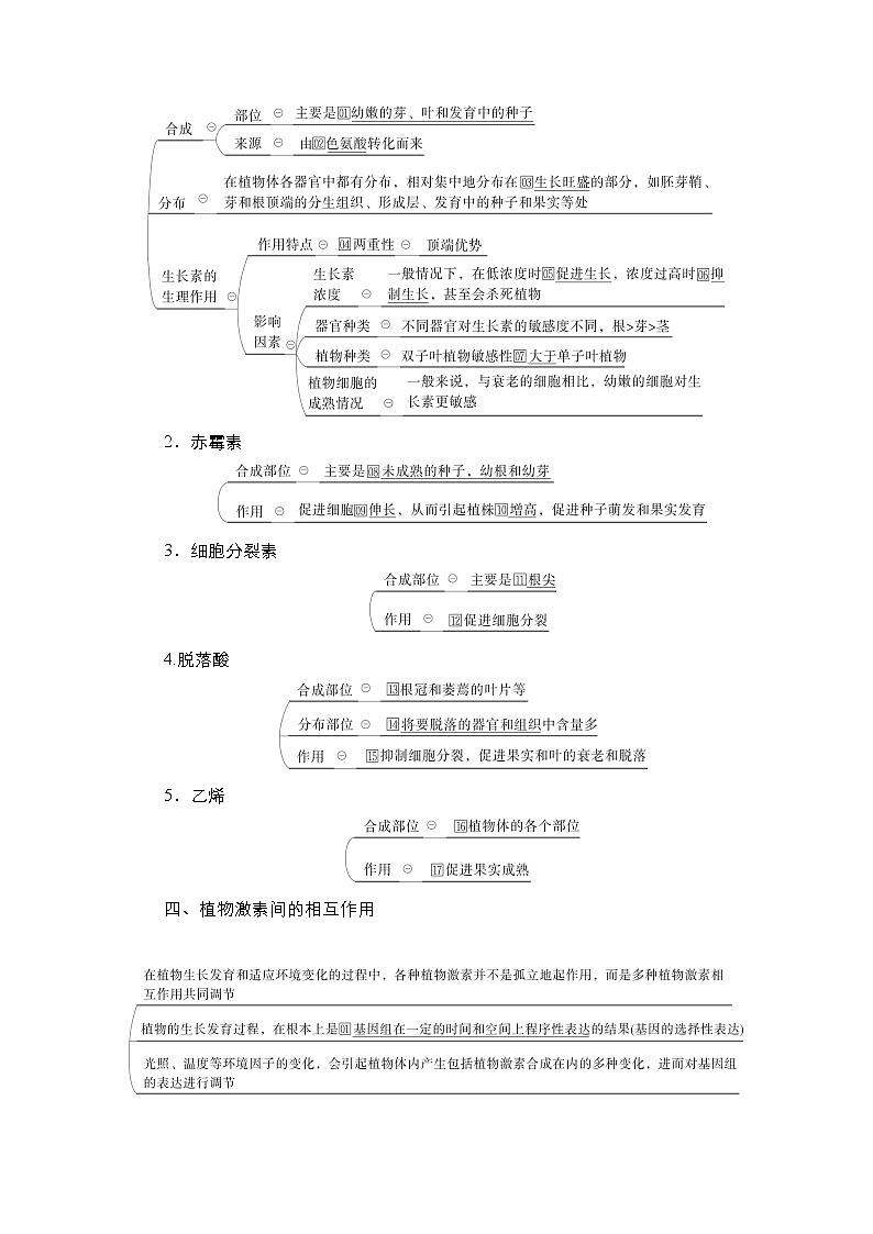
展开一、植物激素 二、发现过程 三、五类植物激素1.生长素 2.赤霉素 3.细胞分裂素 4.脱落酸 5.乙烯 四、植物激素间的相互作用 五、植物生长调节剂的应用 考点1 生长素的发现、产生、分布和生理作用1.拜尔实验证明,胚芽鞘的弯曲生长,是由于尖端产生的生长素在其下部分布不均造成的。(必修3 P47—正文)( )2.植物体内没有分泌激素的腺体,说明植物激素与动物激素完全不同。(必修3 P48—知识链接)( )3.不同器官对生长素的敏感程度不同,根>茎>芽。(必修3 P50—正文)( )4.发现生长素的过程,是由达尔文注意到植物向光性并对此进行研究开始的。(必修3 P57—本章小结)( )5.科学家温特做了如下实验:把切下的燕麦尖端放在琼脂块上,几小时后,移去胚芽鞘尖端,将琼脂块切成小块,再将经处理过的琼脂块放在切去尖端的燕麦胚芽鞘一侧,结果胚芽鞘会朝对侧弯曲生长。但是,如果放上的是没有接触过胚芽鞘尖端的琼脂块,胚芽鞘则既不生长也不弯曲。该实验证明了造成胚芽鞘弯曲的刺激是某种化学物质。(必修3 P47—正文)( )6.喷施生长素类似物可以保花保果,但不能疏花疏果。(必修3 P50—正文)( )7.生长素在细胞内可由色氨酸合成。(必修3 P48—正文)( )8.成熟组织茎韧皮部中的生长素可以进行非极性运输。(必修3 P48—正文)( )9.幼嫩细胞和成熟细胞对生长素的敏感程度相同。(必修3 P50—正文)( )10.顶芽的快速生长需要侧芽提供生长素,顶芽生长占优势时侧芽生长素的合成受到抑制。( )11.在太空失重状态下植物激素不能进行极性运输,根失去了向地生长的特性。( )12.燕麦胚芽鞘中生长素的极性运输与光照方向无关。( )13.在研究中发现,生长素在棉花植株中可以逆浓度梯度运输,缺氧会严重阻碍这一过程,这说明生长素在棉花植株中的运输方式是主动运输,因此温特的实验中生长素从胚芽鞘尖端进入琼脂块的方式也是主动运输。( )14.科学家通过研究植物向光性发现的激素是IAA。( )15.单侧光照射燕麦胚芽鞘可使其生长素分布发生变化。( )16.用适宜浓度的IAA处理未受粉番茄雌蕊,可得到大量正常的番茄种子。( )17.带有芽和幼叶的柳条扦插时容易生根,是因为芽和幼叶均能产生IAA。( )18.植物激素的产生部位和作用部位可以不同。( )考点2 其他植物激素1.激素调节只是植物生命活动调节的一部分,植物的生长发育过程在根本上是基因组表达的结果,光照、温度等条件对基因组的表达无影响。(必修3 P54—小字)( )2.施用生长调节剂时,要综合考虑施用目的、药物效果、药物毒性、药物残留、价格和施用是否方便等因素。(必修3 P56—正文)( )3.从激素相互作用的角度分析,高浓度生长素抑制植物生长的原因是生长素浓度高时会促进乙烯的合成,乙烯能够抑制生长素促进细胞伸长的作用。(必修3 P54—正文)( )4.在黑暗条件下细胞分裂素可延缓成熟绿叶中叶绿素的降解,表明细胞分裂素能延缓叶片变黄。( )5.用赤霉素处理马铃薯块茎,可延长其休眠时间以利于储存。( )6.细胞分裂素是一种植物激素。它是由植物体的特定部位产生,再被运输到作用部位,对生长发育起调节作用的微量有机物。( )答案 考点1 1.× 2.× 3.× 4.√ 5.√ 6.× 7.√ 8.√ 9.× 10.× 11.× 12.√ 13.× 14.√ 15.√ 16.× 17.√ 18.√考点2 1.× 2.√ 3.√ 4.√ 5.× 6.√

