2020通化通化县综合高级中学高一下学期期中考试生物试题含答案
展开通化县综合高级中学2019-2020学年高一下学期期中考试
生物
注意事项:
本试卷分第I卷(选择题)和第II卷(非选择题)两部分。第I卷选出正确答案后,填在答题纸上方的第I卷答题栏内,不要答在第I卷上。 第II卷试题答案请写在答题纸上。交卷时只交答题纸。
第Ⅰ卷(选择题共60 分)
一、选择题:本大题共40题,每小题 1.5 分,共60 分。在每小题给出的四个选项中,只有一项是符合题目要求的。
1.下列各项中属于相对性状的是 ( )
A.水稻的早熟和晚熟 B.眼大和眼角上翘
C.桃树的红花和绿叶 D.豌豆的高茎和水稻的矮茎
2..孟德尔选用豌豆作为实验材料研究遗传规律的过程中,下列相关说法正确的是 ( )
A.豌豆作为实验材料的优点:有易于区分的相对性状,如子叶的黄色和皱粒
B.豌豆作为实验材料的优点:豌豆能闭花、自花传粉,所以一般为纯种
C.为让豌豆杂交,孟德尔在豌豆开花后,对母本去雄,然后授以父本的花粉
D.孟德尔应用假说—演绎法,提出假设→观察→演绎→实验→得出结论
3.下列各项遗传因子组成类型的植物在形成花粉时,产生的配子种类数最少的是(A、a和B、b两对遗传因子按自由组合定律遗传) ( )
A.AaBB B. AaBb C.AABB D. AABb
4.要判断一株紫花豌豆是否为纯合子,最简单的方法是 ( )
A.测交 B.自交 C.与纯合紫花豌豆杂交 D.与杂合子杂交
5.科学研究过程一般包括发现问题、提出假说、实验验证、数据分析、得出结论等。在孟德尔探究遗传规律的过程中,导致孟德尔发现问题的现象是 ( )
A.在形成配子时,等位基因彼此分离
B.具一对相对性状的纯合亲本杂交得F1,F1自交得F2,在F2中表型之比接近3∶1
C.具一对相对性状的纯合亲本杂交得F1,F1测交,后代表型之比接近1∶1
D.雌雄配子结合的机会均等
6.一对双眼皮夫妇一共生了四个孩子,三个单眼皮,一个双眼皮,对这种现象最好的解释是 ( )
A.单眼皮∶双眼皮=3∶1,符合基因的分离定律 B.该性状的有关基因遗传不遵循基因的分离定律
C.子代个体数少,表型比与遗传概率发生偏离 D.单眼皮是显性性状,双眼皮是隐性性状
7.下列有关孟德尔“一对相对性状的杂交实验”的叙述中,不正确的是 ( )
A.提出的问题是建立在纯合亲本杂交和F1自交基础上的
B.孟德尔“作出假设”依据了测交实验的结果
C.受精时,雌雄配子的结合是随机的属于“假说”内容
D.“测交实验”是对推理过程及结果进行的验证
8..对于维持每种生物前后代体细胞中染色体数目的恒定,对于生物的遗传和变异有重要作用的是( ) A.减数分裂和受精作用 B.无丝分裂和有丝分裂 C.有丝分裂和受精作用 D.无丝分裂和减数分裂
9.减数第一次分裂过程中,不可能出现的是 ( )
A.同源染色体联会 B.同源染色体彼此分离 C.非同源染色体自由组合 D.着丝点分裂
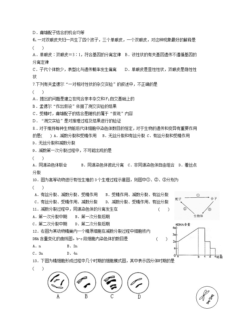
10.图为高等动物进行有性生殖的3个生理过程示意图,则图中①、②、③分别为 ( )
A.有丝分裂、减数分裂、受精作用 B.受精作用、减数分裂、有丝分裂
C.有丝分裂、受精作用、减数分裂 D. 减数分裂、受精作用、有丝分裂
11.减数分裂过程中,同源染色体的分离发生在 ( )
A.第一次分裂中期 B.第一次分裂后期
C.第二次分裂中期 D.第二次分裂后期
12.右图为某动物精巢内一个精原细胞在减数分裂过程中细胞核内
DNA含量变化的曲线图。b-c段细胞内染色体的数目是 ( )
A.n B.2n
C.3n D.4n
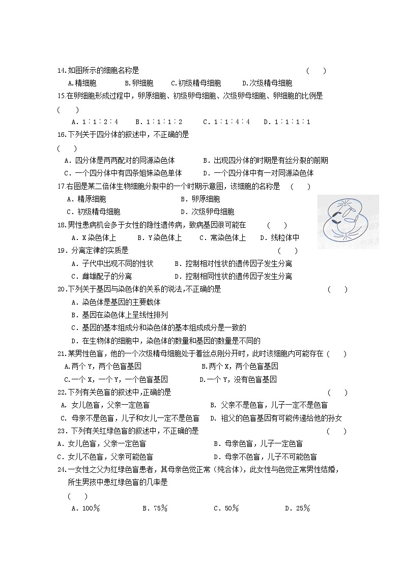
13.下图为精细胞形成过程中几个时期的细胞模式图,其中表示四分体时期的是 ( )
14.如图所示的细胞名称是 ( )
A.精细胞 B.卵细胞 C.初级精母细胞 D.次级精母细胞
15.在卵细胞形成过程中,卵原细胞、初级卵母细胞、次级卵母细胞、卵细胞的比例是 ( )
A.1︰1︰2︰4 B.1︰1︰1︰2 C.1︰1︰4︰4 D.1︰1︰1︰1
16.下列关于四分体的叙述中,不正确的是 ( )
A.四分体是两两配对的同源染色体 B.出现四分体的时期是有丝分裂的前期
C.一个四分体中有四条姐妹染色单体 D.一个四分体中有一对同源染色体
17.右图是某二倍体生物细胞分裂中的一个时期示意图,该细胞的名称是 ( )
A.精原细胞 B.卵原细胞
C.初级精母细胞 D.次级卵母细胞
18.男性患病机会多于女性的隐性遗传病,致病基因很可能在 ( )
A.X染色体上 B.Y染色体上 C.常染色体上 D.线粒体中
19.分离定律的实质是 ( )
A.子代中出现不同的性状 B.控制相对性状的遗传因子发生分离
C.雌雄配子的分离 D.控制相同性状的遗传因子发生分离
20.下列关于基因与染色体的关系的说法,不正确的是 ( )
A.染色体是基因的主要载体
B.基因在染色体上呈线性排列
C.基因的基本组成分和染色体的基本组成成分是一致的
D.在生物体的细胞中,染色体的数量和基因的数量是不同的
21.某男性色盲,他的一个次级精母细胞处于着丝点刚分开时,此时该细胞内可能存在 ( )
A.两个Y,两个色盲基因 B.两个X,两个色盲基因
C.一个X,一个Y,一个色盲基因 D.一个Y,没有色盲基因
22.下列有关色盲的叙述中,正确的是 ( )
A. 女儿色盲,父亲一定色盲 B. 父亲不是色盲,儿子一定不是色盲
C. 母亲不是色盲,儿子和女儿一定不是色盲 D. 祖父的色盲基因有可能传递给他的孙女
23.下列有关红绿色盲的叙述中,不正确的是 ( )
A.女儿色盲,父亲一定色盲 B.母亲色盲,儿子一定色盲
C.女儿不色盲,父亲可能色盲 D.母亲不色盲,儿子不可能色盲
24.一女性之父为红绿色盲患者,其母亲色觉正常(纯合体),此女性与色觉正常男性结婚,所生男孩中患红绿色盲的几率是 ( )
A.100% B.75% C.50% D.25%
25.右图是一种伴性遗传病的家系图。下列叙述错误的是 ( )
A.该病是显性遗传病,Ⅱ-4是杂合子
B.Ⅲ-7与正常男性结婚,子女都不患病
C.Ⅲ-8与正常女性结婚,儿子都不患病
D.该病在男性人群中的发病率高于女性人群
26.在果蝇的下列细胞中,一定存在Y染色体的细胞是 ( )
A.初级精母细胞 B.精细胞 C.初级卵母细胞 D.卵细胞
27.与卵细胞形成过程相比,精子形成过程特有的是 ( )
A.染色体数目减半 B.精细胞的变形 C.非同源染色体自由 D.同源染色体两两配对
28.将R型活细菌与加热杀死的S型细菌混合后注射到小鼠体内,R菌能转化为S型细菌。促成这一转化的活性物质是S型细菌的 ( )
A.DNA B.RNA C.蛋白质 D.多糖
29.将一个被15 N标记的DNA分子放人到含14 N的培养液中培养,让其连续复制2代,则子代DNA分子中含有15N标记的DNA分子数是 ( )
A .0 B.2 C.4 D.6
30.在双链DNA分子结构中,两条链上的碱基通过氢键连接成碱基对,下列碱基配对正确的是 ( )
A.A - T B.A - G C.T – G D.T – C
31.己知DNA分子的一条母链上的部分碱基排列顺序为-A-C-G-T-,那么以另一条母链为模板,经复制后得到的对应子链的碱基排列顺序是 ( )
A. -T-G-C-A- B.-A-C-G-T- C.-U-G-C-A- D. - A-C-G-U-
32.DNA分子具有多样性和特异性的原因是 ( )
A.碱基的种类不同 B.脱氧核糖的排列顺序不同
C.碱基的配对方式不同 D.碱基对的排列顺序不同
33.关于DNA双螺旋结构的主要特点中,错误的是 ( )
A.两条链是按反向平行方式盘旋成双螺旋结构的 B.脱氧核糖和磷酸是交替连接,排列在外侧的
C.腺嘌呤和尿嘧啶、鸟嘌呤和胞嘧啶配对排列在内侧 D.碱基和碱基之间靠氢键相连,复制时氢键断开
34.一个由15N标记的DNA分子,放在没有标记的环境中培养,复制5次后标记的DNA分子占DNA分子总数的 ( )
A.. 1/10 B. 1/15 C. 1/16 D.1/25
35.已知1个DNA分子中有8000个碱基对,其中胞嘧啶有4400个,这个DNA分子中应含有的脱氧核苷酸的数目和腺嘌呤的数目分别是 ( )
A.16000个和1800个 B.16000个和3600个 C.8000个和1800个 D.8000个和3600个
36.将单个的脱氧核苷酸连接成DNA分子的主要的酶是 ( )
A.DNA连接酶 B.DNA酶 C.DNA解旋酶 D.DNA聚合酶
37.在噬菌体侵染细菌的实验中,下列对噬菌体衣壳蛋白质合成的描述,正确的是 ( )
A.氨基酸原料和酶来自细菌 B.氨基酸原料和酶来自噬菌体
C.氨基酸原料来自细菌,酶来自噬菌体 D.氨基酸原料来自噬菌体,酶来自细菌
38.下列物质从结构层次看,从简单到复杂的顺序是 ( )
A.脱氧核苷酸→基因→染色体→DNA B.脱氧核苷酸→基因→DNA→染色体
C.基因→脱氧核苷酸→染色体→DNA D.基因→DNA→脱氧核苷酸→染色体
39.DNA分子上的某个基因片段含有1800对碱基,由它控制合成的蛋白质分子最多含有的氨基酸数为( )
A.1800 B.900 C.600 D.300
40.一个DNA分子片段中含碱基T共312个,占全部碱基的26%,则此DNA片段中碱基G所占百分比和数目分别是 ( )
A.26%、312个 B.24%、288个 C.24%、298个 D.12%、144个
第Ⅱ卷 (非选择题共40 分)
二、非选择题:本题包括 5 小题,共 40 分。
41.(12分)豌豆子叶黄色、绿色受一对等位基因(Y、y)控制,现将子叶黄色豌豆与子叶绿色豌豆杂交,F1为黄色。F1自花受粉后结出F2种子共8 003粒,其中子叶黄色豌豆种子为6 002粒。试分析完成下列问题:
(1)__________为显性性状,__________为隐性性状。
(2)亲本的基因型组合为________和________。
(3)F1产生配子的类型是________,其比例是________。
(4)F2的表型是__________和___________,其比例是________,其中子叶绿色为________粒。
(5)F2的基因型是________________,其比例是________。
42.(8分)下图A表示某二倍体哺乳动物某器官内连续发生的细胞分裂过程中染色体数目变化曲线,图B、图C为该过程中细胞内染色体的行为变化的示意图,据图分析回答。
(1)图A中的过程Ⅰ代表____________分裂。
(2)图D细胞的名称是_____________,所示的分裂时期对应于图A中的过程____________。
(3)B细胞表示有丝分裂的 期。
(4)不含同源染色体的细胞有 ,图D有 个DNA。
(5)图C中的染色单体为 条。
(6)该动物的体细胞中有 对同源染色体。
43.(4分)右图是一个家族中某些遗传病的系谱图(设显性基因为A,隐性基因为a)。请回答相关问题:
(1)若该病为白化病,则Ⅰ1的基因型为 ,
Ⅱ3为杂合子的概率为 。
(2)若该病为红绿色盲,则Ⅱ4的基因型为 。
(3)若Ⅱ4既患色盲又患白化病,则Ⅰ1与Ⅰ2再生一个色盲又患白化病的子女的概率为___________。
44.(10分)在赫尔希和蔡斯的噬菌体侵染大肠杆菌的实验中,用32P标记的噬菌体侵染大肠杆菌,理论上,上清液中不应含放射性物质,下层沉淀物中应具有很高的放射性,而实验的最终结果显示:离心后,上清液中具有一定的放射性,而下层的放射性强度比理论值略低。
(1)赫尔希和蔡斯的噬菌体侵染大肠杆菌实验所采用的实验方法是_______________。
(2)在理论上,上清液中放射性应该为0,其原因是_____________________。
(3)由于实验数据和理论数据之间有较大的误差,由此对实验过程进行误差分析:
①在实验中,从噬菌体和大肠杆菌混合培养,到用离心机分离,这一段时间如果过长,会使上清液中的放射性物质含量____________,其原因是_____________________________。
②在实验中,如果有一部分噬菌体没有侵染到大肠杆菌细胞内,是否属于误差的来源呢?______,理由是_________________________________________________________。
(4)在实验中,赫尔希和蔡斯同时用被35S标记的噬菌体侵染大肠杆菌,结果发现沉淀物中也出现少量放射性物质,为排除噬菌体的蛋白质外壳也是遗传物质的可能,应进一步采取的措施是________________________________________。
(5)请设计一个方案,来大量制备用35S标记的噬菌体(简要说明):_______________
。
45.(10分)如图为细胞内DNA分子复制简图,请据图回答下列问题:
(1)图示过程表示________,需要________________酶等酶的作用。
(2)该过程发生的时间为细胞周期的________。
(3)DNA分子复制时,在有关酶的作用下,以母链为模板,以游离的________为原料,按照
________________原则,合成与母链互补的子链。
(4)若亲代DNA分子中A+T占60%,则子代DNA分子中A+T占________%。
(5)若将含14N的细胞放在只含15N的环境中培养,使细胞连续分裂n次,则最终获得的子代DNA分子中,含14N的占________,含15N的占________,这说明DNA的复制特点是________________,其意义是_______________________________________________。
生物试题答案
一、选择题:每题1.5分共60分
题号 | 1 | 2 | 3 | 4 | 5 | 6 | 7 | 8 | 9 | 10 |
答案 | A | B | C | B | B | C | B | A | D | B |
题号 | 11 | 12 | 13 | 14 | 15 | 16 | 17 | 18 | 19 | 20 |
答案 | B | B | C | D | D | B | D | A | B | C |
题号 | 21 | 22 | 23 | 24 | 25 | 26 | 27 | 28 | 29 | 30 |
答案 | B | A | D | C | D | A | B | A | B | A |
题号 | 31 | 32 | 33 | 34 | 35 | 36 | 37 | 38 | 39 | 40 |
答案 | B | D | C | C | B | D | A | B | C | B |
二、非选择题(40分
41答案 (1)子叶黄色 子叶绿色 (2)YY yy (3)Y和y 1∶1 (4)子叶黄色 子叶绿色 3∶1 2 001 (5)YY、Yy、yy 1∶2∶1
解析 由F1性状知子叶黄色是显性性状,子叶绿色是隐性性状。由此推知双亲子叶黄色为YY、子叶绿色为yy,根据孟德尔一对相对性状的遗传实验求出其他各项。
42.答案:(1)有丝(2)初级精母细胞 Ⅱ (3)后(4)CE 8 (5)4 (6)2
43.答案:(1)Aa 2/3(2)XaY(3)1/16
44.答案(10分) (1)(放射性)同位素标记法
(2)噬菌体已将自己的DNA全部注入大肠杆菌内而沉淀
(3)①升高 子代噬菌体在大肠杆菌内增殖后释放出来,经离心后分布于上清液中(2分) ②是 没有侵入大肠杆菌的亲代噬菌体经离心后分布于上清液中
(4)在新形成的噬菌体中检测是否带有35S
(5)用含35S的培养基培养大肠杆菌,然后用噬菌体侵染该大肠杆菌,即可以得到大量用35S标记的噬菌体(2分)
45.【答案】(1)DNA复制 解旋酶、DNA聚合
(2)分裂间期 (3)脱氧核苷酸 碱基互补配对 (4)60
(5)2/2n 100% 半保留复制 保持了遗传信息的连续性
【解析】(1)图示为以亲代DNA的两条链为模板,形成子代DNA分子的过程,所以是DNA复制,该过程需解旋酶和DNA聚合酶的作用。
(2)DNA分子复制发生在细胞周期的分裂间期。
(3)DNA分子复制以游离的4种脱氧核苷酸为原料,以亲代DNA分子的两条链为模板,在DNA聚合酶等酶的作用下,按照碱基互补配对原则合成子链。
(4)若亲代DNA分子中A+T=60%,经过复制后形成的子代DNA分子中A+T=60%。
(5)DNA分子复制是半保留复制,14N标记的DNA分子在15N的环境中,不论复制多少次,形成的子代的DNA分子中只有2个DNA分子含14N,所有子代DNA分子都含有15N。
2020辽源田家炳高级中学高一下学期期中考试生物试题含答案: 这是一份2020辽源田家炳高级中学高一下学期期中考试生物试题含答案,共14页。试卷主要包含了5分,共60分),下列与翻译过程无关的物质是,DNA复制所需的基本条件是,碱基互补配对发生在等内容,欢迎下载使用。
2020南平高级中学高一下学期期中考试生物试题含答案: 这是一份2020南平高级中学高一下学期期中考试生物试题含答案,共9页。试卷主要包含了单选题,非选择等内容,欢迎下载使用。
2020兴化板桥高级中学高一下学期期中考试生物试题含答案: 这是一份2020兴化板桥高级中学高一下学期期中考试生物试题含答案,文件包含20192020第二学期期中考试-高一生物docx、生物试题答案doc等2份试卷配套教学资源,其中试卷共7页, 欢迎下载使用。

