2021青岛黄岛区高二上学期期中考试生物试题含答案
展开1.答题前,考生先将自已的姓名、考生号、座号填写在相应位置,认真核对条形码上的姓名、考生号和座号,并将条形码粘贴在指定位置上。
2.选择题答案必须使用2B铅笔(按填涂样例)正确填涂;非选择题答案必须使用0.5毫米黑色签字笔书写,绘图时,可用2B铅笔作答,字体工整、笔迹清楚。
3.请按照题号在各题目的答题区域内作答,超出答题区域书写的答案无效;在草稿纸、试题卷上答题无效。保持卡面清洁,不折叠、不破损。
4.考试时间90分钟,总分100分。
第Ⅰ卷(共45分)
一、选择题:本题共20小题,每小题1.5分,共30分。每小题给出的四个选项中,只有一个选项是最符合题目要求的。
1.通常情况下,人体组织细胞的细胞内液与组织液的生理指标最接近的是
A.Na+浓度B.渗透压C.K+浓度D.O2 浓度
2.2020年国际马拉松夏季竞速邀请赛在西安举行,人们在运动过程中,机体会发生一系列生理活动以维持内环境稳态。下列相关叙述正确的是
A.内环境稳态是指内环境中的各种成分和理化性质都处于动态平衡
B.运动过程中,线粒体内的葡萄糖氧化分解加快,体温略有升高
C.剧烈运动时会产生大量乳酸进入血液,与血浆中缓冲物质H2CO3发生中和,血浆pH保持相对稳定
D.运动过程中大量流汗使细胞外液渗透压显著降低
3.若给人静脉注射一定量的0.9%NaCl溶液,则一段时间内会发生的生理现象是
A.机体血浆渗透压降低,排出相应量的水后恢复到注射前水平
B.机体血浆量增加,排出相应量的水后渗透压恢复到注射前水平
C.机体血浆量增加,排出相应量的NaCl和水后恢复到注射前水平
D.机体血浆渗透压上升,排出相应量的NaCl后恢复到注射前水平
4.下列关于人体水盐平衡调节的叙述,正确的是
A.大量失钠,对细胞外液渗透压的影响大于细胞内液
B.机体内的Na+主要随汗液排出
C.人体内水的来源是饮水和食物中的水
D.人体水平衡和盐平衡的调节过程没有直接关系
5.给奶牛挤奶时其乳头上的感受器会受到刺激,产生的兴奋沿着传入神经传到脊髓,能反射性地引起乳腺排乳;同时该兴奋还能上传到下丘脑,促使其合成催产素,进而促进乳腺排乳。下列相关叙述不正确的是
A.神经元之间的信息传递是通过突触来完成的
B.上述过程的完成需要“不完全自主”的自主神经系统参与
C.上述两种排乳,前者为非条件反射,后者为条件反射
D.兴奋在突触小体内完成的信号转化是由电信号转化为化学信号
6.下列有关神经系统的叙述,不正确的是
A.大脑皮层主要是由神经元胞体及其树突构成的
B.大脑皮层运动代表区范围的大小与躯体中相应部位的大小不成比例
C.排尿反射过程中既有分级调节也有反馈调节
大脑皮层言语区的H区受损,不能听见别人讲话的声音
7.突触小泡与突触前膜的融合需要Ca2+参与,下列有关突触传递的叙述正确的是
A.若瞬间增大突触前膜对组织液中Ca2+的通透性,可使
突触后膜持续兴奋
B.突触前膜释放递质的过程体现了细胞膜的选择透过性
C.递质与突触后膜上的受体结合,引起突触后膜兴奋或抑制
D.若突触小泡释放的是抑制性递质,则突触后膜无膜电位变化
8.当你在野外草地上玩耍时,旁边的草丛里突然窜出一条蛇,于是你非常紧张:心跳加快、呼吸急促。此时,你可能撒腿就跑,也可能原地不动冷静地应对。当你确认安全之后,心跳、呼吸等会慢慢恢复。上述反应过程中,神经系统扮演了主要角色,下列有关神经系统的相关叙述不正确的是
A.疾跑等躲避动作依赖骨骼肌的运动,不受自主神经系统支配
B.人可以控制自己是否跑开,是因为躯体运动神经受中枢神经系统的控制
C.心跳等内脏器官的活动是受自主神经系统支配的,不受意识控制
D.自主神经系统是脊神经的一部分,包括交感神经和副交感神经
9.分布有乙酰胆碱受体的神经元称为胆碱能敏感神经元,它普遍存在于神经系统中,参与学习与记忆等调节活动。乙酰胆碱酯酶催化乙酰胆碱的分解,药物阿托品能阻断乙酰胆碱与胆碱能敏感神经元的相应受体结合。下列说法错误的是
A.胆碱能敏感神经元的数量改变会影响学习与记忆等调节活动
B.细胞外液的变化影响乙酰胆碱的释放,但不影响乙酰胆碱的传递
C.使用乙酰胆碱酯酶抑制剂可导致胆碱能敏感神经元持续兴奋
D.注射阿托品可减弱胆碱能敏感神经元所引起的生理效应
10.下列图1表示神经纤维上某点受到刺激后对膜外电位的测量,图2表示神经纤维某部位在受到一次刺激前后膜内外的电位变化。相关叙述正确的是
A.在没有接受刺激时,图1中的电位计可测量到静息电位的大小
B.图2中从A到C段,Na+大量内流需要载体蛋白的协助,消耗能量
C.改变神经纤维膜外的K+浓度,则图2中A的电位不会受到影响
D.如果神经纤维膜外的Na+含量较低,则图2中C的电位将下降
11.某实验小组利用小白鼠做了如下实验:电刺激小白鼠下丘脑前部,发现小白鼠有出汗现象;刺激小白鼠下丘脑后部,小白鼠出现寒战现象。下列有关叙述正确的是
A.该现象的发生离不开大脑皮层的参与
B.下丘脑前部存在热觉感受器
C.下丘脑后部存在产热中枢
D.汗腺的分泌是甲状腺激素调节的结果
12.炎性甲亢是由甲状腺滤泡细胞膜通透性发生改变,滤泡细胞中的甲状腺激素大量释放进入血液,从而引起机体内甲状腺激素含量明显升高的一种疾病。下列有关叙述错误的是
A.炎性甲亢患者体内细胞代谢旺盛,机体产生的热量增多
B.甲状腺激素作用的靶细胞比促甲状腺激素作用的靶细胞种类多
C.炎性甲亢患者血液中促甲状腺激素释放激素的含量比正常人高
D.甲状腺激素的调节过程中存在明显的分级调节,有利于精细调控
13.假性过敏是机体内稳态部分失调的结果,在临床上的症状类似过敏反应,如皮肤出现红肿、刺痛等症状,但缺乏特异性免疫的过程。下列关于假性过敏的描述,正确的是
A.假性过敏也是接触过敏原后导致的
B.患者的血液中浆细胞数量显著增多
C.患者皮肤毛细血管壁的通透性增大
D.人体初次接受抗原就能诱发假性过敏
14.下图是下丘脑参与人体生命活动调节的部分途径示意图,据图分析下列说法不正确的是
A.若图中的内分泌腺为甲状腺,则缺碘会导致激素③、④的含量增加
B.若图中的内分泌腺为卵巢,则激素⑥的靶器官主要是卵巢等雌性生殖器官
C.若图为体温调节示意图,则在寒冷条件下的调节作用途径有①②③④⑤⑥
D.若图为水盐平衡调节示意图,当食用较咸食物时大脑皮层可产生渴觉
15.研究人员找到一种抗体,可让急性髓性白血病细胞成熟为树突状细胞。树突状细胞如长时间暴露于该抗体下,再加上特定的培养条件,还能进一步分化为与自然杀伤(NK)细胞(该细胞识别靶细胞是非特异性的)高度相似的细胞——诱导NK细胞。下列相关叙述中,不正确的是
A.树突状细胞在特异性免疫中的作用是摄取和呈递抗原
B.在二次免疫中,抗体可由浆细胞与记忆B细胞合成并分泌
C.细胞毒性T细胞识别抗原具有特异性,而诱导NK细胞则无特异性
D.该诱导过程可能涉及到细胞基因的选择性表达
16.关于生物的激素调节及其应用方面的有关说法正确的是
A.胰岛素分泌不足的成年人排尿量会相应增加,逐渐消瘦,体重减少
B.胰岛素与胰高血糖素的协同作用对人体正常的生命活动是有利的
C.切除动物的垂体后,血液中促甲状腺激素释放激素和甲状腺激素均会减少
D.摄盐过多后再增加饮水量,不利于维持细胞外液渗透压的相对恒定
17.中国的“种痘之术”开创了人类天花病(天花病毒引起的疾病)预防之先河。人们用痘痂作为痘苗,通过鼻孔接种。该法是用人工方法感染天花,有一定危险性。后来在不断实践的过程中,发现如果用接种多次的痘痂作疫苗,则毒性减弱,接种后比较安全。清代《种痘新法》描述了人痘苗的选育方法:“其苗传种愈久,药力提拔愈清,人工之选炼愈熟,火毒汰尽,精气独存,所以万全而无害也”。后来该法被牛痘接种法代替,因为牛痘比人痘更加安全。下列有关免疫预防的相关叙述不正确的是
A.痘苗的选育过程相当于病毒减毒 B.种痘成功后体内可产生相应的抗体
C.种痘成功后机体获得了免疫自稳能力 D.牛天花病毒和人天花病毒有相同抗原
18.科学家研究植物顶端优势时发现,不同植物激素对侧芽生长的影响有差异。下列相关叙述不正确的是
A.比较1、3两组,可知细胞分裂素对侧芽的生长有促进作用
B.比较1、2、3组,可知细胞分裂素能解除生长素对侧芽的抑制作用
C.比较1、4两组,可知自然生长侧芽受抑制,可能是因为缺少生长素
D.比较1、4、5组,可知赤霉素对解除顶端优势现象有促进作用
19.我国古代劳动人民的许多生活、生产实践活动都离不开植物激素,例如:过去人们在密闭的米缸中点香,能使绿色香蕉变黄;我国宋代著作《种艺必用》中,记载了一种促进空中压条生根的方法:“凡嫁接矮果及花,用好黄泥晒干,筛过,以小便浸之。又晒干,筛过,再浸之。又晒又浸,凡十余次。以泥封树枝……则根生;清代《棉业图说》中所附“摘心图”,文中记载“摘心”能使棉花亩产增加三四十斤。下列相关分析不合理的是
A.香在米缸中燃烧不充分释放出乙烯,能促进香蕉的发育与成熟
B.人体尿液中含有微量的生长素,生长素能促进插条生根
C.棉花摘心能降低侧芽处生长素的浓度,促进侧芽的发育
D.人体细胞不含与生长素结合的特异性受体,生长素对人体不起作用
20.研究小组探究了萘乙酸(NAA)对某果树扦插枝条生根的影响,结果如下图。下列相关叙述正确的是
A.自变量是NAA的浓度,因变量是平均生根数
B.不同浓度的NAA处理插条,生根率不同
C.小于300mg/L的NAA处理插条,不利于
生产
D.400 mg/L的NAA具有增加生根数的效应
二、不定项选择题:本题共5小题,每小题3分,共15分。每小题给出的四个选项中,可能只有一个选项正确,可能有多个选项正确,全部选对的得3分,选对但不全的得1分,有选错的得0分。
21.下图方框内为人体内某组织或器官的结构示意图,A、B、C 分别表示不同的体液,据图判断,下列叙述错误的是
A.花粉过敏会引起B液增多A液减少
B.若图示方框为肝脏,则B中Ⅰ端的
氧气浓度高于Ⅱ端
C.A渗回B和渗入C的量相差不大
D.若图示方框为胰岛组织,则饱饭后B中的胰岛素含量Ⅱ端比Ⅰ端高
22.“当神经系统控制心脏活动时,在神经元与心肌细胞之间传递的信号是化学信号还是电信号呢?”研究者针对这个问题,进行了如下实验。取两个生理状态相同的蛙的心脏(A和B,保持活性)置于成分相同的营养液中,A有某副交感神经支配,B没有该神经支配;刺激该神经,A心脏的跳动减慢;从A心脏的营养液中取一些液体注入B心脏的营养液中(如图),B心脏跳动也减慢。下列相关叙述错误的是
A.进行该实验基于的假说是神经元与心肌细胞之间传递的信号是化学信号或电信号
B.该实验说明A的副交感神经细胞可能释放一种神经递质,该递质能使心跳减慢
C.副交感神经末梢释放的神经递质能与心肌细胞膜上的受体结合,促使K+内流
D.交感神经使内脏器官的活动加强,副交感神经使内脏器官的活动减弱
23.某些细胞毒性T细胞在癌组织环境中会合成两种细胞膜蛋白(CTLA-4、PD-1),这两种膜蛋白对细胞毒性T细胞的杀伤功能具有抑制作用。2018年诺贝尔生理学或医学奖授予了两位科学家,是因为他们发现了以上两种膜蛋白的特殊抗体,并成功将其用于癌症的治疗。下列叙述正确的是
A.人体内癌变的细胞会成为细胞毒性T细胞攻击的对象
B.降低CTLA-4、PD-1的活性,细胞免疫功能将增强
C.上述两种膜蛋白的特殊抗体能够与癌细胞结合,达到治疗目的
D.合成上述两种膜蛋白的基因不可能来源于细胞毒性T细胞自身
24.正常人体静脉注射一定量葡萄糖后,可诱导胰岛素分泌呈“双峰曲线”,两个峰分别代表胰岛素分泌的第一时相和第二时相(基线指24小时胰岛细胞持续分泌的微量胰岛素)。下列叙述正确的是
A.0~5 min内胰岛素可能来自胰岛B细胞中之前贮存的
B.胰岛素分泌量增加会提高组织细胞吸收葡萄糖的速率
C.出现第二时相是因为胰高血糖素的增加使血糖迅速升高
D. 第二时相胰岛素的分泌是神经—体液共同调节的结果
25.赤霉素可以通过提高生长素IAA的含量间接促进植物生长,如图是为了验证这一观点的实验方法。已知生长素是色氨酸在吲哚乙酸合成酶的作用下形成,在IAA氧化酶的作用下氧化分解。下列有关分析不正确的是
A.图中放在两个相同琼脂块上的幼苗尖端的数量
应该相等
B.若对1号幼苗施加适量赤霉素,则放置琼脂块
的去尖端胚芽鞘向右弯曲生长
C.赤霉素可能通过促进吲哚乙酸基因的转录,从而翻译出更多的生长素
D.赤霉素可能是通过促进生长素的合成或抑制生长素的分解提高生长素含量
第II卷 (共55分)
三、非选择题:本部分5道小题,共55分。
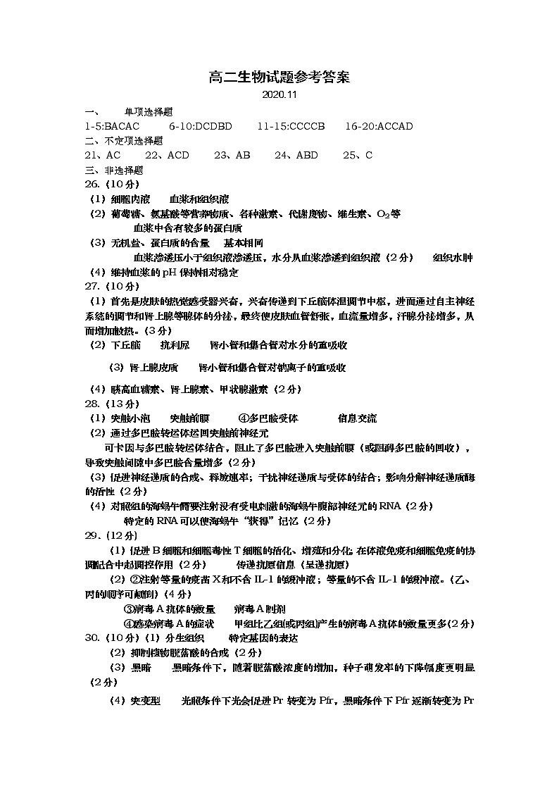
26.(10分)下表所示为正常人体部分体液中主要成分的含量(单位略),请回答下列问题:
(1)表中不属于人体内环境组成的液体是 ,毛细血管壁细胞生活的具体内环境是 。
(2)除了表中所列成分外,体液中还可能含有哪些物质? (说出三种),表中数据显示,血浆和组织液各成分的含量最主要的差别是 。
(3)血浆渗透压的大小主要与 有关,血浆和组织液的渗透压 (填“基本相同”或“不同”),若人体严重营养不良,则会引起 ,导致 。
(4)表中所列HPO42-、H2 PO4-在人体中的作用是 。
27.(10分)炎炎夏日,医务工作者还要穿着厚厚的防护服为人们采集咽拭子,以检测
新冠病毒,让人感动。在穿防护服的这几个小时里,医务工作者的身体为适应闷热的环
境,要进行不断的调节。请回答下列问题:
(1)在闷热的环境中,机体是如何调节体温的?
(2)由于大量出汗,细胞外液的渗透压升高, 分泌的 激素会增加,促进 ,减少尿量。
(3)因水分的大量丢失,细胞外液量减少以及血钠含量降低时, 分泌的醛固酮增加,可促进 。
(4)极端环境的工作对医务工作者的体力也是极大的考验。当体内血糖浓度降低的时候,请写出3种能够升高血糖的激素: 。
28.(13分)2020年国际禁毒日的主题是“健康人生,绿色无毒”。《中华人民共和国刑
法》第357条规定:毒品是指鸦片海洛因、甲基苯丙胺(冰毒)、吗啡、大麻、可卡因以及
国家规定管制的其他能够使人形成瘾癖的麻醉药品和精神药品。长期使用毒品会使大脑
的机能发生改变,可卡因(Ccaine)是一种已知的最容易上瘾物质之一,它可以通过调控
多巴胺的含量水平刺激大脑皮层,并产生兴奋和愉悦感。请据图分析回答下列问题:
(1)多巴胺的释放通过① 与 融合完成,
[ ] 对多巴胺的识别起重要作用,体现了细胞膜具有 功能。
(2)多巴胺作用完成后正常的去路是 ,可卡因能够增强并延长对大脑的刺激,而产生“快感”,由图中信息分析可卡因的作用机理是 。
(3)兴奋剂和毒品大多是通过突触来发挥作用的,除可卡因的作用机理,请推测其他种类的毒品可能的作用机理有 (列出两种即可)
(4)学习和记忆与脑内神经递质的作用以及某些种类蛋白质的合成密切相关。研究发现海蜗牛在接触几次电击后,能学会利用长时间蜷缩的方式保护自己;没有经过电击刺激的海蜗牛则没有类似的防御行为。研究者提取前者腹部神经元的RNA注射到后者颈部,发现原本没有受过电击的海蜗牛也“学会”了防御,而对照组则没有此现象。对照组的处理是 ,该实验说明 。
29.(12分)“细胞因子风暴”是指机体在感染微生物等情况下,体液中多种细胞因子迅速大
量产生的现象。该过程会导致组织细胞的损伤,严重时危及生命。如埃博拉病毒和新冠
病毒的感染就可能引发“细胞因子风暴”。请回答有关人体免疫的问题:
(1)在特异性免疫过程中,辅助性T细胞分泌的细胞因子有什么作用?
除了分泌细胞因子外,辅助性T细胞还能够发挥的作用是 。
(2)一般认为,“细胞因子风暴”是免疫系统对新的、高致病性的病原体的过激反应造成的。针对这样的病原体,疫苗就显得尤为重要。某科研团队研制了一种针对某新型病毒A的疫苗X,欲通过实验检测疫苗X的效果,并在该实验中探究IL-1(一种细胞因子)是否有增强该疫苗效果的作用,请完善实验及分析过程。
实验材料与药品:未接触过病毒A的实验用仔猪若干只,医用注射器若干,含IL-1的缓冲液,不含IL-1的缓冲液,疫苗X,病毒A制剂等。
实验过程及分析:
选取生理状况相同的实验仔猪,均分为4组,分别编号甲、乙、丙、丁。
甲组注射一定量的疫苗X和含IL-1的缓冲液;乙组注射 ;丙组注射 ,丁组不做处理。各组仔猪给予相同且适宜的环境培养。
7天后,检测各组仔猪体内 ,然后对甲、乙、丙三组注射 ,丁组不做处理。各组仔猪继续在相同且适宜的环境中培养。
一段时间内,每天观察各组仔猪 ,并检测病毒A抗体的数量。
当实验结果为 时,IL-1有增强该疫苗效果的作用。
30.(10分)20世纪20年代开始的光形态建成研究,使人们对光与植物关系的认识不再
局限于光合作用的能量供应,而是把光看作一种信号,由它去激发植物体内的光受体,
调控植物的生长发育。科研人员对光信号如何影响植物生长进行了研究。
(1)光敏色素是植物的光受体之一,分布在植物的各个部位,其中在 的细胞内比较丰富。光作为一种信号能够被光敏色素捕捉,并通过一定的信号转导过程,影响 ,从而表现出生物效应。
(2)科研人员测定了野生型植株和光受体缺失突变体中脱落酸的含量,结果如图1所示。据实验结果推测,光可能 。
(3)科研人员测定了不同处理下的水稻种子萌发率,结果如图2所示。实验结果表明 条件下,种子萌发对脱落酸处理更为敏感。判断的依据是 。
(4)由图2可知,在光照条件下, (野生型/突变型)对脱落酸的作用更敏感。研究表明,光敏色素蛋白有两种形式:无活性Pr形式和有活性的Pfr形式,在不同条件下Pr和Pfr可以相互转化,且Pfr能够降低水稻种子对脱落酸的敏感性。试推测在光照和黑暗条件下,Pr和Pfr是如何转化的?
2023青岛高二上学期期中考试生物试题含答案: 这是一份2023青岛高二上学期期中考试生物试题含答案,文件包含山东省青岛市2022-2023学年高二上学期期中考试生物试题docx、202211高二生物答案docx等2份试卷配套教学资源,其中试卷共16页, 欢迎下载使用。
精品解析:山东省青岛市黄岛区2020-2021学年高二上学期期末生物试题: 这是一份精品解析:山东省青岛市黄岛区2020-2021学年高二上学期期末生物试题,文件包含精品解析山东省青岛市黄岛区2020-2021学年高二上学期期末生物试题解析版docx、精品解析山东省青岛市黄岛区2020-2021学年高二上学期期末生物试题原卷版docx等2份试卷配套教学资源,其中试卷共46页, 欢迎下载使用。
2020青岛黄岛区高二上学期期末学业水平检测生物试题PDF版含答案: 这是一份2020青岛黄岛区高二上学期期末学业水平检测生物试题PDF版含答案

