粤教版高中物理选择性必修第三册第2章章末综合提升课件+学案+综合测评含答案
展开章末综合测评(一) 分子动理论 气体、液体和固体
(满分:100分)
1.(4分)下列说法正确的是( )
A.只要是有确定熔点的物体必定是非晶体
B.液体表面存在张力是由于表面层分子间距离小于液体内部分子间距离
C.容器中气体压强是由于大量气体分子对容器壁的频繁碰撞造成的
D.蔗糖受潮后会粘在一起,因为没有确定的几何形状,所以它是非晶体
C [晶体有确定的熔点,非晶体没有确定的熔点,液体表面张力是由于表层分子间距大于液体内部的分子间距,蔗糖是晶体,C选项正确.]
2.(4分)下列说法不正确的是( )
A.浸润液体在细管里能上升
B.不浸润液体在细管里能下降
C.在建筑房屋时,在砌砖的地基上要铺一层油毡或涂过沥青的厚纸,这是为了增加毛细现象使地下水容易上升
D.农田里如果要保存地下的水分,就要把地面的土壤锄松,以减少毛细现象的发生
C [毛细现象和液体的浸润、不浸润相联系.浸润液体在细管中能上升,不浸润液体在细管中下降,故A、B正确;建筑房屋的时候,在砌砖的地基上铺一层油毡或涂过沥青的厚纸,防止地下的水分沿着夯实的地基以及砖墙的毛细管上升,以使房屋保持干燥.土壤里有很多毛细管,地下的水分可以沿着它们上升到地面.如果要保存地下的水分,就要把地面的土壤锄松,破坏这些土壤里的毛细管.相反,如果想把地下的水分引上来,就不仅要保持土壤里的毛细管,而且还要使它们变得更细,这时就要用磙子压紧土壤,所以C错,D对.]
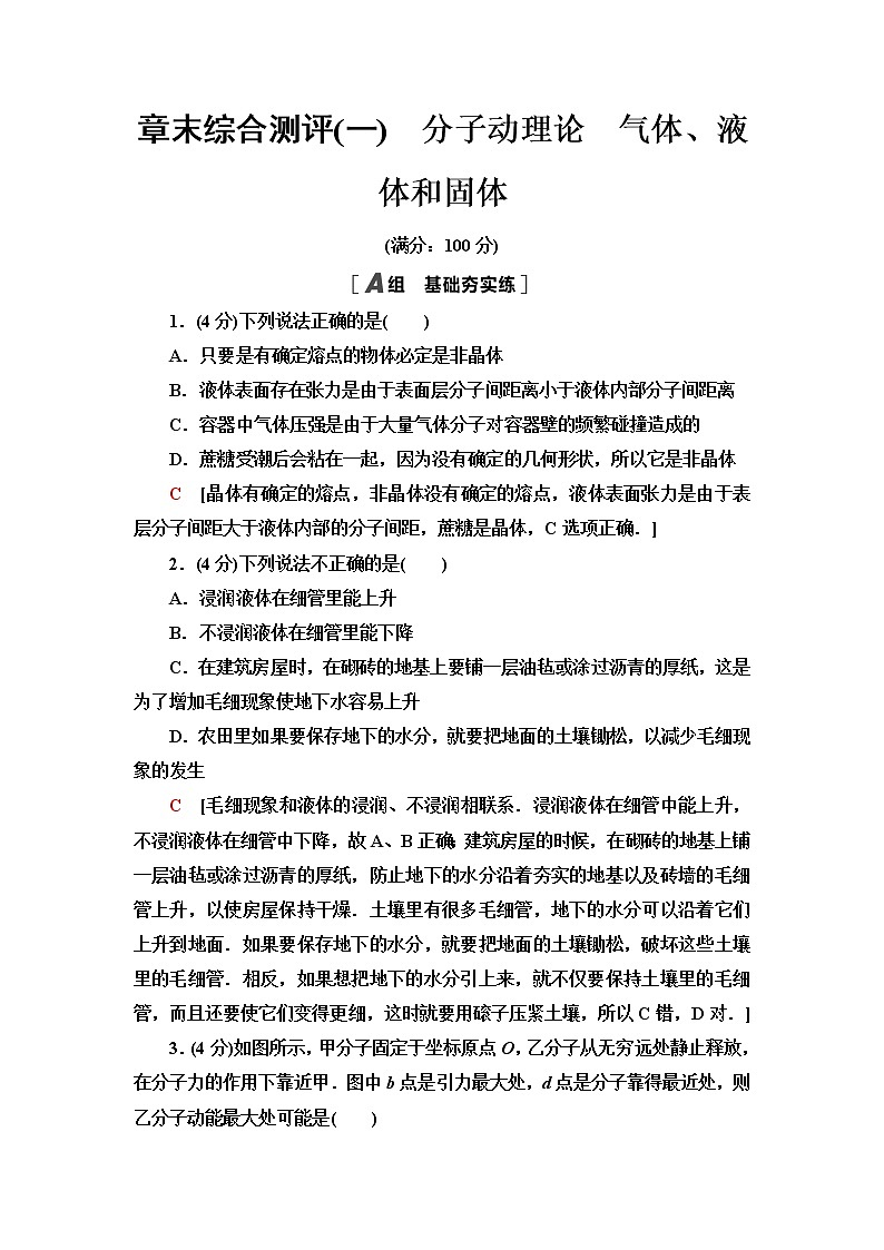
3.(4分)如图所示,甲分子固定于坐标原点O,乙分子从无穷远处静止释放,在分子力的作用下靠近甲.图中b点是引力最大处,d点是分子靠得最近处,则乙分子动能最大处可能是( )
A.a点 B.b点
C.c点 D.d点
C [从a点到c点分子间的作用力表现为引力,分子间的作用力做正功,动能增加,从c点到d点分子间的作用力表现为斥力,分子间的作用力做负功,动能减小,所以乙分子动能最大时在c点,C正确.]
4.(4分)关于扩散运动和布朗运动,下列说法中正确的是( )
A.两种运动都是由外部原因引起的液体分子的运动
B.两种运动都能反映分子的运动
C.两种运动都与温度有关,所以也叫热运动
D.布朗运动的剧烈程度与悬浮颗粒大小有关,说明分子运动快慢与物体的速度有关
B [两种运动都不是外因引起的,扩散运动是分子的运动,布朗运动不是分子的运动,但能反映分子的运动,并且都与温度有关,A错误,B正确;热运动指的是分子的无规则运动,C错误;布朗运动的剧烈程度与悬浮颗粒大小有关,颗粒越小,布朗运动越明显,说明液体分子做无规则运动对颗粒的撞击越不平衡,D错误.]
5.(4分)关于气体的体积,下列说法中正确的是( )
A.气体的体积与气体的分子总数成正比
B.气体的体积与气体的质量成正比
C.气体的体积与气体的密度成反比
D.气体的体积与气体的质量、密度和分子的体积无关,只决定于容器的容积
D [由气体能够充满整个容器的性质可知A、B、C错误,D正确.]
6.(4分)已知理想气体的内能与温度成正比,如图所示的实线为气缸内一定质量的理想气体由状态1到状态2的变化曲线,则在整个过程中气缸内气体的内能( )
A.先增大后减小
B.先减小后增大
C.单调变化
D.保持不变
B [题图中虚线是等温线,由理想气体状态方程=C知,pV=CT,离原点越近的等温线温度越低,所以气体由状态1到状态2时温度先减小后增大,即理想气体的内能先减小后增大,B项正确.]
7.(4分)如图所示,为一定质量的理想气体的p 图像,图中BC为延长线过原点的线段,AB与p轴平行,A、B、C为气体的三个状态,则下列说法中正确的是( )
A.TA>TB=TC
B.TA>TB>TC
C.TA=TB>TC
D.TA<TB<TC
A [由题图可知A→B为等容变化,根据查理定律,pA>pB,TA>TB.由B→C为等温变化,即TB=TC.所以TA>TB=TC,A正确.]
8.(6分)在做“用油膜法估测分子的大小”的实验中:
(1)关于油膜面积的测量方法,下列说法中正确的是________.(填字母代号)
A.油酸酒精溶液滴入水中后,要立刻用刻度尺去量油膜的面积
B.油酸酒精溶液滴入水中后,要让油膜尽可能地散开,再用刻度尺去量油膜的面积
C.油酸酒精溶液滴入水中后,要立即将油膜的轮廓画在玻璃板上,再利用坐标纸去计算油膜的面积
D.油酸酒精溶液滴入水中后,要让油膜尽可能散开,等到状态稳定后,再把油膜的轮廓画在玻璃板上,用坐标纸去计算油膜的面积
(2)实验中,将1 cm3的油酸溶于酒精,制成200 cm3的油酸酒精溶液,又测得1 cm3的油酸酒精溶液有50滴,现将1滴溶液滴到水面上,水面上形成0.2 m2的单分子油薄层,由此可估算油酸分子的直径d=________m.
[解析] (1)在做“用油膜法估测分子的大小”的实验中,油酸酒精溶液滴在水面上,油膜会散开,待稳定后,再在玻璃上画下油膜的轮廓,用坐标纸计算油膜面积,故选D.
(2)一滴油酸酒精溶液里含纯油酸的体积:V=× cm3=10-10 m3
油酸分子的直径d== m=5×10-10 m.
[答案] (1)D (2)5×10-10
9.(5分)在“匚”形铁丝框架上有一可以自由滑动的细铁丝ab,如图所示,铁丝长L=20 cm,框上分布着液膜.使液膜表面积增加ΔS=200 cm2,需要做多少功?(液体表面在单位长度上的表面张力α=7.2×10-4 N/m,摩擦可以不计)
[解析] 液膜形成表面张力,使液膜有收缩趋势,要使液膜增大,必须是外力克服表面张力做功.由于液膜是两个液面,所以作用在ab杆上的表面张力F=α·L·2=2αL,克服表面张力做功W=Fs′=2αLs′=2α·=α·ΔS=1.44×10-5 J.
[答案] 1.44×10-5 J
10. (5分)如图所示,气缸放置在水平平台上,活塞质量为10 kg,横截面积为50 cm2,厚度为1 cm,气缸全长为21 cm,气缸质量为20 kg,大气压强为1×105 Pa,当温度为7 ℃时,活塞封闭的气柱长10 cm,若将气缸倒过来放置时,活塞下方的空气能通过平台上的缺口与大气相通.g取10 m/s2,求:
(1)气缸倒置时,活塞封闭的气柱长度;
(2)当温度多高时,活塞刚好接触平台.
[解析] (1)设汽缸倒置前、后被封闭气体的压强分别为p1和p2,气柱长度分别为L1和L2.
p1=p0+=1.2×105 Pa,p2=p0-=0.8×105 Pa,
倒置过程为等温变化,由玻意耳定律可得p1L1S=p2L2S,所以L2=L1=15 cm.
(2)设倒置后升温前、后封闭气柱温度分别为T2和T3,升温后气柱长度为L3,则T2=T1=(273+7) K=280 K,L2=15 cm,L3=20 cm
升温过程为等压变化,由盖-吕萨克定律可得=,所以T3=T2=373 K.即温度升高到100 ℃时,活塞刚好接触平台.
[答案] (1)15 cm (2)100 ℃
11.(6分)(多选)利用油膜法可粗略地测定分子的大小和阿伏伽德罗常数.若已知n滴油的总体积为V,一滴油形成的单分子油膜面积为S,这种油的摩尔质量为M,密度为ρ,则每个油分子的直径D和阿伏伽德罗常数NA分别为( )
A.D= B.D=
C.NA= D.NA=
BD [据题意,每一滴油的体积为,油膜厚度即分子直径D=,每一个球形分子的体积V0==,一个分子的质量为m0=ρV0=,阿伏伽德罗常数为NA==,故B、D正确.]
12.(6分)(多选)如图是一定质量的某种气体的等压线,等压线上的a、b两个状态比较,下列说法正确的是( )
A.在相同时间内撞在单位面积上的分子数,b状态较多
B.在相同时间内撞在单位面积上的分子数,a状态较多
C.在相同时间内撞在相同面积上的分子数,两状态一样多
D.单位体积的分子数,a状态比b状态多
BD [b状态比a状态体积大,故单位体积分子数b状态比a状态少,D对;而a、b状态压强相等,故相同时间内撞到单位面积上的分子数a状态较多,B正确,A、C错误.]
13.(6分)(多选)如图所示为一定质量的理想气体沿着所示的方向发生状态变化的过程,则该气体压强变化是( )
A.从状态c到状态d,压强减小
B.从状态d到状态a,压强不变
C.从状态a到状态b,压强增大
D.从状态b到状态c,压强不变
AC [在VT图像中,过原点的直线表示等压线,直线的斜率越大,气体的压强越小,分别做过a、b、c、d四点的等压线,则有pb>pc>pd>pa,故A、C正确.]
14.(6分)(多选)如图所示,用弹簧测力计拉着一个薄壁平底玻璃试管,将它的开口端向下插入水银槽中,由于管内有一部分空气,此时试管内水银面比管外水银面高h.若试管本身的重力与管壁的厚度不计,此时弹簧测力计的读数( )
A.等于进入试管内的H高水银柱的重力
B.等于外部大气压与内部空气对试管平底部分的压力之差
C.等于试管内高出管外水银面的h高水银柱的重力
D.等于上面A、C所述的两个数值之差
BC [取试管平底部分为研究对象,有pS+F弹=p0S,弹簧测力计对试管的拉力F弹=p0S-pS,故B正确;而试管内封闭气体的压强p=p0-ρgh,代入上式得F弹=p0S-(p0-ρgh)S=ρghS,故C正确.]
15.(6分)(多选)如图所示,两端开口的弯管,左管插入水银槽中,右管有一段高为h的水银柱,中间封有一段空气.则( )
A.弯管左管内外水银面的高度差为h
B.若把弯管向上移动少许,则管内气体体积增大
C.若把弯管向下移动少许,右管内的水银柱沿管壁上升
D.若环境温度升高,右管内的水银柱沿管壁上升
AD [被封闭气体的压强为p=p0+pgh,故左管内外水银面的高度差为h,A项正确;气体的压强不变,温度不变,故体积不变,B、C均错;压强不变,温度升高体积增大,右管中水银柱沿管壁上升,D项正确.]
16.(6分)回答下列有关DIS实验“研究气体的压强与体积的关系”的问题.
(1)如图所示,用一个带有刻度的注射器及DIS实验系统来探究气体的压强与体积关系.实验中气体的质量保持不变,气体的体积直接读出,气体的压强是由图中________传感器及计算机辅助系统得到。
(2)完成本实验的基本要求是( )
A.在等温条件下操作
B.封闭气体的容器密封良好
C.必须弄清所封闭气体的质量
D.气体的压强和体积必须用国际单位
(3)某同学在做本实验时,按实验要求组装好实验装置,然后缓慢推动活塞,使注射器内空气柱从初始体积20.0 mL减为12.0 mL.实验共测五次,每次体积值直接从注射器的刻度读出并输入计算机,同时由压强传感器测得对应体积的压强值.实验完成后,计算机屏幕上显示出如下表所示的实验结果:
实验序号 | V/mL | p/(×105 Pa) | pV/(×105 Pa·mL) |
1 | 20.0 | 1.0010 | 20.020 |
2 | 18.0 | 1.0952 | 19.714 |
3 | 16.0 | 1.2313 | 19.701 |
4 | 14.0 | 1.4030 | 19.642 |
5 | 12.0 | 1.6351 | 19.621 |
仔细观察不难发现,pV/(×105Pa·mL)一栏中的数值越来越小,造成这一现象的原因可能是( )
A.实验时注射器活塞与筒壁间的摩擦力不断增大
B.实验时环境温度增大了
C.实验时外界大气压强发生了变化
D.实验时注射器的空气向外发生了泄漏
(4)根据你在第(3)题中的选择,为了减小误差,你应当采取的措施是:________.
[解析] (1)气体的压强需要压强传感器联合计算机辅助系统得到具体数据.
(2)A.玻意耳定律成立的前提是等温且质量一定,即可判断和计算体积与压强的关系,A正确;
B.玻意耳定律成立的前提是等温且质量一定,容器的密封性必须好,如果气体泄漏,则质量发生变化,B正确;
C.实验过程中,只要保证封闭气体的质量不变即可,不需要知道气体的具体质量,C错误;
D.玻意耳定律成立的前提是等温且质量一定,单位可以不用国际单位,D错误;故选AB.
(3)A.实验时注射器活塞与筒壁间的摩擦力不断增大,不会影响气压与体积,A错误;
B.实验时环境温度增大了,根据理想气体状态方程=C,pV乘积变大,B错误;
C.封闭气体压强与外界大气压强无关,C错误;
D.实验时注射器的空气向外发生了泄漏,根据理想气体状态方程=C,常数C与质量有关,C变小,则pV乘积减小,D正确;故选D.
(4)增强接口处和活塞与针筒间的密封性,防止漏气,以保证气体质量不变.
[答案] (1)压强 (2)AB (3)D (4)增强接口处和活塞与针筒间的密封性,防止漏气
17.(10分)如图所示为一下粗上细且上端开口的薄壁玻璃管,管内有一部分水银封住密闭气体,上管足够长,图中大小截面积分别为S1=2 cm2、S2=1 cm2,粗细管内水银长度分别为h1=h2=2 cm,封闭气体长度为L=22 cm.大气压强为p0=76 cmHg,气体初始温度为57 ℃.求:
(1)若缓慢降低气体温度,降低至多少开尔文时,所有水银全部进入粗管内;
(2)若温度降低至237 K,气体的长度为多少.
[解析] (1)初始时刻的压强为p1=p0+h1+h2=80 cmHg,体积为V1=LS1,温度T1=273 K+57 K=330 K,水银全部进入粗管的末状态压强p2=p0+h1+=79 cmHg,体积为V2=S1,根据理想气体状态方程=,解得T2=311 K.
(2)由于237 K小于311 K,所以再降温的过程中,气体将做等压变化=,得出L3=16 cm.
[答案] (1)311 K (2)16 cm
18.(10分)如图甲所示是一个右端开口的圆筒形气缸,活塞可以在气缸内自由滑动.活塞将一定量的理想气体封闭在气缸内,此时气体的温度为27 ℃.若给气缸加热,使气体温度升高,让气体推动活塞从MN缓慢地移到PQ.已知大气压强p0=1.0×105 Pa.求:
甲 乙
(1)当活塞到达PQ后缸内气体的温度;
(2)把活塞锁定在PQ位置上,让气体的温度缓慢地降低到27 ℃,求此时气体的压强;
(3)在图乙中画出上述两个过程中气体压强p随温度T变化的图像.
[解析] (1)此过程为等压变化过程p1=p2=p0=1×105 Pa,V2=2V1,T1=300 K,
由=得:T2=600 K.
(2)此过程为等容变化过程,T3=300 K,
由查理定律=得:p3=0.5×105 Pa.
(3)pT图像如图所示:
[答案] (1)600 K (2)0.5×105 Pa (3)见解析

