(新高考)高考数学一轮复习考点复习讲义第16讲《导数的应用-导数与函数的极值、最值》(解析版)
展开第16讲 导数的应用——导数与函数的极值、最值
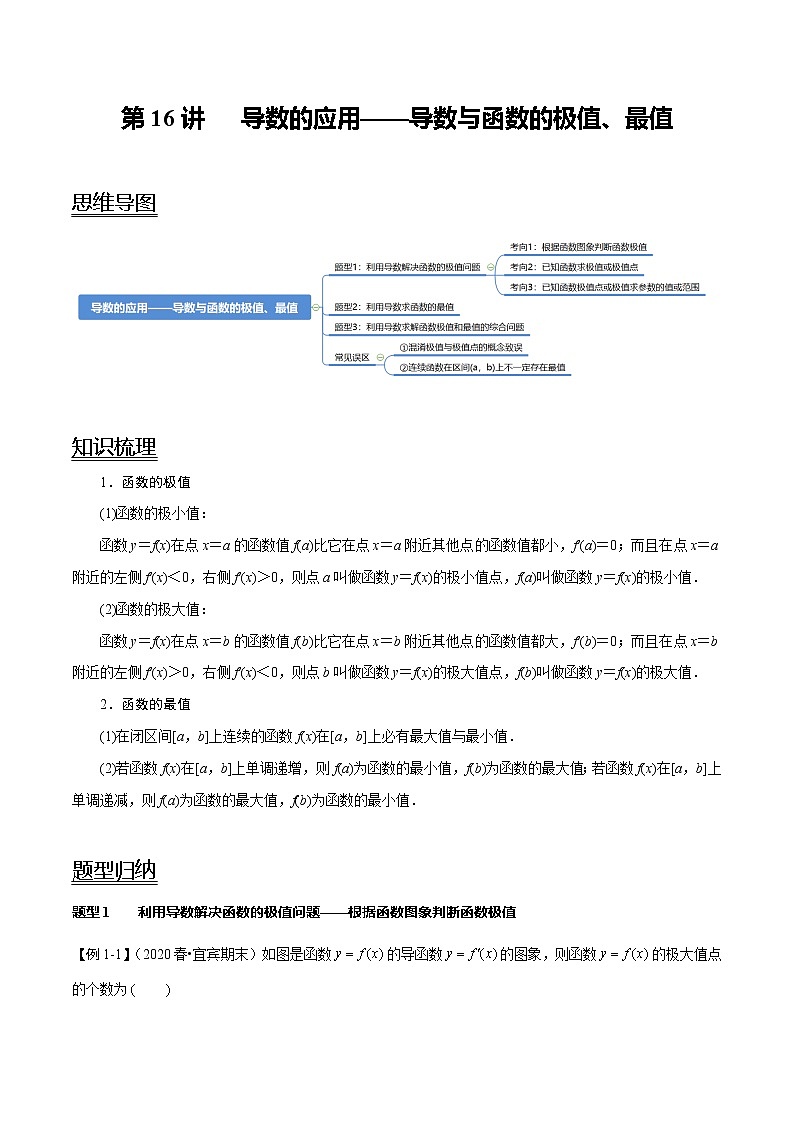
思维导图
知识梳理
1.函数的极值
(1)函数的极小值:
函数y=f(x)在点x=a的函数值f(a)比它在点x=a附近其他点的函数值都小,f′(a)=0;而且在点x=a附近的左侧f′(x)<0,右侧f′(x)>0,则点a叫做函数y=f(x)的极小值点,f(a)叫做函数y=f(x)的极小值.
(2)函数的极大值:
函数y=f(x)在点x=b的函数值f(b)比它在点x=b附近其他点的函数值都大,f′(b)=0;而且在点x=b附近的左侧f′(x)>0,右侧f′(x)<0,则点b叫做函数y=f(x)的极大值点,f(b)叫做函数y=f(x)的极大值.
2.函数的最值
(1)在闭区间[a,b]上连续的函数f(x)在[a,b]上必有最大值与最小值.
(2)若函数f(x)在[a,b]上单调递增,则f(a)为函数的最小值,f(b)为函数的最大值;若函数f(x)在[a,b]上单调递减,则f(a)为函数的最大值,f(b)为函数的最小值.
题型归纳
题型1 利用导数解决函数的极值问题——根据函数图象判断函数极值
【例1-1】(2020春•宜宾期末)如图是函数的导函数的图象,则函数的极大值点的个数为
A.3 B.2 C.1 D.0
【分析】通过读图得出函数的单调区间,从而求出函数的极值点,得出答案.
【解答】解:由图象知在,上,
所以此时函数在,上单调递增,
在上,,此时在上单调递减,
所以时,函数取得极大值,时,函数取得极小值.
则函数的极大值点的个数为1.
故选:.
【例1-2】(2019秋•未央区校级期末)函数的图象如图所示,则关于函数的说法正确的是
A.函数有3个极值点
B.函数在区间上是增加的
C.函数在区间上是增加的
D.当时,函数取得极大值
【分析】结合导数与函数单调性的关系可知,,函数单调递增,,函数单调递减,结合图象即可判断函数的单调区间及极值.
【解答】解:结合导数与函数单调性的关系可知,当时,,函数单调递增,
当时,,函数单调递减,当时,,函数单调递增,
故当时,函数取得极大值,当时,函数取得极小值
故选:.
【跟踪训练1-1】(2019秋•临渭区期末)已知函数的导函数的图象如图所示,则关于的结论正确的是
A.在区间上为减函数
B.在处取得极小值
C.在区间,上为增函数
D.在处取得极大值
【分析】结合图象求出函数的单调区间和极值点即可.
【解答】解:由图象得:在递减,在递增,在递减,
故在取极小值,在取极大值,
故选:.
【跟踪训练1-2】(2019秋•咸阳期末)已知函数的导函数的图象如图,则下列叙述正确的是
A.函数在上单调递减
B.函数在处取得极大值
C.函数在处取得极值
D.函数只有一个极值点
【分析】利用导数的定义和导数的集合意义,通过数形结合法可判断函数的单调性和极值可得答案;
【解答】解:由已知函数的导函数的图象可知,
在区间,,在,在区间,
根据导函数的定义和集合意义,导函数大于0时,原函数单调递增,导函数小于0时,原函数单调递减,
导函数等于0 时是原函数的拐点位置,可能为原函数取极值处,通过函数单调性函数取极值的左右两侧区间原函数的图象单调性相反判断可得:
、,,所以函数在上单调递减错误;
、,,,,函数在处取得极大值错误;
、,,,,,,函数在处取得极值错误;
、,,,,函数只有一个极值点正确;
故选:.
【名师指导】
由图象判断函数y=f(x)的极值,要抓住两点:(1)由y=f′(x)的图象与x轴的交点,可得函数 y=f(x)的可能极值点;(2)由导函数y=f′(x)的图象可以看出y=f′(x)的值的正负,从而可得函数y=f(x)的单调性.两者结合可得极值点.
题型2 利用导数解决函数的极值问题——已知函数求极值或极值点
【例2-1】(2020春•顺义区期末)已知函数,则的极大值点为
A. B. C. D.
【分析】求出函数的导函数,由导函数等于0求得导函数的零点,由导函数的零点对函数的定义域分段,根据导函数在各段内的符号判断函数在不同区间内的单调性,从而得到函数的极值点.
【解答】解:由,
得:.
由,得:,或.
由,得:.
所以,函数的增区间为,.函数的减区间为.
所以,是函数的极大值点,是函数的极小值点.
故选:.
【例2-2】(2020春•海淀区校级期末)函数的一个极小值点为
A. B. C. D.
【分析】先求出函数的导数,得到函数的单调性,从而求出函数的极小值点.
【解答】解:,
,
令,解得或,,
当时,,或,,函数单调递增,
当时,,或,,函数单调递减,
当时,在,上单调递增,在,,,上单调递减,
当时,在,上单调递增,在,,,上单调递减,
函数函数的一个极小值点为,
故选:.
【跟踪训练2-1】(2020春•乐山期中)函数的极小值是
A.4 B.2 C. D.
【分析】求导,分析单调性,可得极小值.
【解答】解:函数定义域:.
,
令,得或1,
在,上,,单调递增,
在上,,单调递减,
所以(1),
故选:.
【跟踪训练2-2】(2020春•龙岩期末)函数的极大值为 .
【分析】求导数便可得出,容易看出为方程的解,从而可判断导函数的符号,进而得出该函数的极大值点.
【解答】解:;
时,,时,,时,;
是的极大值点.
函数的极大值为:.
故答案为:.
【名师指导】
求函数的极值或极值点的步骤
(1)求导数f′(x),不要忘记函数f(x)的定义域;
(2)求方程f′(x)=0的根;
(3)检查在方程的根的左右两侧f′(x)的符号,确定极值点或函数的极值.
题型3 利用导数解决函数的极值问题——已知函数的极值点或极值求参数的值或范围
【例3-1】(2020春•赤峰期末)若函数存在极值点,则实数的取值范围是
A. B., C. D.,
【分析】先求导数,根据题意在上有根,得到与在有交点,进而得出答案.
【解答】解:根据题意得在上有零点,
所以在上有根,
即在上有根,
即与在有交点,
因为且单调,所以,
故选:.
【例3-2】(2020春•荆州期末)若当时,函数有两个极值点,则实数的取值范围是
A., B. C. D.
【分析】求导得,根据题意可得在上有两个根,从而得到在上有两个根,设,求导数判断的单调性,求出的最小值,进而得出答案.
【解答】解:,
根据题意,可得在上两个根,
即在上有两个根,
即在上有两个根,
设,则,
在上,单调递减,
在上,单调递增,
所以(1),所以.
故选:.
【跟踪训练3-1】(2020春•潍坊期末)已知时,函数取得极大值,则
A. B. C.4 D.2
【分析】求出函数的导数,解关于导函数的不等式,求出函数的单调区间,求出函数的极大值点即可.
【解答】解:,,
令,解得:或,
令,解得:,
故在递增,在递减,在递增,
故时,取极大值,则,
故选:.
【跟踪训练3-2】(2020春•南阳期末)已知函数有且仅有一个极值点,则实数的取值范围是 .
【分析】根据题意可得只有一个解只有一个解与只有一个交点,求导数,分析单调性,及当时,;当时,,画出函数的草图,及可得的取值范围,再检验是否符合题意,即可得出答案.
【解答】解:因为函数有且仅有一个极值点,
所以只有一个解,
即,只有一个解,
即与只有一个交点,
因为,
当时,,函数单调递增,
当时,,函数单调递减,
所以(1),
当时,;当时,,
画出函数的草图如下:
结合图象可得或,
解得或,
当时,,
所以,
令,
所以,
所以在上单调递增,在上单调递减,
所以(1),
所以恒成立,
所以在上单调递减,
所以函数没有极值点.
所以实数的取值范围是,.
【跟踪训练3-3】(2020•临川区校级一模)已知函数为自然对数的底数)有两个极值点,则实数的取值范围是 .
【分析】 , ,由函数有两个极值点可得和在上有两个交点,,令 ,利用导数研究其单调性即可得出.
【解答】解: , ,
由函数有两个极值点可得和在上有两个交点,
,令 ,
则,
在上单调递减且(1),
当,时,,即,在,上单调递增,(1),
当时,,即,在上单调递减.
故(1),
而当时,,当时,;
若和的图象在上有两个交点,
只需,故.
故答案为:,.
【名师指导】
已知函数极值点或极值求参数的两个要领
(1)列式:根据极值点处导数为0和极值这两个条件列方程组,利用待定系数法求解.
(2)验证:因为导数值等于零不是此点为极值点的充要条件,所以利用待定系数法求解后必须验证根的合理性.
题型4 利用导数求函数的最值
【例4-1】(2020春•克什克腾旗校级月考)(文科普班)已知,若,求函数的最小值.
【分析】代入的值,求出函数的导数,解关于导函数的不等式,求出函数的单调区间,求出函数的最值即可.
【解答】解:时,,,
令,解得:,
令,解得:,
故在递减,在递增,
故.
【例4-2】(2020春•徐州期中)已知函数.
(1)求函数的单调区间;
(2)求函数在,上的最大值和最小值.
【分析】(1)先求出函数的导数,解关于导函数的不等式,从而求出函数的单调区间;
(2)先求出函数在区间,上的单调性,从而求出函数的最值问题.
【解答】解:(1),
令,解得:,
令,解得:;
函数的增区间:,减区间:;
(2)由(1)得:在,递减,在,递增,
,,(1)
(1).
【跟踪训练4-1】(2020春•十堰期末)函数在,上的最大值为2,则的值为
A. B.2 C.5 D.
【分析】求出函数的导数不等式,解关于导函数的不等式,求出函数的单调区间,求出函数的最大值,得到关于的方程,解出即可.
【解答】解:.
令,解得:,令,解得:,
故在,递减,在,递增,
故的最大值是或(3),
而(3),
故,
故选:.
【跟踪训练4-2】(2020春•内江期末)函数在,上的
A.最小值为0,最大值为 B.最小值为0,最大值为
C.最小值为1,最大值为 D.最小值为1,最大值为
【分析】求出原函数的导函数,可得在,上恒成立,可得在,上的单调递增,则最值可求.
【解答】解:由,得,
函数在,上的单调递增,
则;
.
函数在,上的最小值为1,最大值为.
故选:.
【跟踪训练4-3】(2020春•沭阳县期中)已知函数,且(1).
(1)求的值;
(2)求函数在区间,上的最大值.
【分析】(1)求出函数的导数,利用(1),求解即可.
(2)结合(1)化简函数的解析式,求出函数的导数,判断函数的单调性,然后求解函数的最大值即可.
【解答】解:(1),可得,因为(1),得,解得.
(2)由(1)得,因为,所以在,上单调递增,
最大值为(3).
【名师指导】
导数法求给定区间上函数的最值问题的一般步骤
(1)求函数f(x)的导数f′(x);
(2)求f(x)在给定区间上的单调性和极值;
(3)求f(x)在给定区间上的端点值;
(4)将f(x)的各极值与f(x)的端点值进行比较,确定f(x)的最大值与最小值;
(5)反思回顾,查看关键点,易错点和解题规范.
题型5 利用导数求解函数极值和最值的综合问题
【例5-1】(2020春•朝阳区期末)已知函数,
(Ⅰ)若,求证:当,时,恒成立;
(Ⅱ)当时,求在区间,上的最大值和最小值;
(Ⅲ)若函数存在极大值和极小值,且极大值和极小值的差不超过4,求的取值范围.
【分析】(Ⅰ)当时,.设,通过函数的导数判断函数的单调性,然后推出结果.
(Ⅱ)当时,.利用函数的导数求出极值点,判断函数的单调性求解函数的极值以及最值即可.
(Ⅲ),求解函数的导数,通过的范围,判断函数的极值以及函数的单调性,求出的范围.
【解答】解:(Ⅰ)证明:当时,.
设,则.
因为,,所以.
所以在,上单调递增,所以(1).
所以当,时,恒成立.
(Ⅱ)当时,.
所以.
令得或.
当在,上变化时,,的变化情况如下表:
0 | 1 | 2 | |||||
| 0 | 0 |
| ||||
1 | 极大值 | 极小值1 | 3 |
所以,当,时,函数的最大值为(2),
函数的最小值为(1).
(Ⅲ)因为,
所以.
令得或.
依题意,函数存在极大值和极小值,所以.
(ⅰ)当时,.当变化时,,的变化情况如下表:
0 | 0 | ||||
极大值 | 极小值 |
所以函数的极大值为,极小值为(a).
依题意有,所以.
所以,.
(ⅱ)当时,.当变化时,,的变化情况如下表:
0 | 0 | ||||
极大值 | 极小值 |
所以函数的极大值为(a),极小值为.
依题意有,所以.
所以,.
综上所述,,,.
【跟踪训练5-1】(2020春•贵池区校级期中)已知,.
(1)若在处取极值,求在点处切线方程;
(2)若函数在区间,最小值为,求.
【分析】(1)求出导函数,结合在处取极值,导函数为0,求解,然后求解切线的斜率,求解切线方程.
(2)令,求出极值点,若,若,若,判断导函数的符号判断函数的单调性求解函数的极值与最值,然后推出结果.
【解答】解:(1),又在处取极值,
,得,且检验满足题意.
,切点为,切线斜率为(1),
在点的切线方程为.
(2),令,得或,
若,则时,在,为增函数,
此时舍去,
若,则,此时时,,在,为减函数,
(1),得满足题意;
若,则,此时时,,
时,,在是减函数,在上是增函数,
此时,解得舍去,
综合以上得.
【名师指导】
解决函数极值、最值综合问题的策略
(1)求极值、最值时,要求步骤规范,含参数时,要讨论参数的大小.
(2)求函数最值时,不可想当然地认为极值点就是最值点,要通过比较才能下结论.
(3)函数在给定闭区间上存在极值,一般要将极值与端点值进行比较才能确定最值.
2024年新高考数学一轮复习题型归纳与达标检测第16讲导数的应用——导数与函数的极值、最值(讲)(Word版附解析): 这是一份2024年新高考数学一轮复习题型归纳与达标检测第16讲导数的应用——导数与函数的极值、最值(讲)(Word版附解析),共6页。试卷主要包含了函数的极值,函数的最值等内容,欢迎下载使用。
高中数学高考第16讲 导数的应用——导数与函数的极值、最值(学生版): 这是一份高中数学高考第16讲 导数的应用——导数与函数的极值、最值(学生版),共9页。试卷主要包含了函数的极值,函数的最值等内容,欢迎下载使用。
高中数学高考第16讲 导数的应用——导数与函数的极值、最值(教师版): 这是一份高中数学高考第16讲 导数的应用——导数与函数的极值、最值(教师版),共20页。试卷主要包含了函数的极值,函数的最值等内容,欢迎下载使用。

