所属成套资源:【精品】人教版六年级上册数学高效提分方案(易错+培优+易考+达标)
2021学年2 位置与方向(二)随堂练习题
展开
这是一份2021学年2 位置与方向(二)随堂练习题,共6页。试卷主要包含了填空题,判断题,选择题,直接写出得数,解答题等内容,欢迎下载使用。
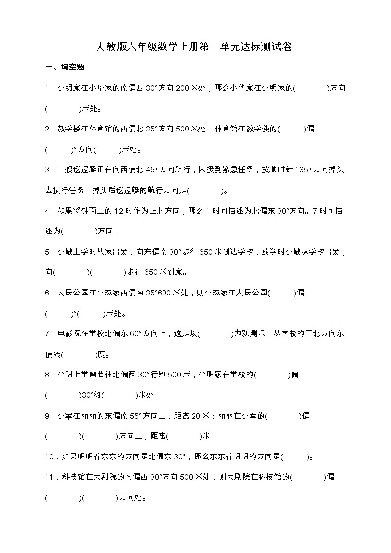
人教版六年级数学上册第二单元达标测试卷一、填空题1.小明家在小华家的南偏西30°方向200米处,那么小华家在小明家的( )方向( )米处。2.教学楼在体育馆的西偏北35°方向500米处,体育馆在教学楼的( )偏( )°方向( )米处。3.一艘巡逻艇正在向西偏北45方向航行,因接到紧急任务,按顺时针135方向掉头去执行任务,掉头后巡逻艇的航行方向是( )。4.如果将钟面上的12时作为正北方向,那么1时可描述为北偏东30°方向。7时可描述为( )方向。5.小敏上学时从家出发,向东偏南30°步行650米到达学校,放学时小敏从学校出发,向( )( )步行650米到家。6.人民公园在小杰家西偏南35°600米处,则小杰家在人民公园( )偏( )°( )米处。7.电影院在学校北偏东60°方向上,这是以( )为观测点,从学校的正北方向东偏转( )度。8.小明上学需要往北偏西30°行约500米,小明家在学校的( )偏( )30°约( )米处。9.小军在丽丽的东偏南55°方向上,距离20米;丽丽在小军的( )偏( )( )方向上,距离( )米。10.如果明明看东东的方向是北偏东30°,那么东东看明明的方向是( )。11.科技馆在大剧院的南偏西30°方向500米处,则大剧院在科技馆的( )偏( )( )方向处。12.小宇家在学校东偏南40°方向600米处,则学校在小宇家( )。二、判断题1.两个数相乘,积一定大于其中的任何一个因数。( )2.乐乐面向北站立,向右转45°后所面对的方向是北偏西45°方向。( )3.北偏西35°,就是西偏北55°。( )4.学校在银行的北偏西36°方向上,则银行在学校的西偏北54°方向上。( )5.超市在学校西偏北40°方向,学校在超市东偏南40°方向。( )三、选择题1.如图,下面说法正确的是( )。A.学校在小明家南偏东方向上 B.学校在小明家东偏南方向上C.学校在小明家南偏西方向上 D.学校在小明家北偏西方向上2.操场在食堂的东偏南方向150m处,食堂在操场的( )。A.西偏北方向150m处 B.西偏北方向150m处C.东偏北方向150m处 D.东偏北方向150m处3.文化宫位于学校东偏南60°方向,则学校位于文化宫( )方向。A.南偏东60° B.西偏北60° C.西偏北30° D.北偏西60°4.如图,学校在超市的( )方向上。A.西偏北40度 B.东偏南40度 C.西偏北50度 D.东偏南50度5.如下图所示,小强在小林的( )方向上。A.西偏南40° B.东偏北50° C.北偏东50° D.南偏西40°四、直接写出得数 五、解答题1.如图,将圆周12等分。(1)A点在O点的( )偏( )( )方向,距离( )km。(2)A点在B点的( )偏( )( )方向,距离( )km。(3)C点在O点西偏南30度,距离40千米的位置上,请在图上标出C点。2.(1)下图中,书店在少年宫的( )方向上,距离是( )米。(2)科技馆在少年宫北偏西30°方向上,距离少年宫400米,请在图上标出科技馆的位置。3.学校图书馆有故事书200本,科技书是故事书的,文艺书是科技书的,文艺书有多少本? 4.奇思家上个月电费120元,这个月节约了,这个月节约的电费是多少元? 5.本月一共卖了840辆电动车,其中雅迪电动车占全部的。所售雅迪电动车中,有是锂电池电动车。 (1)一共卖出多少辆雅迪电动车? (2)雅迪锂电池电动车卖出多少辆? 【参考答案】一、填空题1. 北偏东30° 2002. 东 南35 5003.正东4.南偏西30°(或西偏南60°)5. 西偏北 30°6. 东 北35 6007. 学校 608. 南 东 5009. 西 北 55° 2010.南偏西30°11. 北 东 30°12.西偏北40°方向600米处(或北偏西50°方向600米处)二、判断题1.×2.×3.√4.×5.√三、选择题1.D2.A3.B4.A5.A四、直接写出得数1.;;;;;;;;;五、解答题1.(1)北,东,30°,60(2)北,西,30°,60(3)略2.(1)东偏北40°;600(2)略3.72本4.45元5.(1)336辆(2)280辆
相关试卷
这是一份小学数学人教版六年级上册2 位置与方向(二)单元测试当堂检测题,共10页。
这是一份小学数学人教版六年级上册2 位置与方向(二)单元测试课后复习题,共11页。试卷主要包含了学校在银行北偏东50,下面说法错误的是,东北方也叫作等内容,欢迎下载使用。
这是一份2020-2021学年2 位置与方向(二)单元测试课时训练,共13页。试卷主要包含了如下图,儿童公园在图书馆等内容,欢迎下载使用。

