2023届河北省高三学生全过程纵向评价(一)生物试题(含答案)
展开
这是一份2023届河北省高三学生全过程纵向评价(一)生物试题(含答案),共13页。
河北省2023届高三学生全过程纵向评价(一)
生物
班级:_____________ 姓名:_____________
注意事项:
1.答卷前,考生务必将自己的姓名、班级和考号填写在答题卡。
2.回答选择题时,选出每小题答案后,用2B铅笔把答题卡上对应题目的答案标号涂黑,如需改动,用橡皮擦干净后,再选涂其他答案标号。回答非选择题时,将答案写在答题卡上,写在本试卷上无效。
3.考试结束后,将本试卷和答题卡一并交回。
一、单项选择题:本题共13小题,每小题2分;共26分。在每小题给出的四个选项中,只有一项是符合题目要求的。
1.细胞作为基本的生命系统,具有系统的一般特征:有边界,有系统内各组分的分工合作,有控制中心起调控作用。卞列关子真核细胞结构与功能的叙述,正确的是
A.细胞膜具有选择透过性与其含有的蛋白质有关,与其含有的脂质无关
B.内质网膜与高尔基体膜结构上的直接联系体现了细胞结构间的协调配合
C.线粒体中含有与有氧呼吸有关的酶,有线粒体的活细胞时刻进行有氧呼吸
D.DNA上储存着遗传信息,使得细胞核是细胞的遗传信息库
2.下列关于实验的叙述错误的是
A.探究植物细胞的吸水和失水实验中,对紫色洋葱鳞片叶外表皮临时装片进行了三次观察
B.观察蝗虫精母细胞减数分裂装片时,需换用高倍镜仔细观察染色体的形态、位置和数目
C.用高倍显微镜观察叶绿体时,可制作新鲜黑藻小叶装片来观察叶绿体的形态和分布
D.低温诱导植物细胞染色体数目的变化实验中,显微镜下观察到的大多数细胞中染色体数目发生改变
3.糖类常常与脂质和蛋白质分子结合,形成糖脂和糖蛋白。近期,《细胞》杂志发表了一项重要研究:来自斯坦福的科研团队发现了一种全新的糖基化分子——糖RNA,它广泛存在手生物体的细胞膜上,并很可能在自身免疫病的发展中具有重要作用。下列叙述错误的是
A.糖RNA的分布说明RNA可参与细胞结构的构成
B.细胞膜上的糖类构成糖被,与细胞间的信息传递相关
C.除细胞膜上,RNA在细胞质和细胞核等部位也有分布
D.糖RNA的发现可为艾滋病的治疗提供思路
4.下列关于细胞的物质输入和输出的叙述错误的是
A.温度变化会影响水分子跨膜运输的速率
B.甘氨酸以主动运输的方式从突触前膜释放到突触间隙
C.自由扩散、协助扩散和主动运输均能体现细胞膜的选择透过性
D.在一定范围内,水分子以协助扩散方式跨膜运输的速率大于自由扩散
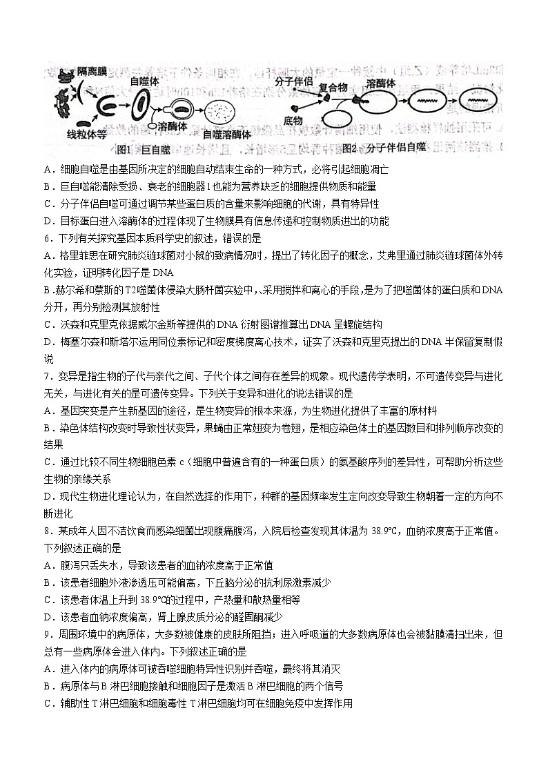
5.巨自噬和分子伴侣自噬是细胞自噬的两种方式。其中分子伴侣自噬需要细胞内的分子伴侣识别含有特定氨基酸序列的目标蛋白并形成复合物进而被溶酶体膜上相应受体结合,进入溶酶体被降解。据图分析,下列说法错误的是
A.细胞自噬是由基因所决定的细胞自动结束生命的一种方式,必将引起细胞凋亡
B.巨自噬能清除受损、衰老的细胞器l也能为营养缺乏的细胞提供物质和能量
C.分子伴侣自噬可通过调节某些蛋白质的含量来影响细胞的代谢,具有特异性
D.目标蛋白进入溶酶体的过程体现了生物膜具有信息传递和控制物质进出的功能
6.下列有关探究基因本质科学史的叙述,错误的是
A.格里菲思在研究肺炎链球菌对小鼠的致病情况时,提出了转化因子的概念,艾弗里通过肺炎链球菌体外转化实验,证明转化因子是DNA
B.赫尔希和蔡斯的T2噬菌体侵染大肠杆菌实验中,、采用搅拌和离心的手段,是为了把噬菌体的蛋白质和DNA分开,再分别检测其放射性
C.沃森和克里克依据威尔金斯等提供的DNA衍射图谱推算出DNA呈螺旋结构
D.梅塞尔森和斯塔尔运用同位素标记和密度梯度离心技术,证实了沃森和克里克提出的DNA半保留复制假说
7.变异是指生物的子代与亲代之间、子代个体之间存在差异的现象。现代遗传学表明,不可遗传变异与进化无关,与进化有关的是可遗传变异。下列关于变异和进化的说法错误的是
A.基因突变是产生新基因的途径,是生物变异的根本来源,为生物进化提供了丰富的原材料
B.染色体结构改变时导致性状变异,果蝇由正常翅变为卷翅,是相应染色体土的基因数目和排列顺序改变的结果
C.通过比较不同生物细胞色素c(细胞中普遍含有的一种蛋白质)的氨基酸序列的差异性,可帮助分析这些生物的亲缘关系
D.现代生物进化理论认为,在自然选择的作用下,种群的基因频率发生定向改变导致生物朝着一定的方向不断进化
8.某成年人因不洁饮食而感染细菌出现腹痛腹泻,入院后检查发现其体温为38.9℃,血钠浓度高于正常值。下列叙述正确的是
A.腹泻只丢失水,导致该患者的血钠浓度高于正常值
B.该患者细胞外液渗透压可能偏高,下丘脑分泌的抗利尿激素减少
C.该患者体温上升到38.9℃的过程中,产热量和散热量相等
D.该患者血钠浓度偏高,肾上腺皮质分泌的醛固酮减少
9.周围环境中的病原体,大多数被健康的皮肤所阻挡;进入呼吸道的大多数病原体也会被黏膜清扫出来,但总有一些病原体会进入体内。下列叙述正确的是
A.进入体内的病原体可被吞噬细胞特异性识别并吞噬,最终将其消灭
B.病原体与B淋巴细胞接触和细胞因子是激活B淋巴细胞的两个信号
C.辅助性T淋巴细胞和细胞毒性T淋巴细胞均可在细胞免疫中发挥作用
D.皮肤、黏膜构成了免疫系统的第一道防线,阻挡病原体入侵时具有特异性
10.某兴趣小组在探究影响种群数量K值变化的因素时做了如下实验:分别在5mL培养液(甲组)和3mL培养液(乙组)中接种一定量的大肠杆菌,在相同条件下培养并测定两组种群数量的变化情况。结果:甲组和乙组实验中菌体数分别在培养12h和10h时达到最大值N和0.8N。以下分析错误的是
A.可采用抽样检测法,使用细菌计数板在显微镜下直接计数大肠杆菌的数量
B.推测该两组实验中,大肠杆菌种群均呈S形增长,且增长速率均持续减小
C.由该实验结果可说明降低生物的生存空间,其环境容纳量也会随之降低
D.在该实验中影响种群密度变化的因素不包括迁入率、迁出率和性别比例
11.下图为柞树园林生态系统能量流动的相关模型,其中箭头上所示为当年某部位积累的能量,方框中为当年相应部位所含的能量值,单位均为1×106J/hm2。下列分析错误的是
A.柞树当年用于生长发育繁殖的能量为2.91483×107J/hm2
B.柞树的树根和树干中的头部分能量为柞树上一年的未利用量
C.蚕粪中的能量属于蚕的同化量,将最终流向土壤中的分解者
D.人工辅助能可能包括农用机械利用的柴油能、农药中的能量等
12.黄瓜乳酸菌酵素饮料是一种以黄瓜汁为原料,以植物乳酸杆菌为生产菌种,采用一定的发酵工艺所制得的新型饮料,以下相关叙述错误的是
A.发酵前要对黄瓜进行清洗和榨汁处理
B.发酵设备要进行相应的消毒或灭菌处理
C.发酵过程要严格控制无氧的环境的人
D.利用乳酸菌发酵还可生产泡菜腐乳等食品
13.传统医药实验常以小鼠为研究对象,但因其与人类遗传背景相差较远,而存在诸多弊端。2018年中国科研团队利用一只流产的雌性猕猴胚胎的成纤维细胞经克隆得到一对克隆猴“姐妹花”,她们的诞生具有重大意义以下相关叙述错误的是
A.以小鼠为模型选出的候选药物用于人类患者时,可能无效或有严重的副作用
B.克隆猴与人类遗传背景更接近,以其为模型研发药物可有效缩短药物研发进程
C.这对“姐妹花”是经无性繁殖产生的,依据的原理有动物细胞核的全能性
D.克隆这对猕猴时利用的体细胞核移植技术比胚胎细胞核移植技术更容易成功
二、多项选择题:本题共5小题,每小题3分,共15分。在每小题给出的四个选项中,有两个或两个以上选项符合题目要求,全部选对得3分,选对但不全的得1分,有选错的得0分。
14.在线粒体内膜上存在传递电子的一系列蛋白质复合体,其由一系列能可逆地接受和释放电子或H+(质子)的化学物质组成;)它们在内膜上相互关联地有序排列成电子传递链(如图所示)。有氧呼吸过程产生的NADH是一种高能化合物,其在有氧的条件下释放出高能电子和H+,高能电子经电子传递链传递给与H+结合的氧气生成水,同时该过程释放的能量用于H+由线粒体基质向线粒体内外膜间隙(膜间腔)的跨膜运输,从而使线粒体内膜两侧的H+具有一定的浓度差,该浓度差驱动H+通过ATP合酶顺浓度梯度运输,并将能量储存到ATP中。已知2,4-G二硝基苯酚(DNP)能够使H+从线粒体内外膜间隙转运到线粒体基质,从1933年到1938年被人们广泛用作减肥药。下列说法正确的是
A.图中的NADH在细胞质基质和线粒体基质中合成,其中的氢全部来自葡萄糖
B.H+(质子)的由线粒体基质向线粒体内、外膜间隙的运输方式属于主动运输
C.DNP用于减肥的原理可能是通过减弱ATP的合成,从而使脂肪分解加强
D.若细胞中没有氧气,NADH会在细胞质基质大量积累
15.流式细胞仪可根据细胞中DNA含量的不同对细胞进行分选并计数。下图甲为某体外培养动物细胞的流式细胞仪检测结果,图乙、图丙分别为该动物体细胞有丝分裂部分时期的示意图及不同分裂时期每条染色体上的DNA含量变化。下列有关分析不合理的是
A.图乙中Ⅰ、Ⅱ细胞分别对应图甲的细胞a、c
B.图甲中的细胞处于图丙中的BC时期
C.若用秋水仙素处理体外培养的细胞后再进行流式细胞仪检测,与图甲相比,细胞b、c的数量将增多
D.将DNA双链被标记的细胞移入无标记培养液中,第二次分裂的BC时期细胞中每条染色体均被标记
16.在人群中有两种独立遗传的单基因遗传病甲病(基因A/a控制)和乙病(基因B/b控制),通过调查数据计算,甲、乙两种遗传病的发病率分别为1/250和1/100。下图为调查过程中记录的两个家庭的家系图(无两病均患个体)。以下说法正确的是
A.甲病的遗传方式为常染色体显性遗传,乙病的遗传方式为常染色体隐性遗传
B.系谱中的Ⅰ2、Ⅰ4和Ⅱ4的基因型相同,Ⅰ1和Ⅱ1的基因型相同的概率是2/3
C.Ⅱ2与人群中表型正常的男性婚配,生出患病的孩子的概率为1/33
D.Ⅱ1与Ⅱ6结婚,生出只患一种病的孩子的概率为11/18
17.种子的休眠、萌发与植物激素有着密切的关系。将休眠状态的糖枫种子与湿沙混合后放在0~℃的低温下1~2个月,就可以使种子提前萌发,这种方法叫层积处理。如图是糖枫种子在层积处理过程中各种激素的含量变化曲线图,下列叙述错误的是
A.图示结果说明,脱落酸和细胞分裂素、赤霉素对种子萌发的调节作用相反
B.种子萌发过程中,细胞分裂素和赤霉素均通过促进细胞分裂促进种子萌发
C.层积处理第10天,脱落酸与细胞分裂素的含量相同,二者的调节效果相同
D.在种子萌发过程,细胞分裂素和赤霉素的调节作用表现出了一定的顺序性
18.我国《生活饮用水卫生标准》规定:正常情况下细菌总数1mL水中不超过100个,大肠杆菌数1L水中不超过3个。饮用或食用大肠杆菌超标的水和食物,会引起急性腹泻、肠道外感染等疾病。要检测某水样中是否含有大肠杆菌及其数量外下表为常用的细菌培养基:
培养基组分
含量
牛肉膏
5g
蛋白胨
10g
NaCl
5g
琼脂
20g
H2O定容至1000mL
以下说法正确的是
A.上述培养基中含有琼脂,何用来分离、纯化与计数水样中的细菌
B.利用该培养基培养大肠杆菌时,需将pH调至中性或弱碱性
C.计数水样中的细菌数目时,所用接种工具的灭菌方法与培养皿的灭菌方法相同
D.根据特定的菌落特征可初步判断水样中是否含有大肠枉菌,并在菌落数目稳定时计数
三、非选择题:共5小题,共59分。
19.(12分)光能的吸收是光合作用的第一步,不同的光合生物有各自独特的光系统以适应不同的光环境。回答下列问题。
(1)已知水对红、橙光的吸收比对蓝、t绿光的吸收要多,即到达深水层的光线是短波长的光。在海洋的浅层、中层、深层水体中依次垂直分布有绿藻、褐藻和红藻等藻类。它们的位置分布与其对光能的捕获有关,请具体阐述绿藻分布在浅层,红藻分布在深层的原因_____________。
(2)光合作用的光反应在分布于叶绿体类囊体膜上的光系统中进行,水被分解为_____________,同时被夺去两个电子。电子经一系列传递,可用于光系统中_____________。
(3)光合生物的光系统生要是由叶绿素、类胡萝卜素和蛋白质等构成的复合物。在新鲜的绿色叶片中叶绿素与类胡萝卜素的含量关系如何?请设计实验加以证明。(写出简要实验思路即可)
二者关系:_______________________________________。
实验思路:_______________________________________。
(4)植物体的光合色素具有_____________的作用。其中的类胡萝卜素不仅具有上述功能,还能抵御光破坏。在强光下,叶绿素分子获得的光能过多无法全部用于光反应时,就会使其周围的分子态氧成为激发态——单态氧,单态氧会对许多细胞组分,特别是各种膜结构造成损伤,类胡萝卜素具有淬灭单态氧的能力。但科研人员用显微镜观察长期处于强光下植物的细胞结构,发现叶绿体膜边缘破损缺失,内部结构模糊不清。请根据以上信息及光合作用过程阐述过强光照条件下光合速率降低的原因是______________。
20.(15分)美国生物学家摩尔根,利用果蝇为实验材料进行杂交实验,证明了基因在染色体上(下图为雌雄果蝇体细胞染色体组成示意图)。科学家利用果蝇进行了很多研究,揭示了果蝇的多种性状的遗传规律,请结合下图回答相关问题:
(1)写出雌果蝇的一个染色体组所包含的染色体_____________(填数字),正常的雄果蝇体细胞中含有______________个染色体组。
(2)对果蝇的复眼性状进行研究,发现棒眼对正常眼为显性,该对性状由位于X染色体上的A/a基因控制,研究人员通过染色体拼接技术使某果蝇的Y染色体上也含有A基因,该技术引起的变异类型是______________。要鉴定该果蝇的基因型,可选择_____________果蝇与其杂交,若后代_____________,说明该果蝇为杂合子。
(3)研究发现果蝇的眼色受多对等位基因控制,当每对等位基因中均含有显性基因时眼色表现为暗红色。现发现三个隐性突变群体,眼色表现分别为白色、朱红色、棕色,这三个群体中的果蝇均为纯合子,且相关基因均位于常染色体中的非同源染色体上。实验发现的隐性突变群体中,若任意两个隐性突变群体个体间的杂交后代都是暗红色眼,则眼色至少受_____________对等位基因控制。
现有一杂合暗红色眼雄果蝇,但不能确定其基因型。现将该果蝇与多只隐性雌果蝇(与眼色相关的基因均为隐性)测交,请预测实验结果并得出结论(按如下格式书写“如果测交后代暗红色占______________,说明控制眼色的基因有_____________对杂合”):_____________。
21.(10分)中枢神经系统中的抑制性神经元,能够分泌抑制性神经递质,引起突触后膜发生Cl-内流、K+外流,从而造成突触后膜膜电位的改变,使突触后神经元受到抑制。图1是与某种反射有关的部分反射弧结构示意图(①~⑧表示细胞或结构),图2是突触结构放大示意图。发生该反射时,伸肌②收缩,屈肌⑦舒张。请回答下列问题:
(1)该反射弧中的效应器是______________,为了探究③是传入神经还是传出神经,可以在A处剪断该神经纤维,并刺激剪断部位的_____________(填“左”或“右”或“左和右”)侧,观察肌肉②收缩情况,若结果为_____________,则说明其是传入神经。
(2)产生兴奋时,神经细胞膜外的电位变化为______________。
(3)图1反射弧中表示抑制性神经元的是_______________(填序号),膝跳反射发生时,该神经元释放的神经递质作用于突触后膜引起其膜电位变化为_____________。
(4)研究发现,若神经末稍的细胞外液中没有Ca2+,则兴奋不能在突触位置传递,据图2分析,原因是______________。
22.(10分)近年来农学相关学者探索出了稻虾连作的新型农业模式,该模式中既有生产者(主要是水稻,也包括一些浮游藻类和其他杂草),又有消费者(主要是小龙虾,除此之外还有鱼类、虫类等)以及分解者。该生态系统的建立可达到人们对农产品绿色健康的新要求,为农业生产者创造更多的收益。请回答以下问题:
(1)“稻花香里说丰年,斯取蛙声一片”的诗句反映了稻田生态系统中生物间的食物关系,请结合此诗句和题干信息书写一条含青蛙且至少有三个营养级的食物链______________;沿着食物链可进行生态系统的能量流动、_____________和_____________等功能。
(2)调查得知,小龙虾的主要食物是稻田中的杂草,但也食用水稻幼苗,因此在投放小龙虾时应尤其注意_____________。
(3)以下是某研究小组对单作稻田和稻虾连作稻田连续4年的实验调查数据,请结合数据对稻虾连作农业模式的优势进行分析:
组别
稻田面积
水稻年均产量
水稻单价
小龙虾年均产量
小龙虾单价
投入产出比
单作稻田
667m2
641kg
M元/kg
0kg
24.5元/kg
1.00:1.06
稻虾连作
667m2
620kg
M+0.15元/kg
142kg
24.5元/kg
1.00:2.66
由以上数据可以看出,稻虾连作农业模式具有较好的经济效益,原因是_____________。
(4)与单作稻田相比,稻虾连作稻田生态系统的物种丰富度大,具有更复杂的_____________,故_____________稳定性更强。因该农业模式减少了部分人为干预,如_____________,减少消耗的同时保护了环境,因此具有更高的生态效益。
23.(12分)青霉素是最早发现的一类抗生素,其药效快、毒副作用小,在医学上应用广泛。目前,青霉素产品的需求量相对较大,这对青霉素的生产工艺提出了较高的要求,下图是通过发酵工程大量生产青霉素的过程图。请回答下列问题。
(1)从物理状态和营养构成方面分析,青霉菌菌种扩大培养过程和①过程所用培养基的相同点有_____________(答出2点)。
(2)青霉菌菌种经扩大培养后,需通过计数来确定接种量,常用的、快速测定微生物数量的方法是______________,该方法统计的结果一般比菌液中实际活菌的数目_____________(填“偏大”或“偏小”)。
(3)图中①为________________过程。在该过程中,要严格控制温度、pH和溶解氧等发酵条件,原因是______________。
(4)青霉菌发酵产青霉素的过程是一个高耗氧过程,为了保证发酵过程中给微生物持续高效地供氧,可将小鼠血红蛋白基因导入青霉菌中。请写出两种从小鼠体细胞中获得目的基因的实验方案:
①__________________________;
②__________________________。
河北省2023届高三学生全过程纵向评价(一)
生物参考答案
1.D解析:细胞膜的选择透过性与其含有的蛋白质和脂质密切相关,A错误;内质网膜与高尔基体膜在结构上通过囊泡相联系,生物膜在结构和功能上的紧密联系体现了细胞内各结构间的协调与配合,B错误;线粒体是真核细胞有氧呼吸的主要场所,有氧条件下含有线粒体的细胞可进行有氧呼吸,在无氧条件下,有线粒体的细胞不能进行有氧呼吸,C错误;细胞核中有DNA,DNA上储存着遗传信息,细胞核是细胞的遗传信息库,是细胞代谢和遗传的控制中心,D正确。
2.D解析:探究植物细胞的吸水和失水实验中,先在显微镜下观察紫色洋葱鳞片叶外表皮细胞的初始状态,再在显微镜下观察紫色洋葱鳞片叶外表皮细胞浸润在蔗糖溶液中发生质壁分离后的状态,最后观察在清水中复原的状态,共三次观察,A正确;观察蝗虫精母细胞减数分裂装片时,因需仔细观察性母细胞中染色体的形态、数目和分布,需换用高倍镜,B正确;用高倍显微镜观察叶绿体的实验中,可以选择新鲜黑藻小叶制作装片,进行叶绿体形态和分布的观察,C正确;低温诱导植物细胞染色体数目的变化实验中,低温抑制前期细胞中纺锤体的形成,导致染色体不能移向两极,细胞中染色体数目加倍,但处于分裂期细胞的数目较少,所以显微镜下可以看到少数细胞发生染色体数目改变,D错误。
3.D解析:糖RNA的分布说明RNA可参与组成细胞结构的构成,A正确;细胞膜上的糖类构成了糖被,与细胞识别、细胞间的信息传递等功能密切相关,B正确;RNA主要分布于细胞质中,真核细胞的RNA主要在细胞核中合成,线粒体、叶绿体等细胞器中也含有RNA,C正确;根据题干信息,糖RNA在自身免疫病的发展中具有重要作用,而艾滋病是一种免疫缺陷病,D错误。
4.B解析:温度变化会影响细胞膜的流动性进而影响水分子跨膜运输的速率,A正确;甘氨酸以胞吐方式通过突触前膜释放进入突触间隙,B错误;自由扩散、协助扩散和主动运输都能体现细胞膜的选择透过性,C正确;水通道蛋白内部是亲水的,磷脂双分子层内部是疏水的,所以在一定范围内,水分子通过协助扩散跨膜运输的速率大于自由扩散,D正确。
5.A解析:细胞通过细胞自噬可将受损或功能退化的结构、感染的微生物和毒素等,通过溶酶体降解后再利用,有些激烈的细胞自噬,可能诱导细胞凋亡,A错误;由图可知,巨自噬可清除线粒体等细胞结构,因此巨自噬能清除受损、衰老的细胞器,通过这种方式为营养缺乏的细胞提供物质和能量,B正确;根据题意“分子伴侣自噬需要细胞内的分子伴侣识别含有特定氨基酸序列的目标蛋白并形成复合物,进而被溶酶体膜上相应受体结合,进入溶酶体被降解”,可知该过程具有特异性,通过分子伴侣自噬可调节细胞某些蛋白质的含量,进而影响细胞代谢过程,C正确;由题意可知,目标蛋白需要溶酶体膜上相应受体的识别,然后运入溶酶体被降解,体现了生物膜具有信息传递和控制物质进出的功能,D正确。
6.B解析:格里菲思在研究肺炎链球菌对小鼠的致病情况时,提出了转化因子的概念,艾弗里通过肺炎链球菌体外转化实验,证明转化因子是DNA,A正确;赫尔希和蔡斯的T2噬菌体侵染大肠杆菌实验中,利用不同的同位素标记蛋白质和DNA,从而实现将二者分开,采用搅拌和离心的手段是为了把细菌和噬菌体分开,再分别检测其放射性,B错误;沃森和克里克依据威尔金斯和富兰克林提供的DNA衍射图谱及有关数据,推算出DNA分子呈双螺旋结构,C正确;梅塞尔森和斯塔尔以大肠杆菌为材料,用氮元素的两种稳定同位素15N和14N(两种同位素的相对原子质量不同,含15N的DNA比含14N的DNA密度大,利用离心技术可以在试管中分离开含有不同氮元素的DNA)标记DNA,再通过密度梯度离心来区分亲子代DNA,从而证实了沃森和克里克提出的DNA半保留复制假说,D正确。
7.B解析:基因突变是产生新基因的途径,是生物变异的根本来源,为生物进化提供了丰富的原材料,A正确;染色体的结构改变可导致性状的变异,果蝇由正常翅变为卷翅是染色体的某一片段位置颠倒引起的,是染色体上基因排列顺序改变的结果,B错误;可以通过比较不同生物的细胞色素c(细胞中普遍含有的一种蛋白质)氨基酸序列的差异性,帮助分析这些生物亲缘关系的远近,C正确;现代生物进化理论认为,在自然选择的作用下,种群的基因频率发生定向改变,导致生物朝着一定的方向不断进化,D正确。
8.D解析:腹泻既丢失水也丢失Na+,由于丢失水的量大于丢失Na+的量,故该患者的血钠浓度高于正常值,A错误;该患者血钠浓度较高,细胞外液渗透压可能偏大,下丘脑分泌的抗利尿激素增加,B错误;该患者体温上升到38.9℃的过程中,产热量大于散热量,C错误;该患者血钠浓度偏高,使肾上腺皮质分泌的醛固酮量减少,D正确。
9.C解析:吞噬细胞只能识别病原体,但不能特异性识别,A错误;病原体与B淋巴细胞接触是激活淋巴细胞的第一个信号,辅助性T细胞表面的特定分子发生变化并与B细胞结合,这是激活淋巴细胞的第二个信号,B错误;辅助性T淋巴细胞分泌的细胞因子可促进细胞毒性T细胞增殖分化,故其和细胞毒性T细胞均可在细胞免疫中发挥作用,C正确:皮肤、黏膜构成了免疫系统的第一道防线,阻挡病原体入侵时不具有特异性,D错误。
10.B解析:计数大肠杆菌时可采用分光光度计测得菌液的OD值,将相应的浊度转换为对应的大肠杆菌数量,也可对菌液进行适当稀释后,用血球计数板在显微镜下直接计数并计算得出,A正确;该两次实验中,均为存在环境阻力的种群增长,故大肠杆菌均为S形增长,其增长速率为先增加后减小,在种群数量达到K/2时增长速率最大,故B错误;乙组对应操作中培养液总体积由5mL变为3mL,生存空间降低,由题干信息可知大肠杆菌最大值也对应地减少,说明降低生物的生存空间,其环境容纳量会随之降低,C正确;大肠杆菌无性别之分,在研究过程中也没有迁入和迁出,故该实验中影响种群密度变化的因素不包括迁入率、迁出率和性别比例,D正确。
11.C解析:柞树当年用于生长发育繁殖的能量为11.4170+17.7313=2.91483×107(J/hm2),A正确;柞树的树根当年并未从太阳能流入能量,树干中所含有的能量大于当年树干积累的能量,故树根和树干的一部分能量为柞树上一年能量中的未利用量,B正确;蚕粪中的能量属于蚕未同化的能量,将最终流向土壤中的分解者,C错误;人工辅助能可能包括人工管理柞园投入的人工能、农用机械利用的柴油能、农药中的能量等,D正确。
12.D解析:由题干信息可知,该饮料是以黄瓜汁为原料制备的,故发酵前要对黄瓜进行清洗和榨汁处理,A正确;在发酵过程中,为防止其他微生物的干扰,需要事先对发酵设备进行相应的消毒或灭菌处理,B正确;黄瓜乳酸菌酵素饮料以植物乳酸杆菌为生产菌种,乳酸菌是厌氧型微生物,故发酵过程要严格控制无氧环境,C正确;泡菜制作利用的菌种是乳酸菌,制作腐乳利用的主要是霉菌,D错误。
13.D解析:传统医药实验大量采用小鼠,一个重要原因是:鼠类可快速近亲繁殖。但药物研发通常使用的小鼠模型和人类相差甚远,在小鼠模型上花费巨大资源筛选到的候选药物用于人类患者后,很多无效或有不可接受的副作用,A正确;克隆猴是非人灵长类,与人类亲缘关系非常接近,选出的药物用于人类患者出现无效或副作用的几率大大降低,可有效缩短药物研发进程,B正确;核移植技术依据的原理是动物细胞核的全能性,克隆动物是无性繁殖的产物,C正确;这对“姐妹花”是科学家利用一只流产的雌性猕猴胚胎的成纤维细胞经克隆得到的,成纤维细胞是体细胞,故克隆该两只猕猴时利用了体细胞核移植,该技术比胚胎细胞核移植技术操作难度大,更不容易成功,D错误。
14.BC解析:根据有氧呼吸的过程可知,图中的NADH在细胞质基质和线粒体基质中合成,其中的氢来自葡萄糖和水,A错误;根据题意可知,H+(质子)的由线粒体基质向线粒体内、外膜间隙的运输方式属于主动运输,B正确;DNP能够使H+从线粒体内外膜间隙转运到线粒体基质,导致线粒体内膜两侧的H+浓度差减小,ATP合成减少,细胞为了产生足够的ATP,会加强对葡萄糖和脂肪的分解,从而达到减肥的效果,C正确;若细胞中没有氧气,则图示过程将不能发生,NADH在细胞质基质中参与无氧呼吸,不会积累,D错误。
15.ABC解析:分析图甲,a为未进行DNA复制的细胞,b为正在进行DNA复制的细胞,c为完成DNA复制的细胞,图乙Ⅰ、Ⅱ细胞分别处于有丝分裂后期和中期,均对应图甲的c细胞,A不合理;分析图丙,AB表示DNA复制的时期,BC为DNA复制完成至着丝粒分裂,DE包括有丝分裂后期和末期,而c中包括处于有丝分裂后期的细胞,B不合理;秋水仙素能抑制纺锤体的形成,使细胞无法进入有丝分裂后期,故用秋水仙素处理体外培养的细胞后再进行流式细胞仪检测,与图甲相比,细胞c的数量将增多,C不合理;将DNA双链被标记的细胞移入无标记培养液中,第二次分裂的BC时期细胞中每条染色体均有一条染色单体被标记,D合理。
16.AC解析:根据I1和I2的后代II2可判断甲病为常染色体显性遗传病,根据I3和I4的后代II5可判断乙病为常染色体隐性遗传病,A正确;根据系谱分析,系谱中的三个患甲病男子的基因型分别是I2AaBb、I4AaBb、II4AaB-,两个患甲病女子的基因型分别是I1AaBb、II1A-B-一个二人基因型相同的概率是4/9,B错误;Ⅱ2的基因型为aaBB或aaBb,概率分别为1/3、2/3,人群中表型正常的男性基因型为aaB-,根据乙病的发病率1/100,可计算出基因型为aaBB、aaBb的概率分别为9/11、2/11,生出患病的孩子的概率为2/3*2/11*1/4=1/33,C正确;Ⅱ1的基因型为A-B-,两对基因分开考虑,AA、Aa的概率分别为1/3、2/3,BB、Bb的概率分别为1/3、2/3,Ⅱ6的基因型为aaBB或aaBb,概率分别为1/3、2/3,生出患甲病孩子的概率为2/3,生出患乙病孩子的概率为1/9,所以生出只患一种病的孩子的概率为2/3*(1-1/9)+1/9*(1-2/3)=17/27,D错误。
17.BC解析:图示结果说明,在种子萌发过程中,脱落酸含量减少,细胞分裂素和赤霉素含量均先增加后下降,故可推测脱落酸和细胞分裂素、赤霉素对种子萌发的调节作用相反,A正确;种子萌发过程,细胞分裂素具有促进细胞分裂的作用,赤霉素具有诱导淀粉酶的作用,B错误;层积处理第10天,脱落酸含量高于细胞分裂素的含量,且此时二者的调节效果不同,C错误;在种子的萌发过程,细胞分裂素和赤霉素的调节作用表现出了一定的顺序性,D正确。
18.ABD解析:含有琼脂的培养基呈固态,可用来分离、纯化与计数微生物,A正确;大肠杆菌为细菌,培养细菌时一般需要将培养基调至中性或弱碱性,B正确;稀释涂布平板法用到的接种工具是涂布器,需进行灼烧灭菌,而培养皿则要进行干热灭菌,C错误;一般来说,不同微生物表现出的菌落特征不同,因此可根据菌落特征可初步判断水样中是否含有大肠杆菌;进行微生物计数时,应选取菌落数目稳定时的记录作为结果,以免遗漏菌落,D正确。
19.答案:(1)绿藻主要吸收红光和蓝紫光,所以分布在海水的浅层,红藻主要吸收蓝紫光和绿光,所以分布于海水的深层。(2分)
(2)氧和H+(1分) NADP+和H+结合形成NADPH(2分)
(3)二者关系:叶绿素含量高于类胡萝卜素(1分)
实验思路:取新鲜绿叶提取色素,并利用纸层析法分离色素,比较色素带的宽窄即可。(2分)
(4)捕获光能(1分) 光照过强超过了类胡萝卜素的保护能力,使类囊体膜等受到破坏,影响光合作用的光反应,使ATP和NADPH生成减少,进而影响暗反应中C3的还原,光合速率降低(3分)
解析:(1)不同颜色的藻类吸收不同波长的光。藻类本身的颜色是反射出来的光所形成的,即红藻反射出红光,绿藻反射出绿光,褐藻反射出黄色的光。水对红、橙光的吸收比对蓝、绿光的吸收要多,即到达深水层的光线是短波长的光,因此,吸收红光和蓝紫光较多的绿藻分布于海水的浅层,吸收蓝紫光和绿光较多的红藻分布于海水深的地方。
(2)水被分解为氧和H+同时被夺去两个电子。电子经一些列传递,可用于光系统中NADP+和H+结合形成NADPH。
(3)色素含量的多少可通过比较纸层析法分离得到的色素带的宽窄得知。所以取新鲜绿叶提取色素,并利用纸层析法分离色素,比较色素带的宽窄即可。
(4)据题干信息可知,类胡萝卜素能帮助植物抵御强光造成的损伤,但该能力是有一定限度的,若光照强度超过了类胡萝卜素的保护能力,使叶绿体膜、类囊体膜等受到破坏,进而导致光系统受到破坏,影响光合作用的光反应,使ATP和NADPH生成减少,进而影响暗反应中三碳化合物的还原,光合速率降低。
20.答案:(1)Ⅱ、Ⅲ、Ⅳ、X 两
(2)染色体结构变异(易位) 正常眼雌 雌果蝇全部为正常眼(后代中既有棒眼也有正常眼)
(3)3 如果测交后代暗红色占1/2,说明控制眼色的基因有一对杂合;如果测交后代暗红色占1/4,说明控制眼色的基因有两对杂合;如果测交后代暗红色占1/8,说明控制眼色的基因有三对杂合(3分)
解析:(1)雌果蝇的一个染色体组包含三对常染色体和一对性染色体各一条,即Ⅱ、Ⅲ、Ⅳ、X,正常的雄果蝇是二倍体,体细胞中含有两个染色体组。
(2)棒眼对正常眼为显性,控制基因(A/a)位于X染色体上,Y染色体上没有其等位基因,若研究人员通过染色体拼接技术使某果蝇的Y染色体上也含有A基因,则该变异类型为染色体结构变异(易位),要鉴定该果蝇是否为纯合子,可选择正常眼雌果蝇与其杂交,若该果蝇为杂合子则基因型为XaYA,则后代雌果蝇全部为正常眼XaXa。
(3)①根据题意,果蝇群体关于眼色有四种表型并且都为纯合子,假设受两对基因控制,BBCC表型为暗红眼,BBcc、bbCC、bbcc可对应白色、朱红色、棕色。但是当bbCC×bbcc或者BBcc×bbcc时,后代不是暗红眼,由此判断不是受两对基因控制。假设受三对基因控制,则BBCCDD表型为暗红眼,bbCCDD、BBCCdd、BBccDD表型为白色、朱红色、棕色,经验证满足上述条件,据此可知眼色受三对等位基因控制。②根据题意,如果控制眼色的基因有一对杂合,设为BbCCDD,与bbccdd个体进行测交,则后代暗红眼(BbCcDd)占1/2;若控制眼色的基因有两对杂合,设为BbCcDD,与bbccdd个体进行测交,则后代暗红眼(BbCcDd)占1/2×1/2×1=1/4;如果控制眼色的基因有三对杂合,设为BbCcDd,与bbccdd个体进行测交,则后代暗红眼(BbCcDd)占1/2×1/2×1/2=1/8。
21.答案:(1)传出神经末梢及其支配的伸肌和屈肌(2分) 左和右 刺激剪断部位的左侧,肌肉②不收缩;刺激剪断部位的右侧,肌肉②能收缩(2分)
(2)由正变为负
(3)⑤ 外正内负电位差更大
(4)细胞外液中没有Ca2+,则突触小体不能吸收Ca2+,突触小泡不能向突触前膜移动,从而使突触前膜不能释放神经递质(2分)
解析:(1)该反射弧中的效应器是传出神经末梢及其支配的伸肌和屈肌,传入神经是③,为了证明其是传入神经,可以剪断该神经纤维,并刺激剪断部位的左侧和右侧,若刺激左侧肌肉②不收缩,刺激右侧肌肉②收缩,则说明该神经纤维是传入神经。
(2)产生兴奋时,神经细胞膜外的电位变化为由正变为负。
(3)根据题干信息:发生膝跳反射时,伸肌②收缩,屈肌⑦舒张,可以确定图1反射弧中表示抑制性神经元的是⑤,该神经元释放的神经递质作用于突触后膜,引起突触后膜发生Cl-内流、K+外流,故后者膜电位的变化为外正内负电位差更大。
(4)若神经末梢的细胞外液中没有Ca2+,则兴奋不能在突触位置传递,据图2分析,原因是细胞外液中没有Ca2+,则突触小体不能吸收Ca2+,突触小泡不能向突触前膜移动,从而使突触前膜不能释放神经递质。
22.答案:(1)水稻→害虫→青蛙(→蛇)(2分) 物质循环 信息传递
(2)小龙虾的投放时机(应在水稻过了幼苗期后成长到一定时期再行投放小龙虾)
(3)稻虾连作稻田中水稻产量略低,但所产水稻单价高,加上小龙虾的产出,使其投入产出比远高于单作稻田,具有更高的收益(2分)
(4)营养结构抵抗力减少除草和除虫等的农药使用
解析:(1)结合所给诗句和题干信息可书写的含青蛙且至少有三个营养级的食物链为:水稻→害虫→青蛙(→蛇);沿着食物链、食物网可进行生态系统的能量流动、物质循环和信息传递等功能。
(2)调查得知,小龙虾的主要食物是稻田中的杂草,但也食用水稻幼苗,因此在投放小龙虾时应尤其注意小龙虾的投放时机(应在水稻过了幼苗期后成长到一定时期再行投放小龙虾)。
(3)结合题干中所给数据可以看出,稻虾连作农业模式具有较好的经济效益,原因是稻虾连作稻田中水稻产量略低,但所产水稻单价高,加上小龙虾的产出,使其投入产出比远高于单作稻田,具有更高的收益。
(4)与单作稻田相比,稻虾连作稻田生态系统的物种丰富度大,具有更复杂的营养结构,故其抵抗力稳定性更强。因该农业模式减少了部分人为干预,如减少除草和除虫等的农药使用,从而在减少消耗的同时还保护了环境,因此具有更高的生态效益。
23.答案:(1)都为液体培养基;都含有水、碳源、氮源和无机盐等营养物质
(2)显微镜直接计数法(细菌计数板计数法) 偏大(1分)
(3)(发酵罐内)发酵(1分)环境条件会影响青霉菌(微生物)的生长繁殖及其代谢物的产生
(4)①提取小鼠部分体细胞的DNA,(设计血红蛋白基因的引物,)利用PCR获取和扩增血红蛋白基因②提取小鼠未成熟红细胞的mRNA,通过反转录法获取并扩增目的基因
解析:(1)青霉菌菌种扩大培养过程和①(发酵过程)过程中所用的培养基均为液体培养基,培养基一般都含有水、碳源、氮源和无机盐等营养物质。
(2)常用的、快速测定菌液中微生物数量的方法是显微镜直接计数(细菌计数板计数)法,该方法统计的结果是活菌数和死菌数的总和。
(3)发酵工程的中心环节是发酵罐内发酵。发酵过程要严格控制温度、pH、溶氧量等发酵条件,因为环境条件不仅会影响微生物的生长繁殖,而且会影响生物代谢物的形成。
(4)见答案。
相关试卷
这是一份河北省邢台市五岳联盟2023-2024学年高三上学期开学生物试题,共8页。
这是一份河北省学校2023届高三下学期全过程纵向评价(二)生物试卷+答案,共13页。
这是一份河北省部分学校2023届高三下学期学生全过程纵向评价(三)生物试卷(含答案),共13页。试卷主要包含了单选题,多选题,探究题,读图填空题等内容,欢迎下载使用。

