历史八年级上册第5课 甲午中日战争与列强瓜分中国狂潮同步测试题
展开核心必备:
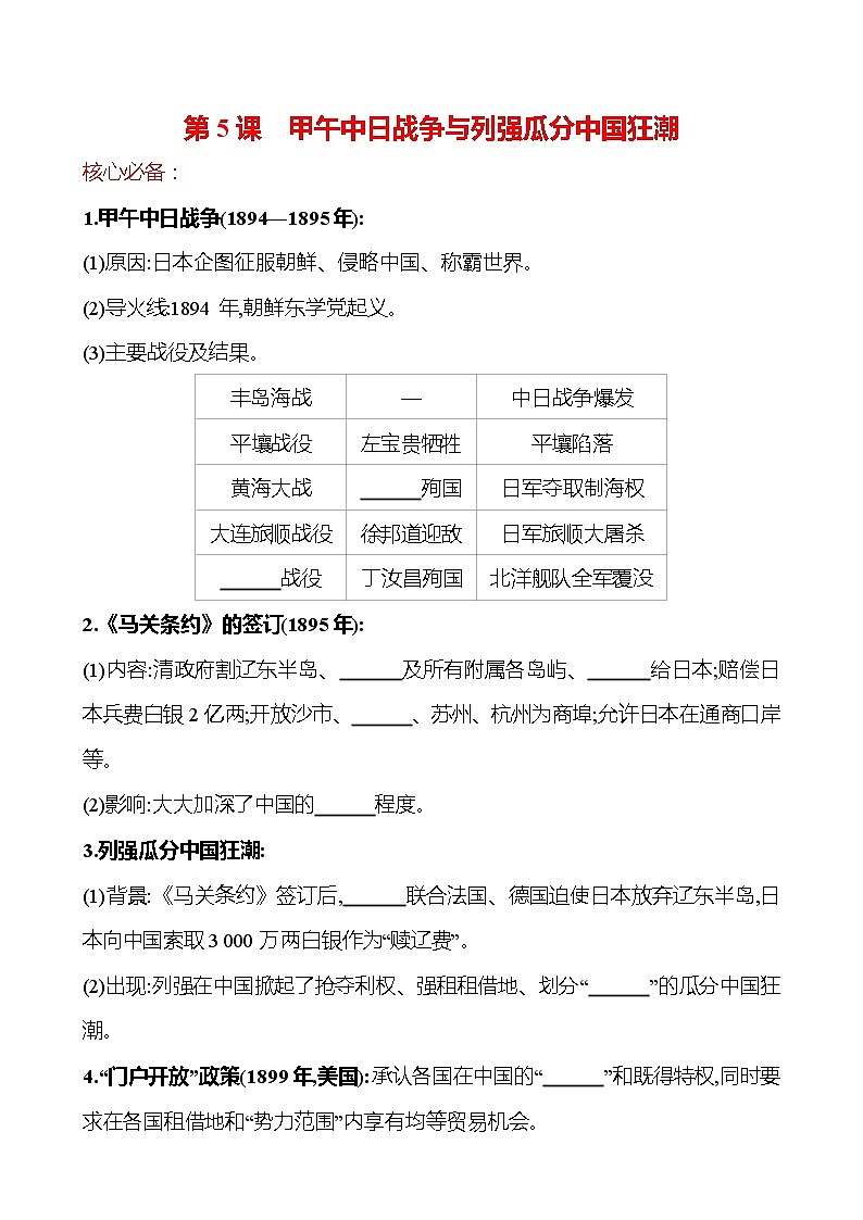
1.甲午中日战争(1894—1895年):
(1)原因:日本企图征服朝鲜、侵略中国、称霸世界。
(2)导火线:1894年,朝鲜东学党起义。
(3)主要战役及结果。
2.《马关条约》的签订(1895年):
(1)内容:清政府割辽东半岛、台湾全岛及所有附属各岛屿、澎湖列岛给日本;赔偿日本兵费白银2亿两;开放沙市、重庆、苏州、杭州为商埠;允许日本在通商口岸开设工厂等。
(2)影响:大大加深了中国的半殖民地化程度。
3.列强瓜分中国狂潮:
(1)背景:《马关条约》签订后,沙俄联合法国、德国迫使日本放弃辽东半岛,日本向中国索取3 000万两白银作为“赎辽费”。
(2)出现:列强在中国掀起了抢夺利权、强租租借地、划分“势力范围”的瓜分中国狂潮。
4.“门户开放”政策(1899年,美国):承认各国在中国的“势力范围”和既得特权,同时要求在各国租借地和“势力范围”内享有均等贸易机会。
易错字:邓世昌、丁汝昌、澎湖列岛、商埠、旅顺
基础必练:
知识点一 甲午中日战争
1.下图是关于甲午中日战争的部分叙述。这段话叙述了甲午中日战争的(C)
1894年,日本为实现征服朝鲜、侵略中国、称霸世界的梦想,出兵占领朝鲜国都汉城。接着又发动侵华战争
A.背景和人物B.方式和影响
C.时间和目的D.方式和人物
解析:日本对朝鲜觊觎已久,征服朝鲜是日本企图侵略中国、称霸世界的重要步骤。1894年,日本趁朝鲜东学党起义之际,出兵朝鲜,接着又发动了侵华战争。因此图片表述的是甲午中日战争的时间和目的。
2.有学者评价,“这场战争是一场最具天性的海上战役,孤臣无力回天,北洋舰队全军覆灭,它的胜负改写了中国历史”。这场“海上战役”发生于(C)
A.中英鸦片战争期间
B.第二次鸦片战争期间
C.甲午中日战争期间
D.太平天国运动期间
解析:结合所学可知,1895年初,日本陆海军进攻威海卫,北洋舰队腹背受敌全军覆没,这标志着洋务运动的破产。威海卫战役发生在甲午中日战争中。
知识点二 《马关条约》的签订
3.1895年3月底,李鸿章等人乘坐德轮“礼裕”“公义”号,悬挂“中国头等议和大臣”旗帜启程赴日本马关议和,这次李鸿章签订了(B)
A.《南京条约》B.《马关条约》
C.《北京条约》D.《望厦条约》
解析:1894年,日本发动甲午中日战争,最终清政府战败。1895年春,清政府派李鸿章为议和全权大臣,前往日本马关议和。经过谈判,双方签订中日《马关条约》。
4.阅读下表,导致列强在华投资发生变化的主要因素是(C)
A.中国民族工业有所发展,抵制了列强的侵略
B.《虎门条约》使英国获得片面最惠国待遇
C.甲午战败后清政府允许日本在华投资办厂
D.增开沙市、重庆、苏州、杭州为商埠
解析:图表内容反映了列强在华投资自1894年以后迅速增长,其原因是《马关条约》规定日本可在通商口岸开设工厂。从此,列强取得了在中国直接投资开办工厂的权利,剥削廉价劳动力和掠夺原材料,反映了帝国主义资本输出,分割世界的侵略要求。
知识点三 列强瓜分中国狂潮
5.条约签订后沙俄、德国、法国三国“干涉”日本放弃辽东半岛,日本则向中国索要3 000万两的“赎辽费”。以此为契机,列强掀起了瓜分中国的狂潮。此“契机”是(A)
A.《马关条约》签订B.《北京条约》签订
C.《南京条约》签订D.《辛丑条约》签订
解析:《马关条约》签订后,沙俄联合法国、德国迫使日本放弃辽东半岛,日本向中国索取3 000万两白银作为“赎辽费”。以此为契机,列强在中国掀起了抢夺利权、强租租借地、划分“势力范围”的瓜分中国狂潮。所以此“契机”是《马关条约》签订。
6.甲午战争后,列强掀起了瓜分中国的狂潮,其中没有占据势力范围,提出了“门户开放”政策的国家是(C)
A.俄国B.意大利
C.美国D.德国
解析:根据所学知识可知,列强在中国掀起瓜分狂潮时,美国正忙于和西班牙争夺殖民地,无暇东顾,后来,它见各国“势力范围”划定,便提出“门户开放”政策。
能力提升:
7.李侃编写的《中国近代史》称:“《马关条约》签订后,帝国主义争夺中国的步伐大大加快,俄、英等国争先恐后地掠夺在华利权,强租租借地,划分势力范围。”这实际上反映了(B)
A.日本是瓜分中国狂潮中的急先锋
B.《马关条约》加剧了中国的民族危机
C.列强在掠夺中国过程中相互勾结
D.中国开始沦为半殖民地半封建社会
解析:1895年甲午中日战争清政府战败后,清政府被迫同日本签订了《马关条约》,在《马关条约》的刺激下列强掀起了瓜分中国的狂潮,19世纪末中国面临着被帝国主义列强瓜分豆剖的严重危机。
8.下面是某班同学在研究甲午中日战争这一历史主题,请你积极参与其中,完成相关问题。
【甲午风云·一页沉重的历史】
材料一 19世纪50年代,日本同中国一样,也曾遭到西方的侵略,但是经过明治维新后,日本走上了发展资本主义的道路,并制定所谓“大陆政策”,开始对外侵略扩张。
(1)日本把侵略矛头直接指向了哪两个国家?
答:中国和朝鲜。
【黄海大战·一个悲壮的故事】
材料二 2015年,经过近两个月的水下考古工作,考古人员在黄海北部海底发现了甲午海战沉船致远舰的舷窗、炮弹等一些重要文物。这些文物于近日陆续出水重见天日,再现百年前致远舰的英勇悲壮。
(2)指挥致远舰冲向敌舰壮烈牺牲的管带是谁?他的壮举体现了怎样的民族精神?
答:管带:邓世昌。民族精神:不畏强敌、英勇作战、不怕牺牲等。
【马关议和·颐和园又搭天棚】
材料三 消息传出后,举国哗然,群情愤慨,全台人民如暴闻轰雷,惊骇无人色,奔走相告,聚哭于市中,夜以继日,哭声达四野。悲愤无可抑制的台北人民鸣锣罢市,民众拥围抚署,高呼“宁可战死而失台,决不拱手而让台”的口号,坚决反对割台。
(3)材料三中的消息是指什么?
答:《马关条约》签订,清政府把台湾全岛及所有附属各岛屿、澎湖列岛割让给日本。
【痛定思痛·我们奋发图强】
材料四 旧中国饱受屈辱,山河破碎,弱国无外交。中国政府和人民比任何人都珍惜来之不易的国家主权和民族尊严,即使在极其艰难困苦的情况下,也是铮铮铁骨!钓鱼岛是中国固有领土,在主权和领土问题上,中国政府和人民绝不会退让半步。
(4)结合材料四,说明甲午中日战争给我们带来了怎样的反思?
答:落后就要挨打,自强才能生存,只有提高综合国力,才能提高在国际上的竞争力(弱国无外交)。
解析:第(1)题,日本对朝鲜觊觎已久,征服朝鲜是日本企图侵略中国、称霸世界的重要步骤。日本在对外侵略扩张的过程中,首先把侵略矛头指向朝鲜和中国。第(2)题,在黄海大战中,致远舰管带邓世昌指挥致远舰冲向敌舰“吉野号”,欲与敌人同归于尽,不幸被敌人炮弹击中,全舰将士壮烈牺牲。邓世昌的身上体现了中华民族不畏强敌、英勇作战、不怕牺牲等民族精神。第(3)题,1895年,中日双方签订《马关条约》,条约规定:清政府割辽东半岛、台湾全岛及所有附属各岛屿、澎湖列岛给日本等。因此说材料三“消息传出后……全台人民……高呼‘宁可战死而失台,决不拱手而让台’的口号,坚决反对割台”。第(4)题,根据材料四,给我们带来的思考是落后就要挨打,自强才能生存,只有提高综合国力,才能提高在国际上的竞争力(弱国无外交)。
丰岛海战
—
中日战争爆发
平壤战役
左宝贵牺牲
平壤陷落
黄海大战
邓世昌殉国
日军夺取制海权
大连旅顺战役
徐邦道迎敌
日军旅顺大屠杀
威海卫战役
丁汝昌殉国
北洋舰队全军覆没
列强在华投资统计表
时期(年)
工厂数(个)
资本(千元)
1840-1870
7
2 808
1871-1894
16
4 829
1895-1913
136
103 153
初中人教部编版第5课 甲午中日战争与列强瓜分中国狂潮精品课后练习题: 这是一份初中人教部编版第5课 甲午中日战争与列强瓜分中国狂潮精品课后练习题,文件包含第二单元第5课甲午中日战争与列强瓜分中国狂潮同步练习教师版2023-2024部编版历史八年级上册docx、第二单元第5课甲午中日战争与列强瓜分中国狂潮同步练习学生版2023-2024部编版历史八年级上册docx等2份试卷配套教学资源,其中试卷共17页, 欢迎下载使用。
初中历史人教部编版八年级上册第5课 甲午中日战争与列强瓜分中国狂潮课堂检测: 这是一份初中历史人教部编版八年级上册第5课 甲午中日战争与列强瓜分中国狂潮课堂检测,文件包含第六单元单元整合提分练同步练习教师版2023-2024部编版历史八年级上册docx、第六单元单元整合提分练同步练习学生版2023-2024部编版历史八年级上册docx等2份试卷配套教学资源,其中试卷共10页, 欢迎下载使用。
初中历史人教部编版八年级上册第5课 甲午中日战争与列强瓜分中国狂潮练习: 这是一份初中历史人教部编版八年级上册第5课 甲午中日战争与列强瓜分中国狂潮练习,共8页。试卷主要包含了选择题,填空题,判断题,综合题等内容,欢迎下载使用。

