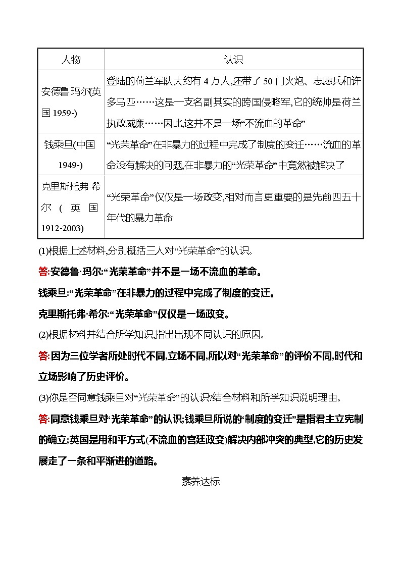
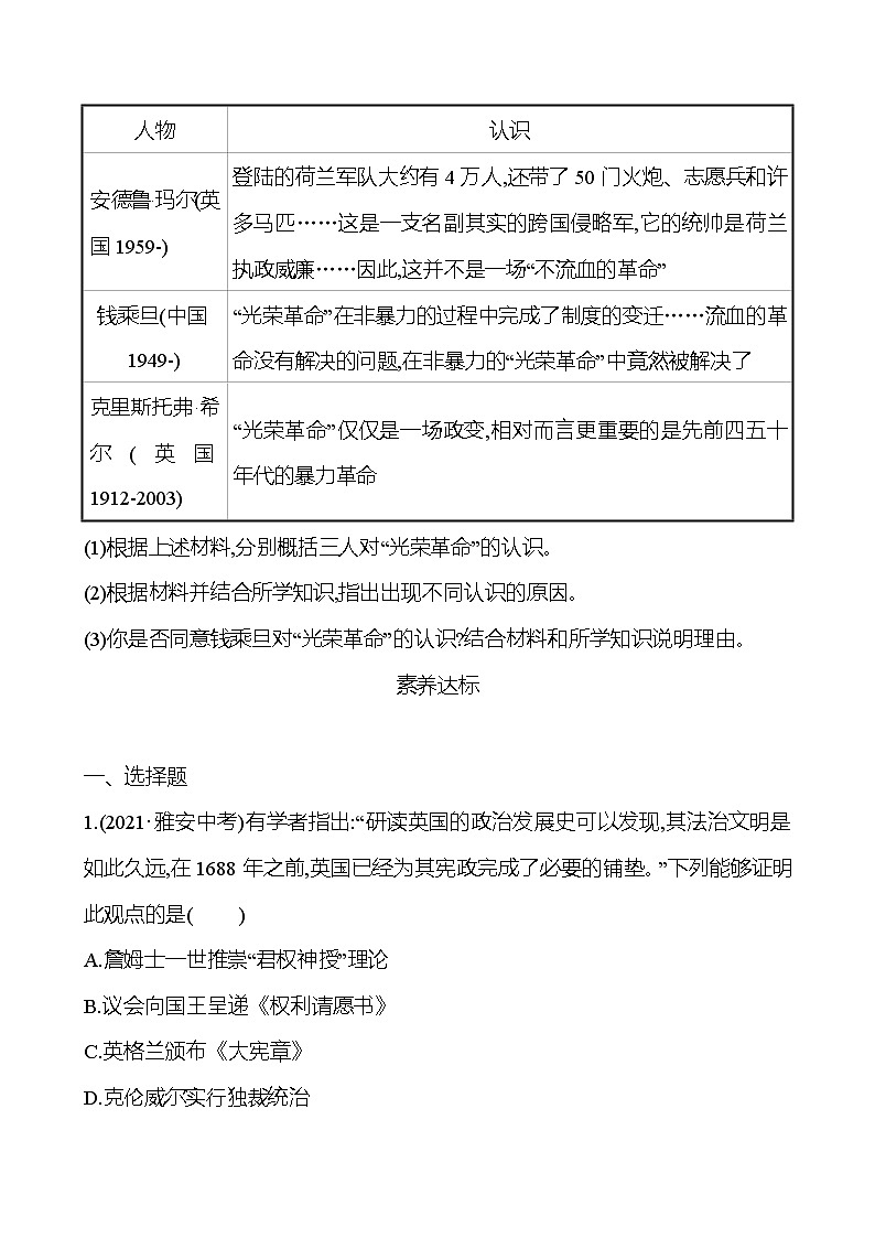
初中人教部编版第17课 君主立宪制的英国同步测试题
展开初中历史人教部编版九年级上册第17课 君主立宪制的英国习题: 这是一份初中历史人教部编版九年级上册第17课 君主立宪制的英国习题,文件包含第六单元第17课君主立宪制的英国分层练习教师版2022-2023部编版历史九年级上册doc、第六单元第17课君主立宪制的英国分层练习学生版2022-2023部编版历史九年级上册doc等2份试卷配套教学资源,其中试卷共10页, 欢迎下载使用。
人教部编版第17课 君主立宪制的英国练习: 这是一份人教部编版第17课 君主立宪制的英国练习,文件包含第六单元第17课君主立宪制的英国同步练习教师版2022-2023部编版初中历史九年级上册doc、第六单元第17课君主立宪制的英国同步练习学生版2022-2023部编版初中历史九年级上册doc等2份试卷配套教学资源,其中试卷共16页, 欢迎下载使用。
第六单元&第七单元 单元复习课 同步真题训练 2022-2023部编版九年级上册历史: 这是一份第六单元&第七单元 单元复习课 同步真题训练 2022-2023部编版九年级上册历史,文件包含第六单元第七单元单元复习课同步真题训练教师版2022-2023部编版九年级上册历史doc、第六单元第七单元单元复习课同步真题训练学生版2022-2023部编版九年级上册历史doc等2份试卷配套教学资源,其中试卷共8页, 欢迎下载使用。

