高考1_专题五 万有引力定律(试题word版)
展开考点一 万有引力定律的理解与应用
基础 对开普勒行星三定律的理解和应用、对万有引力定律的理解。
重难 万有引力定律的应用、万有引力与重力的关系。
综合 万有引力定律与其他知识的综合应用。
限时50分钟,正答率: /12。
基础
1.(2020课标Ⅰ,15,6分)火星的质量约为地球质量的1/10,半径约为地球半径的1/2,则同一物体在火星表面与在地球表面受到的引力的比值约为( )
A.0.2 B.0.4 C.2.0 D.2.5
答案 B
2.(2022湖南,8,5分)(多选)如图,火星与地球近似在同一平面内,绕太阳沿同一方向做匀速圆周运动,火星的轨道半径大约是地球的1.5倍。地球上的观测者在大多数的时间内观测到火星相对于恒星背景由西向东运动,称为顺行;有时观测到火星由东向西运动,称为逆行。当火星、地球、太阳三者在同一直线上,且太阳和火星位于地球两侧时,称为火星冲日。忽略地球自转,只考虑太阳对行星的引力,下列说法正确的是( )
A.火星的公转周期大约是地球的827倍
B.在冲日处,地球上的观测者观测到火星的运动为顺行
C.在冲日处,地球上的观测者观测到火星的运动为逆行
D.在冲日处,火星相对于地球的速度最小
答案 CD
3.(2022湖北名校联盟调研,6)“中国天眼”是目前世界上口径最大的单天线射电望远镜(FAST)。通过FAST测量水星与太阳的视角θ(水星B、太阳S分别与地球A的连线所夹的角),如图所示。若视角的正弦值最大为a,地球和水星绕太阳的运动均视为匀速圆周运动,则水星与地球的公转周期的比值为( )
A.3a2 B.1a3 C.a1-a3 D.a3
答案 D
重难
4.(2022全国乙,14,6分)2022年3月,中国航天员翟志刚、王亚平、叶光富在离地球表面约400 km的“天宫二号”空间站上通过天地连线,为同学们上了一堂精彩的科学课。通过直播画面可以看到,在近地圆轨道上飞行的“天宫二号”中,航天员可以自由地漂浮,这表明他们( )
A.所受地球引力的大小近似为零
B.所受地球引力与飞船对其作用力两者的合力近似为零
C.所受地球引力的大小与其随飞船运动所需向心力的大小近似相等
D.在地球表面上所受引力的大小小于其随飞船运动所需向心力的大小
答案 C
5.(2021广东,2,4分)2021年4月,我国自主研发的空间站“天和”核心舱成功发射并入轨运行。若核心舱绕地球的运行可视为匀速圆周运动,已知引力常量,由下列物理量能计算出地球质量的是( )
A.核心舱的质量和绕地半径
B.核心舱的质量和绕地周期
C.核心舱的绕地角速度和绕地周期
D.核心舱的绕地线速度和绕地半径
答案 D
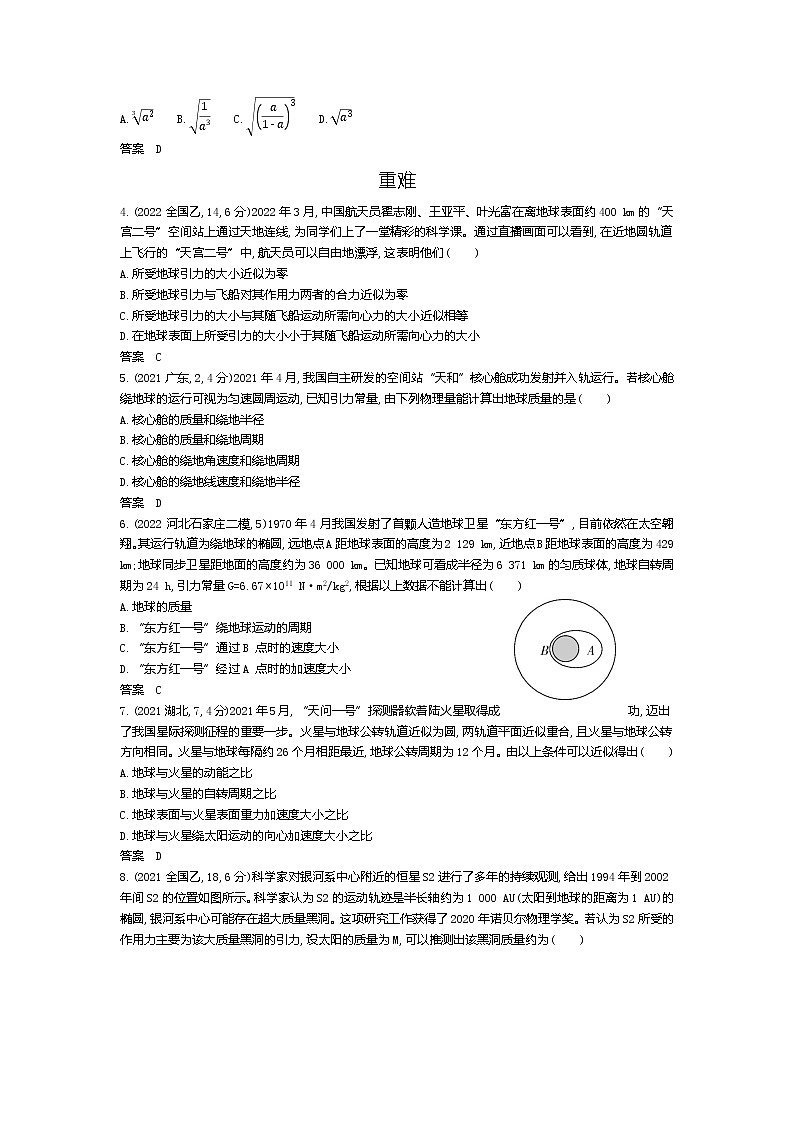
6.(2022 河北石家庄二模,5)1970 年4 月我国发射了首颗人造地球卫星“东方红一号”,目前依然在太空翱翔。其运行轨道为绕地球的椭圆,远地点A距地球表面的高度为2 129 km,近地点B距地球表面的高度为429 km;地球同步卫星距地面的高度约为36 000 km。已知地球可看成半径为6 371 km的匀质球体,地球自转周期为24 h,引力常量G=6.67×1011 N·m2/kg2,根据以上数据不能计算出( )
A.地球的质量
B.“东方红一号”绕地球运动的周期
C.“东方红一号”通过B 点时的速度大小
D.“东方红一号”经过A 点时的加速度大小
答案 C
7.(2021湖北,7,4分)2021年5月,“天问一号”探测器软着陆火星取得成功,迈出了我国星际探测征程的重要一步。火星与地球公转轨道近似为圆,两轨道平面近似重合,且火星与地球公转方向相同。火星与地球每隔约26个月相距最近,地球公转周期为12个月。由以上条件可以近似得出( )
A.地球与火星的动能之比
B.地球与火星的自转周期之比
C.地球表面与火星表面重力加速度大小之比
D.地球与火星绕太阳运动的向心加速度大小之比
答案 D
8.(2021全国乙,18,6分)科学家对银河系中心附近的恒星S2进行了多年的持续观测,给出1994年到2002年间S2的位置如图所示。科学家认为S2的运动轨迹是半长轴约为1 000 AU(太阳到地球的距离为1 AU)的椭圆,银河系中心可能存在超大质量黑洞。这项研究工作获得了2020年诺贝尔物理学奖。若认为S2所受的作用力主要为该大质量黑洞的引力,设太阳的质量为M,可以推测出该黑洞质量约为( )
A.4×104M B.4×106M
C.4×108M D.4×1010M
答案 B
9.(2022山东济南二模)某气体星球的半径为R,距离星球中心2R处的P点的重力加速度大小为g1。若该星球的体积均匀膨胀,膨胀过程中星球质量不变,且质量分布始终均匀。当星球半径膨胀到4R时,P点的重力加速度大小变为g2。已知质量分布均匀的球壳对球壳内物体的引力为零。则g2与g1的比值为( )
A.18 B.14 C.12 D.1
答案 A
10.(2021全国乙,18,6分)已知在地球表面上,赤道处的重力加速度大小为g1,两极处的重力加速度大小为g2,地球自转的角速度为ω,引力常量为G,地球可视为质量分布均匀的球体,则地球的密度为( )
A.3ω24πG·g2g1 B.3ω24πG·g2-g1g1
C.3ω24πG·g1g2-g1 D.3ω24πG·g2g2-g1
答案 D
综合
11.(2021福建,13,12分)一火星探测器着陆火星之前,需经历动力减速、悬停避障两个阶段。在动力减速阶段,探测器速度大小由96 m/s减小到0,历时80 s。在悬停避障阶段,探测器启用最大推力为7 500 N的变推力发动机,在距火星表面约百米高度处悬停,寻找着陆点。已知火星半径约为地球半径的12,火星质量约为地球质量的110,地球表面重力加速度大小取10 m/s2,探测器在动力减速阶段的运动视为竖直向下的匀减速运动。求:
(1)在动力减速阶段,探测器的加速度大小和下降距离;
(2)在悬停避障阶段,能借助该变推力发动机实现悬停的探测器的最大质量。
12.(2022河北保定一模,14)“中国空间站”在距地面高400 km左右的轨道上做匀速圆周运动,在此高度上有非常稀薄的大气,因气体阻力的影响,轨道高度1个月大概下降2 km,空间站安装有发动机,可对轨道进行周期性修正。假设空间站正常运行轨道高度为h,经过一段时间t,轨道高度下降了Δh(Δh≪h)。已知引力常量为G,地球质量为M,地球半径为R,空间站质量为m,空间站垂直速度方向的有效横截面积为S。认为空间站附近空气分子是静止的,与空间站相遇后和空间站共速。规定距地球无限远处为地球引力零势能点,地球附近物体的引力势能可表示为Ep=-GMmr,其中M为地球质量,m为物体质量,r为物体到地心距离。求:
(1)“中国空间站”正常在轨做圆周运动的周期和线速度;
(2)以无限远为零势能点,“中国空间站”轨道高度下降Δh时的机械能损失;
(3)用ΔE表示(2)问结果,忽略下降过程中阻力大小变化,请估算“中国空间站”附近的空气密度。
考点二 人造卫星与宇宙航行
基础 卫星的运行规律、宇宙速度等。
重难 卫星的发射、变轨、相遇等问题。
综合 与实际相联系的卫星问题及与其他知识相联系的综合问题。
限时80分钟,正答率: /27。
基础
1.(2021河北,4,4分)“祝融号”火星车登陆火星之前,“天问一号”探测器沿椭圆形的停泊轨道绕火星飞行,其周期为2个火星日。假设某飞船沿圆轨道绕火星飞行,其周期也为2个火星日。已知一个火星日的时长约为一个地球日,火星质量约为地球质量的0.1倍,则该飞船的轨道半径与地球同步卫星的轨道半径的比值约为( )
A.34 B.314 C.352 D.325
答案 D
2.(2020江苏单科,7,4分)(多选)甲、乙两颗人造卫星质量相等,均绕地球做圆周运动,甲的轨道半径是乙的2倍。下列应用公式进行的推论正确的有( )
A.由v=gR可知,甲的速度是乙的2倍
B.由a=ω2r可知,甲的向心加速度是乙的2倍
C.由F=GMmr2可知,甲的向心力是乙的14
D.由r3T2=k可知,甲的周期是乙的22倍
答案 CD
3.(2021湖南,7,5分)(多选)2021年4月29日,中国空间站天和核心舱发射升空,准确进入预定轨道。根据任务安排,后续将发射问天实验舱和梦天实验舱,计划2022年完成空间站在轨建造。核心舱绕地球飞行的轨道可视为圆轨道,轨道离地面的高度约为地球半径的 116。下列说法正确的是( )
A.核心舱进入轨道后所受地球的万有引力大小约为它在地面时的 16172倍
B.核心舱在轨道上飞行的速度大于7.9 km/s
C.核心舱在轨道上飞行的周期小于24 h
D.后续加挂实验舱后,空间站由于质量增大,轨道半径将变小
答案 AC
4.(2019海南单科,4,4分)2019年5月,我国第45颗北斗卫星发射成功。已知该卫星轨道距地面的高度约为36 000 km,是“天宫二号”空间实验室轨道高度的90倍左右,则( )
A.该卫星的速率比“天宫二号”的大
B.该卫星的周期比“天宫二号”的大
C.该卫星的角速度比“天宫二号”的大
D.该卫星的向心加速度比“天宫二号”的大
答案 B
5.(2022山东,6,3分)“羲和号”是我国首颗太阳探测科学技术试验卫星。如图所示,该卫星围绕地球的运动视为匀速圆周运动,轨道平面与赤道平面接近垂直。卫星每天在相同时刻、沿相同方向经过地球表面A点正上方,恰好绕地球运行n圈。已知地球半径为R,自转周期为T,地球表面重力加速度为g,则“羲和号”卫星轨道距地面高度为( )
A.gR2T22n2π2 13-R B.gR2T22n2π2 13 C.gR2T24n2π2 13-R D.gR2T24n2π2 13
答案 C
6.(2018海南单科,2,4分)土星与太阳的距离是火星与太阳距离的6倍多。由此信息可知( )
A.土星的质量比火星的小
B.土星运行的速率比火星的小
C.土星运行的周期比火星的小
D.土星运行的角速度大小比火星的大
答案 B
7.(2021浙江1月选考,7)嫦娥五号探测器是我国首个实施月面采样返回的航天器,由轨道器、返回器、着陆器和上升器等多个部分组成。为等待月面采集的样品,轨道器与返回器的组合体环月做圆周运动。已知引力常量G=6.67×10-11 N·m2/kg2,地球质量m1=6.0×1024 kg,月球质量m2=7.3×1022 kg,月地距离r1=3.8×105 km,月球半径r2=1.7×103 km。当轨道器与返回器的组合体在月球表面上方约200 km处做环月匀速圆周运动时,其环绕速度约为( )
A.16 m/s B.1.1×102 m/s
C.1.6×103 m/s D.1.4×104 m/s
答案 C
8.(2020北京,5,3分)我国首次火星探测任务被命名为“天问一号”。已知火星质量约为地球质量的10%,半径约为地球半径的50%,下列说法正确的是( )
A.火星探测器的发射速度应大于地球的第二宇宙速度
B.火星探测器的发射速度应介于地球的第一和第二宇宙速度之间
C.火星的第一宇宙速度大于地球的第一宇宙速度
D.火星表面的重力加速度大于地球表面的重力加速度
答案 A
9.(2020课标Ⅱ,15,6分)若一均匀球形星体的密度为ρ,引力常量为G,则在该星体表面附近沿圆轨道绕其运动的卫星的周期是( )
A.3πGρ B.4πGρ C.13πGρ D.14πGρ
答案 A
10.(2022湖北武汉二模)1970年4月24日,“东方红一号”人造地球卫星发射成功,开创了中国航天的新纪元;2020年7月23日,“天问一号”火星探测器发射成功,开启了中国航天走向深空的新旅程。下列说法正确的是( )
A.“东方红一号”和“天问一号”的发射速度均小于第一宇宙速度
B.“东方红一号”和“天问一号”的发射速度均大于第一宇宙速度
C.“东方红一号”和“天问一号”的发射速度均大于第二宇宙速度
D.“东方红一号”和“天问一号”的发射速度均大于第三宇宙速度
答案 B
11.(2021江苏,3,4分)我国航天人发扬“两弹一星”精神砥砺前行,从“东方红一号”到“北斗”不断创造奇迹。“北斗”第49颗卫星的发射迈出组网的关键一步。该卫星绕地球做圆周运动,运动周期与地球自转周期相同,轨道平面与地球赤道平面成一定夹角。该卫星( )
A.运动速度大于第一宇宙速度
B.运动速度小于第一宇宙速度
C.轨道半径大于“静止”在赤道上空的同步卫星
D.轨道半径小于“静止”在赤道上空的同步卫星
答案 B
12.(2021海南,4,3分)2021年4月29日,我国在海南文昌用长征五号B运载火箭成功将空间站天和核心舱送入预定轨道。核心舱运行轨道距地面的高度为400 km左右,地球同步卫星距地面的高度接近36 000 km。则该核心舱的( )
A.角速度比地球同步卫星的小
B.周期比地球同步卫星的长
C.向心加速度比地球同步卫星的大
D.线速度比地球同步卫星的小
答案 C
13.(2021辽宁,8,6分)(多选)2021年2月,我国首个火星探测器“天问一号”实现了对火星的环绕。若已知该探测器在近火星圆轨道与在近地球圆轨道运行的速率比和周期比,则可求出火星与地球的( )
A.半径比 B.质量比
C.自转角速度比 D.公转轨道半径比
答案 AB
14.(2022福建漳州二模,5)(多选)2021年10月16日,神舟十三号载人飞船顺利将3名航天员送入“天和”核心舱进行为期六个月的太空探索活动。空间站运行的向心加速度大小为a1、线速度大小为v1;地球同步卫星运行的向心加速度大小为a2、线速度大小为v2,则( )
A.a1>a2 B.a1
15.(2022湖北武汉二调,10)(多选)木星在我国古代被称为“岁星”,有79颗卫星。伽利略在1610年发现了木星的四颗卫星,其中木卫一、木卫二、木卫三绕木星做匀速圆周运动的周期之比为1∶2∶4。已知木星的质量为1.9×1027 kg,木星的自转周期为10 h,木卫三绕木星运动的轨道半径为1.1×109 m,引力常量为6.67×10-11 N·m2/kg2,根据上述信息可以求出( )
A.木星表面的重力加速度大小
B.木星同步卫星的线速度大小
C.木卫一绕木星运动的周期
D.木卫二绕木星运动的轨道半径
答案 BCD
16.(2019江苏单科,4,3分)1970年成功发射的“东方红一号”是我国第一颗人造地球卫星,该卫星至今仍沿椭圆轨道绕地球运动。如图所示,设卫星在近地点、远地点的速度分别为v1、v2,近地点到地心的距离为r,地球质量为M,引力常量为G。则( )
A.v1>v2,v1=GMr B.v1>v2,v1>GMr
C.v1
答案 B
17.(2022湖北八市二模,5)2021年10月我国发射的神舟十三号飞船实现了和空间站径向对接的新突破,如图甲所示。假定对接前飞船在椭圆轨道Ⅰ上,如图乙所示,Ⅱ为空间站圆轨道,轨道半径为kR(R为地球半径),A为两轨道交点,B为飞船轨道近地点。地球表面重力加速度为g,下列说法中正确的是( )
甲
乙
A.空间站在圆轨道Ⅱ上的向心加速度大于g
B.飞船和空间站在A处所受的万有引力相同
C.飞船在A处的机械能大于在B处的机械能
D.飞船在B处的速度vB>gRk
答案 D
重难
18.(2022浙江1月选考,8,3分)“天问一号”从地球发射后,在如图甲所示的P点沿地火转移轨道到Q点,再依次进入如图乙所示的调相轨道和停泊轨道,则天问一号( )
A.发射速度介于7.9 km/s与11.2 km/s之间
B.从P点转移到Q点的时间小于6个月
C.在环绕火星的停泊轨道运行的周期比在调相轨道上小
D.在地火转移轨道运动时的速度均大于地球绕太阳的速度
答案 C
19.(2022湖南衡阳二模)宇航员驾驶宇宙飞船绕质量分布均匀的一星球做匀速圆周运动,测得飞船线速度大小的二次方与轨道半径的倒数的关系图像如图所示,该图线(直线)的斜率为k,图中r0(该星球的半径)为已知量。引力常量为G,下列说法正确的是( )
A.该星球的质量为Gk
B.该星球自转的周期为r02k
C.该星球表面的重力加速度大小为kr02
D.该星球的第一宇宙速度为kr03
答案 C
20.(2022福建福州二模,8)(多选)2021年2月15日17时,我国首次火星探测任务“天问一号”探测器成功实施“远火点平面轨道调整”。如图为该过程的示意图,图中虚线轨道所在平面与实线轨道所在平面垂直。探测器由远处经A点进入轨道1,经B点进入轨道2,经C点进入轨道3,再经C点进入轨道4,上述过程仅在点A、B、C启动发动机点火,A、B、C、D、E各点均为各自所在轨道的近火点或远火点,各点间的轨道均为椭圆。以下说法正确的是( )
A.探测器在轨道3的运动周期大于在轨道4的运动周期
B.探测器从轨道3经过C点的向心加速度小于从轨道4经过C点的向心加速度
C.探测器在B点变轨后机械能增加
D.探测器在B点变轨前的速度大于变轨后的速度
答案 AD
21.(2022河北五校联盟3月联考,5)2020年7月我国的“长征五号”遥四运载火箭,将火星探测器“天问一号”送入太空,简化示意图如图所示,探测器在A位置脱离地球被送入地火转移轨道(即标准霍曼转移轨道),运动半个周期,在B位置与火星会合。已知火星公转周期为687个地球日,则下列有关“天问一号”探测器的说法正确的是( )
A.在地球上发射探测器时的速度必须大于7.9 km/s并小于11.2 km/s
B.探测器在地火转移轨道A位置时的速度比地球公转速度大
C.探测器在由A到B的运动过程中,太阳引力做正功
D.探测器到达B位置时,地球可能在C位置
答案 B
综合
22.(2021全国甲,18,6分)2021年2月,执行我国火星探测任务的“天问一号”探测器在成功实施三次近火制动后,进入运行周期约为1.8×105 s的椭圆形停泊轨道,轨道与火星表面的最近距离约为2.8×105 m。已知火星半径约为3.4×106 m,火星表面处自由落体的加速度大小约为3.7 m/s2,则“天问一号”的停泊轨道与火星表面的最远距离约为( )
A.6×105 m B.6×106 m C.6×107 m D.6×108 m
答案 C
23.(2021天津,5,5分)2021年5月15日,天问一号探测器着陆火星取得成功,迈出了我国星际探测征程的重要一步,在火星上首次留下中国人的印迹。天问一号探测器成功发射后,顺利被火星捕获,成为我国第一颗人造火星卫星。经过轨道调整,探测器先沿椭圆轨道Ⅰ运行,之后进入称为火星停泊轨道的椭圆轨道Ⅱ运行,如图所示,两轨道相切于近火点P,则天问一号探测器( )
A.在轨道Ⅱ上处于受力平衡状态
B.在轨道Ⅰ运行周期比在Ⅱ时短
C.从轨道Ⅰ进入Ⅱ在P处要加速
D.沿轨道Ⅰ向P飞近时速度增大
答案 D
24.(2021福建,8,6分)(多选)两位科学家因为在银河系中心发现了一个超大质量的致密天体而获得了2020年诺贝尔物理学奖。他们对一颗靠近银河系中心的恒星S2的位置变化进行了持续观测,记录到的S2的椭圆轨道如图所示。图中O为椭圆的一个焦点,椭圆偏心率(离心率)约为0.87。P、Q分别为轨道的远银心点和近银心点,Q与O的距离约为120 AU(太阳到地球的距离为1 AU),S2的运行周期约为16年。假设S2的运动轨迹主要受银河系中心致密天体的万有引力影响,根据上述数据及日常的天文知识,可以推出( )
A.S2与银河系中心致密天体的质量之比
B.银河系中心致密天体与太阳的质量之比
C.S2在P点与Q点的速度大小之比
D.S2在P点与Q点的加速度大小之比
答案 BCD
25.(2020山东,7,3分)我国将在今年择机执行“天问一号”火星探测任务。质量为m的着陆器在着陆火星前,会在火星表面附近经历一个时长为t0、速度由v0减速到零的过程。已知火星的质量约为地球的0.1倍,半径约为地球的0.5倍,地球表面的重力加速度大小为g,忽略火星大气阻力。若该减速过程可视为一个竖直向下的匀减速直线运动,此过程中着陆器受到的制动力大小约为( )
+v0t0
+v0t0
答案 B
26.(2019课标Ⅰ,21,6分)(多选)在星球M上将一轻弹簧竖直固定在水平桌面上,把物体P轻放在弹簧上端,P由静止向下运动,物体的加速度a与弹簧的压缩量x间的关系如图中实线所示。在另一星球N上用完全相同的弹簧,改用物体Q完成同样的过程,其a-x关系如图中虚线所示。假设两星球均为质量均匀分布的球体。已知星球M的半径是星球N的3倍,则( )
A.M与N的密度相等
B.Q的质量是P的3倍
C.Q下落过程中的最大动能是P的4倍
D.Q下落过程中弹簧的最大压缩量是P的4倍
答案 AC
27.(2022山西太原二模)人类在不同的星球能跳多高?若人在地球上以某一速度跳起,其重心可上升的高度为0.5 m,那么他以同样的速度在水星跳起重心可上升1.3 m,而在火星同样可上升1.3 m。已知地球的半径为R,水星的半径约为0.38R,火星的半径约为0.53R,可估算出( )
A.火星的质量为水星质量的5338倍
B.火星与水星的密度相等
C.地球表面的重力加速度是水星表面重力加速度的2.6倍
D.火星的第一宇宙速度是水星第一宇宙速度的5338倍
答案 D
易混易错
1.混淆“r”的含义 (2021福建三明一中期中)某行星沿椭圆形轨道绕太阳运动,近日点离太阳距离为a,远日点离太阳距离为b,行星在近日点的速率为va,则行星在远日点的速率为( )
A.vb=bava B.vb=bava
C.vb=abva D.vb=abva
答案 C
2.绕地球运动的卫星与随地球自转的物体 (2022湖北襄阳模拟)(多选)同步卫星离地心距离为r,运行速率为v1,加速度为a1;地球赤道上的物体随地球自转的向心加速度为a2,第一宇宙速度为v2,地球半径为R,则下列比值正确的是( )
A.a1a2=rR B.a1a2=Rr2 C.v1v2=rR D.v1v2=Rr
答案 AD
3.稳定运行和变轨运动 (2022江西九江一模)(多选)如图是“嫦娥五号”飞行轨道示意图。假设“嫦娥五号”运行经过P点第一次通过近月制动,使“嫦娥五号”在距离月面高度为100 km的圆轨道Ⅰ上运动,再次经过P点时第二次通过近月制动,使“嫦娥五号”在距离月面近地点为Q、高度为15 km,远地点为P、高度为100 km的椭圆轨道Ⅱ上运动,下列说法正确的是( )
A.“嫦娥五号”在距离月面高度为100 km的圆轨道Ⅰ上运动时速度大小可能变化
B.“嫦娥五号”在距离月面高度为100 km的圆轨道Ⅰ上运动的周期一定大于在椭圆轨道Ⅱ上运动的周期
C.“嫦娥五号”在椭圆轨道Ⅱ上运动经过Q点时的加速度一定大于经过P点时的加速度
D.“嫦娥五号”从圆轨道Ⅰ变到椭圆轨道Ⅱ需要在P点朝速度反向喷气
答案 BC
4.万有引力与重力 (2021东北三省三校联考)设宇宙中某一小行星自转较快,但仍可近似看作质量分布均匀的球体,半径为R。宇航员用弹簧测力计称量一个相对自己静止的小物体的重量,第一次在极点处,弹簧测力计的读数为F1=F0;第二次在赤道处,弹簧测力计的读数为F2=F02。假设第三次在赤道平面内深度为R2的隧道底部,示数为F3;第四次在距行星表面高度为R处绕行星做匀速圆周运动的人造卫星中,示数为F4。已知均匀球壳对壳内物体的引力为零,则以下判断正确的是( )
A.F3=F04,F4=F04 B.F3=F04,F4=0
C.F3=15F04,F4=0 D.F3=4F0,F4=F04
答案 B
题型模板
题型一 同步卫星模型
典型模型
模型特征:1.运动学特征:同步卫星在轨稳定运行时做匀速圆周运动,其周期与地球自转周期相同,其轨道平面与赤道共面,且轨道距地面的高度是一定的。2.动力学特征:同步卫星做匀速圆周运动时,万有引力提供向心力。
1.(2020天津,2,5分)北斗问天,国之夙愿。我国北斗三号系统的收官之星是地球静止轨道卫星,其轨道半径约为地球半径的7倍。与近地轨道卫星相比,地球静止轨道卫星( )
A.周期大 B.线速度大 C.角速度大 D.加速度大
答案 A
2.(2016课标Ⅰ,17,6分)利用三颗位置适当的地球同步卫星,可使地球赤道上任意两点之间保持无线电通信。目前,地球同步卫星的轨道半径约为地球半径的6.6倍。假设地球的自转周期变小,若仍仅用三颗同步卫星来实现上述目的,则地球自转周期的最小值约为( )
A.1 h B.4 h C.8 h D.16 h
答案 B
变式题型
题型特征:近地卫星、同步卫星及赤道上物体的比较。
3.变式 (2021天津东丽三模,4)有a、b、c、d四颗地球卫星:a还未发射,在地球赤道上随地球表面一起转动;b在地球的近地圆轨道上正常运行;c是地球同步卫星;d是高空探测卫星。各卫星排列位置如图,则下列说法正确的是( )
A.a的向心加速度大于b的向心加速度
B.四颗卫星的线速度大小关系是:va>vb>vc>vd
C.在相同时间内d转过的弧长最长
D.d的运动周期可能是30 h
答案 D
4.变式 (2021湖北荆州一模,2)地球赤道上有一物体随地球自转而做圆周运动,所受到的向心力为F1,向心加速度为a1,线速度为v1,角速度为ω1;绕地球表面附近做圆周运动的人造卫星(高度忽略)所受到的向心力为F2,向心加速度为a2,线速度为v2,角速度为ω2;地球同步卫星所受到的向心力为F3,向心加速度为a3,线速度为v3,角速度为ω3。地球表面的重力加速度为g,第一宇宙速度为v,假设三者质量相等,则( )
A.F1=F2>F3 B.a1=a2=g>a3
C.ω1=ω3<ω2 D.v1=v2=v>v3
答案 C
5.变式 (2021浙江乐清期末,7)已知地球赤道上的物体随地球自转的线速度大小为v1,向心加速度大小为a1,近地卫星速度大小为v2,向心加速度大小为a2,地球同步卫星线速度大小为v3,向心加速度大小为a3,设近地卫星距地面高度不计,地球同步卫星距地面高度约为地球半径的6倍,则以下结论正确的是( )
A.v2v3=71 B.v1v3=17 C.a1a2=173 D.a2a3=149
答案 C
实践应用
6.(2022山东日照一模,18)拉格朗日点指在两个大天体引力作用下,能使小物体稳定的点(小物体质量相对于两个大天体可忽略不计)。这些点的存在由法国数学家拉格朗日于1772年推导证明,1906年首次发现运动于木星轨道上的小行星(脱罗央群小行星)在木星和太阳的作用下处于拉格朗日点上。在每个由两大天体构成的系统中,按推论有5个拉格朗日点,其中连线上有三个拉格朗日点,分别是L1、L2、L3,如图所示。我国发射的“鹊桥”卫星就在地月系统平衡点L2做周期运动,通过定期轨控保持轨道的稳定性,可实现对着陆器和巡视器的中继通信覆盖,首次实现地月L2点周期轨道的长期稳定运行。设某两个天体系统的中心天体质量为M,环绕天体质量为m,两天体间距离为L,引力常量为G,L1点到中心天体的距离为R1,L2点到中心天体的距离为R2。求:
(1)处于L1点小物体的向心加速度的大小;
(2)处于L2点小物体运行的线速度的大小;
(3)若R2∶L=8∶7,试求M∶m的值(保留3位有效数字)。
答案 (1)GMR12-Gm(L-R1)2
(2)GMR2+GmR2(R2-L)2 (3)130
7.(2021湖南长沙一模,15)2019年1月3日,嫦娥四号探测器成功着陆在月球背面,并通过“鹊桥”中继卫星传回了世界上第一张近距离拍摄月球背面的图片。此次任务实现了人类探测器首次在月球背面软着陆、首次在月球背面通过中继卫星与地球通信,因而开启了人类探索月球的新篇章,同时也激励着同学们去探索月球的奥秘。
(1)若近似认为月球绕地公转与地球绕日公转的轨道在同一平面内,且均为正圆,又知这两种转动同向,如图1所示,月相变化的周期为29.5天(图示是相继两次满月时,月、地、日相对位置的示意图)。求:月球绕地球转一周所用的时间T(因月球总是一面朝向地球,故T恰是月球自转周期)。(提示:可借鉴恒星日、太阳日的解释方法,一年以365天计算)
(2)探测器在月球背面着陆的难度要比在月球正面着陆大很多,这是由于月球的遮挡,着陆前探测器将无法和地球之间实现通信。2018年5月,我国发射了一颗名为“鹊桥”的中继卫星,在地球和月球背面的探测器之间搭了一个“桥”,从而有效地解决了通信的问题。为了实现通信和节约能量,“鹊桥”理想的运动方式就是围绕“地—月”系统的一个拉格朗日点运动,如图2所示。所谓“地—月”系统的拉格朗日点是指空间中的某个点,假设在该点存在一个质量很小的天体,该天体仅在地球和月球的万有引力作用下保持与地球和月球的相对位置不变。设地球质量为M,月球质量为m,地球中心和月球中心间的距离为L,月球绕地心运动,图2中所示的拉格朗日点到月球球心的距离为r。推导并写出r与M、m和L之间的关系式。
图1
图2
题型二 双星模型
典型模型
模型特征:①各自所需的向心力由彼此间的万有引力相互提供,即Gm1m2L2=m1ω12r1,Gm1m2L2=m2ω22r2。②两颗星的周期及角速度都相同,即T1=T2,ω1=ω2。③两颗星的轨道半径与它们之间的距离关系为:r1+r2=L。④两颗星到轨道圆心的距离r1、r2与星体质量成反比,即r1r2=m2m1。
1.(2018课标Ⅰ,20,6分)(多选)2017年,人类第一次直接探测到来自双中子星合并的引力波。根据科学家们复原的过程,在两颗中子星合并前约100 s时,它们相距约400 km,绕二者连线上的某点每秒转动12圈。将两颗中子星都看作是质量均匀分布的球体,由这些数据、引力常量并利用牛顿力学知识,可以估算出这一时刻两颗中子星( )
A.质量之积 B.质量之和
C.速率之和 D.各自的自转角速度
答案 BC
2.(2022山东烟台期中,15)两个靠得很近的天体绕着它们连线上的一点做圆周运动,构成稳定的双星系统,双星系统运动时,其轨道平面存在着一些特殊的点,在这些点处,质量极小的物体(例如人造卫星)可以与两星体保持相对静止,这样的点被称为“拉格朗日点”。一般一个双星系统有五个拉格朗日点。如图所示,一双星系统由质量为M的天体A和质量为m的天体B构成,它们共同绕连线上的O点做匀速圆周运动,在天体A和天体B的连线之间有一个拉格朗日点P,已知双星间的距离为L,引力常量为G,求:
(1)天体A做圆周运动的角速度及半径;
(2)若Р点距离天体A的距离为r=23L,则M与m的比值是多少?
答案 (1)G(M+m)L3 mM+mL (2)104∶19
3.(2022福建厦门期中,14)宇宙空间有两颗相距较远、中心距离为d的星球A和星球B。在星球A上将一轻弹簧竖直固定在水平桌面上,把物体P轻放在弹簧上端,如图(a)所示,P由静止向下运动,其加速度a与弹簧的压缩量x间的关系如图(b)中实线所示。在星球B上用完全相同的弹簧和物体P完成同样的过程,其a-x关系如图(b)中虚线所示。已知两星球密度相等。星球A的质量为m0,引力常量为G。假设两星球均为质量均匀分布的球体。
(1)求星球A和星球B的表面重力加速度的比值;
(2)若将星球A看成是以星球B为中心天体的一颗卫星,求星球A的运行周期T1;
(3)若将星球A和星球B看成是远离其他星球的双星模型,这样算得的两星球做匀速圆周运动的周期为T2。求此情形中的周期T2与上述第(2)问中的周期T1的比值。
答案 (1)12 (2)πdd2Gm0 (3)223
变式题型
题型特征:变式:三星系统、四星系统。
4.变式 (2021河北衡水模拟,4)宇宙间存在一些离其他恒星较远的三星系统。其中有一种三星系统如图所示,三颗质量均为M的星位于等边三角形的三个顶点上,任意两颗星的距离均为R,并绕其中心O做匀速圆周运动。如果忽略其他星体对它们的引力作用,引力常量为G,以下对该三星系统的说法中正确的是( )
A.每颗星做圆周运动的角速度为3GMR3
B.每颗星做圆周运动的向心加速度与三星的质量无关
C.若距离R和每颗星的质量M都变为原来的2倍,则角速度变为原来的2倍
D.若距离R和每颗星的质量M都变为原来的2倍,则线速度大小不变
答案 D
实践应用
5.(2021山东邹城期中,16)如图,质量分别为m和M的两个星球A、B在引力作用下都绕O点做匀速圆周运动,星球A和B两者中心之间的距离为L。已知A、B的中心和O三点始终共线,A和B分别在O的两侧。引力常量为G。
(1)求A、O之间的距离;
(2)两星球做圆周运动的周期T;
(3)在地月系统中,若忽略其他星球的影响,可以将月球和地球看成上述星球A和B,月球绕其轨道中心运行的周期记为T1,但在近似处理问题时,常常认为月球是绕地心做圆周运动的,这样算得的运行周期记为T2。已知地球和月球的质量分别为5.98×1024 kg和7.35×1022 kg。求T2与T1两者二次方之比(结果保留3位小数)。
答案 (1)MM+mL (2)2πL3G(M+m) (3)1.012
情境应用
简单熟悉
1.物理科技 (2022山东青岛一模)2021年10月16日,“神舟十三号”载人飞船成功进入预定轨道,顺利将翟志刚、王亚平、叶光富3名航天员送入太空,11月8日,航天员王亚平成功完成出舱作业,成为中国女航天员太空行走第一人。如图为王亚平在空间站外面进行操作的画面,“神舟十三号”飞船绕地心做匀速圆周运动,下列说法正确的是( )
A.“神舟十三号”飞船的发射速度大于第二宇宙速度
B.航天员此时处于完全失重状态,故不受地球的引力作用
C.若航天员与连接空间站的安全绳脱落,航天员会立刻高速飞离空间站
D.若已知该飞船在轨运行周期、轨道半径及引力常量,则可估算出地球的质量
答案 D
2.物理科技 (2022浙江宁波二模)2021年10月16日,航天员翟志刚、王亚平、叶光富进驻我国天宫空间站,开启为期6个月的太空之旅。若空间站绕地球做匀速圆周运动,它与地心的连线在单位时间内扫过的面积为S。已知地球半径为R,地球表面的重力加速度为g,则空间站的轨道半径为( )
A.gR24S2 B.4S2gR2 C.16πS3gR2 D.g2R216S2
答案 B
3.物理科技 (2022湖北武汉一模)2021年10月16日0时23分许,我国在酒泉卫星发射中心成功发射神舟十三号载人飞船,约6个半小时后,飞船与天和核心舱顺利完成快速自主交会对接。飞船在近地点高度200千米、远地点高度356千米的轨道上运行。若将神舟十三号绕地球的运动视作匀速圆周运动,则下列关于神舟十三号载人飞船的分析正确的是( )
A.飞船发射速度大于11.2 km/s
B.飞船绕地球飞行速度大于7.9 km/s
C.飞船绕地球飞行周期小于24 h
D.飞船绕地飞行过程中宇航员不再受重力作用
答案 C
复杂熟悉
4.自然现象 (2022河北石家庄二模)开普勒22b是一颗围绕着和太阳非常相似的恒星公转的行星,位于天鹅座内,距离地球600光年,是人类发现的第一颗适合人类居住的太阳系外行星。假设地球与开普勒22b的质量之比为n,半径之比为k,两颗行星均可视为质量分布均匀的球体,下列说法正确的是( )
A.若由地球向开普勒22b发射一探测器,发射速度应介于第二、第三宇宙速度之间
B.地球与开普勒22b的第一宇宙速度的比值为nk
C.地球与开普勒22b表面的重力加速度的比值为nk
D.若质量相等的两探测器分别绕地球与开普勒22b表面做匀速圆周运动,则两探测器的动能的比值为nk
答案 D
5.物理科技 (2022山西临汾二模)2022年元旦,“天问一号”探测器从遥远的火星传回世界首张探测器与火星的合影。假设火星绕太阳做匀速圆周运动的轨道半径是地球绕太阳做匀速圆周运动轨道半径的k倍,地球绕太阳运动的周期为T,火星探测器被发射到以地球轨道上的A点为近日点、火星轨道上的B点为远日点的椭圆轨道上绕太阳运行时(如图),只考虑太阳对探测器的作用,则探测器沿椭圆轨道从A到B的飞行时间为( )
A.T42(k+1)3 B.T82(k+1)3
C.T42(k+1)3 D.8T2(k+1)3
答案 B
6.物理科技 (2022安徽黄山二模)如图所示,“鹊桥”中继星处于地月拉格朗日点L2上时,会和月球、地球两个大天体保持相对静止的状态。设地球的质量为M,“鹊桥”中继星的质量为m,地月间距为L,拉格朗日L2点与月球间距为d,地球、月球和“鹊桥”中继星均可视为质点,计算时忽略太阳对“鹊桥”中继星的引力,忽略“鹊桥”中继星对月球的影响。则“鹊桥”中继星处于L2点上时,下列选项正确的是( )
A.地球对月球的引力与“鹊桥”中继星对月球的引力相等
B.月球与地球质量之比为(L+d)3d2-L3d2L3(L+d)2
C.“鹊桥”中继星与月球的向心加速度之比为L2∶(L+d)2
D.“鹊桥”中继星与月球的线速度之比为L∶L+d
答案 B
复杂陌生
7.物理科技 (2022山东枣庄二模)(多选)我国北斗卫星导航系统由空间段、地面段和用户段三部分组成。空间段由若干地球静止轨道卫星A(GEO)、倾斜地球同步轨道卫星B(IGSO)和中圆地球轨道卫星C(MEO)组成,如图所示。设三类卫星都绕地球做匀速圆周运动,其轨道半径关系为2rA=2rB=3rC。下列说法正确的是( )
A.A的线速度比B的小 B.A的角速度比C的小
C.B和C的周期之比为827 D.B和C的线速度之比为23
答案 BD
8.物理科技 (2022安徽合肥二模)(多选)2021年5月15日,天问一号着陆器着陆于火星表面。着陆器的着陆过程简化如下:首先在距火星表面高为h处悬停,接着以恒定加速度a竖直下降,下降过程火箭产生的反推力大小恒为F。当四条“缓冲脚”接触火星表面时,火箭立即停止工作,着陆器经时间t速度减至0。已知着陆器的质量为m,火星半径为R(R≫h),引力常量为G。则下列说法正确的是( )
A.火星的质量约为(F+ma)R2Gm
B.火星表面的重力加速度约为Fm
C.火箭反推力对着陆器所做的功约为-12Fat2
D.着陆器对火星表面的平均冲击力大小约为F+ma+m2aℎt
答案 AD
审题解题
1.(2015天津理综,8,6分)(多选)P1、P2为相距遥远的两颗行星,距各自表面相同高度处各有一颗卫星s1、s2做匀速圆周运动。图中纵坐标表示行星对周围空间各处物体的引力产生的加速度a,横坐标表示物体到行星中心的距离r的平方,两条曲线分别表示P1、P2周围的a与r2的反比关系,它们左端点横坐标相同。则( )
A.P1的平均密度比P2的大
B.P1的“第一宇宙速度”比P2的小
C.s1的向心加速度比s2的大
D.s1的公转周期比s2的大
补充设问
审题方法 设问① 通读题干,你能获取哪些直观信息?
设问② 再次审读题干,你发现了哪些隐藏信息?
解题思路 设问③ 行星对周围空间各处物体的引力产生的a与物体到行星中心的距离r2的反比关系式是什么?设问④ 由图像可知,物体到行星中心的距离r相同时,行星P1对周围空间各处物体的引力产生的加速度a大,这说明了什么?
答案 AC
2.(2014四川理综,9,15分)石墨烯是近些年发现的一种新材料,其超高强度及超强导电、导热等非凡的物理化学性质有望使21世纪的世界发生革命性的变化,其发现者由此获得2010年诺贝尔物理学奖。用石墨烯制作超级缆绳,人类搭建“太空电梯”的梦想有望在本世纪实现。科学家们设想,通过地球同步轨道站向地面垂下一条缆绳至赤道基站,电梯仓沿着这条缆绳运行,实现外太空和地球之间便捷的物资交换。
(1)若“太空电梯”将货物从赤道基站运到距地面高度为h1的同步轨道站,求轨道站内质量为m1的货物相对地心运动的动能。设地球自转角速度为ω,地球半径为R。
(2)当电梯仓停在距地面高度h2=4R的站点时,求仓内质量m2=50 kg的人对水平地板的压力大小。取地面附近重力加速度g=10 m/s2,地球自转角速度ω=7.3×10-5 rad/s,地球半径R=6.4×103 km。
补充设问
审题方法 设问① 通读题干,你能获取哪些直观信息?
设问② 再次审读题干,你发现了哪些隐藏信息?
解题思路 设问③ 第(2)问中,电梯仓所在高度的加速度还是地面附近的重力加速度吗?可以求解吗?
设问④ 在引力常量和地球质量未知的情况下,如何表示人受到的万有引力?
答案 (1)12m1ω2(R+h1)2 (2)11.5 N
高考1_专题五 万有引力定律(资料包word版): 这是一份高考1_专题五 万有引力定律(资料包word版),共12页。试卷主要包含了8 m/s2等内容,欢迎下载使用。
高考1_专题四 曲线运动(资料包word版): 这是一份高考1_专题四 曲线运动(资料包word版),共14页。试卷主要包含了76 J等内容,欢迎下载使用。
高考1_专题四 曲线运动(试题word版): 这是一份高考1_专题四 曲线运动(试题word版),共20页。试卷主要包含了6 m/s2,0 D等内容,欢迎下载使用。

