物理选择性必修 第三册第一章 分子动理论4 分子动能和分子势能导学案
展开
第一章分子动理论
第4节分子动能与势能
【素养目标】
1、知道分子热运动的动能跟温度有关,知道温度是分子热运动平均动能的标志。
2、知道什么是分子的势能;知道改变分子间的距离,分子势能就发生变化;知道分子势能跟物体体积有关。
3、知道什么是内能,知道物体的内能跟温度和体积有关。
4、能够区别内能和机械能。
【必备知识】
知识点一、分子动能
- 分子动能:
(1)定义:做热运动的分子,都具有动能,这就是分子动能。
(2)特点:物体中分子热运动的速率大小不一,所以各个分子的动能也有大有小,而且再不断改变
2.分子平均动能:所有分子的动能的平均值。温度越高,分子热运动的平均动能越大;温度越低,分子热运动的平均动能越小。
(3)温度的意义:温度在宏观上的意义是表示物体的冷热程度。而它又是大量分子热运动平均动能大小的标志,这是温度的微观含义。
①同一温度下,不同物质分子的平均动能都相同,但由于不同物质的分子质量不一定相同,所以分子热运动的平均速率也不一定相同。
②温度反映的是大量分子平均动能的大小,不是反映个别分子的动能大小,同一温度下,各个分子的动能不尽相同。
③温度的本质:温度是分子热运动的平均动能的标志。
④温度是大量分子热运动的集体表现:平均动能大,在宏观上表现为物体的温度高,温度是大量分子热运动的集体表现,是含有统计意义的,对于个别分子来说,温度是没有意义的。
知识点二、分子势能
(1)分子势能:组成物质的分子间存在相互作用力,分子间具有由它们的相对位置决定的势能,这种势能叫做分子势能。
(2)分子势能的特点:由分子间相对位置决定的能量,随分子间距的变化而变化。分子势能是标量。
(3)变化分析依据:由于分子间既存在引力,又存在斥力,分子间距离变化时,既要考虑引力做功,又要考虑斥力做功,为简化起见,用分子间的合力做功分析势能变化,W>0,势能减少,W<0,势能增加。
(4)分子势能的大小和分子间距离的关系
①当分子间的距离r>r0时,分子间的作用力表现为引力,分子间的距离增大时,分子力做负功,因此分子势能随分子间距离的增大而增大。
②当分子间的距离r<r0时,分子间的作用力表现为斥力,分子间的距离减小时,分子力做负功,因此分子势能随分子间距离的减小而增大。
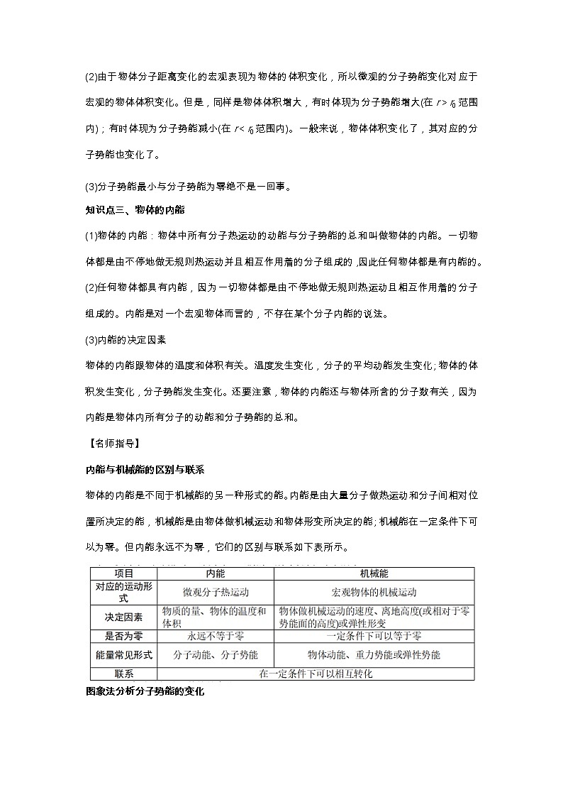
③如果取两个分子间相距无限远时(此时分子间作用力可忽略不计)的分子势能为零,分子势能Ep与分子间距离r的关系可用如图所示的曲线表示。从图线上看出,当r=r0时,分子势能最小。
说明:(1)势能的大小与物体间距离的关系有一个共同的规律:不论是重力势能、弹性势能、分子势能,还是电势能,当它们之间的距离发生变化时,它们之间的相互作用力如果是做正功,势能都要减小;如果是做负功,势能都要增大。
(2)由于物体分子距离变化的宏观表现为物体的体积变化,所以微观的分子势能变化对应于宏观的物体体积变化。但是,同样是物体体积增大,有时体现为分子势能增大(在r>r0范围内);有时体现为分子势能减小(在r<r0范围内)。一般来说,物体体积变化了,其对应的分子势能也变化了。
(3)分子势能最小与分子势能为零绝不是一回事。
知识点三、物体的内能
(1)物体的内能:物体中所有分子热运动的动能与分子势能的总和叫做物体的内能。一切物体都是由不停地做无规则热运动并且相互作用着的分子组成的,因此任何物体都是有内能的。
(2)任何物体都具有内能,因为一切物体都是由不停地做无规则热运动且相互作用着的分子组成的。内能是对一个宏观物体而言的,不存在某个分子内能的说法。
(3)内能的决定因素
物体的内能跟物体的温度和体积有关。温度发生变化,分子的平均动能发生变化;物体的体积发生变化,分子势能发生变化。还要注意,物体的内能还与物体所含的分子数有关,因为内能是物体内所有分子的动能和分子势能的总和。
【名师指导】
内能与机械能的区别与联系
物体的内能是不同于机械能的另一种形式的能。内能是由大量分子做热运动和分子间相对位置所决定的能,机械能是由物体做机械运动和物体形变所决定的能;机械能在一定条件下可以为零。但内能永远不为零,它们的区别与联系如下表所示。
图象法分析分子势能的变化
分子势能与距离的关系可用下表来表示,用此表来帮助解题,抓住距离为r0时,分子势能最小的特点,解题非常简捷。
【课堂检测】
1.放在光滑水平面上的物体,受到一个水平方向的作用力而做匀加速直线运动,有人说:“随着物体运动加快,物体内分子的运动也加快,因此分子的平均动能增大,物体的温度升高。”这种说法是否正确?为什么?
【答案】见解析
【详解】
这种说法是错误的。热运动是物体内分子的无规则运动,这种无规则运动是相对于物体本身的运动。物体运动时,物体内所有分子在无规则运动的基础上又叠加了一个“整体有序”的运动,这个“整体有序”的运动就是物体的机械运动。而物体的无规则运动跟温度有关,物体的温度越高,无规则运动越剧烈,所以把这种运动叫热运动,物体的机械运动不会影响物体的温度,所以物体的温度不会因物体的运动速率增大而升高。分子的热运动和物体的机械运动是两种不同形式的运动,简单说,热运动是物体内大量分子的无序运动,而机械运动则是由大量分子组成的整体的有序运动,这两种运动形式可以相互转化,这对应于与它们相联系的两种形式的能量之间的转化,即内能和机械能之间的转化。
2.如图甲所示,a、b为某种物质的两个分子,假设分子a固定不动,分子b只在ab间分子力的作用下运动(在x轴上),以a为原点,沿两分子连线建立x轴。两个分子之间的作用力与它们之间距离x的F—x关系图线如图乙所示。图线在r0处的斜率为k,当分子b在两分子间距r0附近小范围振动时:
(1)弹簧、橡皮筋等弹性物质,大多有“弹性限度”,在“弹性限度”范围遵守胡克定律,请结合图乙从微观尺度上谈谈你对“弹性限度”范围的理解。说明在“弹性限度”范围内,微观层面上分子b的运动形式;
(2)推导两分子间距为x(xr0)时,两分子间分子势能EP的表达式;当两分子间距离为r0时,b分子的动能为Ek0。求两分子在r0附近小范围振动时的振动范围。当温度小范围升高时,热运动加剧,A同学认为分子振动范围变大,B同学认为分子振动频率变大,哪位同学的观点正确?
【答案】(1)见解析,简谐振动;(2),,A同学正确。
【详解】
(1)弹力时分子力的宏观表现,从微观尺度上看,只有在r0附近,分子力才和分子偏离r0的距离成正比,宏观上表现为“弹性限度”范围。在“弹性限度”范围内,微观层面上分子b的运动形式时简谐运动。
(2)在F—x图中,当x≥r0时图线与x轴所围成的面积表示弹力F做的功,则在游客位移从r0变为x的过程中,弹力做功为
所以弹性绳的弹性势能为
当两分子间距离为r0时,b分子的动能为Ek0,以此位置为起点,当b分子的动能全部转化为分子势能时即为最远点,所以有
可得
根据简谐振动的对称性可知振动范围为
当温度小范围升高时,热运动加剧,Ek0增大,则振动范围增大,频率不变,故A同学正确。
【素养作业】
1.两个分子相距为r1时,分子间的相互作用力表现为引力,相距为r2时,表现为斥力,则下面说法正确的是( )
A.相距为r1时,分子间没有斥力存在
B.相距为r2时分子间的斥力大于相距为r1时的斥力
C.相距为r2时,分子间没有引力存在
D.当分子距离从r1运动到r2时,先做负功再做正功
【答案】B
【详解】
A.子间的相互作用力由引力f引和斥力f斥两部分组成,这两种力同时存在,实际的分子力是引力和斥力的合力,故A错误;
B.两个分子相距为r1,分子间的相互作用力表现为引力,相距为r2时,表现为斥力,故r1>r2;分子间的引力和斥力随着分子间距的增加而减小,故相距为r2时,分子间的斥力大于相距为r1时的斥力,故B正确;
C.子间的相互作用力由引力f引和斥力f斥两部分组成,这两种力同时存在,实际的分子力是引力和斥力的合力,故C错误;
D.当分子距离从r1运动到r2时,分子力先表现为引力后为斥力,则分子力先做正功后做负功,故D错误。
故选B。
2.根据分子动理论,设当两个分子间距为r0时分子间的引力和斥力相等,则( )
A.当两分子间距离大于r0时,分子间只存在引力作用
B.当两分子间距离小于r0时,随着距离减小,引力将减小、斥力将增大
C.当两分子间距离小于r0时,分子力表现为斥力
D.两分子间距离越大,分子势能越大;分子间距离越小,分子势能越小
【答案】C
【详解】
A.当两分子间距离大于r0时,分子间引力大于斥力,分子力表现为引力,选项A错误;
B.当两分子间距离小于r0时,随着距离减小,引力将增大、斥力将增大,选项B错误;
C.当两分子间距离小于r0时,斥力大于引力,分子力表现为斥力,选项C正确;
D.当两分子间距离小于r0时,两分子间距离增大时,分子力做正功,分子势能减小;两分子间距离减小时,分子力做负功,分子势能增加;当两分子间距离大于r0时,分子间距离减小,分子力做正功,则分子势能减小;分子间距离增加时,分子力做负功,则分子势能增加;选项D错误。
故选C。
3.两个相距较远的分子仅在分子力作用下由静止开始运动,直至不再靠近。在此过程中,下列说法正确的是( )
A.分子力先增大,后一直减小,分子力先做正功,后做负功
B.分子动能先增大,后减小,分子势能先增大,后减小
C.两个分子的速度大小始终相等,方向相反
D.两个分子系统分子势能和分子动能之和不变,动量守恒
【答案】D
【详解】
当分子间距大于平衡间距时,分子力表现为引力时,随着距离的减小,分子间的作用力先增大,后减小,平衡位置时作用力为零;而小于平衡位置时,分子间为斥力,分子力一直增大;两个相距较远的分子仅在分子力作用下由静止开始运动,直至不再靠近的过程中,分子力先是引力后是斥力,故先做正功后做负功,只有分子力做功,先做正功后做负功,分子力做功等于分子势能的减小量;故分子势能先减小后增加,根据动能定理,动能先增加后减小。两个分子系统分子势能和分子动能之和不变,系统外力为零,动量守恒,因为分子质量关系未知,速度大小不一定相等。
故选D。
4.萘的熔点为80℃,80℃的液态萘分子与80℃的固态萘分子相比,具有( )
A.相等的分子平均动能和相等的分子势能
B.相等的分子平均动能和较多的分子势能
C.较多的平均动能和分子势能
D.较少的平均动能和分子势能
【答案】B
【详解】
萘溶化时温度保持在80℃相当长时间不变化,此时它吸热只造成了萘的状态变化,这个温度就是溶点。温度不变意味着萘分子的平均动能没有发生变化,因为温度是分子平均动能的标志。而由于在这一过程中萘分子由固态向液态转化,萘的分子间距离要加大。此时,萘晶体要从外界吸收热量来破坏晶体的分子排列规则,所以吸热只是为了克服分子间的引力做功,只增加了分子的势能。因此,80℃的液态萘分子与同温固态萘分子相比,有相等的分子平均动能和较多的分子势能。
故选B。
5.质量是的水,的水蒸气,的氧气,在它们的温度都是100℃时( )
A.它们的分子数目相同,分子的平均动能相同
B.它们的分子数目相同,分子的平均动能不相同,氧气的分子质量大所以平均动能大
C.它们的分子数目相同,由于水蒸气比水多吸收了热,所以水蒸气分子的平均动能大于水分子的平均动能
D.它们的分子数目不相同,氧气分子的平均速率大于水蒸气分子的平均速率
【答案】A
【详解】
的水,的水蒸气,的氧气的物质的量都是,分子数相同;分子平均动能是由温度决定的,温度都一样,其分子的平均动能也是一样的,在平均动能相同的情况下,氧气分子的质量大,所以平均速率小,故A正确、BCD错误。
故选A。
6.关于物体的温度与分子动能的关系,下列说法正确的是( )
A.某物体的温度是0℃,说明物体中分子的平均动能为零
B.物体温度升高时,每个分子的动能都增加
C.物体温度升高时,分子的平均动能增加
D.物体的运动速度越大,则物体的温度越高
【答案】C
【详解】
某物体温度是0℃,物体中分子的平均动能并不为零,因为分子在永不停息地运动。从微观上讲,分子运动快慢是有差别的,各个分子运动的快慢无法跟踪测量,而温度的概念是建立在统计规律的基础上的,在一定温度下,分子速率大小按一定的统计规律分布,当温度升高时,分子运动加剧,平均动能增加,但并不是所有分子的动能都增加。物体的运动速度越大,物体的动能越大,这并不能代表物体内部分子的热运动加快,所以物体的温度不一定高。
故选C。
7.已知分子势能Ep和分子间距离r的关系图像如图所示,其中分子间距离分别为A、B、C时,对应的势能如图所示。则下列说法正确的是( )
A.B点处对应分子间的引力和斥力为零
B.分子间距离由B变化到C,分子力一定一直在变大
C.A、B、C三位置最能反映荷叶上小水滴表面层中水分子间势能Ep的是图中C位置
D.分子间距离由A变化到C,分子势能先变大后变小
【答案】C
【详解】
A. B点处对应分子势能最小,此时分子力表现为零,分子间的引力和斥力相等,A错误;
B.在B点处分子力表现为零,分子间距离由B变化到C,分子力可能先增大后减小,B错误;
C.在小水滴表面层中,水分子间距较大,故水分子之间的相互作用总体上表现为引力;B点表示平衡位置,故表现为引力的位置只能为C点,即能总体上反映小水滴表面层中水分子Ep的是图中C位置,C正确;
D.由图可知,分子间距离由A变化到C,分子势能先变小后变大,D错误。
故选C。
8.环绕地球作匀速圆周运动的航天飞机舱内密封着一定质量的空气,则( )
A.由于气体处于完全失重状态,故气体对舱壁无压力
B.当对舱内气体加热时,气体的压强和内能均增大
C.若舱内有少量气体漏出,但气体的温度不变,则舱内气体的内能也不变
D.若向舱内再充入空气,并保持舱内温度不变,则舱内气体的内能一定不变
【答案】B
【详解】
A、气体压强的产生是由于气体分子作无规则热运动时,频繁的撞击容器壁产生,所以此时气体对舱壁有压力,故A错误;
B、当对舱内气体加热时,气体温度升高,内能增加;由于气体体积不变,根据理想气体状态方程可知压强增加;故B正确;
C、若舱内有少量气体漏出,但气体的温度不变,分子热运动的平均动能不变,故内能减小,故C错误;
D、若向舱内再充入空气,并保持舱内温度不变,分子热运动的平均动能不变,故内能增加,故D错误;
故选B.
【点睛】
气体和航天员一样,都处于完全失重状态,所受重力提供绕地球做运动运动的向心力,气体压强的产生是由于气体分子对容器壁的无规则碰撞产生的.
人教版 (2019)选择性必修 第三册4 分子动能和分子势能导学案: 这是一份人教版 (2019)选择性必修 第三册4 分子动能和分子势能导学案,共5页。学案主要包含了学习目标,学习重难点,学习过程,练习巩固等内容,欢迎下载使用。
人教版 (2019)选择性必修 第三册3 分子运动速率分布规律学案: 这是一份人教版 (2019)选择性必修 第三册3 分子运动速率分布规律学案,共9页。学案主要包含了素养目标,必备知识,课堂检测,素养作业等内容,欢迎下载使用。
2020-2021学年4 分子动能和分子势能学案及答案: 这是一份2020-2021学年4 分子动能和分子势能学案及答案,共9页。学案主要包含了分子动能,分子势能,物体的内能等内容,欢迎下载使用。

