四川省成都市第七中学2023届高三上学期零诊模拟考试 生物 Word版含答案
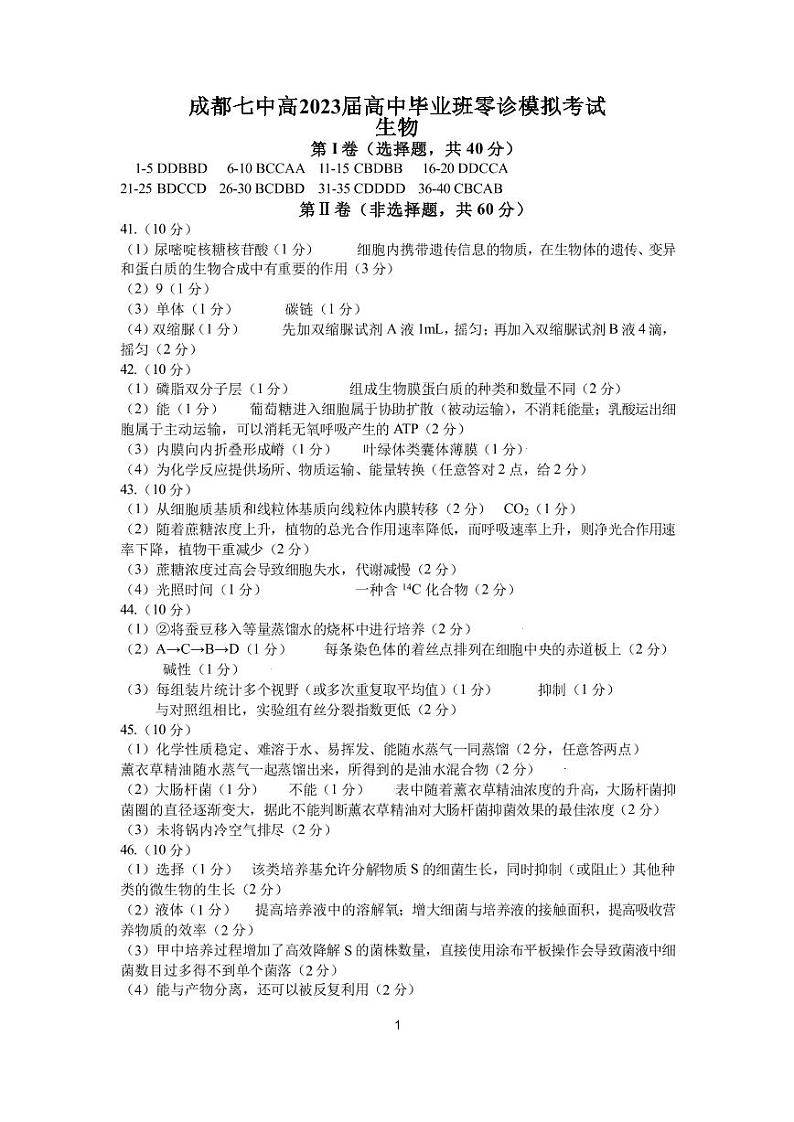
展开成都七中高2023届高中毕业班零诊模拟考试
生 物
本试卷分选择题和非选择题两部分。第I卷(选择题)1至8页,第Ⅱ卷(非选择题)
9至12页,共12页,满分100分,考试时间90分钟。
第I卷(选择题,共40分)
本卷共40题,每题1分,共40分。下列各题给出的四个选项中只有一个选项符合题意。
1.下列有关生命系统的叙述,正确的是
A.病毒是最基本的生命系统,生物圈是最大的生命系统
B.一个分子是一个系统,同时属于生命系统的结构层次
C.成都锦城湖中所有的鱼属于生命系统的生物群落层次
D.高等植物与高等动物生命系统的结构层次不完全相同
2. 下列关于酵母菌和乳酸菌的叙述,错误的是
A. 酵母菌和乳酸菌都能进行无氧呼吸
B. 酵母菌含线粒体,乳酸菌不含线粒体
C. 酵母菌具有细胞核,乳酸菌具有拟核
D. 酵母菌和乳酸菌共有的结构只有核糖体
3. 下列关于细胞共性的描述,错误的是
A.蛋白质合成场所都在核糖体B.都能合成酶和激素
C.都以ATP为细胞的能量“通货”D.都含有磷脂和蛋白质
4. 膜蛋白在生物体的许多生命活动中起着重要作用。下列相关叙述错误的是
A. 肝脏细胞的细胞膜上具有能识别胰高血糖素的膜蛋白
B. 肾小管上皮细胞的细胞膜上具有主动运输水分子的膜蛋白
C. 甲状腺细胞的细胞膜上具有能识别促甲状腺激素的膜蛋白
D. 肺部细胞的细胞膜上具有能识别新冠病毒S蛋白的膜蛋白
5. 元素和化合物是细胞结构和功能的物质基础。下列有关细胞化学组成的叙述,正确的是
A. 蛋白质中的硫元素只存在于游离的R基中
B. 构成血红蛋白的某些氨基酸结构中含有Fe2+
C. 细胞中运输氨基酸物质的基本单位都是氨基酸
D. 组成蛋白质、核酸的单体排列顺序都具有多样性
6. 下列关于糖类化合物的叙述,正确的是
A. 葡萄糖、果糖、半乳糖都是还原糖,但元素组成不同
B. 淀粉、糖原、纤维素都是由葡萄糖聚合而成的多糖分子
C. 蔗糖、麦芽糖、乳糖都可与斐林试剂反应生成砖红色沉淀
D. 蔗糖是淀粉的水解产物之一,麦芽糖是纤维素的水解产物之一
7. 下列对自由水和结合水的描述,错误的是
A. 风干种子细胞中的水主要以结合水的形式存在
B. 自由水与结合水的比例随个体代谢强弱而变化
C. 储藏中的种子不含自由水,以保持休眠状态
D. 自由水参与体内营养物质和代谢废物的运输
8. 在实验室里进行以下试验,选材最合理的是
A. 用甘蔗做实验材料检测组织中的还原糖
B. 用洋葱根尖做实验材料观察质壁分离现象
C. 用豆浆做实验材料进行蛋白质的检测
D. 用胡萝卜汁做实验材料进行脂质的检测
9. 下列关于细胞膜结构和功能的叙述,正确的是
A. 细胞膜的选择透过性,保障了细胞内部环境的相对稳定
B. 细胞完成分化以后,其细胞膜的物质运输功能稳定不变
C. 功能越复杂的细胞膜,脂质和蛋白质的种类和数量越多
D. 细胞膜上糖蛋白和癌胚抗原的减少导致细胞发生癌变
10.某实验小组从成熟的叶肉细胞中提取出多种细胞器,并分析了各种细胞器的组成成
分。下列有关叙述最合理的是
A. 若某细胞器含有DNA分子,则该细胞器能合成RNA分子
B. 若某细胞器含有色素,则该细胞器能吸收、传递和转化光能
C. 若某细胞器含有P元素,则该细胞器能参与细胞内囊泡的形成
D. 若某细胞器含有ATP合成酶,则该细胞器能分解葡萄糖分子
11.最新研究发现,细胞死亡过程中会导致核蛋白XRCC4被酶切断。XRCC4的一个片段离开细胞核,激活细胞膜中的蛋白质Xkr4,Xkr4导致细胞膜内侧和外侧磷脂分子的转
移,向吞噬细胞显示“吃我”的信号,进而被吞噬细胞消灭。下列相关叙述中,错误的是
A.该过程能体现细胞膜的识别及信息传递功能
B. XRCC4的片段可能通过核孔离开细胞核作用于Xkr4
C. 高尔基体与Xkr4的合成、加工、包装和运输紧密相关
D. 吞噬细胞吞噬死亡细胞的过程体现了细胞膜的流动性
12.用物质的量浓度为2mol·L-1的乙二醇溶液和2mol·L-1的蔗糖溶液分别浸泡某种植物细胞,观察细胞的质壁分离现象,得到其原生质体(植物细胞去掉细胞壁后剩下的结构)体
积变化情况如下图所示。下列有关叙述正确的
A.该植物的所有活细胞都能发生明显的质壁分离现象
B. A→B段的变化是因为细胞失水,导致原生质体体积减小
C. B→D原生质体体积趋于稳定,无水分子通过原生质层
D. C点时乙二醇开始进入细胞,细胞开始发生质壁分离复原
13.下图是保卫细胞控制气孔张开和关闭的原理示意图,当细胞吸水膨胀时,气孔张开。下列相关叙述错误的是
A. 水分子通过被动运输的方式进出保卫细胞
B. 干旱条件下保卫细胞失水会导致气孔关闭
C. 气孔的开闭与保卫细胞内K+等物质浓度有关
D. 保卫细胞的吸水能力随气孔张开过程逐渐增强
14. 下列关于ATP的叙述,正确的是
A. 大肠杆菌细胞产生ATP的主要场所是线粒体
B. 细胞连续分裂时,伴随着ATP与ADP的相互转化
C. ATP的结构与核苷酸很相似,其中T表示胸腺嘧啶
D. ATP分子由1个腺苷、1个核糖和3个磷酸基团组成
15. 从某种微生物细胞中分离得到了一种酶Q,为了探究该酶的最适温度进行了相关实
验,实验结果如图甲所示;图乙为酶Q在60℃下催化一定量的底物时,生成物的量随时间变化的曲线。下列分析错误的是
A. 由图甲可知,该种微生物适合在较高的温度环境中生存
B. 增加每组实验的组数,可使得到更精准的最适温度范围
C. 图乙实验中如果升高温度,酶Q的活性不一定会升高
D. 图乙中,在t2时若增加底物的量,酶Q的活性不改变
16. 幽门螺旋杆菌(简称Hp)主要寄生于人体胃中,是引起很多消化道疾病的致病细菌。体检时可通过13C尿素呼气试验来检测Hp感染情况:受试者口服13C标记的尿素胶囊后,尿素可被Hp产生的脲酶催化分解,定时收集受试者吹出的气体并测定是否含有13CO2。下列叙述或推测不合理的是
A. Hp细胞中同时含有DNA和RNA
B. Hp的脲酶能在强酸环境中发挥作用
C. 幽门螺旋杆菌不含线粒体能进行无氧呼吸
D. 感染者呼出的13CO2是由Hp细胞呼吸产生
17.如图为马铃薯植株,其中①②③为不同的部位,下列叙述错误的是
A. 马铃薯被水淹时,②细胞呼吸未释放出的能量主要储存在乳酸中
B. 马铃薯被水淹时,③细胞呼吸未释放出的能量主要储存在酒精中
C. ①②③的细胞进行细胞呼吸既有NADH的产生又有NADH的消耗
D. ①②③的细胞进行细胞呼吸在线粒体内膜上有H2O的消耗和产生
18.如图为某次光合作用色素纸层析的实验结果,样品分别为新鲜菠菜叶和一种蓝藻。下列叙述正确的是
A. 此实验说明蓝藻缺少叶绿素a和叶黄素两种色素
B. 研磨时加入CaCO3和SiO2的目的都是保护叶绿素
C. 菠菜叶四种色素中含量最低的色素主要吸收蓝紫光
D据结果推测蓝藻生活的环境中光照强度一定小于菠菜
19.夏季晴朗的一天,研究人员测定了某植物树冠顶层、中层和底层叶片的净光合速率,结果如下图所示。下列说法正确的是
A. 图中曲线b和c分别代表顶层叶片和底层叶片
B. 曲线a在14:00至16:00时间段内上升的原因是光照强度的增加
C. 适当修剪过密的枝叶能够提高中层和底层叶片
的净光合速率
D. 一天中曲线c代表的叶片有机物积累量达到最
大的时刻是16:00
20.下列有关高等植物细胞有丝分裂的叙述,正确的是
A. 分裂间期,主要完成DNA分子的复制和有关蛋白质的合成
B. 分裂中期,显微镜下可以观察到染色体、纺锤体、核膜等结构
C. 分裂后期,细胞中DNA分子数和染色体数都是前期的两倍
D. 分裂末期,赤道板由细胞中央向四周扩展,最终形成细胞壁
21. 抑素是细胞释放的、能抑制细胞分裂的物质,主要作用于细胞周期的G2期。研究发
现,皮肤破损后,抑素释放量减少,细胞分裂加快;伤口愈合后,抑素释放量增加,细胞分裂又受抑制。由此推断
A. 伤口处各种组织的细胞周期长短相同,但G2期长短不同
B. 在伤口愈合后,处于细胞分裂前期的细胞数目逐渐减少
C. 抑素能抑制皮肤细胞G2期的活动,使其细胞周期缩短
D. 抑素抑制DNA复制所需蛋白质的合成,阻断细胞分裂
22. 中风,也叫脑卒中,起因一般是由脑部血液循环障碍导致局部神经结构损伤、功能缺失,一般发病快,病死率高。近期,科研人员运用神经干细胞进行脑内移植治疗缺血性中
风取得了一定的进展,中风患者局部神经结构损伤、功能缺失得到了一定程度的修复和重建。下列叙述错误的是
A. 神经干细胞和神经细胞结构不同的原因是基因的选择性表达
B. 神经干细胞在参与损伤部位修复过程中发生了分裂和分化
C. 脑部血液循环障碍导致局部神经细胞死亡属于细胞坏死
D. 神经干细胞能合成多种mRNA,表明细胞已经发生分化
23. 端粒学说认为,端粒是位于染色体末端的一种结构,正常细胞染色体端粒DNA序列在每次细胞分裂后会缩短一部分,从而抑制细胞分裂、加快细胞衰老;而端粒酶能以其携带
的RNA为模板使端粒DNA延伸,进而修复缩短的端粒。下列相关叙述正确的是
A. 端粒和端粒酶从化学本质上看是完全相同的
B. 正常细胞端粒酶的活性大于癌细胞端粒酶的活性
C. 端粒酶修复端粒主要发生在细胞周期的分裂间期
D. 适当提高端粒酶的活性能抑制肿瘤细胞的增殖
24.某国家男性中不同人群肺癌死亡累积风险如图所示。下列叙述错误的是
A. 长期吸烟的男性人群中,年龄越大,肺癌死亡累积风险 越高
B. 烟草中含有多种化学致癌因子,不吸烟或越早戒烟,肺
癌死亡累积风险越低
C. 肺部细胞中原癌基因执行生理功能时,细胞的生长和分
裂会失去失控
D. 肺部细胞癌变后,癌细胞彼此之间黏着性降低易在体内
分散和转移
25.下列有关人体细胞生命历程的叙述正确的是
A. 细胞增殖过程中,只发生基因突变,而不发生染色体变异
B. 细胞生长过程中,细胞体积增大,物质运输效率显著增强
C. 细胞凋亡过程中,酶活性均下降,但有利于个体的生长发育
D. 细胞分化过程中,核遗传物质保持不变,但结构功能发生改变
26.下列有关细胞生命历程的叙述,正确的是
A. 成熟红细胞衰老后控制其凋亡的基因开始表达
B. 检测到细胞中含血红蛋白,表明该细胞已经分化
C. 体细胞克隆猴的诞生说明已分化的动物体细胞具有全能性
D. 癌变细胞中蛋白质的种类和数量与正常细胞相比基本不变
27.某同学选用新鲜成熟的葡萄制作果酒和果醋,下列相关叙述正确的是
A. 果酒发酵时,每日迅速打开瓶盖放气,避免空气回流进入发酵容器
B. 果酒发酵时,用斐林试剂检测还原糖的含量,砖红色沉淀逐日增多
C. 果醋发酵时,发酵液产生的气泡量明显少于果酒发酵产生的气泡量
D. 果醋发酵时,重铬酸钾测定醋酸含量变化时,溶液灰绿色逐日加深
28.下列关于豆腐乳制作的相关叙述,说法错误的是
A. 在加盐腌制豆腐乳时,接近瓶口表面的盐要铺厚一些
B. 青霉、曲霉、酵母、毛霉等多种微生物参与豆腐乳发酵
C. 现代食品企业是在无菌条件下接种毛霉来生产豆腐乳
D. 卤汤中酒的含量过高,豆腐乳成熟的时间会明显提前
29. 泡菜起源于中国,是我国的传统食品之一。贾思勰《齐民要术》中已有制作泡菜的专述:“作盐水,令极咸,于盐水中洗菜。若先用淡水洗者,菹烂。洗菜盐水,澄取清者,泻
者瓮中,令没菜把即止,不复调和。”该表述说明食盐的用量非常关键。研究小组探究泡菜制作过程中不同浓度的食盐对亚硝酸盐产生的影响,结果如图。下列相关叙述正确的是
A.腌制过程中,坛中出现溶液量增多现象的主要原因是细胞呼吸产生水
B.食盐的浓度越低,亚硝酸盐含量的峰值越高,这与杂菌繁殖数量有关
C.在泡菜发酵过程中,坛中无氧环境的创设仅依靠盐水浸没蔬菜就能实现
D.达到峰值后,亚硝酸盐含量下降的原因是亚硝酸盐被微生物转变成亚硝胺
30. 下列有关无菌技术的说法,正确的是
①可以通过化学药剂消毒法处理水源;
②培养基需经高压蒸汽灭菌后方可调节pH;
③配制培养基和接种时,均必需在酒精灯火焰旁操作;
④接种室、接种箱或超净工作台在使用前,可用紫外线照射30min进行消毒;
⑤高压蒸汽灭菌是在压力为201kPa,温度为121℃的条件下维持15-30min来灭菌的;
A.①③B.③⑤C.③④D.①④
31.一些真菌中的漆酶可以分解油漆中的许多有机污染物,漆酶可以氧化愈创木酚,产生红棕色物质,因此根据真菌生长过程中培养基的颜色变化,可以挑选出具有潜在漆酶活性的
土壤真菌。下列叙述错误的是
A. 含有愈创木酚的平板培养基属于选择培养基
B. 对培养基进行灭菌的方法是高压蒸汽灭菌法
C在酒精灯火焰附近倒平板后,立即将培养皿进行倒置
D. 倒置平板培养可避免培养基表面的水分过快地挥发
32.某兴趣小组从校园土壤取样,进行“土壤中分解尿素的细菌的分离和计数”实验。小明取10g土壤进行稀释,并从稀释度为106培养基中筛选出约120个菌落,而其他同学只筛选出
约40个菌落。下列叙述错误的是
A. 小明出现这种结果的可能原因之一是和其他同学取样的土壤不相同
B. 要证明培养基是否受到污染,可将小明配制的空白培养基进行培养
C. 当稀释倍数太小时,可能由于菌落发生重叠进而导致计数结果偏小
D. 其他同学10g土样的细菌悬液中分解尿素的细菌数量约为4×108个
33.细菌需要从外界吸收营养物质并通过代谢来维持正常的生长和繁殖。下列与此有关的说法正确的是
A. 乳酸菌与硝化细菌所利用的碳源物质是相同的
B. 固体培养基中加入少量水即可制成液体培养基
C. 琼脂中的多糖是细菌生长和繁殖中不可缺少的一种物质
D. 以尿素为唯一氮源的培养基上长出的不都是尿素分解菌
34.下列关于果胶酶的叙述,正确的是
A.果胶酶特指分解果胶的一种酶B.果胶酶的基本组成单位是半乳糖醛酸
C. 凡是活细胞都能够产生果胶酶D.果胶酶可用于去除植物细胞的细胞壁
35.下列有关加酶洗衣粉及其洗涤效果的叙述,错误的是
A. 使用添加纤维素酶的洗衣粉可使衣物蓬松柔软,棉织制品同样也可使用
B. 使用加酶洗衣粉洗涤衣物时,若浸泡时间不足则会影响衣物的洗涤效果
C. 加酶洗衣粉能将衣服上的蛋白质、脂肪等水解成可溶于水的小分子物质
D. 加酶洗衣粉因为添加了酶制剂,所以比普通洗衣粉更易造成环境的污染
36.下列有关固定化酶和固定化细胞的说法,错误的是
A. 固定化细胞技术是在固定化酶技术的基础上发展起来的
B. 与固定化酶技术相比,固定化细胞技术的操作更加容易
C. 固定化酶的优势是能固定一系列酶,催化一系列的生化反应
D. 固定化酶和固定化细胞是将酶或细胞固定在一定空间的技术
37.下面关于利用凝胶色谱法分离蛋白质的说法,错误的是
A. 相对分子量较小的蛋白质可以进入到凝胶颗粒内部
B. 层析柱中最后洗脱出来的是分子质量最大的蛋白质
C. 红细胞的洗涤效果与离心速度和离心时间密切相关
D. 判断纯化的蛋白质是否达到要求可通过电泳法鉴定
38.下列关于血红蛋白提取和分离的过程及原理的叙述,正确的是
A. 红细胞洗涤过程中要加入5倍体积的蒸馏水,洗涤3次
B. 将血红蛋白放在质量分数为0.9%的NaCl中透析12小时
C. 凝胶装填在色谱柱内要均匀,不能有气泡存在于色谱柱内
D. 血红蛋白释放时加入有机溶剂目的是使其溶于有机溶剂中
39. 下列对蒸馏法、萃取法、压榨法适用范围的叙述,正确的是
A. 在水蒸气蒸馏出的玫瑰乳浊液中加入NaCl,利于油水分离
B. 压榨法要求原料颗粒尽可能小,能充分溶解在有机溶剂中
C. 萃取法适用于提取柑橘、柠檬等易焦糊的原料中的芳香油
D. 玫瑰油、薄荷油、薰衣草油等芳香油主要通过压榨法获得
40. 科研人员利用诱变方式选育可高产β-胡萝卜素的三孢布拉霉负菌,未突变的三孢布拉霉负菌不能在含有β-紫罗酮的培养基上生长。随着β-胡萝卜素含量的增加,菌体颜色从黄
色加深至橙红色。图甲为选育菌种及获得β-胡萝卜素的流程示意图,下列叙述错误的是
A. 要得到乙培养基中的菌落,可以用稀释涂布平板法进行②操作,然后培养
B. 经①过程紫外线照射的三孢布拉霉负菌都能在含β-紫罗酮的培养基上生长
C. 在进行③的操作时,应选择较大的橙红色菌落中的菌株继续进行接种培养
D. 能在添加β-紫罗酮的乙培养基上长成菌落的细菌,其遗传物质发生了改变
第Ⅱ卷(非选择题,共60分)
41.(10分)下图为真核生物体内某些有机物之间的相互关系,其中A1、A2、B分别为组成大分子化合物C、D、E的单体,C、D是两种不同的核酸,C主要分布在细胞核,D主
要分布在细胞质中,E是生命活动的主要承担者。回答下列问题:
(1)当图中组成A2的含氮碱基为尿嘧啶时,A2的名称是。C、D是真核
生物体内两种不同的核酸,核酸在细胞内和生物体内的作用是
。
(2)图中的B为氨基酸,在婴儿的生长发育过程中,需要从外界环境中直接获取的必需
氨基酸有种。
(3)图中C、D和E等生物大分子的基本组成单位称为,每一个该基本组成单
位都以若干个相连的碳原子构成的为基本骨架。
(4)牛奶含有丰富的物质E,在一杯乳白色的牛奶中加入适量的试剂后,其
颜色会变为紫色。该试剂在检测牛奶中物质E时,具体操作方法是
。
42.(10分)生物膜系统在细胞的生命活动中发挥着极其重要的作用。下图表示3种生物膜结构及其所发生的部分生理过程。回答下列问题:
第9页(共12页)
(1)构成图中生物膜的基本支架是_______________,图1-图3中生物膜的功能不同,从
生物膜的组成分析,其主要原因是。
(2)图2为哺乳动物成熟红细胞的细胞膜,若将图2所示细胞放在无氧环境中,图中葡萄
糖和乳酸的跨膜运输______(填“能”或“不能”)进行,原因是。
(3)图1中膜所在的结构是通过的方式来增大膜面积。
图3表示的生理过程发生的场所是_________________。
(4)图1-图3体现生物膜具有的功能有
(至少答出两点)。
43.(10分)蔗糖是植物光合作用的产物之一,不同浓度的蔗糖会对植物包括光合作用速率在内的多项指标造成影响。科研人员在适宜温度和光照条件下,对培养4周后某植物试管 苗的相关指标进行测定,结果见下表。回答下列问题:
蔗糖叶绿素类胡萝卜素总叶面积总光合速率呼吸速率
品种
浓度(μg·g-1)(μg·g-1)(cm2)(μmol·m-2·s-1)(μmol·m-2·s-1)
试
管
苗
0%487.7048.7342.801.350.50
1%553.6862.6758.031.290.66
3%655.0283.3160.781.161.10
(1)在该植物进行有氧呼吸过程中,[H](NADH)的转移方向是,
反应物H2O参与形成了生成物中的_____________(填物质)。
(2)其他条件均适宜时,在一定范围内,随着蔗糖浓度的升高,试管苗叶片干重有所下
降。根据表中数据分析,可能的原因是。
(3)若持续增大蔗糖浓度,图中总光合速率和呼吸速率均下降,可能的原因是_______。(4)如果向培养该植物的温室内通入14CO2,光照一定时间(数分钟)后杀死该植物,同
时提取产物并分析。实验发现,短时间内CO2就已经转化为许多种类的化合物。如果要探
究CO2转化成的第一个产物是什么,实验思路是:逐渐缩短后杀死
该植物,当只检测到时,则该物质即是CO2转化成的
第一个产物。
第10页(共12页)
44.(10分)CuSO4常用于纺织品媒染、农业杀虫以及饲料添加剂等,铜是一种重金属污染物,对细胞有丝分裂影响较大。科研人员以有丝分裂指数(有丝分裂指数=分裂期细胞
数/观察细胞总数×100%)为指标,探究CuSO4对蚕豆根尖细胞有丝分裂的影响。回答下
列问题:
材料用具:蚕豆种子若干,蒸馏水,质量分数分别为0.05g/mL、0.10g/mL、0.20g/mL的CuSO4溶液,卡诺氏液,95%酒精,15%的盐酸,石炭酸,光学显微镜、载玻片,冰箱
等。
(1)完善下列实验步骤:
①根尖培养:取生长均匀的蚕豆种子在蒸馏水中浸泡1天,置于17°C的培养箱中发根。②分组处理:将蚕豆均分成四组,实验组将蚕豆分别移入添加适量的质量分数为
0.05g/mL、0.10g/mL、0.20g/mL的CuSO4溶液烧杯中进行培养;对照组:。
③根尖固定:分别于24h、48h后,分别剪取2-3mm长度的根尖,放入卡诺氏液中2-3 天,以达到固定细胞形态的目的,然后用95%的酒精冲洗2次。
④装片制作:制作流程依次为解离→漂洗→染色→制片。
⑤镜检及统计:调节显微镜的放大倍数,使视野中同时看到约50个分生区细胞,从而构成一组观察样本,判断每个细胞所处的具体时期,统计并计算该组细胞的有丝分裂指数。(2)下图是在显微镜下拍摄的大蒜根尖有丝分裂的图像,请按分裂过程进行排序_____
(用字母和箭头表示),下图C中染色体的主要行为特点是。
本实验所用材料中的石炭酸可以将染色体染成深色,据此可知,该染色剂是一种
(填“酸性”或“碱性”)染料。
(3)结果与结论:部分实验结果如下图所示
处理
实验
CuSO4浓度
(mol/L)
时间(h)
0.000.050.100.20
2448244824482448
结果
有丝分裂指数/%6.977.516.466.285.845.444.734.27
为了统计数据更加科学,计数时应采取的方法是。
根据实验结果分析,CuSO4对大蒜根尖细胞有丝分裂具有_______(填“促进”或“抑制”)作
用,理由是。
第11页(共12页)
45.(10分)薰衣草精油气味芳香,能够清热解毒,清洁皮肤,祛斑美白,深受女性朋友的喜爱。研究发现薰衣草精油有抑菌作用。回答下列问题:
(1)薰衣草精油适合用水蒸气蒸馏法提取,原因是薰衣草精油具有的性质。
蒸馏时收集的蒸馏液并不是纯的薰衣草精油,理由是。
(2)科研人员探究薰衣草精油抑菌实验时,以滴加等体积精油小圆形滤纸片为中心的透明圈的大小来比较薰衣草精油对大肠杆菌和金黄色葡萄球菌的抑菌效果,如下表所示。
薰衣草精油对两种细菌活性影响的测定
浓度(μg/disc)0.512.5
大肠杆菌抑菌圈直径(mm)6.726.938.66
金黄色葡萄球菌抑菌圈直径(mm)5.86.216.95
由表数据可知,薰衣草精油对抑菌效果更好,且表中数据__________
(填“能或不能”)得知薰衣草精油对大肠杆菌抑菌效果的最佳浓度,判断的依据是
。
(3)探究薰衣草精油抑菌实验时所用的培养基需要用高压蒸汽灭菌法进行灭菌,某同学在使用高压蒸汽灭菌锅时,若压力达到设定要求,而锅内并没有达到相应温度,最可能的原
因是。
46.(10分)某种物质S(一种含有C、H、N的有机物)难以被降解,会对环境造成污
染,只有某些细菌能降解S。研究人员按照下图所示流程从淤泥中分离得到能高效降解S 的细菌菌株。回答下列问题:
(1)从用途上分,图中甲培养基和乙培养基都属于培养基。该类培养基能分离得
到高效降解S的细菌菌株的原理是。
(2)从物理性质上分,图中甲培养基属于培养基。细菌在甲培养基中进行振荡培
养时繁殖速度比静置培养时快,原因是振荡培养能。
(3)步骤③中不能直接用涂布器将菌液涂布在平板上进行菌落计数,原因是。
(4)除了利用淤泥中的细菌菌株来高效降解物质S,还可以利用这些细菌菌株产生的酶来高效降解物质S。研究人员通过固定化酶技术来高效降解物质S,该技术与单独使用酶相
比,优点是。
第12页(共12页)
2022-2023学年四川省成都市七中高三上学期零诊模拟考试生物试题含答案: 这是一份2022-2023学年四川省成都市七中高三上学期零诊模拟考试生物试题含答案,共27页。试卷主要包含了单选题,综合题,实验题等内容,欢迎下载使用。
2024届四川省成都石室中学高三上学期零诊模拟考试生物含答案: 这是一份2024届四川省成都石室中学高三上学期零诊模拟考试生物含答案,文件包含四川省成都市石室中学2024届高三零诊模拟考试生物解析docx、四川省成都市石室中学2024届高三零诊模拟考试生物docx等2份试卷配套教学资源,其中试卷共106页, 欢迎下载使用。
四川省成都市石室中学2022-2023学年高三生物零诊模拟考试试题(Word版附解析): 这是一份四川省成都市石室中学2022-2023学年高三生物零诊模拟考试试题(Word版附解析),共38页。试卷主要包含了 下列有关图的分析中,正确的是等内容,欢迎下载使用。

