还剩33页未读,
继续阅读
2022新版义务教育英语课程标准考点梳理教师招聘选调必背
展开
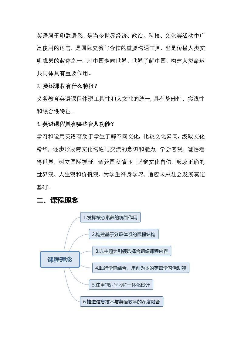
2022新版义务教育英语课程标准考点梳理一、课程性质(一)填空题:1.义务教育英语课程体现工具性和人文性的统一,具有基础性、实践性和综合性特征。2.学习和运用英语有助于学生了解不同文化,比较文化异同,汲取文化精华,逐步形成跨文化沟通与交流的意识和能力,学会客观、理性看待世界,树立国际视野,涵养家国情怀,坚定文化自信,形成正确的世界观、人生观和价值观,为学生终身学习、适应未来社会发展奠定基础。3.英语属于印欧语系,是当今世界经济、政治、科技、文化等活动中广泛使用的语言,是国际交流与合作的重要沟通工具,也是传播人类文明成果的载体之一,对中国走向世界、世界了解中国、构建人类命运共同体具有重要作用。(二)简答题:1.英语及其作用是什么?英语属于印欧语系,是当今世界经济、政治、科技、文化等活动中广泛使用的语言,是国际交流与合作的重要沟通工具,也是传播人类文明成果的载体之一,对中国走向世界、世界了解中国、构建人类命运共同体具有重要作用。英语课程有什么特征?义务教育英语课程体现工具性和人文性的统一,具有基础性、实践性和综合性特征。3.英语课程具有哪些育人功能?学习和运用英语有助于学生了解不同文化,比较文化异同,汲取文化精华,逐步形成跨文化沟通与交流的意识和能力,学会客观、理性看待世界,树立国际视野,涵养国家情怀,坚定文化自信,形成正确的世界观、人生观和价值观,为学生终身学习、适应未来社会发展奠定基础。二、课程理念填空题英语课程以习近平新时代中国特色社会主义思想为指导,全面贯彻党的教育方针,落实(立德树人)根本任务,以培养(有思想)、(有本领)、(有担当)的时代新人为出发点和落脚点。英语课程内容的选取遵循(培根铸魂)、(启智增慧)的原则,紧密联系现实生活,体现时代特征,反映社会新发展、科技新成果,聚焦(人与自我)、(人与社会)和(人与自然)等三大主题范畴。英语课程内容的组织以(主题)为引领,以不同类型的(语篇)为依托,融入(语言知识)、(文化知识)、(语言技能)和(学习策略)等学习要求,以(单元)的形式呈现。英语课程围绕(核心素养)确定课程目标,选择课程内容,创新教学方式,改进考试评价,指导教材建设,开展教师培训。判断题(√)1.英语课程围绕核心素养确定课程目标,选择课程内容,创新教学方式,改进考试评价,指导教材建设,开展教师培新。(√)2.英语课程以分级体系为依据,因地制宜,因材施教,确定起始年级和学习内容要求,灵活安排教学进度。(√)3.英语课程内容的组织以主题为引领,以语篇为依托,以单元形式呈现。(√)4.英语学习活动观:践行学思结合、用创为本。(√)5.英语课程学习理念:在体验中学习、在实践中运用、在迁移中创新。(√)6.坚持以评促学、以评促教,将评价贯穿英语课程教与学的全过程。坚持形成性评价与终结性评价相结合,逐步建立主体多元、方式多样、素养导向的英语课程评价体系。(三)简答题1.简要叙述义务教育英语课程理念。答:(1)发挥核心素养的统领作用 (2)构建基于分级体系的课程结构 (3)以主题引领选择和组织课程内容 (4)践行学思结合、用创为本的英语学习活动观 (5)注重“教-学-评”一体化设计 (6)推进信息技术与英语教学的深度融合2.简述英语课程中如何发挥核心素养的统领作用。答:英语课程以习近平新时代中国特色社会主义思想为指导,全面贯彻党的教育方针,落实立德树人根本任务,以培养有理想、有本领、有担当的时代新人为出发点和落脚点。围绕核心素养确定课程目标选择课程内容,创新教学方式,改进考试评价,指导教材建设,开教师培训。3.简述英语课程如何构建基于分级体系的课程结构。答:遵循外语学习规律,借鉴国际经验,立足我国义务教育阶段英语教育实际,充分考虑学习条件、学习时限和学生学习经验等方面的差异,按照英语能力发展进阶,建立循序渐进、可持续发展的九年义务教育英语分级体系,由低到高明确学习内容与要求。课程以分级体系为依据,因地制宜,因材施教,确定起始年级和学习内容要求,灵活安排教学进度。4.简述英语课程如何以主题为引领选择和组织课程内容。答:英语课程内容的选取遵循培根铸魂、启智增慧的原则,紧密联系现实生活,体现时代特征,反映社会新发展、科技新成果,聚焦人与自我、人与社会和人与自然等三大主题范畴。英语课程内容的组织以主题为引领,以不同类型的语篇为依托,融入语言知识、文化知识、语言技能和学习策略等学习要求,以单元的形式呈现。5.简要叙述英语学习活动观。答:秉持在体验中学习、在实践中运用、在迁移中创新的学习理念,倡导学生围绕真实情境和真实问题,激活已知,参与到指向主题意义探究的学习理解、应用实践和迁移创新等一系列相互关联、循环递进的语言学习和运用活动中。坚持学思结合,引导学生在学习理解类活动中获取、梳理语言和文化知识,建立知识间的关联;坚持学用结合,引导学生在应用实践类活动中内化所学语言和文化知识,加深理解并初步应用;坚持学创结合,引导学生在迁移创新类活动中联系个人实际,运用所学解决现实生活中的问题,形成正确的态度和价值判断6.简述“教-学-评”一体化设计。答:坚持以评促学、以评促教,将评价贯穿英语课程教与学的全过程。注重发挥学生的主观能动性,引导学生成为各类评价活动的设计者、参与者和合作者,自觉运用评价结果改进学习。注重引导教师科学运用评价手段与结果,针对学生学习表现及时提供反馈与帮助,反思教学行为和效果,教学相长。坚持形成性评价与终结性评价相结合,逐步建立主体多元、方式多样、素养导向的英语课程评价体系。课程目标一、填空题1.英语课程围绕核心素养,体现课程性质,反映课程理念,确立课程目标。2.核心素养是课程育人价值的集中体现,是学生通过课程学习逐步形成的适应个人终身发展和社会发展需要的正确价值观、必备品格和关键能力。3.英语课程要培养的学生核心素养包括语言能力、文化意识、思维品质和学习能力等方面。4.语言能力是核心素养的基础要素, 文化意识体现核心素养的价值取向,思维品质反映核心素养的心智特征,学习能力是核心素养发展的关键要素。核心素养的四个方面相互渗透,融合互动,协同发展。5.语言能力指运用语言和非语言知识以及各种策略,参与特定情境下相关主题的语言活动时表现出来的语言理解和表达能力。英语语言 能力的提高有助于学生提升文化意识、思维品质和学习能力,发展跨文化沟通与交流的能力。6.文化意识指对中外文化的理解和对优秀文化的鉴赏,是学生在新 时代表现出的跨文化认知、态度和行为选择。文化意识的培育有助于 学生增强家国情怀和人类命运共同体意识,涵养品格,提升文明素养和社会责任感。7.思维品质指人的思维个性特征,反映学生在理解、分析、比较、推断、批判、评价、创造等方面的层次和水平。思维品质的提升有助于 学生学会发现问题、分析问题和解决问题,对事物作出正确的价值判断。8.学习能力指积极运用和主动调适英语学习策略、拓展英语学习渠道、努力提升英语学习效率的意识和能力。学习能力的发展有助于学 生掌握科学的学习方法,养成良好的终身学习习惯。9.学段目标是对本学段结束时学生学习本课程应达到的学业成就的预设或期待,是总目标在各学段的具体化。义务教育英语课程分为三个学段,各学段目标设有相应的级别,即一级建议为3〜4年级学段应 达到的目标,二级建议为5〜6年级学段应达到的目标,三级建议为 7〜9年级学段应达到的目标。各学段目标之间具有连续性、顺序性和进阶性。10.能根据图片或关键词,归纳语篇的重要信息;能就语篇信息或观点初步形成自己的想法或意见;能根据标题、图片、语篇信息或个人经验等进行预测是思维品质学段目标一级中的表现。二、简答题(一)简述核心素养内涵答:核心素养是课程育人价值的集中体现,是学生通过课程学习逐步形成的适应个人终身发展和社会发展需要的正确价值观、必备品格和关键能力。(二)简述英语课程要培养的学生核心素养答:英语课程要培养的学生核心素养包括语言能力、文化意识、思维品质和学习能力等方面。语言能力是核心素养的基础要素, 文化意识体现核心素养的价值取向,思维品质反映核心素养的心智特征,学习能力是核心素养发展的关键要素。核心素养的四个方面相互渗透,融合互动,协同发展。(三)义务教育英语课程总目标是什么?答:(1)发展语言能力。能够在感知、体验、积累和运用等语言实践活动中,认识英语与汉语的异同,逐步形成语言意识,积累语言经 验,进行有意义的沟通与交流。(2)培育文化意识。能够了解不同国家的优秀文明成果,比较中外文化的异同,发展跨文化沟通与交流的能力,形成健康向上的审美 情趣和正确的价值观;加深对中华文化的理解和认同,树立国际视野,坚定文化自信。(3)提升思维品质。能够在语言学习中发展思维,在思维发展中 推进语言学习;初步从多角度观察和认识世界、看待事物,有理有 据、有条理地表达观点;逐步发展逻辑思维、辩证思维和创新思维, 使思维体现一定的敏捷性、灵活性、创造性、批判性和深刻性。(4)提高学习能力。能够树立正确的英语学习目标,保持学习兴趣,主动参与语言实践活动;在学习中注意倾听、乐于交流、大胆尝 试;学会自主探究,合作互助;学会反思和评价学习进展,调整学习方式;学会自我管理,提高学习效率,做到乐学善学。(四)语言能力二级目标中表达与交流的表现是什么?答:能围绕相关主题,运用所学语言,与他人进行简单的交流,表演小故事或短剧,语音、语调基本正确;在书面表达中,能围绕图片内容或模仿范文,写出几句意思连贯的话。课程内容练习题测试1.英语课程内容由主题、语篇、语言知识、文化知识、语言技能和学习策略等要素构成。围绕这些要素,通过学习理解、应用实践、迁移创新等活动,推动学生核心素养在义务教育全程中持续发展。2.英语课程内容的六个要素是一个相互关联的有机整体,共同构成核心素养发展的内容基础。其中,主题具有联结和统领其他内容要素的作用,为语言学习和课程育人提供语境范畴;语篇承载表达主题的语言知识和文化知识,为学生提供多样化的文体素材;语言知识为语篇的构成和意义的表达提供语言要素;文化知识为学生奠定人文底蕴、培养科学精神、形成良好品格和正确价值观提供内容资源;语言技能为学生获取信息、建构知识、表达思想、交流情感提供途径;学习策略为学生提高学习效率、提升学习效果提供具体方式方法。3.主题包括人与自我、人与社会、人与自然三大范畴。其中,“人与自我”以“我”为视角,设置“生活与学习”和“做人与做事”等主题群;“人与社会”以“社会”为视角,设置“社会服务与人际沟通”“文学、艺术与体育”“历史、社会与文化”和“科学与技术”等主题群;“人与自然”以“自然”为视角,设置“自然生态”“环境保护”“灾害防范”和“宇宙探索”等主题群。4.语篇分不同的类型。语篇类型既包括连续性文本,如对话、访谈、记叙文、说明文、应用文、议论文、歌曲、歌谣、韵文等,也包括非连续性文本,如图表、图示、网页、广告等。语篇类型也可分为口语与书面语等形式,还可分为文字、音频、视频、数码等模态。语篇类型体现基础性、通用性和适宜性。5.语言知识包括语音、词汇、语法、语篇和语用知识,是发展语言技能的重要基础。6.语音知识语音和语义密不可分,语言依靠语音实现其社会交际功能。英语的语音包括元音、辅音、重音、意群、语调与节奏等。说话者通过语音的变化表达意义和观点,反映态度、意图、情感等。7.词汇知识词汇指语言中所有单词和固定短语的总和。词汇中的任何词语都是通过一定的句法关系和语义关系与其他词语建立起联系的,并在语境中传递信息。词汇学习不只是记忆单词的音、形、义,还包括了解一定的构词法知识,更重要的是在语篇中通过听、说、读、看、写等活动,理解和表达与各种主题相关的信息和观点。8.语法知识英语语法知识包括词法知识和句法知识。词法关注词的形态变化,如名词的数、格,动词的时、态(体)等;句法关注句子结构,如句子的种类、成分、语序等。词法和句法之间的关系非常紧密。在语言使用中,语法知识是“形式一意义—使用”的统一体,与语音、词汇、语篇和语用知识紧密相连,直接影响语言理解与表达的准确性和得体性。9.语篇知识语篇是表达意义的语言单位,是人们运用语言的常见形式。在使用语言的过程中,人们需要运用语篇知识将语言组织为意义连贯的篇章。语篇知识是有关语篇如何构成、如何表达意义,以及人们如何使用语篇达到交际目的的知识。语篇中各要素之间存在复杂的关系,如句与句、段与段、标题与正文、文字与图表之间的关系。语篇知识在语言理解与表达过程中具有重要作用,有助于语言使用者理解听到、看到或读到的语篇,以及在口头和书面表达过程中根据交流的需要选择恰当的语篇类型、设计合理的语篇结构、规划语篇的组成部分、保持语篇的衔接和连贯。10.语用知识指在特定语境中准确理解他人和得体表达自己的知识。学习和掌握一定的语用知识有助于学生根据交际目的、交际场合的正式程度、参与人的身份和角色,选择正式或非正式、直接或委婉、口语或书面语等语言形式,得体且恰当地与他人沟通和交流,提升有效运用英语的能力和灵活应变的能力。11.文化知识文化知识既包括饮食、服饰、建筑、交通,以及相关发明与创造等物质文化的知识,也包括哲学、科学、历史、语言、文学、艺术、教育,以及价值观、道德修养、审美情趣、劳动意识、社会规约和风俗习惯等非物质文化的知识。文化知识的学习不限于了解和记忆具体的知识点,更重要的是发现、判断其背后的态度和价值观。12.语言技能语言技能分理解性技能和表达性技能,具体包括听、说、读、看、写等方面的技能及其综合运用。听、读、看是理解性技能,说、写是表达性技能。语言技能中的“看”通常指利用多模态语篇中的图形、表格、动画、符号,以及视频等理解意义的技能。理解多模态语篇,除了需要使用传统的阅读技能之外,还需要观察图表中的信息,理解符号和动画的意义。理解性技能和表达性技能在语言学习过程中相辅相成、相互促进。13.学习策略学习策略主要包括元认知策略、认知策略、交际策略、情感管理策略等。其中,元认知策略有助于学生计划、监控、评价、反思和调整学习过程,提升自主学习能力;认知策略有助于学生采用适宜的学习方式、方法和技术加工语言信息,提高学习效率;交际策略有助于学生发起、维持交际,提高交际效果;情感管理策略有助于学生调控学习情绪,保持积极的学习态度。14.简述一级(3~4年级)的教学提示第一,营造积极的课堂生态,构建互尊互爱的师生关系。第二,突出听说,重视模仿,培养学生良好的学习习惯。第三,创设丰富的语境,在理解和表达活动中帮助学生习得词汇和语法知识。第四,围绕语篇主题意义设计逻辑关联的语言实践活动。15. 一级教学中如何开展词汇教学?针对词汇教学,采用“音”“形”“义”和“用”相结合的方法,在语境中引导学生感知单词的发音;借助图片、实物等教具,以及表情、手势和动作等帮助学生认读并理解词汇含义。在语境中反复再现词汇,帮助学生有意识地使用词汇表达意义,避免脱离语境的机械记忆与操练。针对语法教学,应遵循形式、意义和使用统一的原则,让学生感知和体验形式与意义的联系,在语境中运用所学语法进行交流和表达。课程实施填空题:1.教师要把落实立德树人作为英语教学的根本任务,准确理解核心素养内涵,全面把握英语课程育人价值。2.教师要引导学生在学习和运用英语的过程中,了解不同国家的风土人情、文化历史,以及科技、艺术等方面的优秀成果,进行中外文化比较分析,拓宽国际视野,加深中华文化理解,增强中华文化认同感,逐步树立正确的世界观、人生观和价值观。3.教师要以单元教学目标为统领,组织各语篇教学内容,规划系列教学活动,实施单元持续性评价。4.教师要以语篇研读为逻辑起点开展有效教学设计。5.教师要准确把握教、学、评在育人过程中的不同功能,树立“教一学一评”的整体育人观念。6.教学设计与实施要以主题为引领,以语篇为依托,通过学习理解、应用实践和迁移创新等活动,引导学生整合性地学习语言知识和文化知识。判断题(以下都对):1.推动实施单元整体教学。教师要强化素养立意,围绕单元主题,充分挖掘育人价值,确立单元育人目标和教学主线。2.推动实施单元整体教学,教师要深入解读和分析单元内各语篇及相关教学资源,并结合学生的认知逻辑和生活经验,对单元内容进行必要的整合或重组,建立单元内各语篇内容之间及语篇育人功能之间的联系,形成具有整合性、关联性、发展性的单元育人蓝图。3.推动实施单元整体教学,教师要依据单元育人蓝图实施教学,要构建由单元教学目标、语篇教学目标和课时教学目标组成的目标体系,使学生逐步建构起对单元主题的完整认知,促进正确态度和价值观的形成。4.教师要以单元教学目标为统领,组织各语篇教学内容,规划系列教学活动,实施单元持续性评价。5.开展语篇研读,教师要对语篇的主题、内容、文体结构、语言特点、作者观点等进行分析;明确主题意义,提炼语篇中的结构化知识,建立文体特征、语言特点等与主题意义的关联,多层次、多角度分析语篇传递的意义,挖掘文化内涵和育人价值,把握教学主线。6.开展语篇研读,教师要根据学生基于主题的已知与未知,确定教学目标和教学重难点,为设计教与学的活动提供依据。7.教师在研读语篇时要重点回答三个基本问题。第一,语篇的主题和内容是什么,即What的问题。第二,语篇传递的意义是什么,即Why的问题。第三,语篇具有什么样的文体特征、内容结构和语言特点,如果语篇配有图片或表格,其传递何种意义或具有何种功能,即How的问题。8.在实施教学和评价的过程中,教师要通过观察、提问、追问,以及合理、科学的测试等方式,收集学生学习是否真正发生的证据。9.教师要根据学生的认知特点,设计多感官参与的语言实践活动,让学生在丰富有趣的情境中,围绕主题意义,通过感知、模仿、观察、思考、交流和展示等活动,感受学习英语的乐趣。10.教师要将“互联网+”融入教学理念、教学方法、教学模式中,深化信息技术与英语课程的融合,推动线上线下学习相结合,提高英语学习效率。简答题:一、简述英语课程实施教学建议1.坚持育人为本2.加强单元教学的整体性3.深入开展语篇研读4.秉持英语学习活动观组织和实施教学5.引导学生乐学善学6.推动“教一学一评”一体化设计与实施7.提升信息技术使用效益二、简述课程实施过程中教师如何加强单元教学的整体性1.推动实施单元整体教学。(1)教师要强化素养立意,围绕单元主题,充分挖掘育人价值,确立单元育人目标和教学主线;(2)深入解读和分析单元内各语篇及相关教学资源,并结合学生的认知逻辑和生活经验,对单元内容进行必要的整合或重组,建立单元内各语篇内容之间及语篇育人功能之间的联系,形成具有整合性、关联性、发展性的单元育人蓝图;(3)引导学生基于对各语篇内容的学习和主题意义的探究,逐步建构和生成围绕单元主题的深层认知、态度和价值判断,促进其核心素养综合表现的达成。2.依据单元育人蓝图实施教学,要构建由单元教学目标、语篇教学目标和课时教学目标组成的目标体系,使学生逐步建构起对单元主题的完整认知,促进正确态度和价值观的形成。各层级目标要把预期的核心素养综合表现融入其中,体现层级间逻辑关联,做到可操作、可观测、可评价。实现语篇教学目标和课时教学目标是达成单元教学目标的前提。3.教师要以单元教学目标为统领,组织各语篇教学内容,规划系列教学活动,实施单元持续性评价,引导学生在学习过程中逐步建构对单元主题的认知,发展能力,形成素养。三、简述英语教师如何深入开展语篇研读1.教师要以语篇研读为逻辑起点开展有效教学设计。充分认识语篇在传递文化意涵,引领价值取向,促进思维发展,服务语言学习、意义理解与表达等方面的重要作用。2.开展语篇研读,教师要对语篇的主题、内容、文体结构、语言特点、作者观点等进行分析;明确主题意义,提炼语篇中的结构化知识,建立文体特征、语言特点等与主题意义的关联,多层次、多角度分析语篇传递的意义,挖掘文化内涵和育人价值,把握教学主线。根据学生基于主题的已知与未知,确定教学目标和教学重难点,为设计教与学的活动提供依据。3.教师在研读语篇时要重点回答三个基本问题。第一,语篇的主题和内容是什么,即What的问题。第二,语篇传递的意义是什么,即Why的问题。不论口语语篇还是书面语篇都有其特定的交际目的或传递的主题意义,也就是作者或说话人的意图、情感态度或价值取向等。第三,语篇具有什么样的文体特征、内容结构和语言特点,如果语篇配有图片或表格,其传递何种意义或具有何种功能,即How的问题。四、简述如何推动“教一学一评”一体化设计与实施1.教师要准确把握教、学、评在育人过程中的不同功能,树立“教一学一评”的整体育人观念。“教”主要体现为基于核心素养目标和内容载体而设计的教学目标和教学活动,决定育人方向和基本方式,直接影响育人效果;“学”主要体现为基于教师指导的、学生作为主体参与的系列语言实践活动,决定育人效果;“评”主要发挥监控教与学过程和效果的作用,为促教、促学提供参考和依据。要注重三者相互依存、相互影响、相互促进,发挥协同育人功能。2.教师要注重各教学要素相互关系的分析,设计并实施目标、活动、评价相统一的教学。明确教什么、为什么教、怎么教、怎么评等方面的内涵和要求,建立相互间的关联,体现以学定教、以教定评,使评价镶嵌于教学之中,成为教学的有机组成部分。3.在实施教学和评价的过程中,教师要通过观察、提问、追问,以及合理、科学的测试等方式,收集学生学习是否真正发生的证据,包括理解了什么、能表达什么、会做什么,以及是否形成了正确的价值观等。及时诊断学生在学习过程中的问题,根据需要提供必要支架和及时反馈,帮助学生达成预设的教学目标,以评促学,以评促教。五、简述英语教师如何秉持英语学习活动观组织和实施教学1.教师要充分认识到学生是语言学习活动的主体,要引导学生围绕主题学习语言、获取新知、探究意义、解决问题,逐步从基于语篇的学习走向深入语篇和超越语篇的学习,确保语言学习的过程成为学生语言能力发展、思维品质提升、文化意识建构和学会学习的成长过程。2.教学设计与实施要以主题为引领,以语篇为依托,通过学习理解、应用实践和迁移创新等活动,引导学生整合性地学习语言知识和文化知识,进而运用所学知识、技能和策略,围绕主题表达个人观点和态度,解决真实问题,达到在教学中培养学生核心素养的目的。评价建议第一部分填空题1.教学评价应贯穿英语课程教与学的全过程,包括课堂评价、作业评价、单元评价和期末评价等。2.教学评价应以学生核心素养的全面发展为出发点和落脚点3.教师应根据课堂教学目标,及时了解学生的学习过程、学习进步和学习困难。4.教师应深入理解作业评价的育人功能,坚持能力为重、素养导向。5.教师应根据不同学段学生的认知特点和学习需求,基于单元教学目标,兼顾个体差异,整体设计单元作业和课时作业,把握好作业的内容、难度和数量,使学生形成积极的情感体验,提升自我效能感。6.单元评价旨在考查学生完成单元学习后所达到的核心素养水平,包括单元学习过程评价和单元学习结果评价两个方面。7.英语学业水平考试命题要强化英语课程的育人导向,注重考试命题的素养立意,第二部分判断题教师要充分理解评价的作用,明确评价应遵循的原则,基于评价目标选择评价内容和评价方式,将评价结果应用到进一步改进教学和提高学生学习成效上,落实“教一学一评”一体化。教学评价对促进学生核心素养的发展具有重要作用。评价目标和评价方式应与课程目标保持一致,评价结果应为后续教学决策提供依据。教学过程中,教师应引导学生成为各类评价活动的设计者、参与者和合作者,帮助他们学会开展自我评价和相互评价作业的设计既要有利于学生巩固语言知识和技能,又要有利于促进学生有效运用策略,增强学习动机。教师应创设真实的学习情境,建立课堂所学和学生生活的关联,设计复习巩固类、拓展延伸类和综合实践类等多种类型的作业。作业评价是教学过程的重要组成部分。8.试题命制要重视英语听说能力的同步发展,创造条件组织听力考试和口语考试,合理调整并逐步加大听力测试题和口语测试题的比例。第三部分简答题简述教学评价的作用答:教学评价对促进学生核心素养的发展具有重要作用。教学评价有助于学生不断体验英语学习的进步和成功,更加全面地认识自我、发现自我,保持并提高英语学习的兴趣和自信心;有助于教师获取英语教学的反馈信息,对自己的教学行为和效果进行反思,不断提高教学水平和专业能力;有助于学校和教育行政部门及时了解英语课程的实施情况、课程目标的达成程度和人才培养的实际效果,不断改进教学管理,推进课程实施,提升课程育人质量。二、在实施教学评价时,应遵循的的基本原则有哪些?答:在实施教学评价时,应遵循以下基本原则。教学评价应以学生核心素养的全面发展为出发点和落脚点。教学评价应充分发挥学生的主体作用。教学评价应采用多种评价方式和手段,体现多渠道、多视角、多层次、多方式的特点。教学评价应充分关注学生的持续发展。第五,教学评价应充分关注学生的个体差异。三、简述教学评价的内容和方式答:课程实施中的评价活动有多种,如课堂评价、作业评价、单元评价,以及期末评价。教师要抓住重点环节,发挥好教学评价的效果。①课堂评价课堂评价主要指对学生课堂学习行为、学习方式和学习表现的评价。②作业评价作业评价是教学过程的重要组成部分。教师应深入理解作业评价的育人功能,坚持能力为重、素养导向。③ 单元评价单元评价旨在考查学生完成单元学习后所达到的核心素养水平,包括单元学习过程评价和单元学习结果评价两个方面。④期末评价期末评价指对学生一个完整学期学习情况的评价。期末评价要综合考虑课程目标、课程内容和学业质量要求,采用不同类型的综合性和表现性评价方式,全面有效地考查学生在学期结束时核心素养发展的实际水平。四、简述考试性质和目的答:义务教育英语学业水平考试是以学业质量标准、课程内容为依据,由省级教育行政部门组织实施的考试,旨在检测和衡量学生在义务教育阶段结束时的学业成就,为判断学生是否达到国家规定的毕业要求提供主要依据,为高一级学校招生录取提供重要依据,为评价区域和学校教学质量提供参考,为改进教育质量和教学方式提供指导。五、学业水平考试的命题原则有哪些?答:为确保实现测试目的,义务教育英语学业水平考试要依据课程目标、课程内容、教学建议和学业质量标准等命题,遵循导向性、科学性、规范性和适宜性等原则。导向性原则。强化英语课程的育人导向,注重考试命题的素养立意,在真实情境中,全面考查学生在解决真实问题、完成真实任务的过程中体现出的语言能力、文化意识、思维品质和学习能力;发挥对教学的导向作用,引导教师积极探索将教学目标、教学内容、教学方法、教学过程、教学评价聚焦于培养和发展核心素养的育人模式。科学性原则。严格依据课程内容和学业质量标准,确保命题框架、试题情境、任务难度等准确体现课程目标;根据评价内容特点,深入理解核心素养内涵,科学选取包括纸笔和非纸笔两种形式的评价方法,以具体情境为载体,设计典型、多样的问题任务,突出试题的基础性、代表性、综合性、探究性和开放性;试题符合教育测量学的指标,具有考试的信度和效度。规范性原则。以国家教育法律法规和课程标准为依据,精心筛选命题人员,强化命题流程规范,严格试题质量评估,确保命题框架合理、试题内容准确、问题情境真实、容量难度恰当、考试指令清晰、考试结果有效。4.适宜性原则。严格遵循课程内容要求和学业质量标准,命制的测试题目应紧密联系社会实际和学生的生活、学习经验,符合学生身心发展特点和认知水平,重点考查学生的价值观、文化意识、思维过程,以及综合运用英语解决问题的能力水平和成就表现。教材编写建议测试题练习一、填空题1.义务教育英语教材在内容选取、教学活动设计等方面应体现英语课程的育人价值,有机融入社会主义核心价值观和人类命运共同体意识,将立德树人根本任务落到实处。2.义务教育英语的教材编写要有利于引导学生形成积极、健康的情感态度,以及正确的人生观和世界观;使学生通过英语学习培养国际理解意识、跨文化沟通意识与能力,以及文明互鉴共赏能力。3.教材的编写要有利于全体学生掌握最基本的英语语言知识和文化知识,形成最基本的理解能力和表达能力。4.英语教材的编写应面向全体学生,保证学生在英语学习方面形成共同基础,确保全体学生的语言能力、文化意识、思维品质和学习能力得到发展和提升。5.教材应将语言知识的教学融入语言实践活动之中,要注意在语境中呈现和讲解语言知识,给学生提供丰富的语言素材和实例,引导学生理解语言表达的意义,观察语言形式,发现和总结语言的规则和用法。6.教材各单元应围绕主题精选语篇素材,注意语篇类型和语言风格的多样性,以及语篇内容的趣味性、知识性和交际性,激发学生的学习兴趣和动机,引导学生主动参与和积极思考。7.英语教材要引导学生开展自主学习,要便于教师指导学生开展合作和探究式学习。二、判断题1.义务教育英语教材包括供“六三”学制和“五四”学制使用的两种版本。“五四”学制6年级教材的内容与体例要求等应符合初中学生的学习和生活特点。1~2年级教材以听说为主,纳入地方课程教材管理。2.义务教育英语教材既是英语教学的主要内容和载体,也是对学生进行思想品德教育的重要媒介。3.义务教育英语教材应以适当的方式介绍社会主义先进文化、革命文化和中华优秀传统文化,积极渗透爱国主义教育、革命传统教育、中华传统美德教育,以及民主与法治教育。4.教学活动是英语课堂教学的基本组织形式,是培养学生核心素养的重要途径。5.教学活动的设计要有利于学生围绕主题意义,用英语进行真实的交流和表达。6.语言教学的重要任务之一是使学生能够使用所学语言进行真实的交流。英语教材要选用相对真实的语言材料,设计含有真实交际的活动。7.教材应适当选用英语名著、名篇的节选,让学生感知英语文学语言的魅力。8.英语教材的编写要有效利用信息技术,推动信息技术与英语教学的深度融合。三、简答题(一)简述义务教育英语教材编写建议答:1.坚持思想性原则,落实立德树人根本任务2.面向全体学生,保证共同基础3.以主题为主线,整体设计教学活动4.提高英语教学的真实性,激发学生的学习兴趣与动机。5.遵循语言能力发展规律,满足不同学段学生学习需求6.确保适度的开放性,为灵活使用教材创造条件7.注重培养学生的学习能力,为终身学习奠定基础8.有效利用信息技术,提高英语教学的智能化水平(二)如何理解以主题为主线,整体设计教学活动答:教学活动是英语课堂教学的基本组织形式,是培养学生核心素养的重要途径。教材各单元应围绕主题,选择适切的语篇材料,设计有利于学生接触、体验、感知、学习和运用语言的教学活动。教学活动的设计要有利于学生围绕主题意义,用英语进行真实的交流和表达。教材应将语言知识的教学融入语言实践活动之中,要注意在语境中呈现和讲解语言知识,给学生提供丰富的语言素材和实例,引导学生理解语言表达的意义,观察语言形式,发现和总结语言的规则和用法。(三)坚持思想性原则,落实立德树人根本任务答:英语教材既是英语教学的主要内容和载体,也是对学生进行思想品德教育的重要媒介。教材在内容选取、教学活动设计等方面应体现英语课程的育人价值,有机融入社会主义核心价值观和人类命运共同体意识,将立德树人根本任务落到实处。教材编写要有利于引导学生形成积极、健康的情感态度,以及正确的人生观和世界观;使学生通过英语学习培养国际理解意识、跨文化沟通意识与能力,以及文明互鉴共赏能力。教材应以适当的方式介绍社会主义先进文化、革命文化和中华优秀传统文化,积极渗透爱国主义教育、革命传统教育、中华传统美德教育,以及民主与法治教育。八、课程实施之课程资源开发与利用一、填空题1.英语课程资源包括教材及有利于学生学习和教师教学的其他教学材料、支持系统和教学环境,如音像资料、直观教具和实物、多媒体软件、广播影视节目、数字学习资源、报刊,以及图书馆、学校教学设施和教学环境;还包括人的资源,如学生、教师和家长的生活经历、情感体验和知识结构等。2.在开发素材性英语课程资源时,要注意选用具有正确育人导向的,真实、完整、多样的英语材料,如与教材单元主题情境相匹配的英语绘本、短剧、时文等学习材料。3.学生资源包括每个学生的生活经历、学习体验,以及他们丰富的思想和情感。4.课程资源的开发与利用要考虑当地经济发展水平以及学生和家长的承受能力,以不增加学生的负担为前提,坚持简便、实用、有效的原则。5.课程资源的开发与利用要注重各种资源的有机整合,建立种类齐全、层次清晰、功能多样的课程资源完整体系,要避免课程资源的碎片化倾向。二、判断题1.教材是英语课程的核心资源。( )2.教师要敢于突破教材的制约,充分挖掘教材以外的资源。( )3.要特别注意根据日常教学的需要开发和利用课程资源,防止单纯从考试需要出发开发应试资源。( )4.教师要引导学生尽可能通过不同渠道、以不同形式学习英语。( )5.教育行政部门和学校要尽可能创造条件,提供课外英语读物和视听资料。( )三、简答题(一)课程资源开发与利用应注意哪些问题?答:1.充分利用和有效开发教材资源2.突破教材的制约,合理开发教材以外的素材性资源3.积极开发和利用学校资源4. 注重开发和利用学生资源5.大力开发和利用数字学习资源6.注重课程资源开发与利用的实效性(二)简述合理开发教材以外的素材性资源应注意哪些问题?答:在开发与利用英语课程资源的过程中,要严把意识形态关。教师要敢于突破教材的制约,充分挖掘教材以外的资源。在开发素材性英语课程资源时,要注意选用具有正确育人导向的,真实、完整、多样的英语材料,如与教材单元主题情境相匹配的英语绘本、短剧、时文等学习材料。应避免围绕教材过度开发练习题、检测题、导学案等教辅类学习材料。另外,还要特别注意根据日常教学的需要开发和利用课程资源,防止单纯从考试需要出发开发应试资源。九、课程实施之教学研究与教师培训一、填空题1.教师是提升学校教育教学质量和落实立德树人根本任务的保障。教材是培养学生核心素养的重要载体。2.学校要积极营造“全员参与、守正创新”的良好氛围,为教研组开展教学研究创造便利条件,提供有力支持。3.课程标准是实施课程的纲领性文件,是开展教学、评价和考试命题的重要依据。4.教学研究和教师培训活动要引导教师改变传统的以孤立记忆和操练语言点为主的知识导向教学,从浅表性、碎片化和应试的教学模式中走出来,转向素养导向的单元整体教学实践。5.教师要将教学与研究有机结合,以培养学生的核心素养为出发点,不断审视自己的教学观念和方法。6.教研员是教师专业发展过程中的指导者和合作伙伴。二、判断题(√)1.教师是确保英语课程有效实施的关键要素。(√)2.教师的专业化水平是有效实施英语课程的关键。(√)3.教研和培训活动应注重引导教师深入研读课程理念,全面认识英语课程的育人价值和育人途径,把握其内容精髓,不断更新教育教学理念。(√)4.课堂教学是贯彻落实课程理念的关键环节。(√)5.在教学研究与教师培训的方式上,要积极探索教育信息化背景下教学研究与教师培训模式的改革,借助数字学习平台,线上线下结合,将专家讲座、专题微课、工作坊、主题论坛等多种方式有机融入面向全体教师的课程标准通识培训中。三、简答题(一)简述教学研究与教师培训如何做?答:教师是确保英语课程有效实施的关键要素。教师的专业化水平是有效实施英语课程的关键。教学研究与教师培训要着力引导教师准确、深刻领会课程理念、目标和要求,并转化为切实有效的教学实践,不断提升教师的专业素养,全面促成学生核心素养的形成与发展。1.凝聚智慧,建立教师学习和研究共同体2.更新理念,把握课程标准的内容精髓3.研读教材,开展基于学情的精准教学4.聚焦课例,开展反映真问题的小课题研究5.坚持反思,促进自身专业可持续发展6.深入课堂,扎根实践,改进教学(二)简述教师如何研读教材,开展基于学情的精准教学答:1.教师要通读教材,熟知教材的设计理念、主题范围、语境创设、内容选择、活动设计和资源配置等,充分认识到教材对于落实英语课程育人目标的重要作用。2.教师要研读和梳理整套教材的编排特点,特别是各册之间、各单元之间,以及单元内各课之间的逻辑关联和进阶特点,为指导和组织学生循序渐进地学习课程内容奠定基础。3.教师还要基于学生已有基础和学习需求,挖掘每个语篇有价值的学习内容,把促进学生学习的真正发生作为教学的出发点和落脚点,依据学生不同的学习风格、生活经历、能力层次和语言水平,选择和组织教材内容,合理制订教学目标,精心设计、实施和评价教与学的活动,确保教学目标的达成。(三)聚焦课例,教师怎样开展反映真问题的小课题研究答:一方面,教师要学会借助教学理论阐释课堂中发生的各种教学现象,审视和反思自己的教学理念、教学组织和学生的学习效果;另一方面,教师要与同伴合作,依托课例实践并探索课程新理念和新要求倡导的教与学的方式。通过基于证据的教学实验和研究,解决问题,突破瓶颈,创新发展,提升自身课程设计与实施的能力。(四)深入课堂,扎根实践,改进教学。谈谈对教研员工作的认识。答:教研员是教师专业发展过程中的指导者和合作伙伴。教师课程设计与实施能力的发展不是一蹴而就的,需要在教研员或培训者的指导下,通过不断自我反思与实践,循序渐进地形成并发展。1.教研员要率先学习课程标准提出的新理念、新要求,深刻理解其内容精髓,主动走进课堂,与教师共同实践,指导教师开展教学研究,不断提升课程育人质量。2.教研员要定期深入基层学校,特别是农村学校和薄弱学校,走进课堂,基于教学现场,抓住关键环节,发现并聚焦教学真问题,实施全程化、跟进式教研,引领、指导教师探寻解决教学问题的思路与方法,不断提升教学质量,促进教师专业素养和学生核心素养同步发展。3.教研员要带领教师把课程标准中对学生长远的培养目标转化为具体的单元、语篇和课时的教学目标,并与教师合作,开展磨课和试课,在这个过程中观察学生的反应和变化,以及教学对学生学习行为和学习成效的影响,共同反思和总结,持续优化和改进。4.教研员还要借助基于实证分析和数据分析的教学诊断,携手教师共同研究和解决教学中的问题,带领教师逐步将课程理念转化为具体的课堂教学实践。
相关资料
更多

